端午节准备出门踏青游玩?先回答这几个问题:
- 在户外碰到蛇应怎么做?
- 圆头、钝头的蛇无毒,三角形头的蛇有毒?
- 被蛇咬后,立马用嘴吸毒?
- 可以通过挤压伤口排出蛇毒?
- 被蛇咬伤后不痛、不肿就没事?
- ……
夏天一到,气温升高,蛇类活动越来越频繁,相关蛇咬伤事故也变多了。但是,我们对蛇咬伤的急救处理却仍存在不少误区。

©Pexels
1、被蛇咬伤后不痛、不肿就没事?
蛇毒是自然界里成分复杂、浓缩的天然高效价毒素,成分有100多种;而且每种毒蛇含有多种不同的毒性成分,各种毒性组分在不同毒蛇间含量有较大差异;即使同种毒蛇,毒性组分也会因地域分布、季节性、蛇龄不同而有差异。
因此,毒蛇咬伤后症状表现各不相同。
比如,血液毒类毒蛇咬伤时,局部会有明显的肿胀、疼痛、瘀斑。
与之相反,神经毒类毒蛇咬伤局部症状并不明显,无红、肿、热、痛、出血等,或起初仅有轻微的痛、肿和麻痒感,牙痕小且不渗液,容易被忽视或轻视,导致严重后果。
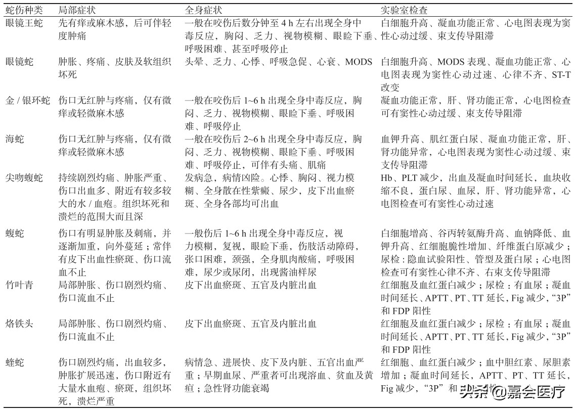
表1.各种毒蛇咬伤的鉴别

因此不能单靠局部症状就自行判断伤情,还是建议及时就诊由专业医生诊治噢~
2、圆头、钝头的蛇无毒,三角形头的蛇有毒?
全世界有3340多种蛇类,其中毒蛇超过660种,仅凭蛇的外观进行判断并不准确。《2018年中国蛇咬伤救治专家共识》指出了2种可供参考的鉴别方法:

但我们在前面也说过,毒蛇咬伤后症状表现各不相同,还是建议及时就医,由专业的医生进行判断。
3、被蛇咬后,立马用嘴吸毒?通过挤压伤口排毒?
都不对。蛇咬伤后的现场急救原则是迅速减缓毒液吸收,尽快送医院。主要急救措施包括:
(1)脱离:立即脱离被蛇咬伤的地方,如果蛇咬住不放,可用棍棒或其它工具促使其离开。水中被蛇咬伤,应立即将伤者移送到岸边或船上。

蛇咬伤伤口/来源参考文献[3]
(2)认蛇:尽量记住蛇的基本特征,如蛇形、蛇头、蛇体和颜色,有条件的话拍一张“肇事蛇”的照片更好。但不建议自行抓捕或追打蛇,以免二次被咬伤。
(3)解压:去除受伤部位各种受限的物品,比如戒指、手镯/脚链、手表、较紧的衣/裤袖、鞋子等,以免后续肿胀导致无法取出,加重局部伤害。
(4)镇定:尽量保持冷静,避免慌张、激动。
(5)制动:尽量全身完全制动,尤其是受伤肢体,可以用夹板固定伤肢来保持制动,受伤部位相对低位(保持在心脏水平以下),使用门板等担架替代物将伤者抬到可以转运的地方,尽快送到医疗机构。
(6)包扎:绷带加压包扎可用于神经蛇毒咬伤(不会引起局部肿胀,但操作略复杂);咬伤部位也可使用压垫法,操作简单、有效。这两种方法可用于各种毒蛇咬伤。


包扎伤口/来源参考文献[3]
(7)禁忌:
- 不要等待症状发作后再判断是否中毒,应该立即送到医院急诊处理。
- 除有效的局部负压吸毒和破坏局部蛇毒的措施外,避免迷信草药和其它未经证实或不安全的急救措施。
- 不要试图吸出毒液。
- 不要用刀划破伤口或以任何方式切割它。
- 不要冰敷或将伤口浸入水中。
- 不要企图喝酒止痛。
(8)呼救:呼叫120,尽快将伤者送到医院。
4、不想出门碰到蛇,该如何预防?
夏秋两季是蛇咬伤的高发季节,长江以南各省更是蛇咬伤的高发区域。注意些它们日常活动的习惯,可以帮助我们更好地避让,防止意外的发生:
- 蛇类的昼夜活动有一定规律,眼镜蛇与眼镜王蛇喜欢白天活动(9:00-15:00),银环蛇多在晚上活动(18:00-22:00),蝮蛇白天晚上都有活动;
- 蛇是变温动物,气温达到18℃以上才出来活动,所以要特别注意在闷热欲雨或雨后初晴时蛇喜欢出洞活动;
- 万一遇到蛇,如果它不主动攻击,千万不要惊扰它,尤其不要震动地面,绕道而行;
- 不要试图裸手去抓蛇或捡拾看似死亡的蛇,大多数蛇咬伤者是抓蛇或打蛇所致。
参考文献:
[1]中国蛇伤救治专家共识专家组. 2018年中国蛇伤救治专家共识[J]. 中国急救医学, 2018, 038(012):1026-1034.
[2]CDC:VENOMOUS SNAKES
https://www.cdc.gov/niosh/topics/snakes/symptoms.html
[3]MedlinePlus:Snake bites
https://medlineplus.gov/ency/article/000031.htm
版权声明:
文章内容由嘉会医疗医疗团队撰写并审核,任何其他机构或个人未经允许不得转载。