前言
之前的一次不愉快的修车经历让我萌生了自力更生的念头,死贵还解决不了问题 ,最后问题还是我自己解决的。工欲善其事必先利其器,先整了套工具。

工具套 评价下这套工具:价格偏贵,质量只能算一般吧,如果只是日常自己修车的话很多工具都用不到。
刚买完工具的我天真的以为有了这套工具我就可以解决一切修车问题了。车子8年了,抖得厉害,先换几个发动机脚胶试试手 。某宝买了四个发动机脚胶,费了九牛二虎之力,折腾了两个小时,总算是把一个换上去了。其他几个因为位置不好,不好用力,死活拧不开,放弃,求助修车店,店里用气动手枪钻,几分钟就解决问题了 。
结论:修车拼的是力气和工具,咱还是做做常规保养吧。
周末闲来无事,就把家里的车一并保养了下。洗了下发动机,更换了下机油、机滤和空气滤芯。


作为我们不折腾会死星人

,乐于尝试各种新鲜事物,不过前提是必须有大量的知识储备做后盾。下面楼主收集了一系列常规保养的项目及其相关知识,有兴趣的同学可以了解下 。

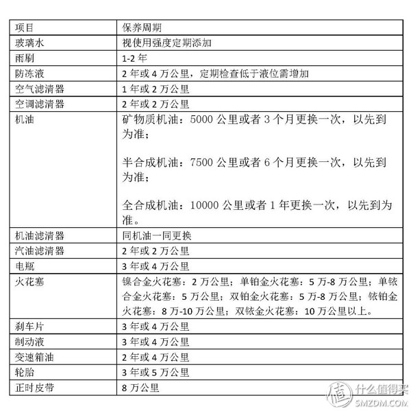
保养总表
玻璃水
自己动手难度:★
更换周期:无固定周期,视使用情况添加。
基本知识:玻璃水全称叫汽车挡风玻璃清洗液。属于汽车使用中的易耗品。
注意事项:玻璃水一般都会标注一个最低使用温度,冬天加注玻璃水时一定要选择标注温度低于当地气温的玻璃水,防止玻璃水箱冻裂。楼主的玻璃水箱就被冻裂了 ,至今还没去换,都怪当初年少无知,灌上水就上路了,据说换一下要三四百,算了,勉强用吧,血的教训。

最低使用温度如图红圈处所示
品牌:略。
价格:10-20左右。
工具及操作步骤:
工具:无。
操作步骤:
1、打开引擎盖。
2、找到玻璃水加注口,玻璃水加注口一般都会有如下图所示标志的盖子,打开盖子开始加注。有些车型可能不好直接加注,需要漏斗等辅助工具,如果没有漏斗,可以找个矿泉水瓶子剪去底部,当作简易漏斗。

玻璃水加注口
3、加注完成,盖上玻璃水加注口盖子。
雨刷
自己动手难度:★★
建议更换周期:1-2年。
基础知识:雨刷又称为刮水器、水拨、雨刮器或挡风玻璃雨刷,是用来刷刮除附着于车辆挡风玻璃上的雨点及灰尘的设备,以改善驾驶人的能见度,增加行车安全。因为法律要求,几乎所有地方的汽车都带有雨刷。掀背车及休旅车等车辆的后车窗也装有雨刷。
我们在购买雨刮的时候,经常会听到有骨雨刷和无骨雨刷两个词,到底什么样的是有骨雨刷,什么样的是无骨雨刷呢。
有骨雨刷:有骨雨刷的特点是利用骨架上的若干支撑点把雨刮压在玻璃上。
1、优点:价格便宜;
2、缺点:压力分布不连续,磨损不均匀、更换麻烦、更换周期短。

有骨雨刷
无骨雨刷:无骨雨刷通过内置的钢条将雨刮保持一定的弧度。
1、优点:更换方便、磨损均匀,更换周期长、防浮翼可避免车辆高速时雨刷发飘;
2、缺点:价格贵一些。

无骨雨刷
注意事项:雨刷有多种长度和接口,要根据自己的车型选择适合的雨刷。生活中很多开车人都不知道多久更换雨刷,有像我老婆那样四五年还没换过的 ,也有像我老丈人那样新车开了不到一个月就换雨刷的 (新雨刷刮不干净,洗下胶条就好了……),一般雨刷的寿命在1-2年。
品牌:博世BOSCH(德国)、法雷奥VALEO(法国)、3M(美国)、电装DENSO(日本)、卡尔(中国)、卡卡买(中国)、胜华波(中国)等。
价格:50-100左右。
工具及操作步骤:
工具:无。
操作步骤:雨刷接口样式比较多,这里楼主仅以比较普遍的U型接口为例,简单讲解下。

U形接口雨刷安装方法
防冻液
自己动手难度:★★
建议更换周期:2年或4万公里,定期检查低于液位需增加。
基本知识:防冻液是具有防冻功能的冷却液,主要作用是对发动机进行冷却。
发动机的一般工作温度在85-105度之间,温度过低会导致燃油不充分,油耗增加;发动机温度过高会冲坏气缸垫、烧坏轴瓦、发生机械事故,充气量下降,功率降低,水箱开锅,冷却液沸腾蒸发溢出,发动机各部件配合间隙减小,磨损加剧,导致发动机寿命降低。可见发动机温度过高过低都不好。
发动机内有两个循环系统,俗称大小循环,在汽车刚启动时,需要将发动机迅速升温到合适温度,节温器关闭,车辆只进行发动机内部循环,即小循环。当发动机温度达到工作温度后,节温器开启,冷却液开始流经散热器,即大循环。当我们的大循环都无法将温度降下来的时候,汽车电脑会开启一个风扇辅助降温,一个不行的时候就开两个,两个还是不行,那就说明你的车子一定出问题了。

发动机冷却系统
当看到下图指示灯报警时,就说明你的车辆冷却系统一定是出问题了,应尽快停车检查。

温度报警
PS:说到冷却系统问题,楼主讲一下自己碰到的一件事。楼主的十年老车之前怠速水温过高,狂抖,等上两个灯次,水温就报警了,车子就开始跳舞,开动后水温立刻下降。去修车店放了半天,老板电话过来说修好了,说是电路问题,一个风扇不转,开口要我350 。我心想,这老板真黑啊,顶多就换个保险丝的事,居然要我350。好说歹说,还买了个300元的会员,最后修理费讲到200 ,老板拍着胸脯说绝对不会再报警了。第二天开车上班,还是接着报警,接着抖。开去找老板,老板也是一脸蒙圈,然后又是清洗节气门,又是冲洗散热器(散热器我之前自己都冲洗过了),又是测行车电脑,最后给我的结论是水温报警器显示有问题 ,里面温度是正常的,只是显示灯显示有误,那我说抖动是怎么回事,老板无言,然后就是大不了退钱这种老套陈词,我也不想闹太僵,还是让他接着修。可能是用水冲了下散热器,又是晚上了,症状一直没表现出来,当天就这样过了。求人不如靠自己啊,当时的我对汽车冷却系统还不是很熟悉,只知道温度高了电脑会启动风扇,电脑又是通过测温探头来知道温度的,那如果测温探头测温偏低导致风扇启动过晚是不是就会导致我这种情况,于是我就想换套温控探头,在某宝上搜,无意间看到了节温器这东西。看了下产品介绍,居然发现它有治疗抖动之功效 ,又去百度了解了下,发现汽车冷却系统居然还有大小循环一说,而且汽车冷却系统也不是越冷越好。了解了汽车冷却系统,我大概猜到我这水温高抖动多半是因为节温器无法打开或者打开不完全引起大循环不畅导致的,于是某宝迅速下单原厂节温器,37块,换上,问题解决 。

节温器
注意事项:
1、不同颜色的防冻液可以混加吗?不可以。
防冻液这东西本身是无色透明的液体,是不带任何颜色的。之所以我们购买使用的这些防冻液有各种颜色,那是因为一开始,制造厂家为了让大家区分开防冻液与其他液体、蒸馏水等物质,所以添加了一些染色剂进去。现在慢慢的也形成了一些默认的东西,那就是大多数情况来说绿色防冻液的主要成分是乙二醇、而红色防冻液的主要成分是丙二醇、蓝色的防冻液的主要成分是二甘醇。虽然不是所有防冻液都这样,但是大多数都这样,也就是说如果防冻液的颜色不一样,那么它主要成分可能也就是不一样的。不同颜色的防冻液成份不同,相互混加会导致防冻液冰点和沸点的变化,网上说丙二醇和乙二醇高温下会胶化,这点有待考证,不过以楼主的认知,两个惰性溶剂还不至于反应,但是最好还是不要混加。

不同颜色的防冻液不能混加
2、选购防冻液时,要根据你所在地区的最低温度,选择再低个15°左右的比较好。这样能够保证即使最冷的天,防冻液照样能发挥作用。

防冻液最低温度
品牌:长城(中国)、壳牌Shell(荷兰)、美孚Mobil(美国)、蓝星(中国)、嘉实多Castrol(英国)、百适通Prestone(美国)、昆仑(中国)等。
价格:20-80左右。
工具及操作步骤:
工具:无。
操作步骤:
1、确认发动机已经冷却,打开引擎盖。
2、找到防冻液的排水口,图示是卡罗拉的排水口位置,有个小黄塞子,拧开就可以了,不需要借助工具。

卡罗拉排水口
3、等待老的防冻液放尽,盖上排水口的盖子。
4、加注新防冻液

卡罗拉防冻液加注口
个别车辆有水箱盖和溢水壶盖,加满水箱的同时还要加满溢水壶。

其他车型防冻液加注
空气滤清器
自己动手难度:★★
建议更换周期:1年或2万公里。
基本知识:发动机在工作过程中要吸进大量的空气 ,如果空气不经过滤清,空气中悬浮的尘埃被吸入气缸中,就会加速活塞组及气缸的磨损。较大的颗粒进入活塞与气缸之间,会造成严重的拉缸现象,这在干燥多沙的工作环境中尤为严重。空气滤芯装在化油器或进气管的前方,起到滤除空气中灰尘、砂粒的作用,保证气缸中进入足量、清洁的空气。
注意事项:在购买时认准自己车型对应的空气滤清器就可以了。

各种形状的空气滤芯
品牌:马勒MAHLE(德国)、曼牌MANNFILTER(德国)、博世BOSCH(德国)、卡卡买(中国)、索菲玛SOFIMA(法国)、维克斯WIX(美国)等。
价格:20-60左右。
工具及更换步骤:
工具:部分车需要螺丝刀。
操作步骤:
1、打开引擎盖。
2、找到空气滤清器的位置,空气滤清器装在空气滤清器盒里,空气滤清器盒一般和一条粗软管相连,粗软管一头连空气滤清器,一头连发动机。

空气滤清器位置
3、打开空气滤清器盒,一般不需要什么工具,个别车辆可能需要螺丝刀,直接更换即可。
空调滤清器
自己动手难度:★★★
建议更换周期:2年或2万公里。
基本知识:空调滤清器的作用是过滤从外界进入车厢内部的空气,使空气的洁净度提高,一般的过滤物质是指空气中所包含的杂质,微小颗粒物、花粉、细菌、工业废气和灰尘等,防止这类物质进入空调系统破坏空调系统,给车内乘用人员良好的空气环境,保护车内人员的身体健康,还有就是防止玻璃雾化。
空调滤清器有普通型和活性炭型两种,网上在售的大部分都是活性炭型的。

空调滤清器
注意事项:在购买时认准自己车型对应的空调滤清器就可以了。
品牌:马勒MAHLE(德国)、曼牌MANNFILTER(德国)、博世BOSCH(德国)、卡卡买(中国)、索菲玛SOFIMA(法国)、维克斯WIX(美国)等。
价格:20-70左右。
工具及更换步骤:
工具:无。
操作步骤:
找到空调滤清器的位置,这里楼主所见车辆有限,仅以我熟悉的车辆为例。卡罗拉和f3的空调滤清器在副驾驶座的储物箱背面,同事的福克斯在中央扶手箱靠副驾驶座侧侧面。更换一般不需要什么工具,找到位置直接就可以更换。

空调滤清器位置
机油
自己动手难度:★★★★
建议更换周期:
矿物质机油:5000公里或者3个月更换一次,以先到为准;
半合成机油:7500公里或者6个月更换一次,以先到为准;
全合成机油:10000公里或者1年更换一次,以先到为准。
基本知识:机油是我们平时保养时接触到最多的东西,它能对发动机起到润滑减磨、辅助冷却降温、密封防漏、防锈防蚀、减震缓冲等作用。
什么是矿物质机油,半合成机油,全合成机油。
1.矿物油是从石油中提炼出来的润滑油,矿物油的基础油是原油提炼过程中在分馏出有用的轻物质(如航空用油、汽油等)之后剩下来残留的塔底油再经提炼而成的产物。就本质而言,它运用的是原油中较差的成份。矿物油是目前市场上最常见的润滑油类型。矿物油的价格虽然低廉,但其使用寿命、润滑性能等都较半合成油和合成油逊色,同时对环境也有较大的污染。
2.半合成油是使用半合成基础油,即:国际三类基础油调制而成的润滑油,是在矿物油的基础上经过加氢裂变技术提纯后的产物,半合成油的纯度非常接近全合成油,但其成本较矿物油略高;是矿物油向合成油的理想过渡。
3.全合成油是来自原油中的瓦斯气或天然气所分散出来的乙烯、丙烯,再经聚合、催化等复杂的化学反应炼制成大分子组成的润滑液。在本质上,它使用的是原油中较好的成份,加以化学反应并在人为的控制下。达到预期的分子形态,全合成油分子排列整齐,抵抗外来变数的能力自然很强,因此体质较好,热稳定、抗氧化反应、抗粘度变化的能力自然要比矿物油和半合成油强得多。
机油标号什么意思。

机油标号
购买机油时我们经常会看到5W-40等机油粘度标号,这些数字代表什么意思呢。5W是机油的低温粘度,数字小,低温流动性好,冷启动保护好。40是机油的高温粘度,数字大,粘度高,密封性好;数字小,粘度低,节省燃油。API是美国石油协会制定的一个机油质量标准,S代表汽油发动机(C代表柴油发动机),N代表机油品质,从A~N,机油品质逐渐增加。
注意事项:新车我们一般按照车主手册购买相应粘度的机油。老旧车辆可以选择高一级的粘度,比如新车用5W-30的,老车就用5W-40的。冬季北方地区的车主,可以使用低温流动性更好的机油,比如原来是10W-40的,可以在冬天换成5W-40的。使用低于规定要求粘度的机油容易出现烧机油的情况。
品牌:壳牌(荷兰)、嘉实多(英国)、美孚(美国)、道达尔(法国)、昆仑(中国)、福斯(德国)、胜牌(美国)、BP(英国)、长城(中国)、统一(中国)等。
价格:
矿物质机油:100左右/4L;
半合成机油:200左右/4L;
全合成机油:300左右/4L。
工具及更换步骤:
机油和机油滤清器一般都是同时更换,这里就写在一起了。
工具:
1、不同车型机油口的六角螺丝都不一样,根据自己车型选择适合大小的六角扳手。
2、机油滤清器扳手。机油滤清器扳手有通用型的和专用型的,通用的扳手适合多种大小的机滤,但是用起来比较费劲;专用型的只能用于固定大小的机滤,但是贴合度高,使用省力,如果只是给自己的车做保养,建议购买专用扳手。

机油滤清器扳手
操作步骤:
1、将车子置于一个能容许人钻入车底的高度,有如下这种地形最好。楼主是用两个千斤顶将车前部顶起,然后用砖块垫在前轮下做保护,记住绝对要拉起手刹,一定要保证安全。个别车子底盘较高,不抬高也可以钻入,那就更省事了。

有这种地形最好
2、确认发动机已经冷却(防止烫伤),打开引擎盖。
3、钻入车底,找到放油口,个别车子底下有护板,需要先将护板拆下。放油口在发动机底部,是一颗和周边螺丝大小不同的六角螺丝,找个脸盆之类的容器,接在放油口下面,拧开放油口螺丝,机油就会流出来。

放油口和机油滤清器
4、等待机油放尽,用机油滤清器扳手将机油滤清器拧下,换上新的机油滤清器,将放油口螺丝拧紧。

机油滤清器接口
5、将车辆放平,打开机油加油口,根据车主保养手册要求倒入适量的机油,感觉加的差不多时,可以发动一下车子,让新油带上点颜色,这样更利于机油标尺查看机油高度,车辆熄火,放置一会,查看机油标尺,根据机油标尺将机油量调至合理范围内。机油过多或者过少对发动机都不好。

机油加油口位置和机油标尺位置
机油过多的危害:
1、增加了曲轴和连杆转动时溅入气缸内壁的润滑油量,也就是使进入燃烧室的润滑油量大大增加,使燃烧室内积碳增多,增加了活塞运动阻力,使发动机功率下降。
2、加多机油,机油压力高,降低了油封寿命,导致发动机漏油。
3、对高速旋转的曲轴(包括连接曲轴的部分顶杆)产生很大阻力,使动力下降,在车辆行驶时也就增加油耗。
4、由于机油进入燃烧室的量增多,使尾气排放恶化,影响三元催化器的寿命,严重时可能会使三元催化器损坏。
机油过少:
1、机油少了会导致拉缸抱瓦。
2、机油过少就会引起润滑不良,引起机件磨损,过多会引起运转阻力增大。
机油滤清器
自己动手难度:★★★★
建议更换周期:随机油一起更换。
基本知识:机油滤清器,又称机油格。用于去除机油中的灰尘、金属颗粒、碳沉淀物和煤烟颗粒等杂质,保护发动机。一般在售的主要是一体式和分体式两种。

机油滤清器
机油滤清器通用吗?
不是通用的,机油滤清器有高矮胖瘦,螺口有大有小,我们在选择机油滤清器时还是应该根据自己车辆型号去选择适合的机油滤清器。

各种形状的机油滤清器
注意事项:根据自己的车型,选择合适的机油滤清器。使用全合成机油时,应选择长效型的机油滤清器。
品牌:马勒MAHLE(德国)、曼牌MANNFILTER(德国)、博世BOSCH(德国)、卡卡买(中国)、索菲玛SOFIMA(法国)、维克斯WIX(美国)等。
价格:20-70左右。
工具及更换步骤:
查看机油更换步骤。
汽油滤清器
自己动手难度:★★★★
建议更换周期:2年或2万公里(这个说法比较多,有说2万的,有说4万的,2万是比较多数说法)。
基本知识:汽油滤清器简称汽滤,主要作用就是过滤汽油中的杂质。汽油滤清器有化油器式和电喷式之分,使用化油器的汽油发动机,汽油滤清器位于输油泵进口一侧,工作压力较小,一般采用尼龙外壳,电喷式发动机的汽油滤清器位于输油泵的出口一侧,工作压力较高,通常采用金属外壳。

汽油滤清器
注意事项:根据自己车辆型号选购适合的汽油滤清器。
品牌:马勒MAHLE(德国)、曼牌MANNFILTER(德国)、博世BOSCH(德国)、卡卡买(中国)、索菲玛SOFIMA(法国)、维克斯WIX(美国)等。
价格:30-100左右。
工具及更换步骤:
化油式的汽油滤清器一般位于油箱内,拆换不亚于汽车维修,这里就不做详细阐述了。

需要掀开后座,打开油箱盖,拿出燃油泵拆开
电喷式的一般位于车底右后轮附近,不需要什么工具,将两头的管子拔下即可,不过要注意方向,拔下时比较费力,要用点力气。
电瓶
自己动手难度:★★★★
建议更换周期:3年或4万公里。
基础知识:
1、铅酸电池能用2到4年左右
普通的汽车电瓶用的是铅酸电池,循环寿命基本上是200到500次,你不用去考虑这是什么概念,反正就是2到4年左右可以用。
2、自动启停专用电瓶寿命在4年到6年
那如果是带自动启停功能的车,它是用专用电瓶的,循环寿命要高一点,400到800次,使用寿命基本上是4年到6年。
3、新能源汽车的锂电池寿命在5到8年
如果是新能源汽车,它用的是锂电池,那就寿命更长,5到8年这个样子。
正常用的时候电瓶都是一边充电一边用的,相当于是浅充浅放,这个是延长循环时间的,只有彻底地用完,彻底地充满才相当于刚才说的循环充电的一次,那这样最起码也有两百次可以弄。
PS:这里顺便讲一下搭电救援的方法,这个生活中还是比较容易碰到的。上回楼主老婆上班停车忘记关大灯,下班发现车子无法启动了,楼主就顺道过去搭救了一回。这里借用下某宝上面某款汽车搭电线的使用说明图,觉得挺详细的。

操作步骤

接线方法

拆装线步骤
注意事项:长期短途开车,频繁启动,熄火之前不关电器,熄火之前不关空调,熄火之后用电器,车长时间停放不用等行为都会影响电瓶的寿命。
品牌:瓦尔塔VARTA(德国)、博世BOSCH(德国)、风帆(中国)、德尔福DELPHI(美国)、埃克塞德EXIDE(美国)、汤浅YUASA(日本)等。
价格:300-600左右。
工具及更换步骤:
工具:万用表、活动扳手、改锥。
更换步骤:
第一步:首先将车辆保持熄火状态并断电,打开发动机引擎盖,找到蓄电池的位置(有些车型的蓄电池可能隐藏在塑料盖板下面)。
第二步:确定蓄电池故障后,首先拆下电池装饰盖,移除蓄电池的负极电缆,之后再移除蓄电池的正极电缆。
第三步:用活扳手移除蓄电池的固定支架,这个时候就可以取出蓄电池了,注意取出的过程中不要让蓄电池角度倾斜,避免发生漏液等问题。如果空滤壳等其它部件影响电瓶的更换,可以考虑先拆除该部件。
第四步:清洁蓄电池托盘后,将新的蓄电池放入其中,重新安装蓄电池固定支架。
第五步:安装蓄电池正极电缆,然后再连接负极电缆。
第六步:新的蓄电池安装完成后,启动发动机,并用万用表测量电瓶充电电压,正常情况下在13.5-14.5V之间。
第七部:检查车辆内部时钟及收音机等设备是否因断电而出现时间不准、收音机设置重置的情况,调整正常即可。
火花塞
自己动手难度:★★★★
建议更换周期:镍合金火花塞:2万公里;单铂金火花塞:5万-8万公里;单铱合金火花塞:5万公里;双铂金火花塞:5万-8万公里;铱铂金火花塞:8万-10万公里;双铱金火花塞:10万公里以上。
基础知识:火花塞是汽油机点火系统中将高压电流引入气缸产生电火花,以点燃可燃混合气体的部件。

各种形状的火花塞
一般市面在售的火花塞都是按照电极材料进行区分的,可分为如下几种:

火花塞分类
火花塞间隙是火花塞的一个重要参数,影响着火花塞的性能。

火花塞间隙
不同发动机甚至同一款发动机在不同调教的情况下,所使用的火花塞间隙都不一样。火花塞间隙过小会导致提前点火、死火甚至损坏发动机;火花塞间隙过大会导致失火、火花塞污垢增多、动力下降、油耗增加。

火花塞间隙对车辆的影响
注意事项:火花塞并不通用,所以选购的时候要根据自己车型型号,发动机功率等准确选择。火花塞的数量和气缸数量相同,几缸发动机就买几个火花塞。
品牌:NGK(日本)、博世BOSCH(德国)、电装DENSO(日本)、冠军CHAMPION(美国)、火炬(中国)、德科ACDelco(美国)等。
价格:100-400左右/4支。
工具及更换步骤:
工具:
1、带磁性或是橡胶套的长套筒,因为火花塞尾部较长,所以要长套筒,因为安装火花塞的孔比较深,必须要带磁性或者橡胶套,不然很难取出火花塞。

火花塞套筒
2、加长杆。
3、扭力扳手。

扭力扳手
4、个别车拔起高压线圈需要点小工具。
之前在店里给自己的车换过火花塞(老板都没有用扭力扳手,随便拧拧上去的,不专业 ,所以自己一定要懂一些),感觉挺简单的,自己帮同事的速腾换了一回,当时没拍照,借用下网上别人的图。
速腾操作步骤:
1、车辆熄火,发动机冷却(防止烫伤),打开引擎盖。
2、拆去发动机保护盖,个别车没有。

四个点火线圈
3、将点火线圈拔起,点火线圈像个橡胶塞,塞在安装火花塞的洞里。

用火花塞起拔器拔起点火线圈

点火线圈
4、将洞口附近清理干净,防止灰尘进入发动机。用长套筒伸入洞内将火花塞拧出。
5、将新火花塞按照保养手册要求的扭力,用扭力扳手拧入。如果拧入阻力较大,可能是螺纹没对好,不可*力暴**拧入,会损伤螺纹。应按要求拧紧,过松会导致漏气,过紧会使密封垫失去弹性,锥座型火花塞由于不用密封垫,遵守拧紧力矩尤为重要。

各种火花塞的扭矩
6、按照拆一个装一个的原则,将所有火花塞进行更换。
刹车片
自己动手难度:★★★★
建议更换周期:3年或4万公里。
基础知识:
刹车片也叫刹车皮。在汽车的刹车系统中,刹车片是最关键的安全零件,所有刹车效果的好坏都是刹车片起决定性作用。

刹车片
刹车片一般由钢板、粘接隔热层和摩擦块构成,钢板要经过涂装来防锈,涂装过程用SMT-4炉温跟踪仪来检测涂装过程的温度分布来保证质量。其中隔热层是由不传热的材料组成,目的是隔热。摩擦块由摩擦材料、粘合剂组成,刹车时被挤压在刹车盘或刹车鼓上产生摩擦,从而达到车辆减速刹车的目的。由于摩擦作用,摩擦块会逐渐被磨损,一般来讲成本越低的刹车片磨损得越快。
刹车片主要分以下几类:石棉刹车片(基本淘汰)、半金属刹车片、少金属刹车片、NAO配方刹车片、陶瓷刹车片、NAO陶瓷刹车片。
注意事项:根据自己车型选择对应的刹车片。一般刹车片都是4片装卖的,一个轮子两片,4片可以装两个轮子。前后轮刹车片可能有所不同,看清楚购买。
品牌:博世BOSCH(德国)、泰明顿TEXTAR(德国)、布雷博BREMBO(意大利)、菲罗多FERODO(美国)、优锐JURID(美国)、天合TRW(美国)、德科ACDelco(美国)、金麒(中国)、信义(中国),佐佐木(中国)等。
价格:100-600左右/4片(两个轮子)。
工具及更换步骤:
没有自己尝试过,在店里换过,感觉不难,就不做累述了。
制动液
自己动手难度:★★★★
建议更换周期:3年或4万公里。
基础知识:液压制动(刹车)液是用于液压制动系统中传递压力以制止车轮转动的一种功能性液体。其制动工作压力一般为2MPa高的可达4~5MPa。所有液体都有不可压缩特性,在密封的容器中或充满液体的管路中,当液体受到压力时,便会很快地、均匀地把压力传导液体的各个部分。液压制动便是利用这个原理来进行工作的。
购买制动液时我们经常会看到两个指标,干沸点和湿沸点。

制动液
干沸点,即平衡回流沸点:是指在冷凝回流系统内与大气压平衡条件下沸腾的温度,也是指刚从密封容器中加入刹车系统后的沸点指标。平衡回流沸点是制动液的重要的指标之一,其数值越高,产品的性能也就越出色,平衡回流沸点过低制动液易挥发和产生气阻。
湿沸点,即最低湿沸点:湿沸点是指经过2年使用后含水3.5%的沸点,刹车油的最低湿沸点不能低于150℃左右,通常在170℃甚至180℃就必须要更换。不然在连续刹车的情况下可能导致刹车失灵等严重后果。即使密闭良好的刹车系统,全新的醇基刹车油7天后含水量就会超过3%,35天后含水就高达7%,因此最低湿沸点是个非常重要的性能指标。
DOT3和DOT4代表什么?
国家强制性标准GB 12981-2003《机动车辆制动液》根据平衡回流沸点的大小,将制动液分2个规格等级,分别为DOT3、DOT4,其对应的沸点为≥205℃、≥230℃,如果制动液沸点过低,则在系统中容易汽化而造成气阻,导致车辆制动迟缓甚至制动失效。
注意事项:制动系统涉及到安全问题,一定要选择可靠的生产厂家购买。一般家用车辆只要加1L制动液即可。
品牌:博世BOSCH(德国)、嘉实多CASTROL(英国)、美孚MOBIL(美国)、长城(中国)、ATE(德国)、菲罗多FERODO(美国)、统一(中国)、昆仑(中国)等。
价格:45-65左右。
工具及更换步骤:
没有自己尝试过,在店里换过,感觉不难,就不做累述了。

制动液添加口
变速箱油
自己动手难度:★★★★★
建议更换周期:2年或4万公里。
基本知识:变速箱油是保持排档系统清洁的油类用品,起到润滑延长传动装置寿命的作用,具有抗低温于低温时也能进行极有效的润滑效果,在严苛操作条件下减少油品损失。根据变速箱结构的不同,变速箱油又分为自动变速箱油和手动变速箱油。
自动变速箱油
简称ATF(Automatic Transmission Fluid ),是专门用于自动变速器的油液。早期的自动变速器没有专用油液,而是用发动机油代替。由于工作状况和技术要求差异很大,所以发动机油作为自动变速器油液的方法很快被淘汰。如今使用的自动变速箱专用油液既是液力变矩器的传动油,又是行星齿轮结构的润滑油和换挡装置的液压油。
手动变速箱油
一般称为齿轮油,按其质量水平,美国石油学会将汽车齿轮油分五档(GL-1~GL-5)。GL-1~GL-3的性能要求较低,用于一般负荷下的正、伞齿轮,以及变速箱和转向器等齿轮的润滑。GL-4用于高速低扭矩和低速高扭矩条件下,汽车双曲线齿轮传动轴和手动变速箱的润滑。GL-5的性能水平最高,用于运转条件苛刻的高冲击负荷的双曲线齿轮传动轴和手动变速箱的润滑。
换油方式:

换油方式
注意事项:根据车辆型号选择适合的变速箱油。
品牌:道达尔(法国)、长城(中国)、采埃孚(德国)、博世(德国)、嘉实多(英国)、爱信(日本)等。
价格:100-300左右/4L。
工具及更换步骤:
变速箱油没有自己尝试过,只在店里换过,当时店里用的重力更换方式,不是很难,不过还是建议去专业的店里保养,不做累述。
轮胎
自己动手难度:★★★★★
建议更换周期:3年或5万公里。
基本知识:

轮胎上的参数含义

参数对照表

轮胎生产日期
是否要更换轮胎的评判方法:
1、使用年限。

轮胎老化
再好的轮胎也是橡胶制造的,既然是橡胶就会老化。对于大部分轮胎而言,6~8年轮胎就会自然老化,但这是官方给出的数据,鉴于厂家给出的数据都是比较保守的,所以,在此基础上增加1~2年不成问题。
2.磨损程度

磨损标记
轮胎的磨损肯定是不能忽略的,根据路况的不同,轮胎的磨损情况也会不同。所以,这时候就需要查看轮胎的极限磨损标记。当磨损程度接近磨损标记时,轮胎就应该更换了,也不需要再考虑使用年限了。
当轮胎的花纹磨损严重时,不但会增加爆胎的可能性,同时还会提高刹车制动距离,还雪天、雨天还容易打滑,也就留下了安全隐患。
3、轮胎的损坏程度。

轮胎损坏
除了正常的磨损之外,轮胎在使用过程中也免不了被扎,所以,打补丁的数量最好不要超过4个,或者轮胎侧面由于刮蹭造成了损伤,并且露出了帘子线,这个时候轮胎也需要更换了。其他的因素也不需要再考虑了。
注意事项:根据自己车辆型号选择相对应的轮胎型号。在购买轮胎时一定要注意所购买轮胎的生产日期,尽量选择离生产日期比较近的轮胎。
品牌:米其林(法国)、普利司通(日本)、固特异(美国)、倍耐力(意大利)、马牌(德国)、邓禄普(英国)、优科豪马(日本)、韩泰(韩国)、佳通(韩国)、锦湖(韩国)、三角(中国)等。
价格:200-1000左右。
工具及更换步骤:
更换不难,但是需要专门的剥胎工具,不适合自己尝试。
正时皮带
自己动手难度:★★★★★
建议更换周期:8万公里。
基本知识:

正时皮带位置

正时皮带
正时皮带通过与曲轴的连接,配合一定的传动比来保证进、排气时间的准确。正时皮带属于橡胶部件,随着使用时间的增加,正时皮带及其附件,就会发生一定磨损或老化。
当正时皮带过度磨损或者老化时,很容易发生断裂。正时皮带断裂时,气门、点火系统就不能正常运转,活塞会由于惯性上下运动,而气门的开闭已经停止,在狭小的燃烧室内活塞很有可能与气门发生碰撞,导致气门顶杆被撞弯,活塞顶部被撞凹,甚至汽缸盖也会被撞出窟窿。这种情况下,发动机要么就要大修,要么就直接报废了。

被撞弯的气门顶杆
并不是所以的车型都需要定期更换正时皮带,有的车型已经用正时链条替代了正时皮带,终身不需要更换的。但正时链条也有一个缺点,就是噪音大。
注意事项:正时皮带对车辆影响巨大,尽量选择原厂配件并选择可靠的地方进行更换。
品牌:无。
价格:100-300左右。
工具及更换步骤:
更换正时皮带工序较复杂,而且关乎车辆安全,不建议自行更换。
本文来自什么值得买@befreejay