电动车充电器故障分析与检修
充电器主要的作用是为蓄电池补充电能。它性能的好坏不仅决定充电时间的长短,而且还决定蓄电池的使用寿命。因此,它被称为电动自行车电气系统的“四大件”之一,典型的充电器如图13-1所示。

图13-1 常见充电器实物外形示意图
一、UC3842+LM324构成的充电器
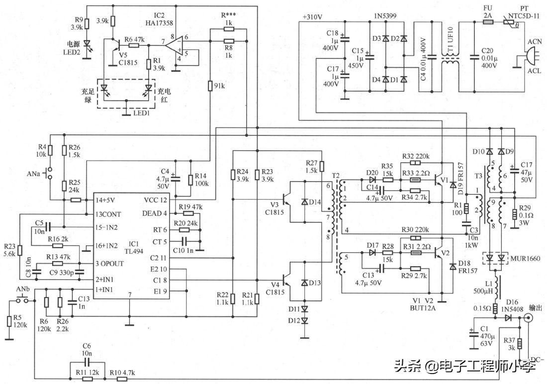
由电源控制芯片UC3842和四运算放大器LM324构成的充电器应用的比较广泛。其中,UC3842和相关元件构成了功率变换器部分,LM324和相关元件构成了电压检测和控制部分。下面以图13-2所示的南京西普尔SP362型充电器为例进行介绍。
1.市电滤波及变换
该充电器通上市电电压后,市电电压经2A保险管F1和负温度系数热敏电阻RT1送到差模电容C1、C2和互感线圈LE1组成的滤波电路滤除市电电网中的高频干扰脉冲后,通过D1~D4组成的桥式整流堆整流,在滤波电容C3两端建立300V左右的直流电压。300V电压不仅通过开关变压器T1的初级绕组(N1绕组)加到开关管V1的 极为它供电;另一路经启动电阻R5对电源控制芯片IC1(UC3842)供电端[7]脚外接的滤波电容C10充电。
2.功率变换
当C10两端电压达到16V时IC1内部的启动电路开始工作,由基准电压发生器产生的5V电压不仅为内部的振荡器等电路供电,而且从[8]脚输出。该5V电压经C5滤波后通过定时元件R9、C6和[4]脚内的振荡器通过振荡在C6两端产生锯齿波脉冲电压,于是振荡器输出矩形振荡脉冲。该脉冲作为触发信号控制PWM调制器(RS触发器)产生矩形激励脉冲,再经推挽放大器放大后得到开关管激励脉冲信号,从IC1的[6]脚输出。当开关管激励脉冲为高电平时,通过R4驱动开关管V1导通,300V电压经T1的N1绕组、VI的D/S极和R6到地构成回路,回路中的电流在绕组N1上产生上正、下负的电动势,此时T1的N2、N3、N4绕组所接的整流管反偏截止,能量被存储在T1内部。同时导通电流在R6两端产生取样压降,并通过R7和C7积分后加到IC1的[3]脚。当IC1的[3]脚输入的电压达到1V,被IC1内部的PWM电路处理后,IC1的[6]脚输出的激励脉冲变为低电平,使V1迅速截止。V1截止后,流过T1初级绕组的导通电流消失,T1初级绕组产生反相的电动势,于是T1的次级绕组产生反相的脉冲电压,经整流滤波后产生直流电压为相应的负载供电。

图13-2 西普尔SP362型充电器电路
N3绕组输出的脉冲电压通过D6整流,C10滤波获得的电压不仅取代启动电路为IC1供电,而且为光电耦合器PC1内的光敏管供电。N2绕组输出的脉冲电压经D7、D8整流,C16滤波产生的直流电压第一路通过防止反向充电的隔离二极管D11为蓄电池充电;第二路通过R15~R18取样后加到误差放大器IC2的取样端。N4绕组输出的脉冲电压通过D10整流,C12滤波后第一路通过R13加到光电耦合器PC1的[1]脚,为它内部的发光管供电;第二路为芯片LM324供电;第三路通过R23限流,通过稳压管产生5V基准电压。该电压第一路加到IC3A[3]脚,为它提供参考信号;第二路经R42限流加到A点。
3.稳压控制
该开关电源的稳压控制电路由电源控制芯片IC1、光电耦合器PC1、三端误差放大器IC2和误差取样电路构成。由于误差取样电路是对开关电源输出端的电压进行取样,所以误差取样方式属于直接取样方式。
当市电电压降低或负载较重引起开关电源输出电压下降时,滤波电容C12两端降低的电压使PC1[1]脚输入的电压下降。同时C16两端下降的电压通过R15~R18取样后,为IC2提供的取样电压低于2.5V。该电压由IC2内的误差放大器放大后,使PC1的[2]脚电位升高,于是PC1内的发光管因导通电流减小而发光变弱,而光敏管因受光变弱而导通程度下降,使PC1[4]脚输出的电压减小。该电压通过R11为IC1[2]脚提供的误差电压变小,经IC1内的误差放大器放大后,为IC1内的电流比较器反相输入端提供的电压增大。该电压与同相输入端的电压比较后,使IC1[6]脚输出的激励脉冲占空比增大,使得开关管V1导通时间延长,开关变压器T1存储的能量增大,开关电源输出电压升高到正常值,实现稳压控制。开关电源输出电压升高时,控制过程相反。
4.充电、显示控制
该充电器的充电、显示控制电路由四运算放大器LM324(IC3)、取样电阻R20、复合发光管LED2等元件构成。其中R20是电流取样电阻,它串联在蓄电池的充电回路中,充电期间会在R20两端产生的下正、上负的压降。这个压降通过R28、R29送到A点,同时5V电压经R42限流也加到A点,A点电压通过R32加到IC3D的反相输入端[13]脚。
使用过的蓄电池因能量释放而使电压不足,导致开关电源的负载较重,在稳压控制电路的控制下,开关管V1导通时间较长,充电电流较大,为蓄电池快速充电。同时,较大的充电电流在R20两端建立的压降较高,使A点电压为负压,该电压通过R32为IC3D的[13]脚提供负电压,因IC3D的同相输入端[12]脚接地为0V,所以IC3D的输出端[14]脚输出高电平电压。该电压一路通过R34限流使LED2内的红色发光管发光,表明充电器在快速充电;另一路使IC3A[2]脚电位高于它[3]脚输入的参考电压,于是IC3A的输出端[1]脚输出低电平控制电压。该控制电压一方面使D14截止,不影响开关电源的工作状态;另一方面使LED2内的绿色发光管因无供电不能发光。
在恒流充电阶段,随着蓄电池两端电压不断升高,充电电流逐步减小,开关电源在稳压控制电路的作用下,为蓄电池提供稳定的44.5V充电电压,充电器工作在恒压充电阶段。虽然此时充电电流较小,但在R20两端产生的压降仍然使IC3D的[13]脚电位低于[12]脚电位,确保红色发光管发光。
在恒压充电阶段,随着蓄电池两端电压不断增加,充电电流进一步减小。当电流减小到转折电流后,在R20两端产生的压降减小到使A点电压变为正压,致使IC3D的[13]脚电位变为正电压,于是IC3D的[14]脚输出低电平电压。该电压一路通过R34使LED2内的红色发光管因导通电压消失而熄灭;另一路使IC3A[2]脚电位低于它[3]脚输入的参考电压,于是IC3A的[1]脚输出高电平控制电压。该电压不仅通过R35限流使LED2内的绿色发光管发光,表明蓄电池进入涓流充电状态,而且使D15截止,于是5V电压通过R40、R41加到三端误差放大器IC2的取样电压输入端,使IC2输入的取样电压升高。该电压经IC2内的误差放大器放大后使PC1的[2]脚电位下降,PC1内的发光管因导通电流增大而发光加强,于是PC1内的光敏管导通加强,PC1的[4]脚输出电压升高。该电压通过R11加到电源控制芯片IC1的[2]脚后,被IC1内的误差放大器、PWM调制器处理后,使开关管V1导通时间缩短,开关电源输出电压下降,C16两端电压下降到42.5V,为蓄电池提供涓流充电的低电压。
5.保护
(1)尖峰脉冲吸收
为了防止开关管V1在截止瞬间被过高的电压击穿,电路中设置了由C15、R21、C4、D5、R1组成的尖峰脉冲吸收回路对过高的尖峰脉冲进行吸收,确保V1不被过高的尖峰脉冲击穿。
(2)开关管过流保护
当蓄电池或D7、D8、D10、C12、C16击穿等原因引起开关管V1过流,导致R6两端产生的取样电压升高时,该电压通过R7为IC1[3]脚提供的电压达到1V后,切断IC1[6]脚输出的激励脉冲,使V1截止,避免了V1过流损坏,实现开关管过流保护。
(3)欠压保护
当控制芯片的供电电压过低时,可能会引起芯片内的振荡器、推挽放大电路等电路工作异常,使芯片输出的开关管激励电压失真,容易导致开关管因功耗大(开启损耗大)而损坏。为此,需要设置欠压保护电路。
若启动电阻R5或IC1的[7]脚外电路异常,导致启动期间电路为IC1[7]脚提供的电压低于16V时,芯片内的启动/关闭控制电路输出关闭信号,IC1不能启动;当完成启动后,若D6、R2、C10异常,导致为IC1提供工作电压(通常称该电压为自馈电电压)低于10V时,启动/关闭控制电路再次输出低电平信号,使5V基准电压消失,IC1停止工作,实现欠压保护。因该保护电路未采用闭锁技术,所以保护动作后启动电压再次达到16V后IC1仍会启动。
(4)软启动控制
该电源为了防止开机瞬间,开关管V1过激励损坏,设置了由误差放大器IC2、C11等元件构成的软启动控制电路。
C11是软启动控制电容。开机瞬间因C11两端电压为0,所以它充电使IC2的取样端输入的电压由高逐渐降低到正常,IC2的输出端电压由低逐渐升高到正常,致使光电耦合器PC1[4]脚输出的电压也由高逐渐到正常,被IC1内部的误差放大器、PWM电路处理后,使ZC1的[6]脚输出的激励脉冲占空比由小逐渐增大到正常,避免了开关管V1在开机瞬间过激励损坏,实现软启动控制。
6.常见故障检修
(1)充电器无电压输出
充电器无电压输出,说明充电器未输入市电或开关电源未工作,该故障检修流程如图13-3所示。

图13-3 充电器无电压输出故障检修流程
方法与技巧 当电源控制芯片IC1(UC3842)供电端[7]脚的启动电压异常时,可在路测IC1[7]脚对地电阻的阻值,若阻值过小,说明C10、D5或IC1的[7]脚内部电路对地短路或漏电;若[7]脚对地阻值正常,检查启动电阻R5是否开路或阻值增大。当IC1供电端[7]脚的电压达到32V,或IC1的[7]脚有16V的启动电压,而它的[8]脚没有5V电压输出,都说明IC1损坏。
注意 开关电源未工作时,滤波电容C3会在切断电源后仍存储一段时间的高电压,检修时需对该电容放电,以免发生危险。
开关管V1损坏后,必须检查R6、R7、R4是否被连带损坏。为了防止更换的开关管再次击穿,必须检查三方面电路:一是由R1、D5、C4、C15、R21组成的尖峰脉冲吸收回路的元件;二是电源控制芯片UC3842是否损坏;三是必须检查稳压控制电路。稳压控制电路的检修见输出电压高部分。
(2)充电器输出电压过高
充电器输出电压过高,说明充电器内的稳压控制电路异常,该故障检修流程如图13-4所示。

图13-4 充电器输出电压过高故障检修流程
提示 输出电压高不仅会缩短蓄电池的使用寿命,而且容易导致充电器内部的开关管V1击穿,或滤波电容C12、C16击穿(有时会炸裂)等故障。
(3)充电器输出电压低
充电器输出电压低,说明稳压控制电路、负载电路、自馈电电路、充电控制电路异常,该故障检修流程如图13-5所示。

图13-5 充电器输出电压低故障检修流程
提示 输出电压低的同时开关变压器T1多会发出高频“吱吱”叫声。怀疑三端误差放大器IC2、光电耦合器PC1异常时,也可采用代换法进行判断。另外,充电控制电路异常还会产生充电状态不能正常转换的故障。
二、TL494+HA17358构成的充电器
由电源控制芯片TL494和双运算放大器HA17358为核心构成的普通型充电器应用的较多,其中,TL494和相关元件构成了功率变换器部分,HA17358和相关元件构成了电压检测和控制部分。下面以路邦电动自行车采用的BMCH-36型智能充电器为例进行介绍。电路如图13-6所示。
1.市电滤波及变换
该充电器通上市电电压后,市电电压经保险管FU送到由差模电容C20、C4和互感线圈T1组成的线路滤波器滤除市电电网中的高频干扰脉冲,再通过D1~D4组成的整流堆桥式整流,由C15滤波,在C15两端建立310V左右的直流电压。市电输入回路的PT是负温度系数热敏电阻,它可在开机瞬间限制C15因充电产生的冲击大电流。
2.功率变换器
该变换器采用了自激启动、他激工作方式。自激式启动电路由开关管V1、V2和电阻R30~R33,以及变压器T2和T3等元件组成,他激工作方式由PWM控制芯片TL494和相关元件构成。由于TL494的[13]脚接5V电压,所以TL494的输出方式被设置为双端输出方式。
接通电源瞬间,由市电变换电路产生的310V电压不仅加到V1的c极,而且通过启动电阻R32和限流电阻R33限流后加到V1的b极使它导通。V1导通后,310V电压通过V1的c、e极、激励变压器T2的[2]-[4]绕组、开关变压器T3的[1]-[2]绕组、C17到地构成回路。回路中的电流在T3的初级绕组上产生[2]脚正、[1]脚负的电动势,在T2的[2]-[4]绕组上产生[2]脚正、[4]脚负的电动势,于是T2的[1]-[2]绕组产生[1]脚正、[2]脚负的感应电动势,它的[3]-[5]绕组产生[3]脚正、[5]脚负的电动势。[3]-[5]绕组的电动势使开关管V2截止,[1]-[2]绕组输出的电动势通过C14、R33反馈到V1的b极,使V1迅速进入饱和状态,流过T3的[1]-[2]绕组的电流线性增大,磁感应强度随之增大。当磁感应强度增大到饱和点时,电流急剧下降,由于电感中的电流不能突变,所以T2和T3各个绕组产生反向(相)电动势。T2的[1]-[2]绕组产生的反相电动势使V1迅速截止,而[3]-[5]绕组产生的反相电动势通过C13和R31使V2导通。此时,C17两端电压通过T3的[1]-[2]绕组和T2的[2]-[4]绕组、V2的c、e极到地构成回路。该回路中的导通电流使T3的[1]-[2]绕组产生[1]脚正、[2]脚负的电动势,T2的[2]-[4]绕组产生[4]脚正、[2]脚负的电动势,随后V2截止,使T2、T3各个绕组再次产生反相的电动势,于是使V1再次导通。重复以上过程V1和V2工作在自激振荡状态。该电源进入自激状态后,T3的次级绕组输出的脉冲电压经D9和D10全波整流,C17滤波产生直流电压。
C17两端产生的电压加到电源控制芯片TL494(IC1)供电端[12]脚,通过基准电源形成5V电压,该电压不仅为IC1内部的触发器、比较器、误差放大器、振荡器等电路供电,而且从[14]脚输出,为充电控制电路提供参考电压。振荡器获得供电后,与[5]脚、[6]脚外接的定时元件C10、R20通过振荡产生锯齿波脉冲电压。该锯齿波脉冲电压作为触发信号,控制PWM比较器产生矩形激励脉冲,再经RS触发器产生两个极性相反、对称的激励信号,通过驱动电路放大后从IC1的[8]脚和[11]脚输出。从IC1[8]脚和[11]脚输出的激励脉冲通过V4和V3放大后,再经T2耦合,驱动开关管V1和V2交替导通,从而使开关管进入他激式工作状态。开关电源进入稳定的他激式工作状态后,T3次级绕组输出的脉冲电压通过全波整流,在C1和C17两端分别产生稳定的44.5V和24V左右的直流电压。其中,44.5V直流电压通过防反向充电的隔离二极管D16不仅为蓄电池充电,而且为误差放大器提供取样电压。而24V电压第一路为TL494供电;第二路为充电、显示控制电路供电;第三路通过R9限流使发光管LED2发光,表明充电器已工作。

图13-6 BMCH-36型智能充电器电路
V1~V4的c、e极两端并联的D19、D18、D14、D13是阻尼二极管,以保护V1~V4不被过高的反向电压击穿;D11和D12组成温度补偿电路,以免过高的温度影响V3、V4的工作状态,最终给V1和V2带来危害;T3初级绕组上并联的C3和R1用作阻尼,以免T3进入自激振荡状态。D20、R35和D17、R28构成C14和C13钳位电路,并且在开关管截止期间为C14和C13提供快速放电回路,以便C14和C13在下个振荡周期继续为开关管提供激励回路。
3.稳压控制
该开关电源的稳压控制电路由电源控制芯片TL494(IC1)[1]、[2]脚内的误差放大器1、误差取样电路构成。由于取样电路对C1两端电压进行取样,所以该误差取样方式属于直接取样方式。
当市电电压降低或负载较重引起D16负极电压下降时,该电压通过R10、R11取样后的电压下降,IC1的[1]脚电位下降,即误差放大器1同相输入端电压下降。而反相输入端通过[2]脚接参考电压,两者比较后使误差放大器1输出低电平控制信号,该信号通过PWM比较器和RS触发器处理后,使IC1[8]脚、[11]脚输出的激励脉冲占空比增大,开关管V1和V2导通时间延长,开关变压器T3存储的能量增大,开关电源输出电压升高到正常值,实现稳压控制。开关电源输出电压升高时,控制过程相反。IC1[2]脚输入的参考电压由[14]脚输出的基准电压通过电阻分压获得。
该开关电源输出电压还受温度开关ANb的控制。在冬季按下ANb开关,分压电阻R5、R6接入电路,使IC1的[1]脚输入的电压下降,致使IC1[8]、[11]脚输出的激励脉冲占空比增大,开关管导通时间延长,开关电源输出电压升高,D16负极电压在空载时为51V。在夏季断开ANb开关,R5、R6脱离电路,使IC1的[1]脚输入的电压升高,致使IC1[8]、[11]脚输出的激励脉冲占空比相对减小,开关管导通时间缩短,开关电源输出电压降低,D16负极电压在空载时为44.5V。
提示 若冬季在室内充电也最好采用低压方式,这样可延长蓄电池的使用寿命。而在夏季千万不可使用高电压挡充电,以免蓄电池被充坏(鼓包)。
4.充电、显示控制
该充电器的充电、显示控制电路由TL494(IC1)内的误差放大器1、误差放大器2和HA17358(IC2)、取样电阻R29、双色发光管LED1等元件构成。其中R29是电流取样电阻,它串联在开关变压器T3的次级绕组和地之间,充电期间会在R29两端产生的下正、上负的压降。这个压降不仅通过R8、R***加到IC2的反相输入端[6]脚,而且通过R26、R25加到IC1的[15]脚,同时IC1[14]脚输出的5V电压经电阻限流后也加到IC1的[15]脚。
释放能量后的蓄电池两端电压下降,这样它在充电初期会使开关电源的负载较重,在稳压控制电路的作用下开关管导通时间较长,充电电流较大,为蓄电池快速充电。同时,较大的充电电流在R29两端建立的压降(负压)较高,该电压一方面使IC1的[15]脚输入微弱的负电压,致使IC1内的误差放大器2输出高电平的控制信号,通过PWM电路将IC1的[8]脚和[11]脚输出的激励脉冲占空比限制在一定范围内,避免开关管过流损坏;另一方面因IC2的[5]脚接地,电压恒定为0V,[6]脚电压为负压,所以IC2的[7]脚输出高电平控制电压。该电压不仅通过R1限流,使双色发光管LED1内的红色发光管发光,表明充电器工作在恒流充电状态,而且通过R6使V5导通,LED1内的绿色发光管因无供电不能发光。
随着恒流充电状态的不断进行,蓄电池两端电压逐渐升高,充电电流减小,在R29两端产生的压降使IC1[15]脚电位从负压变为0V,IC1内的误差放大器2不影响开关电源的工作状态,但该压降仍会使充电指示灯LED1发光为红色,此时开关电源输出的电压在稳压控制电路作用下升高并保持稳定,D16负极电压恒定为44.5V(夏季)或51V(冬季),充电器进入恒压充电阶段。
在恒压充电阶段随着蓄电池两端电压不断增加,充电电流进一步减小。当电流减小到转折电流后,在R29两端产生的压降减小,于是IC1的[14]脚输出的5V电压通过91k电阻使IC2[6]脚输入的电压超过0V,IC2的[7]脚输出低电平控制电压。该电压一路使LED1内的红色发光管因无导通电压而熄灭,表明快速充电结束;另一路使V5截止,V5的c极上电压通过电阻限流使LED1内的绿色发光管发光,表明蓄电池已充足电。
5.保护
(1)过流保护
当蓄电池或C1、C17、整流管等元件异常使R29两端的负压过大时,通过R26、R25使IC1(TL494)[15]脚输入的负压过大。该负压被IC1内部电路处理后,使IC1的[8]、[11]脚不能输出激励脉冲,开关管停止工作,避免了开关管因过流损坏。
(2)软启动电路
TL494[4]脚外接的C16是软启动控制电容。开机瞬间因C16两端电压为0,所以TL494[14]脚输出的5V基准电压通过C16和R19构成充电回路,在R19两端建立一个由高到低的电压。该电压通过TL494的[4]脚输入,通过比较器处理后使[8]脚和[11]脚输出的激励脉冲占空比由小逐渐增大到正常,避免了开关管在开机瞬间过激励损坏,实现软启动控制。
(3)欠压保护
TL494供电端[12]脚输入的电压低于7V时,它内部的欠压保护电路动作,使TL494停止工作,实现欠压保护。
6.常见故障检修
(1)开关电源不能启动
开关电源不能启动,说明市电变换电路、自激式振荡器异常,该故障检修流程如图13-7所示。
注意 开关管V1、V2损坏后,必须检查TL494、激励变压器T2所接的元件是否正常,以免再次损坏。

图13-7 开关电源不能启动故障检修流程
(2)开关电源能启动,但不能进入他激式工作状态
开关电源能启动,但不能进入他激式工作状态,说明电源控制芯片TL494未工作或驱动电路异常,该故障的检修流程如图13-8所示。

图13-8 开关电源能启动,但不能进入他激式工作状态故障检修流程
(3)开关电源输出电压低
开关电源输出电压低,说明蓄电池、开关电源异常,该故障检修流程如图13-9所示。

图13-9 开关电源输出电压低的故障检修流程
电动车控制器故障分析与检修
控制器全称是电机驱动控制器,它的作用就是驱动电机旋转。它的性能好坏直接影响电动车的性能,所以它也被称为电动自行车电气系统的“四大件”之一,典型的控制器如图13-10所示。

图13-10 常见控制器实物外形示意图
一、有刷电机控制器
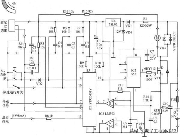
电机控制芯片ST926401Y、时基芯片NE555、双电压比较器LM393构成的有刷电机控制器的控制电路,如图13-11所示。其中,ST926401Y用于形成PWM脉冲和调速、刹车等控制,NE555用于PWM激励信号的放大,LM393用于过流保护信号放大。(原图的元件未标注符号,符号由编者加注。)
1.12V、5V供电电路
接通电源开关锁后,来自36V蓄电池组的电压通过保险管FU1进入控制器,经C10滤波后不仅为电机供电,而且经91限流,利用防反接二极管VD1和稳压管VD4稳压得到12.6V电压。该电压通过C7滤波后分两路输出:一路为IC2供电;另一路通过VD1为三端稳压器78L05(IC4)供电,由它稳压输出5V电压,通过C1滤波后为IC1、IC3和转把内的霍尔IC等电路供电。
2.激励脉冲电路
IC1(ST926401Y)[2]脚获得5V供电后,它[15]脚内的振荡器和R9等元件通过振荡产生锯齿波脉冲。该脉冲作为触发信号控制IC1内部的RS触发器等电路产生的激励脉冲(PWM脉冲)通过缓冲放大后从[14]脚输出。

图13-11 ST926041Y+NE555+LM393构成的有刷电机控制器电路
3.电机驱动放大
电机驱动电路由驱动电路和功率放大电路两部分构成。驱动电路采用了IC2(NE555)为核心,功率放大电路用大功率场效应管VT1(6HY413)做功率管。
IC1[14]脚输出的矩形脉冲经IC2放大后从[3]脚输出,再通过R15使VT1工作在开关状态。VT1导通期间,蓄电池组提供的电压通过电机绕组、VT1的DS极、R13到地构成回路,回路中的电流驱动电机旋转。VT1截止后,流过电机绕组的导通电流消失,使绕组产生反相的电动势。该电动势通过泄放二极管VD3泄放到蓄电池,不仅避免了VT1过压损坏,而且为蓄电池补充了一定的能量。
4.调速控制电路
调速控制电路由IC1和相关部件构成。在旋转转把时,转把内的圆弧形永久磁铁开始转动,霍尔IC在磁场的作用下输出由低到高或由高到低的直流控制电压。该控制电压通过R6加到IC1[5]脚后,对IC1内的相关电路进行控制,改变IC1[14]脚输出的激励脉冲占空比。当[14]脚输出的激励脉冲占空比增大时,VT1导通时间延长,为电机绕组提供的驱动电流增大,电机旋转速度加快,车速变快;若[14]脚输出的激励脉冲占空比减小使VT1导通时间缩短后,电机旋转速度变慢,从而实现了电机转速的调整。
5.刹车控制电路
该控制器的刹车控制由IC1(ST926401Y)[4]脚内部电路和刹把共同完成。该机的左、右刹把并联接在一起,它们的一端接地,另一端通过VD2接IC1[4]脚。未进行刹车控制时,VD2截止,5V电压通过R4为IC1[4]脚输入高电平,被IC1内部电路识别后使它[14]脚输出正常的激励信号,控制器正常工作。当使用刹把进行刹车时,刹把内的机械开关闭合,通过VD2使IC1[4]脚电位变低电平。该电平被IC1内部电路识别后切断IC1[14]脚输出的激励脉冲,使电机停止转动,实现刹车控制。
6.限速巡行电路
该控制器的限速巡行控制电路由IC1(ST926401Y)和限速巡行开关等元件构成。限速巡行开关未接通时,5V电压通过R3为IC1[16]脚提供高电平电压,被IC1内部电路处理后,使它[14]脚输出正常的激励脉冲,电动自行车工作在正常的调速状态;限速巡行开关接通后,IC1[16]脚电位被拉低变为低电平,被IC1内部电路处理后,将[14]脚输出的矩形脉冲占空比限制在一定范围内,则控制器为电机提供的激励电流被限制在一定范围,使电动自行车在限速范围内行驶。
7.保护电路
(1)过流保护
为了防止过流导致场效应管VT1过流损坏,该控制器设置了过流保护电路。该保护电路由IC1、IC3内的比较器B(IC3B)和取样电路构成。
取样电阻R13产生的取样电压通过R14加到IC3B的反相输入端[6]脚,同时5V电压通过R11和R12取样后,为IC3B的同相输入端[5]脚提供参考电压。当电机运转不正常等原因导致VT1过流,使R13两端的压降增大,通过R14使IC3[6]脚电位超过[5]脚电位后,IC3[7]脚输出低电平电压,被IC1[9]脚内部电路检测后,使IC1[14]脚输出低电平电压。该电压加到IC2[2]脚,使IC2不能输出激励电压,场效应管VT1截止,电机停转,实现了过流保护。
(2)欠压保护
为了防止蓄电池过放电,该控制器设置了欠压保护电路。该保护电路由IC1(ST926401Y)[6]脚内外电路构成。
蓄电池电压放电未达到终止电压时,蓄电池输出的电压通过R16、R15和R5取样后,为IC1[6]脚提供的取样电压较高,该电压被IC1[6]脚内部电路处理后,不影响IC1工作,IC1[14]脚输出的激励脉冲正常,控制器正常工作。随着放电地不断进行,当蓄电池两端电压达到终止电压31.2V时,取样电路为IC1[6]脚提供的电压达到欠压保护电路动作的阈值,IC1内的欠压保护电路动作,使IC1[14]脚不再输出激励电压,致使场效应管VT1截止,电机停转,实现了欠压保护。
8.常见故障检修
(1)电机不旋转
电机不旋转,说明转把、刹把、直流电机或控制器异常,该故障的检修流程如图13-12所示。

图13-12 电机不转故障检修流程
(2)电机转速异常
电机转速异常,说明转把异常或控制器异常,该故障检修流程如图13-13所示。
二、无刷电机控制器
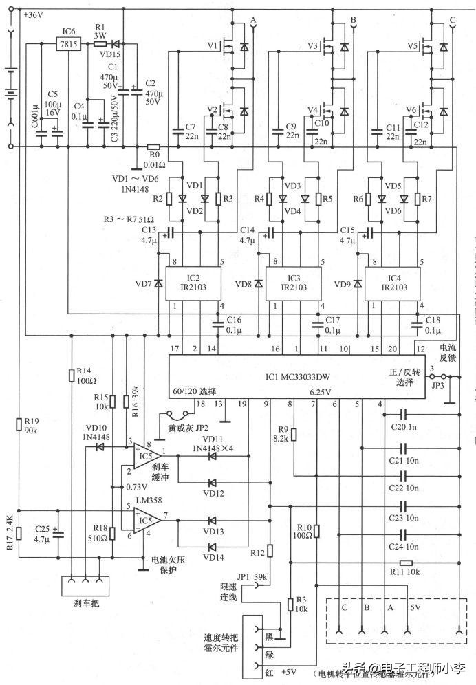
由PWM控制芯片MC33033DW、半桥式驱动器IR2103、双电压运算放大器LM358构成的无刷电机控制器在电动自行车中应用的较多。其中,MC33033DW用于PWM脉冲形成、控制,半桥式驱动器IR2103用于信号驱动,LM358用于刹车控制和欠压取样信号放大,下面以图13-14所示的奥文WML36-180G型无刷控制器为例进行介绍。
1.15V供电电路
接通锁开关后,36V蓄电池盒输出的电压通过C1和C2滤波后,第一路为功率管供电;第二路为蓄电池欠压保护电路供电;第三路通过防反接二极管VD15隔离,R1限流,C3和C4滤波后,加到三端稳压器7815(IC6)的供电端,经它稳压输出15V电压,经C5、C6滤波后不仅为IC1、IC2、IC3、IC4、IC5供电,而且通过取样后为IC5提供参考电压。

图13-13 电机转速异常故障检修流程
2.激励脉冲电路
该机的激励脉冲电路以MC33033DW(IC1)为核心构成。由电源电路产生的15V电压加到IC1[14]脚,为它内部的基准电压发生器等电路供电。该内部基准电压发生器产生的6.25V基准电压不仅从[7]脚输出,通过R10限流得到5V电压为电机内的霍尔IC和转把内的霍尔IC供电,而且为IC1内部的振荡器、PWM脉冲形成等电路供电。IC1内的振荡器得到供电后,与[8]脚外接的定时元件R9、C22通过振荡产生锯齿波脉冲,该脉冲作为触发信号控制PWM脉冲形成电路(RS触发器)产生3个高端驱动脉冲和3个低端驱动脉冲,低端驱动脉冲从IC1[1]脚、[2]脚、[20]脚输出,高端驱动脉冲从[15]脚~[17]脚输出。
3.驱动电路
该控制器的电机三相绕组驱动电路以三块半桥式放大器IR2103(IC2~IC4)为核心构成。由于三路绕组驱动电路构成相同,所以下面以IC2构成的驱动电路为例进行介绍。
由IC1(MC33033DW)[2]脚输出的低端激励信号和[17]脚输出的高端激励信号经IC2内的缓冲放大器放大,再经半桥式功率放大器放大后从IC2的[5]脚和[7]脚输出。当[5]脚输出的激励脉冲为低电平、[7]脚输出的激励脉冲为高电平时,[5]脚的低电平脉冲使VD2导通,致使功率管V2迅速截止,以免存储效应引起V2因关断损耗大而损耗,[7]脚输出的高电平脉冲通过R2使功率管V1导通,V1导通后,由它S极输出的电压为电机绕组供电;当[5]脚输出的激励脉冲为高电平、[7]脚输出的激励脉冲为低电平时,[7]脚的低电平脉冲使VD1导通,致使功率管V1迅速截止,以免存储效应引起V1因关断损耗大而损耗,[5]脚输出的高电平脉冲通过R3使功率管V2导通。V2导通后,电机绕组通过它到地形成导通电流,从而为绕组提供不同方向的驱动,使其产生磁场,驱动转子旋转,实现电机驱动。

图13-14 奥文WML36-180G型无刷电机控制器电路
为了确保高端驱动管能够正常工作,IC2还为高端驱动管设置了自举升压型供电电路。该电路由VD7、C13和功率管构成。功率管V1截止、V2导通期间15V电压通过隔离二极管VD7对升压电容C13充电,在C13两端建立14.3V左右电压;当功率管V2截止后,C13两端存储的电压与来自蓄电池盒的电压叠加后,就能为V1的G极提供高于它D极14.3V左右的驱动电压。
4.相序控制和功率放大
为了实现换向,该无刷控制器的相序控制电路由MC33033DW(IC1)内的转子定位解码器、电机内部的霍尔IC构成。功率放大电路了采用了6只大功率场效应管V1~V6做功率管。
当IC1工作后,由它输出的激励信号驱动电机旋转。电机旋转后,电机内的三个开关型霍尔元件产生位置传感脉冲信号,它们通过C20、C21和C24滤除干扰脉冲后,从IC1[4]脚~[6]脚输入到转子定位解码器,由该解码器处理后就可确保IC1输出的激励信号相位的准确。输出的激励信号再通过驱动电路IC2~IC4放大后,就可按规定顺序使V1~V6工作在开关状态。之后,V1~V6就可为电机内的3个绕组循环提供激励电流,使它们产生旋转磁场,驱动电机旋转。
5.调速控制电路
调速控制电路由IC1(MC33033DW)、转把和相关元件构成。旋转转把时,转把内的圆弧形永久磁铁开始转动,使霍尔IC输出的直流控制电压由低到高或由高到低发生变化。当调速控制电压通过R3使IC1[9]脚输入的电压由低逐渐升高时,经IC1内部电路处理后,使IC1输出的高端激励脉冲占空比增大,致使高端功率管导通时间延长,为电机绕组提供的电流增大,电机的旋转速度加快,车速变快,实现了加速调整。反之,若IC1[9]脚输入的电压由高到低时,使IC1输出的高端激励脉冲占空比减小,高端功率管导通时间缩短,为电机绕组提供的电流减小,车速变慢,实现减速调整。
6.限速巡行电路
限速巡行控制也是通过IC1(MC33033DW)[9]脚内部电路和限速巡行开关(短接线)来完成。当短接线接通后,IC1[9]脚通过R12和短接线接地,将转把输出的控制电压分压,IC1[9]脚输入的电压减小,IC1输出的矩形脉冲宽度被限制在一定范围内,控制器为电机提供的激励电流较小,使电动自行车在限速范围内行驶。反之,若不接该短接线,IC1[9]脚输入的调速控制电压不被分压,电动自行车工作在正常的调速状态。
7.刹车控制电路
刹车控制由刹把、运算放大器IC5(LM358)、IC1(MC33033DW)为核心组成的刹车控制电路完成。
该机的左、右刹把内的机械开关并联接在一起,它们的一端通过VD10接IC5[3]脚,另一端接地。正常行驶时,刹车开关不接通,使VD10截止,此时IC5的[3]脚电位高于[2]脚电位,于是它[1]脚输出高电平电压,使VD11和VD12截止,不影响IC1[9]脚和[19]脚电位,控制器正常工作。当采用刹把刹车时刹车开关对地接通,IC5[3]脚电位通过VD10被钳位到低电平,使IC5[3]脚电位低于[2]脚的电位,IC5[1]脚输出的电压变为低电平,使VD11和VD12导通,将IC1[9]脚和[19]脚电位变为低电平。该低电压被IC1内部电路检测处理后使IC1无激励脉冲输出,场效应管全部截止,电机停转,实现刹车控制。
提示 MC33033DW[19]脚是使能控制信号输入端。当[19]脚输入低电平控制信号时[15]~[17]脚、[1]脚、[2]脚和[20]脚不能输出激励信号,只有该脚输入高电平控制信号时[15]~[17]脚、[1]脚、[2]脚和[20]脚才能输出激励脉冲。
8.保护电路
(1)功率管过流保护
为了防止功率管V1~V6过流损坏,该控制器设置了由MC33033DW(IC1)[12]脚内部电路和R0等元件构成的过流保护电路。R0是取样电阻,它接在场效应管V2、V4、V6的S极与地之间。由它对V2、V4、V6的D极电流进行取样,取样后的电压加到IC1[12]脚。
电机运转正常时,R0产生的压降较小,为IC1[12]脚提供的电压未达到保护电路动作阈值,不影响IC1的工作,控制器正常工作。一旦电机运转不正常等原因导致场效应管过流,就会使R0两端的压降增大。当IC1[12]脚输入的电压达到过流保护电路动作阈值后,IC1内的过流保护电路便发出控制信号使IC1不再输出激励脉冲,场效应管V1~V6截止,电机停转,实现了过流保护。
(2)蓄电池欠压保护
为了防止蓄电池过放电,该控制器设置了欠压保护电路。该保护电路由IC5(LM358)、IC1和取样电路组成。
蓄电池输出的电压通过R19、R17取样,再通过C25滤波后加到IC5[5]脚,为运算放大器的同相输入端提供取样电压,同时15V电压通过R15、R18取样后加到IC5[6]脚,为运算放大器的反相输入端提供参考电压。当蓄电池电压放电未达到终止电压31.5V时,IC5[5]脚电位高于它[6]脚电位,所以它[7]脚输出高电平电压,使VD13和VD14截止,不影响IC1[9]脚和[19]脚电位,控制器正常工作。随着放电的不断进行使蓄电池两端的电压降到31.5V后,经取样使IC5[5]脚电位低于[6]脚上的参考电压,于是IC5[7]脚输出低电平电压,使VD13和VD14导通,致使IC1[9]脚和[19]脚电位变为低电平,被内部电路检测处理后使IC1无激励脉冲输出,场效应管全部截止,电机停转,实现了欠压保护。
9.常见故障检修
(1)电机不旋转
电机不旋转,说明刹把、转把、控制器或直流电机异常,该故障检修流程如图 13-15所示。
【说明】控制器的滤波电容C1、C2或功率管V1~V6击穿会引起蓄电池盒内的保险管过流熔断,产生整车无电故障。脱开控制器与蓄电池的连线后,测控制器端的供电线和接地线之间的阻值,若阻值过小,说明控制器内的功率管或滤波电容击穿。V1~V6击穿除了应检查驱动电路、供电电路外,还应检查电机,以免再次损坏。
(2)电机能启动,但不能正常旋转
电机能启动,但不能正常旋转,说明控制器、电机异常,该故障检修流程如图 13-16所示。

图13-15 电机不转故障检修流程

图13-16 电机能启动,但不能正常旋转故障检修流程
(3)电机转速异常
电机转速异常,说明转把异常或控制器异常,该故障检修流程如图13-17所示。

图13-17 电机转速不正常故障检修流程