清热药主要用于治疗温热病高热烦渴、湿热泻痢、温毒发斑、痈肿疮毒及阴虚发热等;现代医学用于治疗急性传染病、感染性或非感染性疾病、白血病、肿瘤、糖尿病等,常与抗微生物药物、解热镇痛药、降糖药等化学药物合用。有研究表明,部分清热药(如石膏、黄连、穿心莲、鱼腥草等)含金属离子、生物碱、鞣质、萜类、黄酮类成分,可能与部分西药存在配伍禁忌。
(一)石膏及其制剂

石膏甘、辛、涩,寒,具有收湿生肌,敛疮止血之功效,外治溃疡不敛,湿疹瘙痒,水火烫伤,外伤出血。石膏主含含水硫酸钙,具有解热、消炎、抗病毒等药理作用。
含石膏的中成药有:新雪颗粒、清眩片(丸)、风痛安胶囊、清肺消炎丸、止咳定喘口服液、咳喘宁口服液、绿雪、九一散、创灼膏、小儿肺热咳喘颗粒、齿痛消炎颗粒、石膏散、白清胃散等。
1.理化禁忌
有实验研究表明,石膏含钙离子,不宜与异烟肼、四环素类抗生素、多巴胺等联用。异烟肼分子中含有肼类功能团,四环素类药物分子中含有酰胺基和酚羟基,多巴胺中含游离酚羟基,它们能与钙离子结合形成络合物,不易被胃肠道吸收,使疗效降低。
不宜与磷酸盐类(如磷酸可待因、磷酸氯化喹啉等)、硫酸盐类西药(如硫酸亚铁、硫酸胍生等)合用,可形成磷酸钙、硫酸钙,不被胃肠道吸收,影响西药药效。
不宜与碱性西药同服,碱*药性**物(如碳酸氢钠、氢氧化铝等)可使钙质溶解度降低。
不宜与铁剂(如硫酸亚铁、富马酸铁等)合用,可形成溶解度低的复合物或沉淀,降低铁的吸收。
2.药理禁忌
有资料表明,石膏与强心苷合用,能增强心肌收缩力,抑制Na+-K+-ATP酶,增加强心苷药物的作用和毒性。与氨基糖苷类抗菌药物合用会促进神经肌肉接头阻滞,毒性增加。与硝苯地平、心可宁等合用可引起心律失常,传导阻滞。
(二)黄连及其制剂

黄连味苦,性寒,具有清热燥湿、泻火解毒之功效,用于湿热痞满,呕吐吞酸,泻痢,黄疸,高热神昏,心火亢盛,心烦不寐,血热吐衄,目赤牙痛,消渴,痈肿疔疮;外治湿疹,湿疮,耳道流脓等。黄连含有多种生物碱,具有抗病原微生物、解热、抗炎作用;能降血糖、抗溃疡、抗肿瘤;对心血管有抗心律失常、负性心率等作用。
含黄连的中成药有:双黄连含片、双黄连口服液、双黄连注射液[注射用双黄连(冻干)]、一清颗粒、芩连片、黄连胶囊、导赤丸、葛根芩连片、香连片(丸)、泻痢消胶囊、复方黄连素片、脏连丸、清胃黄连丸等。
1.理化禁忌
有研究表明,黄连含生物碱,与酶制剂、含重金属盐、部分抗菌药物(如四环素类、磺胺类、大环内酯类等)、碘化物、溴化物等西药合用时,可产生难溶解物质或沉淀,使药效降低,不宜同时服用。
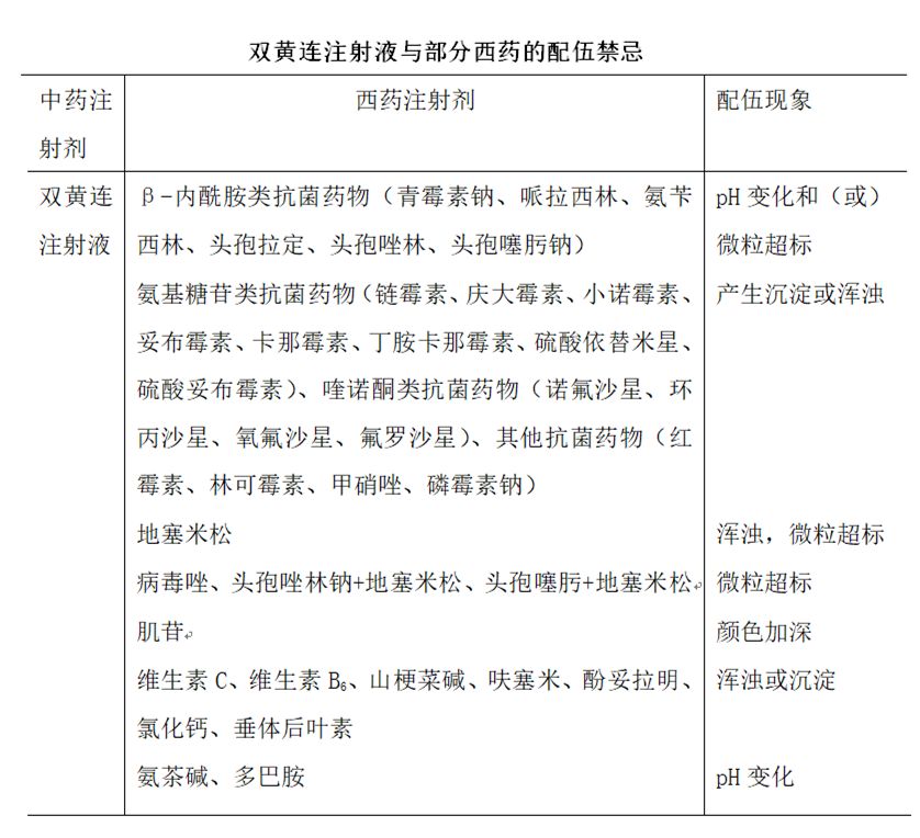
与碳酸氢钠、氢氧化铝等碱性较大药物的合用时,使西药的解离度降低,疗效降低,不宜合用。此外,含黄连的中药注射剂与部分西药注射剂存在配伍禁忌,不可盲目合用。

2.药理禁忌
有资料显示,黄连主要含盐酸小檗碱(即黄连素),能抑制大肠杆菌色氨酶系统及类粪球菌的酪氨酸脱羧酶,而维生素B6可拮抗其抑制作用。
黄连素可使胰蛋白酶活性降低84%~100%,故不宜合用;低浓度的黄连素能特异性兴奋β1受体,而普萘洛尔能阻断β1受体,两者合用可发生拮抗作用;黄连素是季铵型生物碱,呈碱性,胆碱酯酶复活药解磷定的pH3.5~4.5,呈酸性,两者合用时,解磷定易分解,效价降低,且黄连素能抑制胆碱酯酶活性,增强乙酰胆碱的作用,故黄连不宜与胆碱酯酶复活药合用。
阿托品、颠茄等治疗消化道疾病的解痉药物能阻断乙酰胆碱和M受体结合,使内脏平滑肌松弛,黄连素则可增强乙酰胆碱的作用,使平滑肌蠕动加快,产生拮抗,不宜合用。
— THE END —
▶ 版权声明:
1、文源:人卫中医, 编校/李雅文。
2、本平台旨在传播中医文化知识,版权归相关权利人所有,尊重知识与劳动,转载请保留版权信息。如存在不当使用的情况,请随时与我们联系协商。