刚刚
宜昌市2020年4月
重大项目集中开工啦!


4月24日上午,宜昌市2020年4月重大项目集中开工活动在宜都举行,总投资168.35亿元的22个重点产业项目启动建设。宜昌市委书记周霁宣布开工活动正式启动,宜昌市委副书记、市长张家胜主持开工活动。

现场图。严晓冬摄
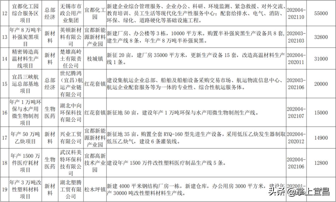
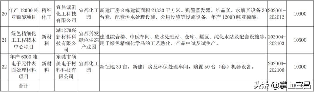
集中开工项目清单
(宜都市)





点击图片放大查看

现场图。严晓冬摄
和小布一起看看
具体都有哪些项目

宜昌东阳光长江药业股份有限公司
年产1.6亿支胰岛素注射剂项目


项目选址宜都市生物医药产业园东阳光三号地。东阳光胰岛素将聚焦战略重点市场、差异化布局发展,进一步完善抗糖尿病的产品线,对降糖生物药产业链进行全面布局。项目符合我国生物医药发展的需要,对改变我国胰岛素产品结构起到促进作用。
项目总投资25.7亿元。分三期建设:一期项目投资6.3亿元,占地63284平方米,建筑面积为49727平方米,建设年产200kg甘精胰岛素和450kg门冬胰岛素原料药共用生产线1条;二期项目投资7.4亿元,占地4000平方米,建筑面积16200平方米,配备2条灌装联动线及2条配制线,布置2条笔芯包装线和1条注射笔包装线及配套设备设施,达产后可年产8200万支胰岛素制剂;三期项目计划投资12亿元,占地面积约60000平方米,建设年产8000万支制剂生产线1条,配套建设年产450kg甘精胰岛素原料药生产线2条。
一期、二期项目预计2022年6月投产,达产后可实现年销售收入43亿元;三期项目预计2024年6月完工投产,达产后可实现年销售收入100亿元,提供就业岗位600个。
三峡基地发展有限公司
宜都市长江大保护绿色示范项目

“两江一河”区域综合治理

项目为贯彻落实国家长江大保护战略,将山水资源优势转化为发展优势,构建“三带共建、五水共治”全领域治理的总体布局而实施。计划总投资27.35亿元,主要包括水污染治理、水生态修复两大部分。其中水污染治理为城东、高坝洲、杨家湖、陆城、环城污水厂存量与扩能,高新区、三江新城、陆城片区截污治污建设等。水生态修复为长江河道治理、码头整治、岸线修复,城东湿地、渔洋河水库、流域整治,清江三桥、宜都西互通生态廊道等。
项目于2020年4月开工,先期建设内容包括:清江三桥(2.71亿元)、高新区雨污分流(1.17亿元)、渔洋河水库(1.84亿元)、渔洋河河口段整治(1.91亿元)、宜都西互通生态廊道(3.2亿元)等项目,当年计划投资5亿元。
深圳东阳光实业发展有限公司
创制农药项目


项目选址宜都化工园,规划面积800亩。进军创新型生物农药、种子开发新领域是东阳光公司立足公司强大创新药开发能力、瞄准保障国家食品安全的重大举措。目前公司多个全新作用机制、拥有完全自主知识产权的创新农药研发进展顺利,首个即将产业化的品种氟苯醚酰胺是新型琥珀酸脱氢酶*制剂抑**(SDHI)类杀菌剂,田间试验显示对马铃薯晚疫病、水稻纹枯病、*粉白**病等具有高效杀菌活性,具有巨大的市场潜力,其作用机制新颖、低毒、高效、广谱抗菌,此类创新性农药的顺利产业化,将显著延缓农药抗性,减少农药用量,助力保障国家粮食和食品安全,有重大的经济与社会价值。
项目总投资25亿元,其中一期规划投资6.5亿元,计划建设年产500吨氟苯醚酰胺原药及12000吨氟苯醚酰胺水悬浮剂、新型复配制剂,规划建设综合楼、原药合成车间2栋,制剂车间3栋,配套动力、仓库等辅助单体。
一期项目于2020年4月开工,预计2023年5月建成投产。一期项目投产后预计可实现年销售收入10亿元,新增就业岗位300个。
武汉尚赛光电科技有限公司
新型光电显示半导体材料基地项目


项目选址宜都新能源新材料产业园,占地160亩。武汉尚赛光电科技有限公司作为一家高新技术企业,专业从事有机光电发光材料的研发制造。依托于华中科技大学武汉光电国家实验室,已完成对多个OLED材料的生产、提纯工艺的完善,并完成OLED提纯设备的自主生产,同时具备完善的材料评价体系。
项目计划投资10亿元,建设新型光电显示半导体材料生产基地,将通过新上和引进全球领先技术工艺,建成填补国内空白的新材料项目。
项目于2020年4月开工,当年计划投资4亿元,完成主体厂房工程建设,预计2021年6月投产。项目达产后,可实现年产值10亿元,年工商税收8000万元,提供就业岗位80个。
宜昌汇富硅材料有限公司
气相法白炭黑综合开发利用项目


项目选址宜都兴发绿色生态产业园,占地面积230亩。项目规划用氟硅酸钠或氟硅酸解析出四氟化硅,通过高温水解生产气相二氧化硅和无水氟化氢,本项目技术可填补国内空白。气相二氧化硅是建筑、汽车、电子和航空航天等高端领域材料的主原料,通过项目实施,提升磷肥副产物氟硅酸或氟硅酸钠的利用价值,并带动本地经济发展。
项目计划总投资70000万元,主要新建2万吨/年气相法白炭黑、20万吨/年盐酸解析、5万吨/年三氯氢硅以及2万吨/年硅烷偶联剂中间体生产线。
项目于2020年4月开工,当年计划投资10000万元,完成土建及部分厂房建设。预计2022年5月试运行。项目全部投产后可实现年产值130000万元,税收7000万元,解决就业200人。
宜都市友源实业有限公司
年产17000吨光引发剂项目


项目选址宜都新能源新材料产业园,占地面积235亩。友源实业有限公司积极响应全市化工园区规范建设要求搬迁入园提档升级项目,公司产品主要应用于各类胶体、涂料、油墨,为农药、医药有机合成必须的中间体,项目建成后将成为全球规模最大、品种最齐全的二苯甲酮类光引发剂和固化剂生产基地。
项目计划总投资9.4亿元,建设年产17000吨二苯甲酮类光引发剂生产线、年产30000吨三氯甲苯生产线、年产20000吨苯甲酰氯系列产品生产线、年产50000吨净水剂生产线。
项目于2020年1月开工,当年计划投资7.9亿元。预计2021年5月建成试生产。项目建成后可实现年销售收入148948万元,提供就业岗位760个,实现税收6169万元。
宜昌七朵云环境治理有限公司
省医疗废物应急处置中心及静脉产业园项目


项目选址宜都化工园,占地面积208.6亩,是长江经济带绿色发展省级重点项目,也是长江大保护危险废物综合治理的示范项目。项目建成后可提供危险废物全领域的标杆服务,实现宜昌及鄂中地区危险废物的无害化、减量化、资源化处置;并实现医疗废弃物的综合治理及医用输液瓶(袋)的资源化利用,完善省医疗废物应急体系;致力服务工业企业,助力长江生态大保护。
项目计划总投资7.5亿元。新建2条共计23吨/天的医疗废物处置项目,综合处理能力达10000吨/年;升级改造医用输液瓶(袋)综合利用设备设施项目,处理能力10000吨/年;新建总设计处置规模91000吨/年的工业废物综合处置项目、5万m³刚性应急填埋场和危险废物鉴定检测国家级实验室。
项目于2020年1月开工。当年计划投资2亿元,预计2020年9月完成一期固化系统、填埋系统、污水处理系统、消防配套设施、环保配套设施及公用工程体系等建设任务。项目投产后可实现年销售收入3亿元、年税收3000万元。
宜昌新洋丰肥业有限公司
新型环保建材项目


项目选址宜都化工园,占地面积150亩。宜昌新洋丰肥业有限公司综合利用化工园内磷石膏资源,解决生态环保问题。
项目计划总投资60000万元,建设72万吨/年建筑石膏粉生产线、62万吨/年水泥缓凝剂生产线、400万m²/年改性石膏隔墙板生产线。
项目于2020年4月开工,当年计划投资20000万元,完成主体厂房建设及设备订购安装。预计2021年9月全部建成试生产。项目全部投产后可实现年产值43570万元,税收650万元。
宜昌可山农业有限公司
可山生态田园综合体项目


项目选址高坝洲镇,宜昌可山农业有限公司对标新西兰奇异果产业运营标准,改造宜都柑橘主产区橘园3万亩,建设集采摘、休闲、观光、旅游于一体的现代化都市田园综合体。
项目计划投资6亿元,一期改造贵子湖周边核心区2000亩;二期改造宜都市柑橘主产区橘园2.8万亩。
项目于2020年4月开工,计划当年投资6000万元,10月底完成土地流转2000亩,12月底完成土地流转3000亩。项目达产后,实现年产值达6亿元,推动宜都柑橘产业全面升级,产品出口欧盟、日本等地。
宜都市国通投资开发有限责任公司
青林古镇文旅综合体项目


项目选址高坝洲镇青林寺村,规划用地855亩。计划总投资15.08亿元,总建筑面积6.8万平方米。主要建设内容包括温泉度假中心、儿童乐园、情人湖度假村、水上运动中心、古镇游客运站、还建小区和幼儿园、滨湖商业街二期、社区医疗中心、游艇会、青少年研学体验中心、房车露营基地、沙滩越野体验中心,配套建设区内道路、广场、生态景观、给排水、供配电、消防、环保等相关基础设施。
项目一期工程于2020年4月开工,当年计划投资3.8亿元,主要包括:温泉度假中心(1亿元)、水上休闲运动中心(0.45亿元)、青少年研学基地(0.45亿元)、塔湾还建小区(0.85亿元)、青林小院三期(0.7亿元)、谜语村游乐谷一期(0.35亿元)等。
宜都市高新技术产业投资有限公司
创新创业示范基地项目


项目选址宜都双创园,占地422.8亩。创新创业示范基地将聚集智能装备、精密仪器、新电子信息技术、高端服饰等领域创新创业企业,以技术研发转化和服务配套为支撑,推动宜都市传统制造业向智能化、自动化发展,形成完整的上下游产业链。
项目计划投资69500万元,主要建设内容包括标准厂房、微创产业园、技术研发和成果转化中心等。
项目于2020年4月开工,当年计划投资37000万元,主要进行项目前期准备,标准化厂房及技术研发转化中心建设,2022年底完成全部工程的建设。
无锡市市政公用产业集团
宜都化工园综合服务区项目


项目选址宜都化工园,项目规划用地面积104.62亩,规划总建筑面积189589.51平方米。为宜都化工园配套企业综合管理服务、企业办公、科研、环境监测、紧急救援、对外交流、教育培训、员工生活服务等功能于一体的现代化生产*服务性**中心。
项目计划投资5.5亿元,一期建设特勤消防基地、应急救援中心、环境监测中心、企业办公中心、科研中心、职工周转房、活动中心等配套设施,二期根据园区发展状况实施建设。
项目于2020年4月开工,当年计划投资1亿元,完成三大中心和职工周转房建设。
宜都英顿新材料有限公司
年产8万吨半补强炭黑项目


项目选址宜都新能源新材料产业园,占地37亩。宜都英顿新材料有限公司引进塑料改造再生技术实现资源回收再利用。
项目计划投资3.26亿元,建设年产8万吨半补强炭黑生产线。
项目于2020年3月开工,当年计划投资6000万元,完成厂房建设及装修,预计2021年3月试生产。项目达产后,可实现年产值1.5亿元,年工商税收1100万元,提供就业岗位60个。
宜都市楚雄高岭土有限责任公司
年产20万吨精密铸造高温材料项目


项目选址枝城镇阳合岭村,新*地征**20亩。楚雄高岭土公司充分利用丰富的本地高岭土资源,满足精密铸造业、建筑防水行业、耐火材料行业对高岭土产品的需要,提升新产品结构,建设高温材料生产线。
项目总投资3.1亿元,建设年产20万吨新型精密铸造高温材料生产线。
项目于2020年4月开工,目前*地征**基本结束,正进行土地平整及部分厂房建设,预计2020年11月试生产。项目投产后可实现年销售收入3亿元,年税收3000万元。
世纪腾鸿(宜昌)航运产业链有限公司
三峡航运总部基地项目


项目选址红花套镇杨家村,占地22亩。世纪腾鸿(宜昌)航运产业链有限公司结合长江黄金水道优势,规范整合宜昌范围内散货航运市场,建设综合性航运服务体,进一步完善长江航运体系和充分开发航运市场。
项目计划投资2亿元,建设集航运企业总部、船舶及船舶设备采购交易市场、航运物流信息中心、航运企业配套服务等为一体的专业性、综合性航运服务体。
项目于2020年3月开工,当年计划投资8000万元,完成工业厂房及总部大楼建设,预计2021年6月完成其他配套设施建设。项目达产后,实现年产值1亿元,年工商税收500万元,提供就业岗位80个。
湖北中向环保科技有限公司
年产1万吨环保与水产用微生物制剂项目


项目选址红花套镇红花套村,占地50亩。湖北中向环保科技有限公司主要从事各类微生物制剂产品的研发、生产、销售,所生产的微生物制剂广泛用于污水处理、水产养殖水环境改良。项目将进一步提升公司生产及研发能力,形成批量和规模化生产,以适应环保及水产市场的巨大需求。
项目计划投资1.5亿元,建设年产1万吨环保与水产用微生物制剂生产线。
项目于2020年4月开工,当年计划投资1亿元,完成主体厂房工程建设,预计2021年7月投产。项目达产后,可实现年产值1.5亿元,年工商税收500万元,提供就业岗位40个。
宜都兴业工贸有限公司
年产50万吨乙炔项目


项目选址宜都新能源新材料产业园,占地面积35亩。项目计划总投资14900万元,购置全套RYQ-160型先进生产设备,采用低压乙炔发生器制取低压乙炔气,建设6条灌装线及配套设施。
项目于2020年4月开工,目前已完成场地平整。预计2020年12月建成试生产。项目建成后可实现年产值25000万元,年工商税收入1500万元。
武汉科美特环保科技有限公司
年产1500万件医疗耗材项目


项目选址宜都高新技术产业园,占地面积45亩。武汉科美特环保科技有限公司主要生产医疗包装、医疗耗材、健身器材及自动化设备等。
项目计划总投资1.28亿元,建设年产1500万件医疗耗材生产线5条。
项目于2020年4月开工,当年计划投资3000万元,完成主体厂房建设。2021年完成设备购置、组装调试等工作,预计2021年6月建成投产。项目投产后可实现年销售收入1.5亿元,年工商税收500万元。
湖北塑腾工贸有限公司
年产3万吨改性塑料材料项目


项目选址松木坪镇茶园寺村,占地85亩。湖北塑腾工贸有限公司凭借在进出口贸易领域的专业水平和成熟的经营方式,丰富的国际市场运作经验和己建立的独特市场网络渠道,综合利用周边区域塑料回收资源,有效解决废旧塑料污染问题。
项目计划投资1.1亿元,建设年产30000吨改性塑料材料生产线。
项目于2020年1月开工,预计2020年9月投产。项目达产后,可实现年产值1亿元,年工商税收1000万元,提供就业岗位80个。
宜昌诚凯化工科技有限公司
年产12000吨亚磷酸项目


项目选址宜都化工园,占地面积32亩。宜昌诚凯化工科技有限公司根据宜昌市委、市政府《关于化工产业专项整治及转型升级的意见》要求搬迁入园,项目搬迁后进一步提升工艺、扩大产能和优化产品结构。
项目计划投资10900万元,新建厂房8栋建筑面积21333平方米, 建成年产12000吨工业亚磷酸生产线。
项目于2020年1月开工,当年计划投资10900万元,预计2020年12月建成投产。建成后可实现年产值12600万元,年税收750万元。
湖北珈兴新材料科技有限公司
绿色精细化工工程技术中也项目


项目选址宜都兴发绿色生态产业园,占地面积15亩。公司结合现有化工园项目产品,对其上下游进行新技术、新产品研究开发,增加化工产品及其废弃物附加值,形成绿色、循环的产业链,同时孵化一批高新技术企业。
项目计划总投资10500万元,建设综合楼、中试车间、废水处理站、仓库、罐区、纯化水站及配套设施等,用于绿色精细化学品的工艺熟化、产品中试及试生产。项目建设面积约20000平方米,建成一流的精细化工新技术、新产品、高新技术企业孵化平台。
项目于2020年4月开工,预计2021年3月建成试生产。项目投产后可实现年产值8000万元,年税收500万元。
东莞市硕美电子材料科技有限公司
年产6000吨电子元件表面处理材料项目


项目选址宜都新能源新材料产业园,占地面积30亩。项目计划总投资10000万元,新建厂房及环保处理车间,购置50台(套)机器设备,建设年产6000吨电子元件表面处理材料生产线。
项目于2020年4月开工,当年计划投资10000万元,完成主体厂房建设及设备安装调试等任务。预计2021年6月建成投产。项目建成后可实现年产值9000万元,年工商税收750万元。