毕业季即将来临
首先祝贺同学们圆满完成学业!
在即将进入新的学校深造
或者走上新的工作岗位之际
团员们记得做好团员档案和组织关系转接
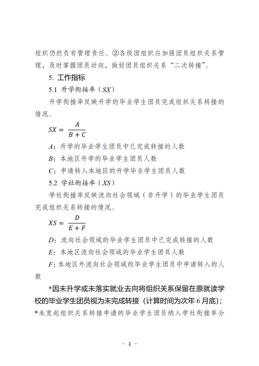
毕业学生团员团组织关系转接指引图







济宁团团们,有问题请拨打
1.请先与对应乡镇(街道)联系,确定要转入的具体团支部;在智慧团建个人操作过程中要转入具体团支部,不要转到团总支、团委等;
2.尽量工作时间咨询团组织关系转接事项,非工作时间可编辑短信“(1)姓名(2)组织转接类型(3)转出团组织(4)意向转入团组织(可模糊,要有地点关键词,村、社区、某单位等)(5)联系方式”发送到各镇街联系人。

来源:济宁共青团