要一个孩子,需要多少钱?
据《中国不孕不育现状调研报告》显示,中国不孕不育发病率已从20年前的2.5%~3%攀升到12.5%~15%。随着环境污染、生育年龄推迟、生活压力加大等原因,不孕不育夫妇人数不断增加,辅助生殖需求飙升。开放三孩政策后,部分想要三孩的家长也加入辅助生育大军。
辅助生殖技术中,最为人所知的就是“试管婴儿”,不过,“试管婴儿”可是一笔不小的开支,这对不少不孕不育的家庭来说,是个沉重的负担。

某患者“试管婴儿”一个周期费用/图源“小红书”
尤其,“试管婴儿”当前是按照周期数来开展的,大部分不孕不育患者大概需要1~3个周期才能够成功。随着患者年龄越大,成功妊娠所需的周期数便越长,花费就越高,可达数十万元。

高昂的费用的压力下,“试管婴儿”费用报销、不孕不育诊疗纳入医保,就成了所有不孕不育患者的期待。
早在2018年,全国人大代表、广西计划生育研究中心生殖医学科主任医师孙燕就上交了提案,建议将不孕不育的诊疗项目纳入基本医疗保险范畴。
今年3月,全国人大代表高莉建议,将不孕不育诊疗纳入医保。高莉指出,随着环境污染、生育年龄推迟、生活压力加大等原因,不孕不育夫妇人数不断增加,已成为不容忽视的群体。目前,不孕不育症及辅助生殖技术,不属于疾病治疗的范畴,需要自费治疗,而不孕不育症医疗产生的费用给本来已经背负着沉重心理压力的患者又带来经济负担。

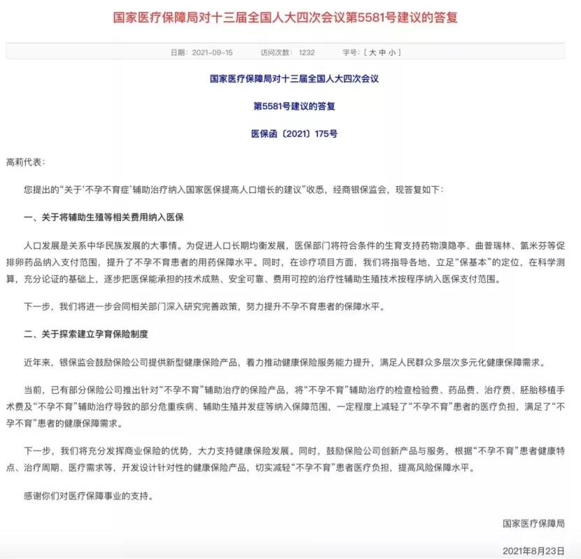
9月15号,在国家开放三胎,人口生育政策发生重大变化的大背景下,国家医疗保障局网站发布的《国家医疗保障局对十三届全国人大四次会议第5581号建议的答复》(以下简称《答复》),公布了国家医保局经商银保监会答复全国人大代表高莉提出的“关于‘不孕不育症’辅助治疗纳入国家医保提高人口增长的建议”的具体内容。

国家医疗保障局在《答复》中指出,目前尚不具备将辅助生殖技术纳入基本医疗保险支付范围的条件。
现行版医保目录已将溴隐亭、曲普瑞林、氯米芬等促排卵药品纳入支付范围,提升了不孕不育患者的保障水平。部分省份通过设置公益基金等方式,对“失独家庭”等特殊群体接受辅助生殖技术服务予以适当补贴。
下一步,将努力探索建立孕育保险制度,切实减轻“不孕不育”患者医疗负担,提高风险保障水平。
将辅助生殖技术纳入基本医保,或许还需要长时间的摸索。也许我们可以参考其他国家的经验:
当地时间6月29日,法国通过了一项新法案,43岁以下已婚或单身女性,都可以接受包括试管婴儿、人工授精等辅助生育治疗,费用也由法国卫生服务体系承担。
2016年后,日本规定:对于年龄小于43岁,总收入少于730万日元的已婚夫妻,经医生确诊不能生育的人群,最多可以接受六次人工辅助生殖治疗资助。
不孕不育为什么会如此受到重视?
因为不孕不育率的逐年增长,带来的是人口数量和质量的下降,也极大地影响了社会和家庭的和谐。有多少恩爱夫妻,因为不孕不育,在无数眼泪和争吵后,最终劳燕分飞。
#今日话题#
你支持不孕不育诊疗纳入医保吗?
你身边有通过辅助生殖技术生育的夫妻吗?
来源:医学界妇产科频道综合整理
声明:邯郸健康转载此文目的在于传递更多信息,不代表本号的观点和立场。如涉及版权等问题请联系删除。
