(报告出品方/分析师:中银证券 张译文)
一、公司介绍:国内智能投影龙头企业
极米科技于2013年成立,2021年3月在科创板上市,主要从事智能投影产品的研发、生产及销售,同时向消费者提供围绕智能投影的配件产品及互联网增值服务,其中公司智能投影产品主要包括智能微投系列、激光电视系列和创新产品系列,2021年公司智能微投/激光电视/创新产品/互联网增值服务业务占比分别为86.7%/1.58%/5.43%/1.59%。

经过多年的积累与发展,极米科技目前已成为国内智能投影设备行业的龙头企业。
2021年公司营业收入/归母净利润分别为40.4/4.8亿元,2019-2021年复合增速分别为35%/270%。

1.1 公司历史复盘
公司创始团队于 2012 年开始创业,2013 年首次公开提出“无屏电视”概念。2014年发布投影行业首款智能投影产品 Z3,集成了投影、音响和智能系统,标志着投影行业智能化时*开代**启。
此后,公司不断将多种创新技术率先应用于投影设备,引领智能投影行业持续实现产品性能和易用性突破,从2015年开始先后推出了极米智能投影 Z4X、H1S、H2 等多款设备,其产品在光路设计、光效、光圈及校正功能上具有行业领先性。为进一步提高生产自主权、保障产品生产质量,2017年 8 月,公司开始筹备建立自有工厂。2018年 3 月,公司自有工厂正式投入量产使用,承担公司的产品量产任务。
根据 IDC 数据,2017年公司出货量位居国内投影设备市场第二, 2018年以来公司出货量持续居国内投影设备市场第一的地位,截至2021年末极米在国内投影设备市场中份额达到 21.2%。
随着品牌口碑的建立及产品出货量的增长,目前公司已通过电商平台入仓模式及线上 B2C 模式覆盖国内及国际主要电商渠道,同时开展经销商、直营店等多种形式的线下销售模式,形成了一套覆盖境内和境外市场的多层次全方位的销售体系。

1.2 股权结构稳定,管理团队专业化水平高
公司股权结构稳定。公司实际控制人为钟波,发行后直接持有公司 18.76%股份。
通过与肖适、钟超、刘帅等高管签署《一致行动协议》,钟波直接和间接持有公司 34.76%的股份以稳定公司控制权,提高股东表决权的行使效率。
公司重视员工的股权激励,公司上市前以极米咨询和开心米花作为员工持股的媒介进行员工股权激励,其中极米咨询下又另设有六个员工间接持股平台。
极米咨询和开心米花分别持股 2.49%、0.63%。公司拥有丰富的平台资源,联手芒果传媒、百度战略投资等多家明星平台,进一步优化产品内容、拓宽资源渠道,从而构建全生态平台系统。

管理团队经验丰富,专业程度高。公司创始人钟波毕业于电子科技大学,曾在海信电视研究所担任工程师,2004 年 7 月至 2012 年 5 月任职于晨星软件研发(深圳)有限公司,历任研发工程师、西南区技术总监职务,在职期间负责该公司关于 TCL,创维,长虹,康佳,厦华,明基等数十个 LCD 机型研发项目。公司重视团队建设,从海信、华为、毕马威、微软等公司引进了多名研发、销售、管理等中高端优秀人才,为公司发展提供了强有力的研发支持。
1.3 盈利水平:产品结构升级&成本优化,毛利率稳定较快提升
公司毛利率呈现稳定较快提升的趋势,由 2017 年的 19.13%提升至 2021 年的 35.88%,主要系整机产品销售毛利率提升及配件产品销售、互联网增值服务等高毛利业务毛利额提升所致。
整机产品销售毛利率提升主要受益于:
1)产品售价提高,2017-2021 年公司智能微投产品的毛利率从 18.14%提升至 35.50%,2017-2021 年智能微投产品单位售价从 2647 元/台提升至 3246 元/台,高端系列产品推出带动产品售价提升。
2)原材料采购价格下降与自研光机量产后的成本下降,2017-2020 年智能微投单位成本由 2167 元/台下降至 1977 元/台,2021 年原材料价格上行压力较大,产品单位成本上升至 2093 元/台。
未来,随着公司光机技术的进一步成熟和量产、业务规模的进一步扩大以及公司自主生产能力的不断提升,公司毛利率存在进一步提升的空间。

极米科技净利率水平变动趋势与毛利率基本一致,由 2017 年的 1.45%提升至 2021 年的 11.97%。
2017-2021 年,公司销售费用率由 10.92%提升至 15.42%,这主要与销售模式的差异与公司所处发展阶段有关:
1)极米科技主要通过互联网电商平台和线下直营门店实现销售,线上广告宣传及代运营费 用相应较高;
2)公司成立时间相对较晚且处于快速上升期,自成立以来公司不断树立品牌形象、进行市场推广。
随着公司销量增长,口碑积累及品牌知名度逐年上升,营运推广费用投入相对收入拉动的转化率更高,营销推广费率有下降的趋势。(报告来源:远瞻智库)

二、性能优化&场景丰富,智能微投风正起
2.1 我国投影设备规模不断提升,消费级投影设备成为主要增长驱动力
2015年之前由于上游技术成熟度不高,受制于亮度、价格和体积等限制,消费级投影仪出货量占比较低。
2015年之后,随着产品技术成熟、全新光源应用,行业内头部品牌相继推出智能微投产品,同时在消费升级的市场环境下,消费者对家用影音娱乐的需求呈现大屏化和追求极致体验的趋势,中国消费主力的年轻化使得消费市场对全新产品的接受程度大幅提高,智能投影设备凭借相较于大屏电视的高性价比和便携性,借助线上渠道迅速放量,成为中国投影设备的第一大细分市场,行业进入高速发展阶段,根据 IDC 数据,2016-2019年我国投影设备销量复合增速达到20.5%,消费级投影仪从2017年不足40%的占比提升至2019年的60%。

2020年受新冠疫情影响,我国投影设备出货量下滑明显,但消费级投影设备仍保持了较高增速,特别是疫情期间,线下活动受限,电影院经营受阻,居家上课、办公等需求激发了消费者对智能微投产品的需求,根据 IDC 数据,2020年我国投影设备出货量同比下滑9.7%,消费级产品出货量同比增长7.5%,占投影设备总出货量比重提升至72%。2021年我国投影设备出货量同比增长12.7%,消费级产品出货量同比增长16.0%,占投影设备总出货量比重提升至74%。

2.2 行业增长驱动力:技术更迭解决痛点,性能提升催生消费需求
智能投影设备以整机为载体,通过智能软件系统向消费者提供全新的视听娱乐体验,产品技术的迭代升级成为激发行业增长的关键驱动力。
智能投影设备的主要技术体现在整机设计、算法开发和软件系统开发等方面,其中整机设计主要体现在光机设计、硬件电路设计和整机结构设计等方面,算法开发主要体现在智能感知算法开发和画质优化算法开发等方面。

2.2.1 整机设计
智能投影仪的整机设计主要包括光机设计、硬件电路设计、整机结构设计,其中光机是智能投影仪硬件中最核心的零部件,光机采购成本在产品单位成本中占比最高。根据公司招股说明书,在智能投影产业的上游零部件中,光机(包含 DMD 器件、主控芯片)的采购成本占比智能微投产品单位成本接近一半的水平。
光机由合光系统、照明显示系统和成像系统组成,合光系统将光源发出的光线进行过滤、调制,最终根据照明显示系统方案形成一束按照一定频率进行红、绿、蓝三色不断切换的光或三束稳定的单色光;照明显示系统根据图像色彩亮度信息,将合光系统发出的一束或三束均匀单色光在每个像素点上进行亮度调制,汇聚形成不断切换颜色的一束光射向成像系统;成像系统使照明显示系统调制后的光束经过滤、折射、补偿等过程后对外投射。

1)合光系统:核心是光源的选取,LED 光源占据主流地位
光源类型主要包括传统光源、LED 光源和激光光源三种类型,近年来随着技术发展和制造成本的持续下降,LED 和激光开始逐步取代高压气体灯成为投影设备的新一代光源。
LED 光源具备节能、环保、色彩效果好及使用寿命高等优点,且相比激光光源,LED 价格优势明显。
根据 IDC 最新数据报告,2021 年消费市场中 LED 光源产品销量 322 万台,2017 至 2021 年年均复合增速达 29.1%,占比投影设备总出货量比例为 68.6%。

2) 照明显示系统:DLP 占据主流,德州仪器垄断市场
目前照明显示技术包括三种方案:3LCD、DLP 和 LCOS。智能投影设备普遍采用 DLP 方案。
DLP:数字光处理技术 DLP(Digital Light Processing)是上世纪 80 年代由美国 TI 公司研发并应用在大屏幕投影显示上,技术的核心显示器件是数字微镜器件(DMD)。DMD 器件上安装着由数十万片规格为 14*14 微米的可翻转微镜组成的微镜阵列,光源发出的光线投射至 DMD 器件表面的微镜阵列后由 DMD 器件控制每一个微镜的翻转角度从而控制反射光线的强弱。单片式方案下每个微镜一次翻转只反射一种颜色,通过微镜每秒上千转的翻转速率,利用人眼视觉暂留效应进行成像。
DLP 技术具有完全数字化显示、光能利用率高、显示对比度高、像素填充率高等优势,可实现电影级的无像素栅格画面显示,与 LCD 投影设备相比,DLP 投影设备体积更加紧凑。DLP 技术的多方面优势获得市场认可,快速取代液晶显示技术成为最主流的投影显示技术。
但进入 2021 年 DLP 芯片面临供应紧张难题。一方面疫情导致缺芯在全球范围、全行业发生,波及到智能投影行业;另一方面智能投影的芯片资源高度集中,根据洛图科技数据,2021 年第三季度,DLP 芯片所在的其他业务占比仅为 7.7%,缺货周期时在芯片供应的优先级上,智能投影并不会处于较高 的位臵。
3LCD:液晶投影显示技术 LCD(Liquid Crystal Display)出现于上世纪 90 年代,对其发展起到重大贡献作用企业主要是日本爱普生和索尼。3LCD 方案采用三块液晶面板分别控制红、绿、蓝三色光,合光系统发出的红、绿、蓝三色光分别投射到对应的液晶面板上,经液晶面板调制后透射,由合光棱镜汇聚后射向成像系统。液晶面板对单色光的调制系利用液晶的电光效应,通过控制液晶单元两端的电压大小来控制液晶分子的偏转方向,从而控制光线通过液晶单元的透过率,以产生不同灰度层次及色彩的图像。3LCD 投影技术优点是色彩还原精准、安装方便,缺点是定期需除尘、原生对比度低,和 DLP 投影技术相比在亮度和 3D 效果不及。
LCOS:反射式液晶显示技术 LCOS(Liquid Crystal on Silicon)是上世纪 90 年代厂商在 LCD 和 DLP 技术的基础上结合硅基板上 CMOS 技术发展出来的新一代照明显示技术,目前主要开发厂商是索尼、飞利浦以及英特尔。单片式 LCOS 方案则采用一块液晶面板,对合光系统发出的不断切换颜色的一束光进行像素级调制并反射,利用人眼视觉暂留效应进行成像。
三片式 LCOS 方案与 3LCD 方案类似,采用三块液晶面板分别控制红、绿、蓝三色光,合光系统发出的红、绿、蓝三束单色光分别投射到对应的 LCOS 芯片,通过控制 LCOS 面板上液晶分子的状态来改变每个像素点反射光线的强弱,经反射的光线由合光棱镜汇聚后射向成像系统。LCOS 具有高解析度、高亮度、低成本的优势,但技术本身仍有很多问题尚未解决,产品尚未实现量产,面板供货不稳定,良率偏低,无法发挥成本优势,因此现阶段 LCOS 投影设备市场竞争力较弱。


3)成像系统设计
成像系统使照明显示系统调制后的光束经过滤、折射、补偿等过程后对外投射,主要由镜头组和对应的结构部件及机械部件组成,其中镜头组一般包含十余块镜片,分别承担过滤、折射、补偿等功能,结构部件主要用于承载镜头,机械部件主要控制各镜片相对位臵的精细调整。
成像系统是光机光学设计中最精密的一环:理论层面,成像系统设计需要对光束中不同位臵光线通过每一块镜片的折射全路径进行精细计算,形成从入射光束至屏幕图像的光路总体方案;实操层面,由于光线通过镜片时会产生多种形式像差,同时镜片材料热学性质导致折射路径因镜片温度不同而产生改变,因此在理论方案的基础上还需根据镜片的材料特性进行补偿设计。
综上,光机设计直接决定了投影仪产品的核心参数指标,如亮度、分辨率等,影响了投影仪产品的实际使用效果。LED+DLP 为当前家用智能投影仪普遍的技术组合,核心器件性能提升直接决定了智能微投产品性能的提升。
从极米智能微投 H 系列及 Z 系列的产品线来看,产品亮度由最初的 1000ANSI 流明以下提升逐步提升,我们梳理了极米科技京东自营店当前在售的产品型号,其中 RS Pro 2 (2021 年)及 H3S (2021 年)亮度达到了 2200 ANSI 流明,而当贝 X3 激光投影亮度达到了 3200 ANSI 流明。
显示器件的像素密度点决定了产品分辨率,但随着芯片尺寸的增大,价格也在指数级上涨,常说的 720P,有 1280*720 个像素点,1080P 有 1920*1080 个像素点,目前 DLP 供给的小型 DMD 芯片普遍可产生 1080P的分辨率;为了让更多人能用低成本看上 100-150 英寸的大屏 4K画面,德州仪器推出 DLP XPR fast-switching 技术,通过搭载 XPR 技术的 DMD 芯片,实现 4K 显示效果,极米 RS Pro 2 分辨率可以达到 4K,主要通过像素移位技术达到其显示效果。

(2)硬件电路设计和整机结构设计
硬件电路设计主要包括视频、音频、电源、无线、传感检测和 LED 驱动解决方案相关的电路设计。
相比电视显示方案,智能投影显示设备内部空间更小,电子器件布局密度和热功率密度较大,高速信号之间更容易串扰,对硬件电路设计的可靠性提出更高要求。
目前投影整机的热失效、机械失效、无线性能受限、系统运行不稳定等问题是智能投影设备较为常见的硬件电路问题。
整机结构设计主要解决投影设备核心零部件系统的内部布局,包括光机、主板、音响、电池、散热系统等。整机结构设计是一项系统性工作,需兼顾整机外观形状和尺寸、零部件形状和尺寸、整机散热性能、噪音控制以及可量产性。高水准的结构设计可以提高整机内部空间利用率、长期运行的可靠性、优异的散热和噪音控制,为核心零部件提供良好物理运行环境的同时为用户带来极致的影音体验。
2.2.2 算法开发和软件系统开发
算法开发主要涉及智能感知算法开发和画质优化算法开发,分别体现在整机对投影画面及外部环境变化的智能响应和画质的不断优化,相比于商用投影,消费级投影更注重消费者使用的便捷性和优质,因此消费级投影需要为设备开发多种提高易用性的功能并对画质进行优化,这要求投影设备具备智能且高精度的感知能力,能够根据环境进行自适应的调整,例如自动画面校正及自动对焦等;画面的优质表现如画面清晰度、色彩表现以及纯净度等方面都成为产品的优化方向。
软件系统是管理智能投影终端硬件与软件资源的程序,向下适配硬件系统、发挥终端硬件性能,向上支撑应用软件功能、影响用户的最终体验,起到承上启下的关键作用。智能算法和软件系统的不断迭代升级,拓宽了投影仪的功能选择,全方位满足升级的家用视听设备需求,适用于办公、观影、游戏以及学习等多种场景。
自动无感对焦和自动梯形矫正技术的推出:2019 年智能投影仪首次搭载 TOF 激光对焦技术,实现了投影画面的快速自动校正和对焦。梯形校正的几何关系比较复杂,基于投影仪的光学特性,当投影面与投影仪不能互相垂直时,投射面就会呈现梯形图像,在垂直方向上的梯形校正技术已经比较成熟,内臵重力传感器即可实现,但是无法感知水平角度的变化。
TOF 技术的运用,可以更快更精准的实时测距,感知水平面的角度变化。目前主流厂商的旗舰产品如极米 H3S、坚果 J10 及当贝 F3 都搭载了 TOF+CMOS 摄像头模组,传感器通过捕捉 TOF 发出的激光信号并通过激光反射回传感器的耗时计算距离,迅速精准的完成对焦和无感自动梯形校正。

画质引擎:随着投影显示技术的成熟,屏幕大小、显示亮度和高分辨率已经成为比较基础的技术门槛,难点在于如何在这个基础上把画面变得丰满精致,具体来说就是在色彩还原度、流畅清晰度以及无噪点三个方面提升画质,改善用户观感。
①色彩还原度:投影仪在光机的调校上都会出现细微的差别,这些差别会造成画面色彩上的差异,出现渗色、色斑、色偏和色淡等问题。智能投影仪通过白平衡等算法,将色彩校正到统一的色温标准范围内,识别出画面中的不同对象,并对画面中不同对象的色彩进行独立的优化和提升。
②降噪:目前 720P 或低于 720P 的片源还大量存在于市场中,*放播**这些低分辨率电影时,画面出现的小黑点影响观影体验,针对这一痛点,通过智能算法计算不同画面场景的噪点并进行“填补”;对于分辨率较高的画面大屏呈现时出现的边缘锯齿化问题,智能算法也能识别出锯齿感并进行消除。
③运动补偿:当画面高速运动时,由于画面帧数有限,运动过程中很多细节无法展示,人眼观看会有物体运动不流畅的感觉。
针对这一痛点,画质引擎通过快速计算两帧数内的画面变化,自动生成中间帧的方式,填补运动画面的空缺,有效解决高速运动画面的拖尾现象。

2.3 行业增长驱动力:购买力基础稳固,应用场景丰富
2.3.1 消费升级&和消费主力年轻化提供购买力基础
随着居民人均可支配收入的增加,人们的购买力水平不断提高,为娱乐消费需求增长、智能微投行业规模持续增长提供需求基础,2021 年我国人均可支配收入 3.2 万元,过去 5 年间复合增速 8%。
随着中国人口结构变化,80 后、90 后及 00 后等新一代消费群体逐渐成为中国消费经济增长的核心驱动力。与父辈相比,新一代消费群体出生在物质条件充裕的时代,对产品的需求更加多样化,对产品品质也有更高的要求。
根据 BCG 调研及预测数据,2016 年至 2021 年,新一代消费群体消费额年均复合增速达到 11%,对城市消费额增长的贡献达 69%,而上一代消费群体消费额年均复合增速 仅为 5%。

2.3.2 显示需求大屏化&家居智能化成为消费趋势
家用视听需求向大屏化、健康化方向发展。近年来,我国显示需求呈现出大屏化趋势,根据奥维云网数据,2021 年以来我国彩电市场 55 寸以上产品占比达到 64%,同比增长 5 pct,65 寸以上产品占比 达到 34.4%,同比增长 9.4 pct。
传统液晶电视显示屏尺寸提高对价格增长呈指数级影响,根据奥维云网数据,2021 年 55 寸/65 寸/75 寸电视线下均价分别为 3829 元/6279 元/10075 元,75 寸以上电视均价高达 19089 元。在显示屏大尺寸的发展趋势下,成本更具优势的投影设备发展内空间更为广阔。在大屏领域,智能微投产品性价比高于传统液晶电视。

在物联网的发展大潮下,智能家居终端设备迎来广阔发展空间。
根据招商银行研究院数据,2018 年我国智能家居市场渗透率仅为 4.9%,而同期美国智能家居渗透率达 32%,物联网时代的来临伴随着通信网络连接便利性和经济性的快速提升,大大增强了互联网连接各类硬件设备的能力,我国智能家居规模有望不断提升,根据艾瑞咨询数据,2018 年我国智能家居市场规模达到近 4 000 亿元,到 2020 年我国智能家居市场规模超过 5800 亿元。
对于智能投影设备厂商而言,与内容资源方合作,不只是将互联网平移到大屏,更是围绕大屏打造 IoT 的智能入口,形成围绕大屏软件+硬件+系统+内容的完整生态链,变成家庭生活中无处不在的智能显示屏。

2.3.3 应用场景丰富提供需求保障
便携属性,丰富应用场景。相比传统平板电视,智能微投产品不受环境空间的制约,而且能随身携带,实现百寸巨屏的投影效果,这样的特点一定程度上满足租房一族对于观影设备高性价比和便携性的要求。
根据房天下研究,2017 年我国房屋市场租赁面积超过 64 亿平方米,租赁人口 1.98 亿,预 计到 2023 年租赁面积达到 83.82 亿平方米,租赁人口达到 2.48 亿人,占总人口比重约 17.6%。
从租赁人群结构来看,2019 年 90 后成为租房人群的主力军,近 70%的租客为 90 后、95 后,对新品类的接受程度相对更高。
从每户人口数量来看,租赁家庭人员年轻化,户均人口数量预期少于全国平均户均人口数量,我们假设租赁家庭户均人口 2 人,全国平均户均人口 3 人,那么租赁户数占全国户数 比重约 26.3%,远高于当前的智能微投产品渗透率。

护眼适合有孩家庭。
相比于运用直射原理的液晶电视而言,采用漫反射原理的投影设备更加护眼,投影仪和激光电视厂商也在加大健康护眼方面的宣传教育,提升消费者的健康需求。2021 年 5 月 31 日出台《关于优化生育政策促进人口长期均衡发展的决定》中指出,开放三孩政策。
小孩的学习开始从纸质课本以及线下课程向电子版资料和线上课程倾斜。在该大环境之下孩子使用屏幕的时间加长,投影仪的护眼功能的优势更为凸显。高清大屏打造沉浸式学习氛围,更适用于在家陪同孩子上网课。
根据统计局数据,2020 年我国人口结构中,0-14 岁人口占比在 17.9%,从 1990 年 27.7%下降将近 10 个百分点,在鼓励生育政策的促进下,我们预期 0-14 岁人口占比有望提高,同样远高于当前智能微投产品的渗透率。

2.3.4 智能微投产品规模预测
同时考虑智能微投产品景气度及芯片供应等情况,IDC 最新预测,2026 年中国投影机市场的五年复合增长率将超过 17%。
参考 IDC 数据,预期到 2026 年投影设备出货量有望超过 1000 万台。我们假设到 2026 年消费级投影占比达到 80%,那么到 2026 年销量有望超过 800 万台。
根据奥维云网推总数据,2021 年我国彩电内销量 3835 万台,我们假设未来 5 年彩电内销量保持平稳,那么到 2026 年,消费级投影设备的渗透率为 19%,相较 2021 年提升 11pct。

2.4 行业格局:国产品牌加速崛起,极米稳居龙头地位
根据 IDC 数据,近五年来,我国投影设备行业集中度有略有下降而后趋于稳定,2017 年 CR5 为 47%,近两年 CR5 在 43%左右。
一方面,商用级出货量逐年下降,传统商用投影仪品牌如爱普生、明基等在整体投影设备市场中的份额逐年下滑;另一方面,消费级投影新赛道快速扩张的情况下,互联网国产品牌的崛起极大拉升了消费者对投影设备的认知体验和潜在购买力,行业进入相对活跃的节奏中。
极米投影设备市场份额逐年提升,根据 IDC 中中国市场投影设备出货量数据,极米投影设备从 2017 年的 10.5%提升至 2021 年的 21.2%,近年来稳居龙头水平。

在我国线上零售市场中,极米和坚果品牌表现强势。
根据淘数据统计,2021年智能微投各品牌“淘系” 线上销额市占率前五位分别为极米/坚果/当贝/天猫魔屏/峰米,市占率分别为 27%/23%/6%/6%/4%;“淘系”线上销量市占率前五位分别为极米/坚果/天猫魔屏/先科/当贝,市占率分别为 12%/9%/4%/3%/3%。
2021年极米和坚果合计销额份额为 50%,成为线上智能微投的增长强势品牌,据淘数据统计,2019Q1-2021Q4,极米线上销额市占率从 12.23%增长到 27.32%,线上销量市占率从 5.26%增长到14.70%;坚果线上销额市占率从 14.46%增长到 31.29%,线上销量市占率从 6.49%增长到16.62%。(报告来源:远瞻智库)

三、公司看点 1:研发实力为基,光机自研提高盈利水平
3.1 深耕技术,研发投入不断提升
近年来公司研发投入不断增长,由2017年的0.3亿元增长至2021年的2.6亿元,研发费用率由2017年的 3.31%增长至2021年的 6.51%。
截至2021年末,公司研发人员共668人,占员工总数比值达24.6%,研发职能涵盖算法开发、整机开发、软件研发、软件测试、工业设计等,公司主要核心技术人员均拥有十余年光学及显示领域研发经验。
截至2021年末,公司累计拥有各项专利759个,其中发明专利112个,实用新型专利 233 个,外观设计专利 190 个,软件著作权 50 个。

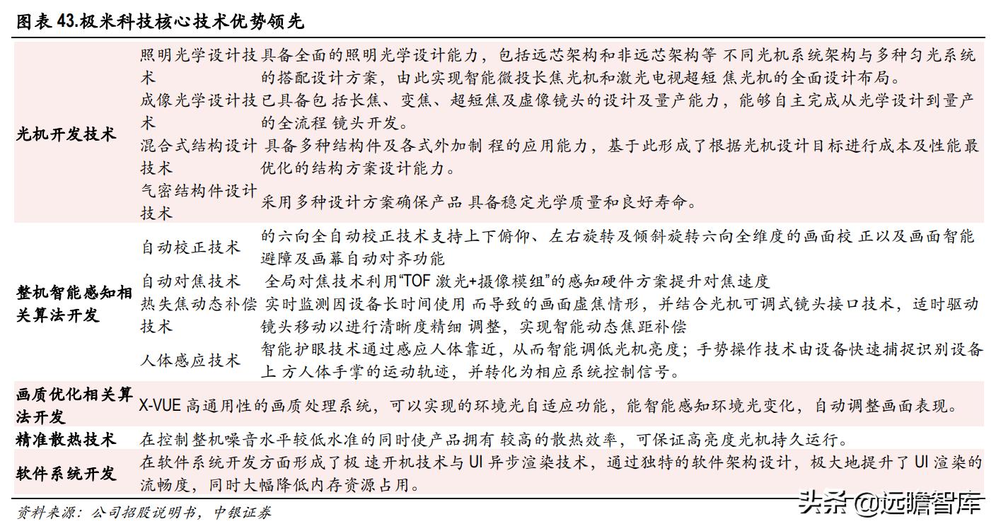
3.2 公司先发优势明显,已形成全面的技术优势
公司以提升产品用户体验为目标进行深入研发,在光机设计、硬件电路设计、整机结构设计、智能感知算法开发、画质优化算法开发、软件系统开发等方面掌握了多项核心技术和能力,大幅提高了智能投影设备的性能和用户体验。

1)光机设计技术优势
公司在光学设计过程中结合整机的外观、结构、散热等多方面因素进行综合考虑,形成最优化的光路设计,并采用三坐标量测和非球面量测等多种量测方式对设计镜片参数进行微米级精确量测,经过反复调试从而提高光机系统效率,实现同等条件下光机亮度提升10%以上,直接提高整机亮度。同时为提高光机量产可行性,公司采用多种补偿设计技术从光路设计层面降低光机系统敏感度,提高光机生产良率。
2)硬件电路设计技术优势
公司基于数款产品的开发经验,积累了丰富的硬件电路可靠性设计经验和解决方案,制定了严格的硬件电路可靠性设计规则和测试解决方案。公司针对模块电路进行严格的可靠性评估,并配备了高性能仪器设备和辅助设计软件,能够高效地管理可靠性设计过程和结果,从而保证量产产品稳定可靠地运行,实现售后硬件电路板故障率低于 0.15%。
3)整机结构设计技术优势
散热控制领域,公司自主开发了智能分离式精准散热技术,有效提高了相同体积下产品的散热效率。噪音控制领域,公司采用风扇脉冲信号动态调节方式,建立风扇转速和整机温度的动态无级调节机制,实现风扇平缓运行的同时系统处于最佳状态,并将整机噪音控制在 28dB 以内,提升用户沉浸式体验。
4)智能感知算法开发优势
公司全局无感对焦技术在业内首次实现无需对焦图的自动对焦功能,解决用户手动对焦痛点。该技术利用“TOF 激光+摄像模组”的硬件方案,实现对焦速度提升 400%。
相比于行业普遍采用的中心区域特征图对焦模式,公司全局无感对焦技术实现无需用户介入调焦过程的同时无需投射特定特征图进行对焦,不仅对焦速度与精度大大提升,用户体验也得到极大的改善。
公司六向全自动校正技术在行业内首次实现上下俯仰、左右旋转和倾斜旋转六向全维度自动校正,并可随投影设备摆放位臵改变而自动触发,极大提高了设备摆放自由度和易用性,克服用户在非正对投影画面情况下使用投影仪而形状失真的问题。
相对于传统的三维感知算法,该技术基于“TOF 激光+摄像模组+陀螺仪”的硬件方案和全新的三维感知算法,利用全新的环境特征提取算法精准感知设备所处的三维空间信息,成功解决行业量产难题的同时提高了感知精度。
公司自动校正技术无需用户介入,投影设备能够自动感知当前投影设备在环境中的姿态,实现了上下俯仰、左右旋转及倾斜旋转三个轴向的自动校正。同时,公司基于对投影显示原理的深厚理解,在算法层面对校正技术进行优化,从而在业内首次实现投影设备软件校正模式亦可支持运动补偿功能,解决侧投模式的功能局限。
5)画质优化算法开发优势
公司经过多年画质优化积累,形成了一套高通用性的画质处理系统,从画面清晰度、画面色彩表现、画面纯净度三个方面提高画质水平,是业内首家为投影设备开发画质优化算法的公司。其中,公司将投影设备的运动补偿算法进行了数次优化升级,从开始仅支持正投运动补偿升级至侧投亦可支持,同时对运动补偿算法进行改良,实现根据不同画面场景的算法精准定位优化。
最新产品搭载的运动补偿算法相比上代算法运算速度提高 30%,实现画面最高帧率达 60fps。自动白平衡技术基于优化光机光源工作频率并精确控制光源电流从而实现了不同光源参数输出色彩的一致性,实现白平衡偏差低于 0.5%。
6)软件系统开发优势
公司自主开发了极速开机技术,实现业内首次将投影产品开机速度优化至 8s 以内,开机速度提升 400%以上。
该技术利用内存待机原理,将系统运行状态信息存储到高速内存中,开机时由高速内存迅速恢复系统运行状态,同时基于对投影显示原理的深刻理解进行显示流程优化,实现同等待机功耗下开机速度由传统待机模式 20s-50s 优化至 8s 以内。
公司自主开发了基于安卓系统的高性能 UI 渲染框架,通过独特的软件架构设计,极大地提升了 UI 渲染的流畅度,实现 UI 渲染流畅度提升 20%以上,同时大幅降低内存资源占用。

3.3 产品矩阵完善,性能行业领先
公司已经形成完善的产品矩阵,产品性能行业领先。针对用户需求,结合智能语音、物联网技术等行业技术发展趋势,研发性能更强、适用场景更多的产品,包括 H 系列、便携系列、激光电视系列以及投影灯系列等。
随着研发技术的投入,公司产品技术不断升级。
1)产品性能方面,智能微投系列旗舰产品亮度由数百 ANSI 流明提升至 2,000ANSI 流明以上,清晰度由 540P 提升至 4K,画质方面逐步支持 HDR10+HLG 解码、正投及侧投运动补偿、实时清晰度补偿、六向全自动校正等等功能。
2)产品布局方面,公司设立之初产品主要为智能微投,目前产品布局逐渐完善,焦距覆盖超短焦至长焦、清晰度包括 1080P 和 4K 等多种分辨率产品。
3)产品形态方面,目前公司亦逐步开发全新形态的投影产品,如将投影与吸顶灯整合设计的“阿拉丁”产品等。

与同行业品牌相比,极米智能微投软件技术优势明显。
1)从最新技术角度相比,极米的 RS Pro 2 拥有 2200ANSI 流明和六向校正,智能避障,搭配了 MTK9669 旗舰芯片以及通过光学变焦镜头,支持在无损画质和亮度的情况下完成画面的缩放和校正。相比之下,坚果的旗舰款 J10 虽有 2400ANSI 流明的亮度,但是缺少智能避障的功能,搭载了 MT9669 芯片。
2)从销量最高产品性能相比,根据公司线上官方旗舰店,目前销量最高的是 NEW Z6X,坚果销量最高的是 G9S。两款产品的定价相似,但极米的 NEW Z6X 拥有六向校正技术,相比 G9S 的四向校正,会在用户体验上有较大提升。
3.4 光机自研产品占比提升,推动公司产品成本下降
公司光机包括自研光机和非自研光机,其中自研光机公司采用自主生产及对外采购两种方式取得,非自研光机均来自对外采购。
自研光机自主生产方式下,光机的开发设计、零部件采购及生产组装均由公司完成;自研光机对外采购方式下,光机的开发设计、光源采购和 DMD 器件采购由公司完成,其他零部件采购及光机生产组装由光机供应商完成,公司采购内容为光机成品。
2017-2018 年,公司光机均为非自研光机;2019 年公司实现光机技术自主化并逐步导入量产,当年度自研光机占比为 7.92%,公司自研光机占比较低。2020 年上半年公司自研光机占比提升至 58.72%,2020 年自研光机占比已提升至 70%。
公司自研光机导入范围的扩大,带动产品单位成本降低,2017 年公司单台智能微投成本为 2167 元,到 2020 年下降至 1977 元,下降幅度约 9%,2021 年原材料价格上涨幅度较大,智能微投产品成本略有上浮。

3.5 供应链管理精细化,与上游建立战略合作关系
精细化的供应链管理能力为公司的销售及运营提供了充分保障。公司逐渐形成成熟完善的供应链管理体系。
1)建立了严格的供应商管理制度,从企业资质生产能力、品控能力等多个角度对合作方进 行筛选;
2)经过多年合作已与主要供应商均建立了长期稳定的战略合作关系,包括 DLP 芯片供应商 德州仪器、音响供应商哈曼卡顿、内容供应商芒果及爱奇艺、AI 平台合作方百度等,保证了公司供应链资源的稳定;
3)公司经过多年经营已收集了大量市场销售数据,并建立了远期销量预测模型,以此制定供应链采购计划,从而实现产品热销前的充分产能准备。

三、公司看点 2:多元化渠道建设,重视品牌营销推广
3.1 渠道端:构建多层次营销网络,充分触达消费群体
经过多年发展,公司已建立了包括线上和线下渠道的全面营销网络。
1)按市场分,2021年公司境内 /境外市场占比分别为 89%/11%。
2)按渠道分,2021年公司线上/线下占比分别为 73%/27%,线上及线下多层次的营销网络,充分触达潜在目标消费群体。

线上渠道:
据 IDC 数据,2017-2021 年我国投影设备线上渠道出货量分别为 130 /226 /236/244/290 万台,占各期投影设备总出货量的比例由 41%提升至 62%,随着智能投影设备市场的增长,投影设备市场终端消费者结构亦逐渐由 B 端客户为主转变为 C 端客户为主。
在国内电子商务市场的成熟发展下,线上渠道凭借广泛的消费者触达能力和便捷的购物体验,迅速成为投影设备厂商的主要销售渠道。
极米科技线上主要销售模式为电商入仓模式、线上 B2C、线上分销等,公司线上销售渠道侧重引流及促销,除电商平台活动外,公司还积极推动品牌日、极米粉丝节等活动,提高品牌热度并实现产品销售。公司持续推进销售渠道的投入,根据公司年报,2021 年公司销售费用中营运推广费+平台服务费比例为 66%。

线下渠道:线下销售渠道侧重消费者教育及产品宣传,通过实际的使用体验吸引并转化潜在消费者。
凭借线上及线下多层次的营销网络,公司可充分触达潜在目标消费群体,为行业未来可能的发展变革做好充分准备。
1)公司不断发展经销队伍,2017 年公司经销商 124 个,到 20H1 经销商数量达 145 个,2020 年底加盟商 80 个。
2)公司为进一步提升品牌形象,在经济发达的一、二线城市大型购物中心开设直营店铺,形成对于公司的线下品牌宣传以及新产品推广具有战略意义的零售终端,通过线上线下协同的方式与消费者展开互动,2017 年公司拥有 15 家直营门店,到 2020 年增长至 41 家,截至 2021 年 12 月 31 日,公司包含直营门店及加盟店在内的门店数量合计 172 家,广泛分布于北京、上海、深圳、杭州、成都、重庆等一二线城市,部分加盟店逐步向三四线城市拓展。
疫情影响下线下经营受到影响,同时公司也在优化经销队伍与门店质量,关闭了部分销售额较低的直营店铺,进行了门店体系的整体升级。
从单店的营业额来看,我们假设一个经销商只开一家门店,那么:
1)直营门店单店营业额普遍高于经销门店,2019 年单直营门店销售额约 500 万,而单经销门店收入约 240 万元;
2)疫情影响下,线下门店营业额下滑较为明显。疫情缓解的大背景下,线下经营能力有望逐步恢复。

海外渠道:极米从 2016 年 7 月开始布局海外市场,有利于公司在未来中国智能投影产品出海机遇中保持领先地位。
目前公司产品海外市场已覆盖美国、日本及欧洲等发达市场,公司在海外主要通过第三方平台(如亚马逊、日本乐天等知名线上 B2C 平台)以及公司全球官网进行线上产品销售,线 下产品主要通过当地连锁零售集团(如茑屋家电、 MediaMarkt 等)和区域性经销商等销售,实现公司产品在海外市场线上及线下的全面铺开。
在日本市场,公司创新系列产品阿拉丁上市数月出货量即位居日本智能投影市场前列,显示出公司日本市场销售体系的保障能力。
2021 下半年,公司陆续于海外市场推出智能微投新品 HORIZON、 HORIZON Pro 和 Elfin,以及激光电视新品 AURA,海外市场的产品矩阵得到进一步补全。2021 年海外市场业务收入规模 4.3 亿元,同比增长 145%,在海运运力紧张的压力下,仍然实现高速增长。

3.2 品牌端:打造明星效应,聚焦年轻化消费人群
1)从品牌定位上,极米产品定位高端,产品均价远高于行业均价水平,根据淘数据,2021 年极米产品线上均价为 4204 元,行业均价为 1877 元。
2)签约易烊千玺作为代言人,通过其自身的高人气和引流能力吸引更多的消费者。
根据京东官网数据,易烊千玺同款 NEW Z6X 为目前极米品牌热销机型第一名,同时也位列京东金榜中投影机金榜第一名;根据极米官网,2021 年双十一 NEW Z6X 销量突破 20000 台,销售额突破亿元。

四、盈利预测
4.1 盈利预测
基于智能微投行业空间,以及公司产品、渠道、营销策略的布局与竞争力分析,对公司的经营表现进行预测。
行业:同时考虑智能微投产品景气度及芯片供应等情况,IDC 最新预测,2026 年中国投影机市场的五年复合增长率将超过 17%。
参考 IDC 数据,预期到 2026 年投影设备出货量有望超过 1000 万台。其中 2022-2024 年中国市场投影设备出货量预期为 560/700/840 万台,增速分别为 19%/25%/20%。
极米投影设备出货量预测:我们假设到 2026 年极米在中国市场的投影设备出货量占比达 30%,其中 2022-2024 年市占率分别为 24%/25%/27%,那么极米在我国的投影设备出货量预计分别为 134/178/227 万台,增速分别为 35%/32%/28%。
假设未来 5 年外销量占比为 10%(根据外销收入占比简化处理),那么到 2026 年极米投影设备总销量将达到 364 万台,其中 2022-2024 年总销量分别为 149/198/252 万台,增速分别为 29%/32%/28%。

假设 2022-2024 年公司产品均价随着新品叠出效应稳步提升,公司产品毛利率水平随着光机自研比重上升及产品结构升级不断提升。
那么我们预期 2022-2024 年公司智能微投产品收入分别为 46/61/79 亿元,增速为 32%/33%/29%;公司整体营收分别为 53/70/91 亿元,增速 32%/32%/29%。

4.2 相对估值
我们看好智能微投产品的长期增长空间,核心器件性能提升带动下产品性能持续优化,深度满足消费者观看需求,大屏观感的高性价比和便携性及护眼等特性助力产品渗透率持续提升。
极米科技作为智能微投行业龙头公司,在光机设计、硬件电路设计、整机结构设计、智能感知算法开发、画质优化算法开发、软件系统开发等方面掌握了多项核心技术和能力,自研光机产品占比提升,带动毛利率水平持续提升。
我们选取行业龙头光峰科技,以及考虑到行业低渗透率高成长空间的赛道属性,选取科沃斯、石头科技,作为可比公司进行估值比较。根据 2022 年 7 月 1 日收盘价,极米科技 2022-2024 年对应市盈率分别为 33.2/23.7/18.1 倍。

五、风险提示
5.1 部分核心零部件供应风险
DLP 技术作为目前市面上主流投影设备使用的投影技术,其核心专利掌握在美国德州仪器(TI)公司。基于 DLP 技术的投影设备产品的核心成像器件(DMD 器件)在 2021 年间供应较为紧张。如若未来出现半导体行业供应短缺从而导致 DMD 器件无法及时供货,将会对公司生产经营带来不利影响。
5.2 技术研发风险
随着消费者的消费水平提高会带来对产品要求的提高,若未来公司未能及时把握市场方向和消费者需求,可能会出现公司目前所掌握的核心技术被替代或赶超,从而削弱公司的竞争优势,对公司业绩产生不利影响。
5.3 原材料价格波动风险
公司的直接材料成本占营业成本的比例较高,原材料价格目前仍位于高位,存在原材料价格波动给公司生产经营带来不利影响的可能性。
——————————————————
请您关注,了解每日最新的行业分析报告!报告属于原作者,我们不做任何投资建议!如有侵权,请私信删除,谢谢!
获取更多精选报告请登录【远瞻智库官网】或点击:远瞻智库-为三亿人打造的有用知识平台|战略报告|管理文档|行业研报|精选报告|远瞻智库