你的小黄车押金退到了吗?
这个问题已经被问了很多很多很多次了
答案就是,我终于从八百多万排队排到七百多万了!
可喜可贺!可喜可贺!
小黄车退个押金让我们排长龙
这回, 真的体会到了什么是龙的传人......
整个等待的过程,很绝望......

尽管如此,不少用户还抱着一丝希望,仍在苦苦等待到账的那一天。
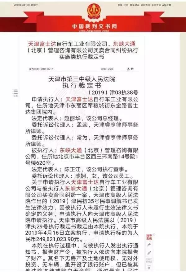
然而6月17号,中国裁判文书网披露的天津市第三中级人民法院的一份执行裁定书,将ofo小黄车的家底给彻底曝光了。

ofo“家底”被曝光 退押金希望渺茫
根据中国裁判文书网披露的执行裁定书显示,ofo小黄车供应商天津富士达自行车工业有限公司因买卖合同纠纷,向ofo的运营主体东峡大通(北京)管理咨询有限公司申请执行标的2.498亿元。


不过,法院认定ofo已经“无财产”可供执行,名下无房产及土地使用权、无对外投资、无车辆,虽开设了银行账户,但已经被其他法院冻结或账户无余额。

而上海市高级人民法院网发布信息显示,法院已经依法限制东峡大通(北京)管理咨询有限公司法人陈正江出境,ofo的多名主要高管也都被列入了失信名单。

既然已经无财产可执行,那用户的押金还能退吗?记者拨打了ofo官方客服热线,但已无法接通。
ofo客服热线:“对不起,你拨打的电话正忙。”

尽管ofo的APP上显示正在排队退还押金,但排队的用户仍有近千万,用户想要退款,看起来可谓遥遥无期。

“小黄车”损坏严重难骑行 昔日风光不再
虽然ofo承诺:排队退款期间用户依然可以正常用车,但记者在市区内绕了一圈,发现市面上的小黄车已经非常稀少。

加上缺乏维护,所剩无几的小黄车损坏都十分严重,已经不能满足基本的骑行条件。


一些已经无法正常使用的小黄车甚至被人当做垃圾随意扔弃在绿化带里。


市民:“不骑小黄车了,都没有这个APP了,损坏确实太多了,骑着也没有哈啰、青桔骑着方便。”

市民:“小黄车都倒闭了,还骑什么骑?算是一个作废的互联网产品。”

市民:“我的押金都没退到,损害大众的权益,有好多人都没退到,我觉得太不应该了。”

不少市民表示,由于ofo迟迟没有退还押金,为了避免自己再遭受损失,他们今后只会选择免押金的共享单车。

市民:“不讲信用,你说能退押金,就应该保证消费者能退到钱。”

市民:“(退押金)我自己不抱希望了,押金不退给我们,我们可能就不会再选择用这种商品。”

市民:“共享经济下的产物,就很不敢尝试了,要求充值押金,我都不会去充值押金了。”

退押金难如何维权?
律师:监管部门应介入 完善监督机制
如今ofo用户面临着无车可用、押金又退不了的尴尬处境,那么大家的维权路究竟该怎么走下去呢?记者为此也咨询了律师。

云南凌云律师事务所律师 杨能龙:“相关部门应该制定措施,有多少钱要作为基础的保证金,(这笔钱)是不能够使用的。看相关部门能不能有应对措施了,单一的用户和小黄车之间,都是一个合同关系,走司法程序我觉得相对比较麻烦,都是独立的案件,我觉得最终可能合并审理。”

额……
你还在等ofo退押金了吗?
想啥呐?

------来自第7911485位等待退押金的用户