
给宝宝打疫苗一直是令父母们头疼的事,特别美宝一开始的疫苗是出生时在美国医院打的,如果没有做好记录,美宝回国后很可能会出现补打国内疫苗或者疫苗注射时间重合的情况。国内某些地区和香港假疫苗事件的发生,以及疫情期间的通行限制,让毗邻香港的澳门受到了许多宝爸宝妈们的青睐,很多美妈们开始转战澳门打疫苗
以下将简略介绍在澳门接种疫苗的程序,提供接种服务的医疗机构,交通路线及注意事项,给大家提供多一个选择。

01
预防接种疫苗种类
澳门多年前作出规定,政府采购的疫苗只供本地居民,外地人可选择到药房购买,到私人诊所注射。卫生局供应的澳门特区「澳门防疫接种计划」用疫苗只可用于澳门居民,其他人士即使付费亦不会得到这些疫苗的接种。但执行中也许有可商榷之处。
「澳门防疫接种计划」疫苗包括乙肝疫苗、卡介苗、百白破疫苗、口服脊灰疫苗、麻疹—德国麻疹—腮腺炎疫苗、HPV疫苗。

02
接种必备证件
大人小孩都带好附有澳门签注的港澳通行证,带宝宝打针一定记得带疫苗本,成年人注射HPV疫苗则不需要。美宝会又领取到一本新的澳门疫苗本。
美宝疫苗打完,可以让护士帮忙在美国黄卡和国内疫苗卡上也对应填上打过的记录,这样你就拥有三份完整的疫苗记录,将来用哪本都不会搞错。如果护士比较忙不能帮忙,也可以自己填写黄卡。

03
疫苗接种机构
在澳门提供疫苗接种服务的有仁伯爵综合医院(公立医院,俗称山顶医院)、科大医院、镜湖医院、工人医疗所、私人诊所、卫生中心及卫生站等等。
仁伯爵综合医院、卫生中心及卫生站主要是为本地居民提供服务,所以美妈们不要选择这几家。在去澳门给美宝打疫苗的美妈中以及网上做的小调查中显示,内地朋友在澳门接种疫苗选择对多的是镜湖医院,其次是科大医院和私人诊所接种。
今天小编主要介绍较多美妈们选择的镜湖医院、科大医院及澳门医学专业诊疗中心的接种程序及交通路线。

镜湖医院
镜湖医院 (Kiang Wu Hospital)是澳门现存的三家医院之一,创于1871年,属庙医形式,是一所非牟利综合医院。医院位置靠近大三巴,打完针可以带美宝顺道观光。
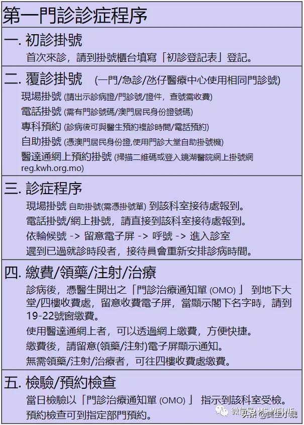
诊诊程序及挂号时间如下:


第一次就诊必须先在现场登记,不能进行电话挂号,带孩子注射疫苗前,最好先打电话咨询确认疫苗供应情况。医生看诊、开单后到一楼收费处缴费,可付现金或刷卡,疫苗费用视种类而定。
电话:853-2892 2822(第一门诊挂号专线)
地址:澳门镜湖马路33号
网址:http://www.kwh.org.mo/index.php
微信公众号:镜湖醫院,Kiang Wu Hospital(KWH-Macau)
交通:新时代8A、18,澳巴18A、19,新福利17,26至镜湖医院(连胜街站);澳巴7、7A,新时代8至镜湖医院(镜湖马路站);的士到镜湖医院第一门诊,距拱北口岸约10分钟车程

澳门科大医院
科大医院座落于澳门路氹中心地带上的澳门科技大学校园内,澳门科技大学获社会文化司司长批示正式开设澳门首个「内外全科医学学士学位」课程,是澳门医学教育的先驱,是澳门唯一一所具备大学支持的医院。
就诊该医院需要提前电话预约后,当天在五楼挂号见医生,接种后观察半小时可离开。医生诊金较镜湖医院高,疫苗费用则相近。

门诊时间:星期一至日及公众假期 9:00-21:00
电话:853-2882 1838
传真:853-2882 1788
电邮:hospital_enquiry@must.edu.mo
地址:澳门氹仔伟龙马路澳门科技大学 H 座
网址:http://www.uh.org.mo/cn/
交通:距离澳门国际机场约5分钟车程(乘公交20至30分钟),距横琴口岸约10分钟车程

澳门医学专业诊疗中心
澳门医学专业诊疗中心向澳门本地居民及外地/外籍人士提供疫苗注射、四维及各类彩超、妇产科及心脏科服务,有一男一女两名医师驻诊。
疫苗种类及价格:

提前预约成功后,带上疫苗本前往即可,注射后会在疫苗本上登记,不需支付诊金,只有疫苗费用,可刷卡或付现金。
开诊时间:星期一至五 9:30-13:00 15:00-18:30,星期六 9:30-13:30
电话:853-2892 0223
电邮:macaumedical@hotmail.com
地址:澳门南湾大马路371号京澳大厦10楼A(新八佰伴侧门对面,建设银行旁)
微信公众号:Macau MED CENTER
交通:9、9A至欧华利前地,3、3X、N1B内环、26A至殷王子马路站,25X至约翰四世大马路,步行2至7分钟可达

04
交通路线
A、如果从机场入境,就可以就近选择科大医院;
B、如果从珠海拱北口岸入境,这边是建议选择镜湖医院或者澳门医学专业诊疗中心
C、如果是从深圳出发,建议蛇口港坐船最快,1小时直达,可选择的码头有外港码头和凼仔码头。

澳门总体面积较小,境内交通是以巴士为主,所以需要自备零钱或使用澳门通,也可打车。*场赌**、酒店的穿梭巴士也可以利用,需要注意的是*场赌**巴士不接待儿童哦。
05
注意事项
Q1:澳门注射疫苗会否影响入园入学
A:这是很多家长关心的问题,此前大部分宝宝在澳门接种的13价肺炎链球菌疫苗、轮状病毒疫苗均属于二类疫苗,不影响入园入学,所以目前还没有收到这方面反馈,建议可先向当地疫苗中心确认后再往澳门注射。
Q2:要不要在孩子小时候打HPV疫苗?
A:很多人以为大人才打HPV疫苗,其实只是国内引进的晚,HPV疫苗在孩子小时候就可以打了,而且男孩子也需要接种HPV,最佳接种年龄是9-12岁青春期前。

Q3:国产疫苗好还是进口疫苗好?
A:一般进口疫苗要优于国产疫苗,但是不能一概而论,比如上面提过的乙脑疫苗就是国产得更好。最近进口疫苗很难打,社区医院、卫生站都缺货;如果保险有疫苗额度,也可以去私立医院用疫苗额度打进口疫苗。
Q4:宝宝多大可以乘坐飞机?
A:南航、东航、国航、海航、川航、厦航等不接受出生未满14天的婴儿乘机,早产儿另有规定;国泰、法航、新航等接受出生7天以上的婴儿。
这篇就到这里,希望对于有想法到澳门打疫苗的美宝父母有所帮助,如有任何问题及补充欢迎联系我们,美生魏姐愿做美宝永远的家!
