
西安丝绸之路金融中心发展行动计划
(2020—2022年)
为加快推动金融业高质量发展,落实《西安丝绸之路金融中心发展规划》,打造千亿级现代金融产业,增强丝绸之路金融中心的战略支点作用,特制定本行动计划。
行动目标
① 金融组织体系进一步完善。银行、证券、保险及总部型功能性金融机构进一步集聚,法人金融机构综合实力显著提升,形成牌照齐全、门类丰富、结构合理、功能互补的现代金融组织体系。
② 资源配置效率进一步提升。境内外多层次资本市场利用水平显著提高,直接融资比重大幅提升,“龙门行动”计划取得突破。区域股权、文化产权、大宗商品等市场交易机制进一步完善,交易活跃度明显增强。
③ 服务实体能力进一步增强。围绕全市十项重点工作部署,加大对“三个经济”、先进制造、科技创新、文化建设、绿色发展、乡村振兴等领域的金融支持力度,降低融资成本,提升服务效率。
④ 金融空间布局进一步优化。高新区金融核心区功能地位显著增强,西安金融商务区建设机制有效改进,西咸新区金融功能承载力明显提升,金融小镇功能发展特色更加彰显。
⑤ 金融生态环境进一步改善。金融政策、金融人才、信用体系等环境进一步改善,金融基础设施建设不断完善,政府服务效能大幅提升,金融风险防范能力显著增强。


重大行动
1、金融机构壮大行动
(1)具体目标。全面提升本地金融机构的规模实力、品牌影响力、资本市场利用能力,争取到2022年金融机构总数达到200家。
(2)推进措施:
① 加*法大**人金融机构新设力度。争取“一行两局”等金融监管部门支持,争取各类持牌金融机构在西安注册成立,重点推动设立民营银行、金融租赁、外资证券、人身险、农业互助保险等法人金融机构,填补金融牌照空白。
② 大力引进总部型功能性金融机构。吸引境内外各类金融机构设立法人总部、区域性总部、专业子公司、金融功能中心,推进中国银联运营中心、人行数据中心、邮储银行研发中心、工行软件开发中心及北方数据运营中心等项目选址工作。举办各类招商推介活动,宣传西安金融发展环境及政策,扩大招商引资范围。
③ 促进本地法人金融机构做大做强。西安银行依托上市平台资源,进一步扩大资本实力,强化中小银行标杆地位,不断提升市场价值。长安信托增强国有金融资本控制力,提升市场核心竞争力。支持长安银行赴深交所上市。秦农银行、西部证券、开源证券、永安保险、陕国投、西部信托、朱雀基金、比亚迪汽车金融等法人金融机构完善治理结构,提升经营效率和核心竞争力。
④ 整合优化本地国有金融资源。组建注册资本不低于300亿元的市级国有金融资本运营管理平台,推动国有金融资本向重要行业和关键领域、重点金融机构集中。理顺市属国有金融资本管理体制机制,进一步规范各级各类金融平台公司发展。
2、资本市场筑基行动
(1)具体目标。抢抓科创板试点注册制和创业板、新三板改革新机遇,推进落实企业上市和并购重组“龙门行动”计划,构建与境内外证券交易所对接合作机制,全面提升本地企业资本市场利用水平,做大做强上市公司“西安军团”。争取到2022年全市境内外上市企业达到110家,储备拟上市企业达到380家。
(2)推进措施:
① 抢滩发力科创板。构建优质企业发现机制,加强对拥有“硬科技”特质、掌握核心技术、行业地位领先、市场认可度高的“四新企业”的挖掘,实施“一企一策一专班”,加快企业登陆科创板。
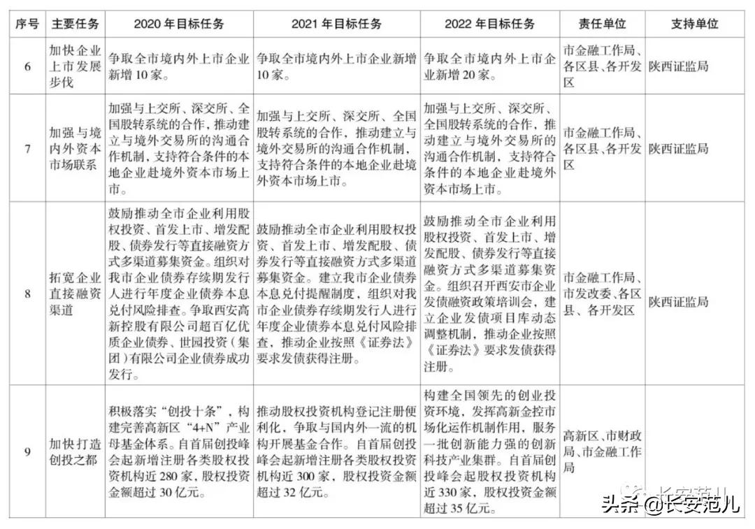
② 加快企业上市发展步伐。围绕“6+5+6+1”现代产业体系建设,推动符合条件的本地企业到主板、创业板和新三板上市挂牌,加大对企业上市的奖补力度。编制上市公司“西安指数”,综合评价上市公司运行情况,为上市公司板块扩容、质量提升提供支持。鼓励本地上市公司利用增发、配股等方式实现资本市场再融资,创新“上市公司+产业基金”等方式开展产业整合、拓展产业链,打造行业龙头企业,提升核心竞争力。支持企业健全财务管理、规范信息披露,增强上市公司质量和资本市场表现。争取到2022年打造千亿市值上市公司2—3家,全市上市公司总资产规模达到7000亿元以上。
③ 加强与境内外资本市场联系。加强与上交所、深交所、全国股转系统的合作,推动在西安设立资本市场服务基地,搭建集企业上市培育、融资对接、人才培养于一体的资本市场服务平台。推动建立与香港交易所、伦敦交易所、纳斯达克交易所、中欧国际交易所、新加坡交易所、多伦多交易所等的常态化联系合作机制,支持符合条件的本地企业赴境外资本市场上市。
④ 拓宽企业直接融资渠道。大力发展直接融资,提高直接融资在社会融资总量中的占比。搭建企业直接融资项目库,利用好银行间和交易所债券市场,推动国有企业、中小企业发行企业债、公司债、中期票据等融资工具,构建合理的风险分担机制,提升企业发债融资能力和水平。
⑤ 加快打造创投之都。积极落实“创投十条”,推动股权投资机构登记注册便利化,构建全国领先的创业投资环境。积极发挥政府投资基金的引导示范作用,吸引境内外机构设立创投基金、产业基金、天使基金等各类基金,促进科技资源与创投资本深度融合。
3、科技金融催化行动
(1)具体目标。引导更多金融资源配置到战略性新兴产业和“硬科技”产业领域,提升科技型企业综合金融服务水平,构建科技金融创新中心,争取到2022年实现科技型中小企业融资额超过600亿元。
(2)推进措施:
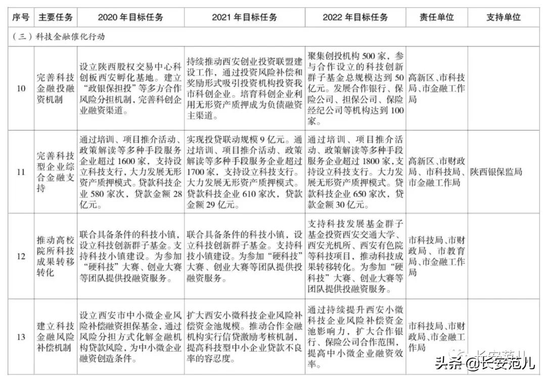
① 完善科技金融投融资机制。创新“政银保担投”多种合作形式,积极推动投贷联动、投保联动等新模式,提升服务科技型企业创新的能力。创新政府与社会资本的共赢机制,建立覆盖科技型企业全生命周期的种子、天使、创投、产业引导和并购基金,支持科技型企业创新和科技产业发展,带动超过千亿元的社会资金投入科技创新及产业化发展领域。
② 完善科技型企业综合金融支持。支持银行业机构面向科技型企业开展信用*款贷**、知识产权抵押*款贷**、应收账款抵押*款贷**等信贷业务。充分发挥投贷联动试点优势,融合股权债权投资,为科技型中小企业提供长周期资金,争取到2022年实现投贷联动规模10亿元。通过“直投直贷”“*款贷**+认购期权”“直投+*款贷**选择权”等多种方式支持科技型中小企业发展。支持保险机构开展知识产权保险、信用保证保险、研发费用损失保险等业务创新,为科技型企业提供个性化、定制化保险服务。发挥航空航天保险创新研究院作用,创新契合航天产业保障需求的保险产品及服务模式,完善国内商业航天保险体系,推进产业国际化进程。
③ 推动高校院所科技成果转移转化。建立以企业为主体、市场为导向、产学研深度融合的技术创新体系,加大对科技体制试点改革高校、科研院所科技金融扶持力度。提升创新创业服务模式,对参加“硬科技”大赛、创业大赛、创业英雄汇等团队和人员提供导师咨询和投融资对接,加速创业项目孵化成长。支持西安交通大学、西安光机所、中兴通讯等高校院所、知名企业设立投资公司或吸引社会资本合作,创新“一校一所一企”模式,促进各类创新平台科研项目和科技成果孵化转化。支持金融机构运用大数据、人工智能、区块链等技术服务中小微企业,帮助企业拓宽融资渠道,增加融资可获得性。发挥交叉信息核心技术研究院技术优势,推动金融科技与监管科技发展。
④ 建立科技金融风险补偿机制。发挥科技金融风险补偿基金作用,完善科技型中小企业银行信贷风险分担机制,提高科技型中小企业信贷坏账补偿力度。对在孵企业出现的坏账项目,孵化器信贷风险补偿资金池按照坏账金额的一定比例给予银行风险补偿。
⑤ 鼓励科技型企业上市融资。实行科技型企业上市培育专项行动,建立科技型企业上市后备资源库,到2022年新增境内外上市科技型企业35家。对科技型企业上市融资分阶段给予奖补。鼓励已上市的科技型企业通过增发股份、并购重组等方式做大做强。支持科技型企业在银行间债券市场发行短期融资券、中期票据等债务融资工具。鼓励科技型上市企业发行公司债券和可转换债券,加大债券市场产品创新力度。
⑥ 发布科技金融发展指数。建立科技金融产业综合评价指标体系,以科技金融发展的环境、人才、科技创新、金融资本等要素为核心,发布年度《中国城市科技金融发展指数》,综合评价区域科技金融发展水平和服务能力,促进科技金融整体环境不断提升,推动科技与金融融合发展。
4、文旅金融融合行动
(1)具体目标。依托全市文化旅游产业重点项目建设,构建面向文化基础设施、文化旅游服务、文化创意产业、艺术品交易的文旅金融服务体系,推进文化旅游全产业链布局。
(2)推进措施:
① 拓宽文旅企业融资渠道。鼓励银行业金融机构对文旅产业提供信贷支持。定期举办全市文旅企业与金融资源对接会,支持金融机构发起设立专业文化金融机构,引导金融机构开展未来收益权质押、应收账款质押、股权质押*款贷**和产业链融资等业务。到2022年,全市银行业金融机构对中小微文旅企业提供信贷支持增速在20%以上,推出特色金融产品20个,为中小微文旅企业提供资金支持超过20亿元。
② 利用多层次资本市场支持文旅产业发展。支持文旅企业通过上市、专项债券、资产证券化等方式融资。积极引导创投机构、社会资本支持文旅产业发展。
③ 完善文化产权交易的服务体系。编制曲江文化产业指数,为行业融资提供重要参考指标。健全文化产业无形资产评估体系。引导文化产权交易平台优化交易机制,创新交易方式,推进文化企业股权、债权和文化产品版权等权益进场交易,丰富文化交易品种。
5、能源金融集聚行动
(1)具体目标。初步建立完备的能源金融服务体系,培育引进一批专业能源金融机构,进一步完善能源金融产品,促进能源产业转型升级发展。
(2)推进措施:
① 高水平建设能源金融贸易区。支持西咸新区能源金融贸易区聚焦能源及金融产业,加快吸引银行、保险、基金、融资担保、融资租赁、商业保理等各类金融机构入区发展,打造支持能源产业发展的金融生态圈。
② 提升金融服务能源产业发展水平。积极引入各类供应链服务企业,支持能源期货公司发展,鼓励能源企业利用商品期货期权市场开展套期保值,降低经营风险。引导融资租赁及商业保理公司加大对新能源行业的支持服务,开展新能源设施租赁服务。
③ 推动设立天然气交易中心。支持陕西能源化工交易所增加交易品种,设立天然气交易中心,覆盖西北地区提供天然气所有权买卖登记、清算、实物交割等标准化交易服务,管输、储气和调峰等非直接交易服务及价格信息、供需情况等信息服务。
④ 支持大商道商品交易市场规范发展。探索与境内外期货交易所合作模式创新,提升大宗商品市场的交易交割能力。争取境内外商品交易所在西安市设立交割库,建设仓储和采购基地,发挥仓储体系带来的物流、资金流、信息流集聚效应和辐射带动作用。
6、绿色金融引领行动
(1)具体目标。绿色金融产品和服务不断丰富,绿色融资规模实现大幅提升,有力支持西安高质量发展和绿色转型。
(2)推进措施:
① 拓展绿色产业融资渠道。支持银行业机构落实差异化信贷政策,加大对绿色产业和“三去一降一补”项目支持力度。鼓励符合条件的企业发行以绿色发展为主题的企业债、公司债和非金融企业债务融资工具。推动符合条件的绿色企业上市融资。
② 加快完善绿色保险制度。结合陕西省环境污染强制责任保险试点,加大环境污染强制责任保险推广应用力度。探索开展绿色企业*款贷**保证保险、绿色农业保险等创新型绿色保险产品。
③ 申请创建国家绿色金融改革创新试验区。支持浐灞生态区开展以绿色金融为主题的各类展会活动,加强与相关国际组织、金融机构和跨国公司合作,吸引国际领先的绿色企业或项目入驻。鼓励社会资本通过市场化方式设立丝路绿色产业发展基金,为绿色产业发展强化资本供给。
④ 培育发展环境权益交易市场。支持陕西环境权交易所提升优化一级市场业务,加快推进二级市场业务开展,确保排污权交易平稳运行,完善定价机制和交易规则,营造公开交易市场环境。
7、物流金融拓展行动
(1)具体目标。基于“三个经济”发展,物流企业融资需求有效满足,供应链金融创新成效显著,利用核心企业信用高效解决供应链上下游企业融资问题。
(2)推进措施:
① 创新发展供应链金融。鼓励金融机构围绕供应链核心企业挖掘上下游企业的应收应付、预收预付、订单仓单、存货等项目资源,开发存货质押融资等模式的供应链金融产品。积极推广“央行·长安号票运通”供应链金融创新模式,为中欧班列量身打造专属融资服务,提升陆路贸易金融服务水平。
② 加大物流产业金融支持。引导银行业机构加大对物流专用设备采购、基础设施建设、企业并购重组以及新模式新业态发展的信贷支持,开展物流企业应收账款、应收票据、专用设备抵押、质押信贷业务。鼓励保险公司开展对物流企业的抵质押物财产险、货物运输保险、*款贷**保证保险等保险业务。支持小额*款贷**、融资租赁、商业保理等机构为物流企业提供融资服务。
8、跨境金融融通行动
(1)具体目标。跨境金融服务水平不断提升,跨境领域金融产品明显丰富、融资成本有所降低、融资规模显著扩大,争取到2022年全口径跨境融资余额突破800亿元,人民币跨境使用结算累计达到2400亿元,银行业国际结算业务总量累计超8000亿元。
(2)推进措施:
① 推动跨境金融创新驱动发展。支持服务于“一带一路”、自贸试验区建设和“三个经济”发展的跨境金融创新。鼓励金融机构创新开展合法合规的供应链融资、贸易融资等业务。鼓励适应跨境电商进出口模式的国际结算模式创新。支持符合条件的融资租赁公司在境内以外币形式收取租金。支持符合条件的保理公司在自贸试验区内探索开展国际保理等业务,探索创新商业保理公司外币融资业务。
② 拓宽跨境双向投融资渠道。稳妥推进符合条件的企业加入跨国公司外汇资金集中运营管理试点,开展跨国集团跨境双向人民币资金池业务。鼓励具有实需的企业构建多元化融资结构,运用境外资金市场开展跨境股权、债权融资,降低融资成本。支持企业开展全口径宏观审慎跨境融资。
③ 扩大人民币跨境使用。鼓励金融机构根据跨境人民币政策,积极创新人民币金融产品,充分满足企业的人民币跨境结算业务需求。支持银行业机构基于真实需求和审慎原则向境外机构和境外项目发放人民币*款贷**。简化跨境贸易和投资人民币结算业务流程,便利人民币计价结算和直接投资。
9、普惠金融发展行动
(1)具体目标。完善金融服务民营中小微企业政策体系,通过设立引导基金、专项资金等方式,引导金融机构及社会资本扶持民营中小微企业发展。
(2)推进措施:
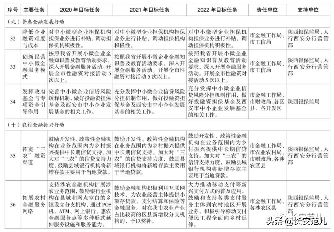
① 降低企业融资难度与成本。积极发挥金融与财政政策的协同作用,进一步疏通货币政策传导机制,充分发挥再*款贷**、再贴现等政策工具的引导作用,优化民营中小微企业融资获得机制和融资结构,增加制造业中长期融资,缓解企业融资难、融资贵问题。
② 创新金融服务民营中小微企业模式。支持银行、保险、小额*款贷**和融资担保等金融机构创新金融产品,全面提升金融服务民营中小微企业的覆盖率、可得性和满意度。争取到2022年全市金融机构设立普惠金融事业部20家、各类特色专业支行50家、社区支行150家,为民营中小微企业发展提供全产业链融资的解决方案。
③ 发挥政府基金与专项资金引导作用。充分发挥市级中小企业发展基金及投融资担保基金的引导作用,完善中小微企业信贷风险缓释机制。支持全市优势中小微企业、产业园区、创业基地和服务平台建设,按照市场化方式支持相关区县、开发区政策性融资担保体系建设,为全市中小微企业融资增信。
10、农村金融振兴行动
(1)具体目标。聚焦“三农”差异化金融需求,不断创新农村金融产品与服务方式,重点解决农村经济发展中的信用不健全和资金供给不足等问题。
(2)推进措施:
① 拓宽“三农”融资渠道。争取国家开发银行、农业发展银行等涉农金融机构加大“三农”信贷支持力度,探索开展信用农户授信与主办银行相结合的小额信贷产品。争取扩大政策性农业保险品种和覆盖,支持保险公司开展农业保险、农房保险、小额人身保险等“三农”保险业务,更好满足各类农业主体发展的保险保障需求。
② 拓展农村金融服务网络。支持涉农金融机构扩展涉农业务范围,鼓励银行业机构在县域和网点空白的乡镇设立分支机构,通过POS机、ATM、网上银行、惠农金融服务点等多种形式延伸服务设施和服务能力。
③ 开展农户信用等级评价。支持秦农银行搭建“西安市农户信用等级评价系统”,建立涵盖农户信用信息采集、评价和共享的系统管理体系,争取到2022年累计发放评级*款贷**达到2亿元以上。鼓励涉农金融机构将评价结果作为对农户*款贷**授信和信用*款贷**的重要参考,对符合信贷资格的农户给予*款贷**授信,打通农村金融需求和银行放贷机制之间的“最后一公里”。
④ 助力乡村振兴。推进“助农保”特惠扶贫保险,有效防止因病返贫、因灾返贫、意外返贫,争取到2022年提供保险保障资金达到100亿元以上。扎实推进扶贫小额*款贷**投放,做到精准投放、能贷尽贷,助力建档立卡贫困户积极发展生产脱贫致富。
11、金融人才培元行动
(1)具体目标。构建具有竞争力的金融人才发展环境,加大领军人才引进力度,加强各层次人才教育培养,打造一支与丝绸之路金融中心相匹配的金融人才队伍。
(2)推进措施:
① 提升金融人才政策环境。对接市级、区(县、开发区)级人才计划,编制急需紧缺金融人才目录,加大对金融科技、创业投资、融资担保、资产管理等重点领域人才的引进力度。设立领军人才“绿卡通”,完善人才安居、医疗健康、子女就学等方面的服务保障。提升领军人才政治待遇,支持领军人才参与金融与经济研究工作。优化外籍人才就业创业政策,简化入境、报税等手续,为外籍人才提供工作、居留和往来便利条件。
② 创新金融人才引进机制。同步开展招商引资和招才引智,面向境内外引进具有知名金融企业和国际金融组织从业经验的领军人才,带动重大项目和专业团队入驻西安。建设金融人才信息库,汇集西安在职金融人才信息以及境内外陕籍金融人才信息,为招商招才提供强力支撑。从驻市金融机构选聘专家金融顾问,为政府和企业提供财务管理、财政绩效与金融咨询,鼓励各类金融人才参与西安重大金融与经济研究工作。
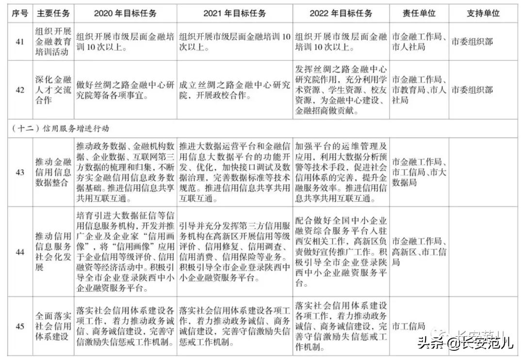
③ 组织开展金融教育培训活动。制定金融人才培养专项计划,每年组织不少于10期金融人才研修班,每年遴选100名左右金融人才赴境内外知名金融企业和国际金融组织开展学习培训。广泛运用线上线下媒体渠道,多维度向民众普及金融专业知识,加强投资者教育,提升全民金融意识。
④ 深化金融人才交流合作。依托西安高校资源优势,成立丝绸之路金融中心研究院,定期举办专题论坛,发布丝绸之路金融中心发展白皮书。鼓励本地高校加强与国内外优秀商学院、金融学院办学合作,加强金融特色专业学生培养。通过设立代表处和工作站、双向挂职交流等方式,加强与国内领先金融中心城市、“一行两局”及本地金融机构的人员交流合作。
12、信用服务增进行动
(1)具体目标。社会信用体系更加完善,信用服务机构和信用服务市场全面发展,以信用信息大数据提升金融服务效率,以信用安全吸引资本集聚,为国家中心城市建设创造良好信用环境。
(2)推进措施:
① 推动金融信用信息数据整合。依托大数据运营管理平台,推动政务数据、金融机构数据、企业数据、互联网第三方数据的归集与融合,搭建金融信用信息大数据平台,提供资源对接、信用增信、风险管理、产业扶持等综合金融服务。
② 推动信用信息服务社会化发展。引进设立大数据征信等信用信息服务机构,开发信用画像、信用消费、信用保险等新型信用服务业态,培育发展信用信息服务市场。做好全国中小企业融资综合信用服务平台入驻西安的相关工作,提升陕西中小企业融资服务平台使用率。
③ 全面落实社会信用体系建设。加强政府诚信体系建设,完善政务诚信监督机制,建设诚信政府。加强企业信用体系建设,强化信用监管,建立以信用为基础的市场监管机制,完善守信激励失信惩戒措施,组织开展“诚信西商”评选活动。加强个人诚信体系建设,提高全社会诚信意识和信用水平。
13、金融风险防控行动
(1)具体目标。金融监管工作力量不断增强、组织架构不断优化、协作机制不断完善,金融风险防范水平全面提升,推动地方金融规范健康可持续发展。
(2)推进措施:
① 完善金融监管协作机制。完善由金融、市场监管、公安等部门共同组成的市级金融监管与联合执法体系,构建与省级金融工作部门、“一行两局”预警信息报送、反馈和处置的工作闭环,加强金融风险防范处置协同协作。
② 建设地方类金融监管综合服务系统。运用监管科技手段,搭建地方类金融监管平台,与融资综合服务、风险监测预警模块相互贯通,实现非现场与现场监管联动,动态监测和分析地方类金融运行状况,提升非法金融风险、机构合规风险等综合风险监测预警能力。
③ 优化地方类金融监管模式。加强与省级主管部门沟通协调,严格规范地方类金融机构设立和变更流程,建立准入退出机制,合理控制机构数量,加强行业发展的规范性和持续性。建立防范金融风险宣传教育基地,通过以案为鉴、以案说法,提升防范金融风险宣传教育的靶向性和精准性。
④ 发挥地方类金融协会行业自律作用。充分发挥西安民间金融协会、西安市融资担保行业协会、西安市典当行业协会作用,增强行业自律公约约束力,依托西安仲裁委金融仲裁院构建纠纷调解机制,拓展政策宣导、人员培训、信息对接等服务功能,促进地方类金融机构依法合规经营。
14、金融空间建设行动
(1)具体目标。金融资源进一步集中集聚,空间布局进一步优化完善,高新区金融核心区初步建成,西安金融商务区、西咸新区金融功能承载力显著增强,金融小镇的金融生态更加完善。
(2)推进措施:
① 加快高新区金融核心区建设。加快核心区物理空间载体建设,大力引进总部型金融机构、股权投资机构、金融科技企业,打造“创新+金融”城市门户。加强与大型央企、民企合作,构建政府与市场相结合的建设运营机制,实施一体化联合招商,最大限度调动各方积极性。加快丝路(西安)前海园建设,导入前海模式中可复制落地的金融政策,对接引进前海金融资源,打造深圳前海与内地合作的样板。
② 推动金融商务区建设提速。加快开发重点企业、重点项目的金融商务集聚空间,加强高端商业、商贸、商务、居住、医疗、教育、交通等金融产业配套体系建设,完善一站式政务服务、资源对接服务等增值服务,加强经济信息平台建设,提升服务智慧化水平。
③ 加快西咸新区金融服务载体建设。发挥西咸新区空间资源优势,着力吸引功能性金融机构集聚,建设银行卡中心、研发中心、客服中心、灾备中心、数据中心、科技金融服务中心等。
④ 推动金融小镇特色化发展。加快灞柳基金小镇规划建设,推动创业投资、风险投资、私募股权投资、证券投资基金等各类基金集聚发展,打造特色基金集聚区。提升西安民间金融小镇建设水平,推动小额*款贷**、融资担保、典当等各类地方类金融机构集聚发展,打造民间金融新高地。加快陆港金融创意小镇二期建设,推动商品交易、供应链金融、电子商务等各类机构集聚发展,打造商贸金融内陆港。
15、金融中心辐射行动
(1)具体目标。深化与国内外知名金融中心交流合作,加强丝绸之路金融中心品牌建设,争取丝路沿线国家和地区广泛认可,提升丝绸之路金融中心的知名度与美誉度。
(2)推进措施:
① 加强丝绸之路金融中心品牌建设。加强与国家金融监管部门和相关部委的沟通联络,争取将丝绸之路金融中心发展上升为国家战略,在丝路资金融通、人民币国际化、跨境金融服务等方面先行先试,成为我国丝路金融全方位开放合作的窗口和试验田。
② 举办高端国际金融会议。推动金融四十人论坛(CF40)落户西安。与西安交通大学共同组建高级金融研究院,促进经济金融领域政策研究与学术交流。提高西安金融产业博览会、全球创投峰会、新财富最佳分析师评选系列活动等会议质量,利用欧亚经济论坛等国家级展会平台,举办相关金融专题论坛,打造展示丝绸之路金融中心发展成果、扩大金融合作交流的重要平台。
③ 加强丝绸之路金融中心宣传推广。选择国内及丝路沿线国家和地区重点城市,定期举办具有重大影响力的金融系列宣传推介活动,提高丝绸之路金融中心的知名度和影响力。加强与全球金融中心指数(GFCI)编制单位的合作对接,有针对性地开展相关研究和推介活动。
④ 加强丝绸之路金融中心发展的研究支持。依托“新丝绸之路大*联学**盟”、西北大学中亚研究院等平台,邀请国内外知名金融智库、高校院所、金融机构专家参与组建金融研究机构。依托西安高校及金融机构、金融研究机构建设一批博士后流动站、博士后工作站。

















© 版權聲明Copyright statement
文章來源长安范儿,法律支持杨华律师,侵权必究!