**今条头日**上无法显示上标、下标,欲获得更好的阅读体验请前往微信公众号。
*前往“纳米酶Nanozymes”公众号,了解有关纳米酶的最新消息!
*本文首发于“纳米酶Nanozymes”公众号,2022年7月5日
*编辑:俞纪元
动脉粥样硬化是心脑血管疾病的主要病因,占全球总发病率和死亡率的31 % [1, 2]。目前,虽然一些脂质调节药物可以减少动脉粥样硬化病变,但其溶解性差、脂质下调机制单一和递送效率低,因此治疗效果有限 [3-5]。研究表明,巨噬细胞在动脉粥样硬化的发展中起着关键作用 [6]。不同表型的巨噬细胞会影响动脉粥样硬化斑块的稳定性 [7-10]。其中,M1表型巨噬细胞在动脉粥样硬化的形成过程中占主导地位,通过分泌促炎症细胞因子,如肿瘤坏死因子- α (TNF- α )、白细胞介素-1β(IL-1β)和白细胞介素-6(IL-6),来诱发炎症。相反,M2表型巨噬细胞产生的抗炎细胞因子则与动脉粥样硬化的缓解相关 [11]。因此,改变巨噬细胞的表型可能是预防和治疗动脉粥样硬化的有效策略。
为此,天津大学药物科学与技术学院李楠课题组和布尔诺孟德尔大学化学和生物化学系Vojtech Adam课题组联合设计了一种透明质酸修饰的负载苦豆碱的钯八面体纳米酶(Pd@HA/ALO),通过协同清除活性氧(ROS)和下调环氧化酶-2来诱导巨噬细胞极化,从而减轻动脉粥样硬化。由于透明质酸的靶向作用,合成的纳米酶可以在动脉粥样硬化斑块中富集。钯八面体纳米酶可以清除ROS,发挥抗氧化作用。近红外触发释放的苦豆碱抑制环氧化酶-2 的表达,发挥抗炎作用。通过上调Arg-1 和CD206,下调TNF- α 、IL-1β 和IL-6,该纳米酶可以协同诱导巨噬细胞从M1表型向M2表型分化,从而抑制泡沫细胞的形成,达到治疗动脉粥样硬化的效果(图1)。
该工作以“Enhanced macrophage polarization induced by COX-2 inhibitor-loaded Pd octahedral nanozymes for treatment of atherosclerosis”为题发表在Chinese Chemical Letters上。

图1. Pd@HA/ALO纳米酶的合成和动脉粥样硬化治疗机制示意图。
研究者首先采用溶液法制备了Pd纳米立方体,然后以Pd纳米立方体为种子来合成Pd纳米八面体。具体来说,通过热力学控制将Pd原子沉积在(100)面上,使Pd纳米立方体转变为以(111)面为主的纳米八面体。最后,将HA和ALO吸附在其表面来制备Pd@HA/ALO纳米酶。透射电子显微镜图像显示合成的纳米酶具有八面体的形状,且大小均匀,分散性良好。各项表征实验也证明纳米酶在形态上完全继承了钯纳米八面体的特征(图2)。

图2. Pd@HA/ALO纳米酶的表征。
研究表明,斑块周围的环境和细胞表现出过量的ROS,尤其是H2O2和O2•-。因此,研究者检测了Pd@HA/ALO纳米酶对这两种ROS的清除能力。结果显示,Pd@HA/ALO纳米酶具有较高的H2O2和O2•-清除活性,且具有一定的浓度依赖性。具体来说,Pd@HA/ALO纳米酶(100 μg/mL)清除H2O2的类CAT活性大约等于9.47 ± 0.61 U/mL CAT。Pd@HA/ALO纳米酶 (200 μg/mL) 清除O2•-的类SOD活性大约等于15.70 ± 1.55 U/mL SOD。总之,这些结果证实Pd@HA/ALO具有清除ROS的双酶活性,对动脉粥样硬化的治疗非常有益(图3)。

图3. Pd@HA/ALO纳米酶的抗氧化活性。
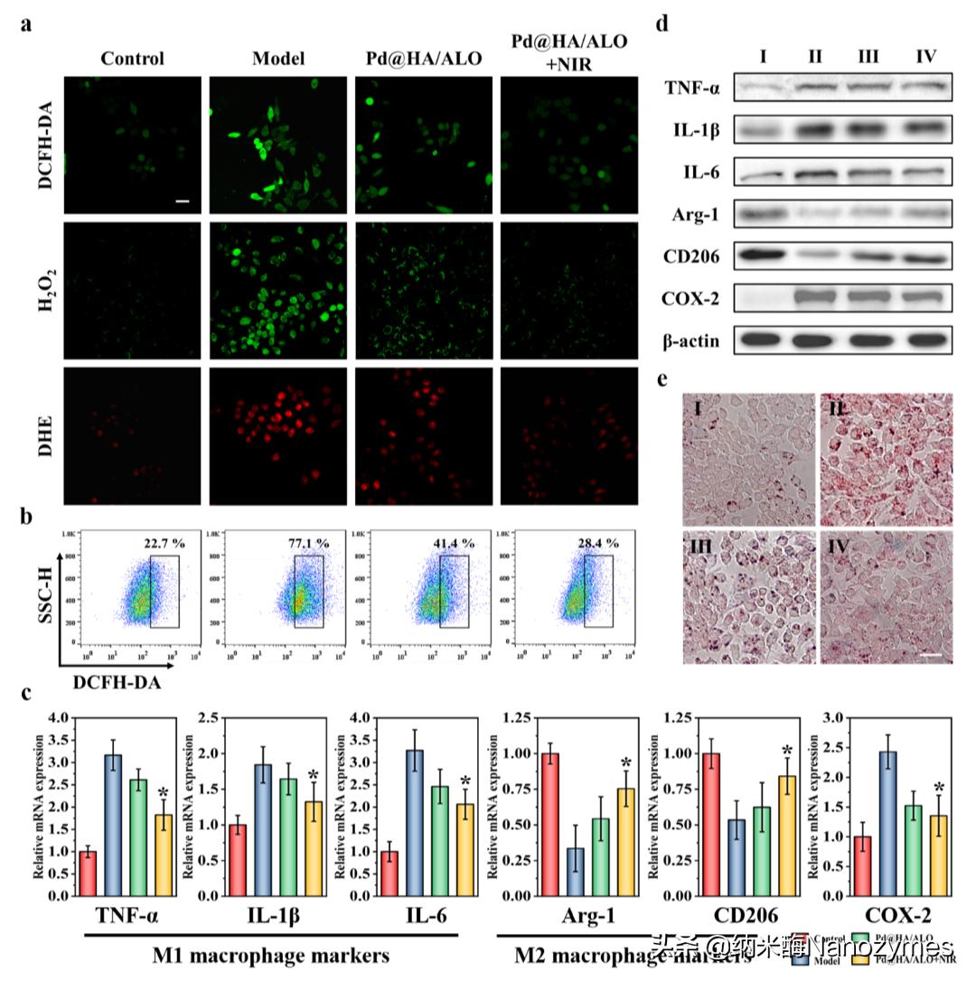
随后,研究者评估了Pd@HA/ALO纳米酶对巨噬细胞表型转化的影响。 体外实验结果显示,与模型组相比,Pd@HA/ALO纳米酶治疗组的M1表型巨噬细胞标志物TNF-α、IL-1β和IL-6表达水平显著降低,而M2表型巨噬细胞标志物Arg-1、CD206的表达升高。由此可见,Pd@HA/ALO纳米酶可以通过协同抗氧化和抗炎作用,成功促进巨噬细胞从M1表型向M2表型转化(图4)。

图4. Pd@HA/ALO纳米酶对巨噬细胞极化的影响。
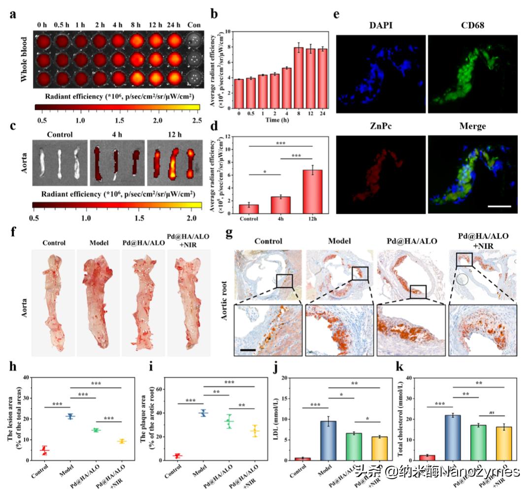
体内外实验结果均表明:Pd@HA/ALO纳米酶能够有效地减少主动脉斑块的形成,改善动脉粥样硬化。静脉注射后,由于主动脉内皮功能障碍和修饰的HA,Pd@HA/ALO纳米酶可以靶向到病变部位。在治疗10周后,与注射生理盐水组的小鼠相比,注射Pd@HA/ALO纳米酶的主动脉病变区域明显减少,油红染色结果表明,在经过Pd@HA/ALO纳米酶和近红外照射治疗后,小鼠的平均斑块面积从21.29 %下降到9.24 %。主动脉根部的油红和H&E染色切片也进一步证实了Pd@HA/ALO纳米酶的治疗效果(图5)。

图5. Pd@HA/ALO纳米酶的体内治疗效果。
综上所述,研究者成功地设计了一种Pd@HA/ALO纳米酶,以增强巨噬细胞极化 (M1表型到M2表型),从而用于动脉粥样硬化的治疗。Pd@HA/ALO具有多种抗氧化酶活性,通过清除细胞内ROS产生抗氧化作用。此外,其释放的ALO可以抑制COX-2的表达从而实现抗炎。协同抗氧化和抗炎作用有效地促进了巨噬细胞从M1表型向M2表型极化,抑制泡沫细胞的形成,从而缓解动脉粥样硬化。这项工作为进一步探索纳米药物治疗心血管疾病提供了参考。

参考文献
[1] P. Libby, Arterioscler., Thromb., Vasc. Biol. 32 (2012) 2045-2051.
[2] H. Hemingway, F.W. Asselbergs, J. Danesh, et al., Eur. Heart J. 39 (2018) 1481-1495.
[3] Y. Song, H. Jing, L.B. Vong, J. Wang, N. Li, Chin. Chem. Lett. 2021.
[4] P.D. Thompson, G. Panza, A. Zaleski, et al., J. Am. Coll. Cardiol. 67 (2016) 2395-2410.
[5] R.J. Andrade, N. Chalasani, E.S. Björnsson, et al., Nat. Rev. Dis. Primers 5 (2019) 1-22.
[6] I. Tabas, K.E. Bornfeldt, Circ. Res. 118 (2016) 653-667.
[7] G. Chinetti-Gbaguidi, S. Colin, B. Staels, Nat. Rev. Cardiol. 12 (2015) 10-17.
[8] K.J. Moore, I. Tabas, Cell 145 (2011) 341-355.
[9] A. Laria, A. Lurati, M. Marrazza, et al., J. Inflammation Res. 9 (2016) 1-11.
[10] B. Kim, H.B. Pang, J. Kang, et al., Nat. Commun. 9 (2018) 1969.
[11] M. Bäck, A.Y. Jr, I. Tabas, K. Öörni, P.T. Kovanen, Nat Rev Cardiol. 16 (2019) 389-406.

【 往期推荐 】
Nature Catalysis丨与天然酶动力学相匹配的单原子铁纳米酶
Biomaterials | 多酚碳量子点模板法制备单原子纳米酶
陈春英课题组纳米酶研究新进展
作者:徐 敏
审阅:赵婧媛
编辑:俞纪元
