
以下内容由技师帮帮友张继通原创,未经允许不得转载,否则必究。
一辆09年的凯越1.8L三厢轿车,客户反应用遥控钥匙和门锁开关可以锁车,但不可以解锁车辆。
验证车辆后,发现中控门锁拉杆可以开启和关闭门锁电机,遥控器和门锁开关可以锁车但不可以解锁;遥控器解锁时在车内中央仪表附近能听到继电器闭合的声音,且转向灯也闪烁,但是门锁电机就是不工作!

故障排除与诊断
1、用TECH-2检测没有发现异常故障码;各个车门开关信号均正常;
2、根据故障现象分析可能的故障原因大致可分为:
-
车门门锁总成故障;
-
线路故障;
-
中央门锁控制模块故障;

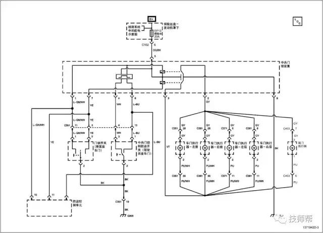
电路图
3、拆检左前门内衬后没有发现线束接插件接触不良断线现象;根据维修手册发现中央门锁和防盗开关(驾驶员座车门)是四根线的,如下图:

4、电路图上表示的门锁开关(乘客座车门)是三根线的插头,实际上右前门找不到这个开关的;但是左前门有个门锁开关,如下图:

颜色和电路图上的颜色不一致,因为中控拉杆向上或者向下时带动着中央门锁和防盗开关向解锁和锁车的方向运转,说明门锁电机的相关电路、中央门锁和防盗开关的电路没有问题;
6、操作门锁开关锁车起作用,解锁不起作用,遥控器也是同样情况,可能是解锁电路开路或者电阻过大,也可能是中央门锁模块有问题。遵循从简单到复杂的原则,找到中央门锁模块后进行替换实验,故障依旧;于是进行电路测量门锁开关的3号脚到中央门锁模块的7号脚电阻无穷大∞;如图:

锁定这根线之后最终找到故障点:发现断路处在右前座椅下方;

维修总结
根据维修手册并没有准确地找到门锁开关是哪一个部件,维修手册给的电路图存在错误导致维修过程比较繁琐。

错误点:门锁开关说是在乘客座车门,实际是驾驶员侧车门,3号脚的颜色也不对;中央门锁和防盗开关实际是4根线但是电路图上是3根线,所以给测量造成了很*麻大**烦!
技师帮(微信搜索“技师帮”即可),免费查阅各汽车品牌维修手册及电路图,还有每天更新的培训视频和维修案例可以查看~
无论您是车主还是汽修技师,都可以联系技师帮小草(微信号:youranqwe),让小草带您进汽修交流群!
