经过了白炽灯的年代,LED灯凭借其低廉的价格、较少的能耗以及长寿命(可达10万小时)等优点渐渐走进大众的生活之中,满足了绝大多数人的照明、娱乐乃至生活的多方面需求。

(小编私藏蓝色港湾灯光节美照)
但是最近小编在工(mo)作(yu)的时候,偶然发现了一条LED灯具爆炸的新闻,而后小编上网一搜发现,这还真不是个案,LED灯爆炸在最近几年时有发生。但是,好好的一个灯为什么会爆炸呢?

(现场还是挺吓人的…… | 图片来源:sohu.com)
太长不看版:
LED一般不会爆炸,即使电流很大,也只会出现*伤杀**力基本为零的局部爆裂。但LED的驱动电路若制作不规范、或出现受潮短路的情况,则很有可能出现较严重的炸裂。
在研究LED灯之前,让我们先来看看白炽灯吧:作为一种热辐射光源,当白炽灯处于工作状态时,灯丝被通过的电流加热到白炽状态(此时的灯丝温度可达3000℃),便可通过热辐射发出明亮的可见光。
但是这样高的工作温度带来的问题也是显而易见的:由耐热玻璃制作而成的玻壳在热辐射下,其温度最高可达100℃左右。在这种情况下,如果你朝正在工作的白炽灯上泼一盆凉水(出于安全考虑,小编劝你们不要真的去泼),玻壳就会由于热胀冷缩 造成的 内外壁受力不均而很可能发生炸裂。

(当电阻两端施加了一定的电压之后,电阻中的电子会在电场的作用下,向着电势升高的地方移动。但电子在移动过程中会不可避免的与电阻中的原子或分子进行碰撞,产生热能,称为焦耳热。公式中Q为焦耳热,I为通过的电流,R为电阻,t为通电流的时间,U为电阻两端施加的电压)更正:公式中U2/Rt中的t应该在分子上
但LED灯具在工作时,其外壳温度仅为50-60℃,普通的温度骤冷实在对它构不成威胁。看来,爆炸原因就要从其他方面下手了。

(真相需要进一步寻找 | 图片来源:i2.hunantv.com)
LED灯长啥样
LED(Light Emitting Diode),又称发光二极管,是一种能发光的电子元件,其主体其实就是一个半导体晶片。LED的基本结构是将一块电致发光的半导体晶片,置于一个有引线的架子上,一端是负极,另一端是连接电源的正极,四周用环氧树脂密封用以保护内部芯线。当电流流过这种器件时,电子与空穴在半导体材料内部复合,产生的过剩能量引起光子发射,即可发出单色光,实现了直接将电能转化为可见光的过程。而光的波长,也就是光的颜色是由半导体晶片的材料种类决定的。

(LED基本结构长这样~ | 图片来源:wikipedia.org)
我们日常所用的LED灯具大体可分为以下几部分组件:
1.电源接口,用来连接电源与灯泡;
2.外壳,主要起散热作用,一般由散热很好的铝材制成,良好的散热效果可以直接影响到LED灯的使用寿命;
3.灯罩,可以将LED发出的光聚集在一起,还可以防止触电;
4.驱动电路,单个LED灯的工作电压很低,一般在2-4V左右,且其工作电压范围也很窄。若直接连接在我们日常使用的220V交流电源上,LED就会被瞬间击穿而损坏。所以必须通过电路设计对输入电压进行恒压恒流控制,将220V交流电转换为12V的直流电,以保证LED正常工作。

(看来,爆炸原因就在四者之中了 | 图片来源:bing.com)
LED灯为啥会爆
其实,电源短路、施加电压过高、驱动电路质量差、内置驱动器受潮、散热效果差等都会导致不同程度的电容或其他电子器件寿命减短甚至爆炸。比如灯珠的耐受电压一般在4V以内,LED灯的驱动电源则多将220V电压降至12V的低电压,以供灯珠使用。但若是将LED灯直接接至220V电压下,过高的电压就会使灯珠两极间击穿爆裂。这种由于电压过高造成的爆炸,多是由于买主自己修改灯泡内部接线造成的。

(所以千万不要自己修改电路哇~ | 图片来源:youtube.com)
那有的人表示很委屈:我也没有乱接线,结果好好的灯自己亮着亮着就爆炸了,这又是怎么说呢?其实,这锅就得劣质驱动电路来背了——有些商家为了降低LED灯的生产成本,就会在制作材料和工艺上做手脚。而驱动电路由于被封装在灯泡内部,无法进行直接分辨,更是偷天换日的重灾区。
一般正规LED灯的驱动电路都使用恒流驱动,相比于劣质灯的阻容降压驱动电路,恒流驱动电源输出的电流是稳定的,具有很高的安全系数,但显然,其成本也相对较高。

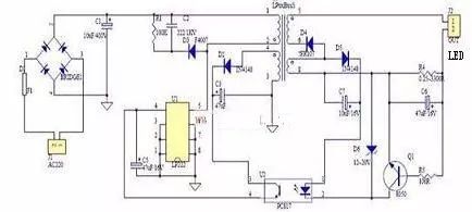
(交流220V输入,经过电阻R2和C1构成的阻容降压电路,进而输入到桥式整流电路中,把交流电变为直流电。桥式整流电路输出的电压经过电容C2进行滤波处理,进而驱动多个串联LED灯珠发光,R3为限流电阻。| 图片来源:baidu.com)
阻容降压驱动电路的工作原理很简单,即利用电容在一定的交流信号频率下产生的容抗来限制最大工作电流。例如,在50Hz的工频条件下,一个1μF的电容所产生的容抗约为3180欧姆。当220V的交流电压加在电容器的两端,则流过电容的最大电流约为70mA。但是这70mA在电容器上作的功为无功功率,并不产生功耗。

(开关恒流隔离电源原理图 | 图片来源:21ic.com)
而恒流驱动电路采用变压器将高压变为低压,并进行整流滤波,可以达到输出稳定低压直流电的目的。当负载电流发生变化时,稳压器可以通过感知这种变化而对LED正端电压进行调整,从而使流经LED的电流保持恒定。所以,恒流驱动电源是不会因为电网的电压波动而对其输出产生影响的。相比之下,阻容驱动电源就很容易受电压波动影响,进而导致内部电路元件的损坏。

(电路元件的损坏经常伴随着电火花的产生 | 图片来源:youtube.com)
千万警惕劣质灯具
除了会爆炸,均价几块钱的劣质LED灯具还有很多危害——
眩光危害,就是在视野中由于亮度的分布或范围不适宜,或在空间或时间上存在着极端的亮度对比,以至引起不舒适和降低物体可见度的视觉条件。劣质LED灯对人的眼睛和皮肤都会产生更大程度的光化学伤害、热危害等等。
光环境危害,劣质LED灯的频闪、不合理的光谱分布等等,在家居照明、工作照明、户外照明等大范围的应用上都会对人们的眼部健康造成危害,使得光环境安全逐渐引起人们的关注。
……

加班虽好,安全更重要。在这里,小编提醒您:选择正规厂家的LED产品、规范使用、定期检查线路状态,LED灯这小东西自然会又乖又怂,不敢爆炸了。
来源:中科院半导体所
编辑:Quanta Yuan
近期热门文章Top10
↓ 点击标题即可查看 ↓
1. 我家在地震带上,你家呢?
2. 自然常数e到底自然在哪?
3. 华为的5G技术,源于这种数学方法
4. 为什么在跑道上要沿逆时针方向跑步?| No.155
5. 苍蝇落在食物上会发生什么?让我们说的仔细一点
6. 仙童传奇
7. 90后学术论文致谢自救指南
8. 你看的每一篇Nature论文,都是这样出炉的!
9. 硬核预警:量子力学的九种形式
10. 为什么手指能滑动手机屏幕,手指甲却不能?| No.156