原创He QX 抗菌科技圈

第一作者:Zhengwei Liu, Wanze Tang, Jiayi Liu
通讯作者:Guixing Ma, Huiling Cao
通讯单位:南方科技大学
研究速览:
近期,Zhengwei Liu, Wanze Tang, Jiayi Liu在Bioactive Materials上发表了有关一种新型的可喷雾热敏水凝胶与锌修饰二甲双胍复合促进皮肤创面愈合的研究工作。通过热敏水凝胶(Pluronic F127, PF127)与锌和二甲双胍的配位复合物(ZnMet)的结合,建立了一种新型的可喷涂粘合剂(ZnMet-PF127)。在这里,我们证明了ZnMet-PF127通过促进细胞增殖、血管生成和胶原蛋白形成,能有效促进创伤性皮肤缺损和烧伤皮肤损伤的愈合。此外,作者发现ZnMet可以通过激活自噬来抑制活性氧(ROS)的产生,从而保护细胞免受氧化应激诱导的损伤,促进皮肤创伤的愈合。与单用ZnCl2或二甲双胍相比,ZnMet复合物具有更好的促进皮肤创面愈合的作用。ZnMet复合物对金黄色葡萄球菌和大肠杆菌具有良好的抑菌活性,可降低皮肤创面感染的发生率。
要点分析:
要点一:
ZnMet-PF127可喷雾在液体状态下均匀填充不规则皮肤缺损。ZnMet-PF127喷到皮肤上后,立即从液态变为半固态,在皮肤创面与外界环境之间形成屏障,降低创面感染的发生率。
要点二:
ZnMet可以通过激活自噬来抑制ROS的产生,可能是通过激活AMPK信号,从而保护细胞免受氧化应激诱导的损伤,促进血管生成,从而促进皮肤伤口愈合过程的增加。而且,ZnMet对金黄色葡萄球菌和大肠杆菌具有有效的抗菌作用,进一步降低了伤口感染的风险。
图文导读

图1:ZnMet-PF127制备工艺及应用原理图。

图2:ZnMet-PF127的表征。(A) PF127照片。(B-E) ZnMet- PF127在不同浓度下的流变学行为。弹性模量G”,粘性模量G”。(F) ZnMet-PF127的药物释放。(G) PF127水凝胶和ZnMet-PF127水凝胶的代表性TEM图像。(H) PF127水凝胶和ZnMet-PF127水凝胶的代表性SEM图像。

图3:ZnMet促进NIH3T3和HUVEC增殖,抑制金黄色葡萄球菌和大肠杆菌的生长。(A) CCK8试剂盒检测NIH3T3和HUVEC的细胞增殖。(B、C) 50 μM ZnMet抑菌试验。

图4:ZnMet-PF127增强皮肤伤口闭合。(A) 第1、3、5、7和9天伤口的代表性照片。(B) 每次治疗9天伤口床闭合痕迹。(C) 每次治疗时伤口收缩百分比。

图5:ZnMet-PF127能显著促进肉芽组织形成、胶原蛋白沉积和新血管形成。在确定的时间,(A) H&E染色,(B) Masson三色染色和(C) 两个光子显微镜图像愈合的皮肤组织。 (D) CD31免疫组化染色。(E) H&E染色定量分析创面长度,(F) Masson三色染色定量分析胶原蛋白占比,(G) 两光子显微镜图像定量分析荧光强度,(H) 血管定量分析。

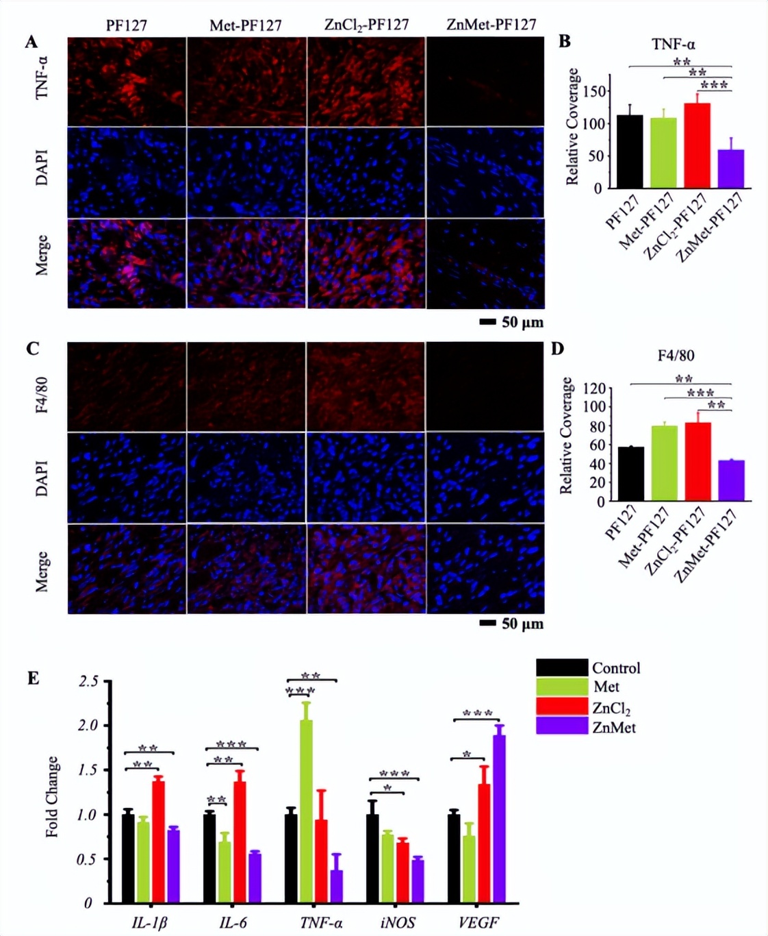
图6:ZnMet-PF127具有强大的抗炎和促血管生成作用。(A) TNF-α、(C) F4/80免疫荧光染色及免疫荧光强度定量分析(B、D)。(E) Real-time qPCR (RT-qPCR)分析Met、ZnMet、ZnCl2对NIH3T3细胞中IL-1β、IL-6、TNF-α、iNOS、VEGF基因表达的影响。

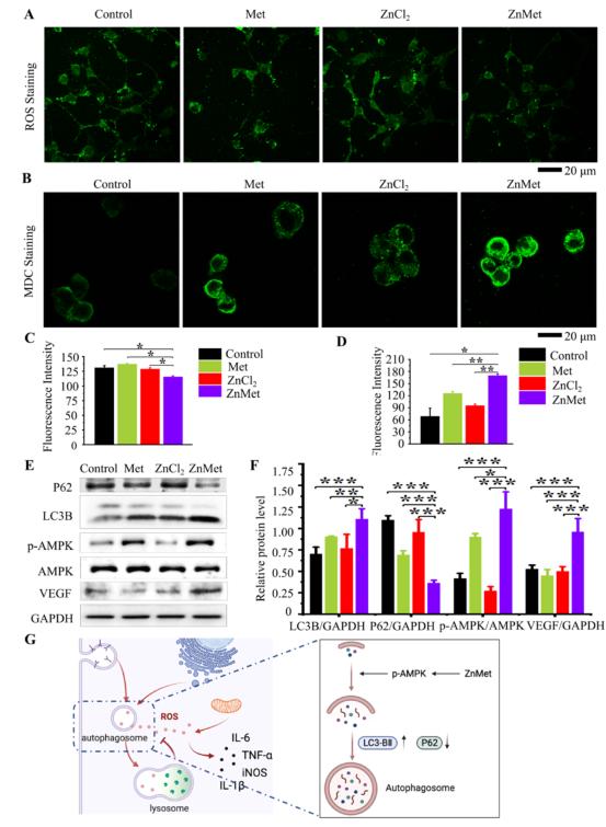
图7:ZnMet增强自噬,抑制ROS生成。(A) ROS免疫荧光染色,(B) 自噬体MDC染色,(C和D) 免疫荧光强度定量分析。(E) Western blot检测NIH3T3细胞中P62、LC3B、p-AMPK、AMPK、VEGF蛋白水平。(F) 定量分析NIH3T3细胞中P62、LC3B、p-AMPK、AMPK、VEGF蛋白水平。(G) ZnMet治疗皮肤创面抗ROS作用的工作模型。

图8:ZnMet-PF127能显著促进烧伤皮肤损伤的愈合。(A) 第0、3、5、9、13和17天皮肤伤口的代表性照片。(B) PF127、Met-PF127、ZnCl2-PF127、ZnMet-PF127的伤口收缩百分比。(C) 第17天创面皮肤组织H&E染色、Masson三色染色。第17天定量分析创面肉芽组织厚度(D)和胶原蛋白占面积百分比(E)。
结论
该工作首次证明了将热敏水凝胶PF127作为喷雾剂用于皮肤创面愈合,并首次证实了可喷雾ZnMet-PF127对创伤性皮肤创面和烧伤皮肤损伤愈合的有效作用。热敏水凝胶PF127起到治疗屏障的作用,提供保湿和缓解疼痛,吸收挤出物,防止细菌感染。PF127的多孔结构可以使药物在组织中均匀释放,是小分子和药物的传递系统。常见的皮肤创面和烧伤创面通常形状和深度不规则,由于烧伤创面的严重性和复杂性,传统的片状创面敷料并不总是合适的。可喷涂的ZnMet-PF127允许简单,快速,大规模修整变化。ZnMet-PF127通过促进肉芽组织形成、胶原蛋白沉积、新血管形成、抑制ROS积累和炎症,至少在一定程度上极大地促进皮肤创面愈合。而且,作者认为ZnMet-PF127是一种潜在的临床治疗皮肤创伤的方法,具有很大的经济和临床价值。
全文链接:https://doi.org/10.1016/j.bioactmat.2022.06.008
参考文献:Zhengwei Liu, Wanze Tang, Jiayi Liu, Yingying Han, Qinnan Yan, Yuechao Dong, Xiaomei Liu, Dazhi Yang, Guixing Ma, Huiling Cao. A novel sprayable thermosensitive hydrogel coupled with zinc modified metformin promotes the healing of skin wound. Bioactive Materials. 2022. DOI: 10.1016/j.bioactmat.2022.06.008
