如今出门办事之前
人人都喜欢电话咨询一下再出发
有时候电话能解决的问题
都不是问题
2022天津便民服务通讯录大全
小编已经整理好了
赶紧收下~

万能便民热线
如果你在生活中遇到问题
却不知道找具体的哪个部门求助咨询
打这个就好了!
天津政务服务热线
7×24小时全天候人工服务:
12345
注意:12345热线主要受理企业和群众各类非紧急诉求,包括经济调节、市场监管、社会管理、公共服务、生态环境保护等领域的咨询、求助、投诉、举报和意见建议等。
天津市便民服务电话:
88908890
(每天9:00—17:00)
注意:88908890便民服务专线受理家政服务等事项,不再受理政务服务事项。

社保、公积金相关

比如提取住房公积金、*款贷**;
医保报销的比例;
社保怎么补缴、社保转移等等问题。
可以拨打以下电话查询信息。

|
社保、医保、公积金 |
电话号码 |
|
天津人力资源和社会保障局 |
12333 |
|
医疗保障服务热线 |
12393 |
|
住房公积金咨询热线 |
12329 |
|
长期护理保险服务热线 |
4006972666 |
|
参保人意外险咨询热线 |
4006257666 |
各区社保分中心咨询电话



各区社保分中心地址

“社银一体化”银行服务网点
本市户籍在社保中心或劳服中心个人缴费窗口缴费人员也可就近到“社银一体化”银行服务网点办理。

天津各社区街道咨询电话

南开区

河西区

和平区

红桥区

河北区

河东区

西青区

滨海新区

东丽区

北辰区

武清区

宁河区



宝坻区
|
序号 |
单位 |
24小时咨询电话 |
|
1 |
宝平街道 |
29241813 |
|
2 |
钰华街道 |
82656161 |
|
3 |
海滨街道 |
29266056 (工作时间) 29241239 (非工作时间) |
|
4 |
朝霞街道 |
22536211 |
|
5 |
潮阳街道 |
59211081 |
|
6 |
周良街道 |
29666912 |
|
7 |
大白庄镇 |
29660208 |
|
8 |
口东镇 |
22568594 |
|
9 |
霍各庄镇 |
22515945 |
|
10 |
史各庄镇 |
22450016 |
|
11 |
牛道口镇 |
22558101 |
|
12 |
大口屯镇 |
22486850 |
|
13 |
新开口镇 |
29611041 |
|
14 |
郝各庄镇 |
15510963810 |
|
15 |
牛家牌镇 |
29635183 |
|
16 |
大唐庄镇 |
29657093 |
|
17 |
尔王庄镇 |
22469832 |
|
18 |
王卜庄镇 |
82517853 |
|
19 |
方家庄镇 |
82447547 |
|
20 |
林亭口镇 |
82535850 |
|
21 |
八门城镇 |
82567111 |
|
22 |
黄庄镇 |
82579107 |
|
23 |
大钟庄镇 |
82428606 |
|
24 |
新安镇 |
82476636 |
|
25 |
宝坻开发区管委会 |
22539000 |
|
26 |
京津中关村科技城管委会 |
22531001 |
静海区

蓟州区

津南区
公安局、出入境、户籍

办理各类证件、户籍、出入境业务
或者遇到安全紧急事件,
这些电话要收好!

各区出入境服务大厅电话
|
所属区域 |
咨询监督电话 |
|
市公安局出入境管理局 |
咨询:12367 监督:24459652 |
|
和平分局出入境大厅 |
咨询:58929255 监督:58929266 |
|
河西分局出入境大厅 |
咨询:12367 监督:28652622 |
|
南开分局出入境大厅 |
咨询:12367 监督:27203197 |
|
河北分局出入境大厅 |
咨询:12367 监督:26281600 |
|
红桥分局出入境大厅 |
咨询:12367 监督:88163185 |
|
东丽分局出入境大厅 |
咨询:12367 监督:24848585 |
|
西青分局出入境大厅 |
咨询:12367 监督:27398795 |
|
津南分局出入境大厅 |
咨询:12367 监督:88981280 |
|
北辰分局出入境大厅 |
咨询:12367 监督:26391600 |
|
武清分局出入境大厅 |
咨询:12367 监督:82190200 |
|
宝坻分局出入境大厅 |
咨询:12367 监督:59216028 |
|
宁河分局出入境大厅 |
咨询:12367 监督:69582663 |
|
静海分局出入境大厅 |
咨询:12367 监督:68128118 |
|
蓟州分局出入境大厅 |
咨询:12367 监督:29762703 |
|
滨海新区分局出入境大厅 |
咨询:12367 监督:66977445 |
各区公安分局电话
|
区域 |
电话 |
地址 |
|
市公安局 |
022-27319000 |
西青区中北镇新科道2号 |
|
和平分局 |
022-58929305 |
和平区福安大街152号 |
|
河东分局 |
022-24329682 |
河东区东兴路111号 |
|
河西分局 |
022-23394890 |
河西区前进道33号 |
|
南开分局 |
022-27601077 |
南开区二纬路34号 |
|
河北分局 |
022-26410110 |
河北区*钟金**河大街208号 |
|
红桥分局 |
022-27323400 |
红桥区邵公庄大街2号 |
|
东丽分局 |
022-84374110 |
东丽区先锋东路15号 |
|
西青分局 |
022-27392592 |
西青区柳口路119号 |
|
津南分局 |
022-28511111 |
津南区北闸口镇二八公路55号 |
|
北辰分局 |
022-26390505 |
北辰区北辰道11号 |
|
武清分局 |
022-82167101 |
武清区杨村镇泉发路2号 |
|
宝坻分局 |
022-59216208 |
宝坻区建设路18号 |
|
宁河分局 |
022-69591252 |
宁河区芦台镇新华道9号 |
|
静海分局 |
022-28942821 |
静海区静文路28号 |
|
蓟州分局 |
022-82863044 |
蓟州区迎宾大街88号 |
|
滨海新区分局 |
022-65300811 |
滨海新区营口道734号 |
|
滨海天津港分局 |
022-25701100 |
滨海新区开发区二大街69号 |
|
公交分局 |
022-24535110 |
河东区红星路107号 |
|
铁路公安处 |
022-26182778 |
河北区律纬路10号 |
|
滨海国际机场公安分局 |
022-24902703 |
天津滨海国际机场西区四号路8-2 |
各区人口服务管理中心
|
所属区域 |
咨询监督电话 |
|
天津市公安局 人口服务管理中心 |
23394772 |
|
和平分局 人口服务管理中心 |
27120456 |
|
河西分局 人口服务管理中心 |
28275258 |
|
河东分局 人口服务管理中心 |
24327582 |
|
南开分局 人口服务管理中心 |
27601171 |
|
河北分局 人口服务管理中心 |
24458480 |
|
红桥分局 人口服务管理中心 |
26583016 |
|
东丽分局 人口服务管理中心 |
24981763 |
|
西青分局 人口服务管理中心 |
蓝印办:27936852转8005 身份证:27936852转8028 |
|
西青分局 人口服务管理大寺分中心 |
83960759 |
|
津南分局 人口服务管理中心 |
28510976 |
|
北辰分局 人口服务管理中心 |
86994050 |
|
武清分局 人口服务管理中心 |
82105003 |
|
宝坻分局 人口服务管理中心 |
59216363 |
|
宁河分局 人口服务管理中心 |
69582663 |
|
静海分局 人口服务管理中心 |
28942819 |
|
蓟州分局 人口服务管理中心 |
29186230 |
各区居民身份证受理点电话

各区婚姻登记处电话


各大医院电话


|
医院 |
电话号码 |
|
天津市中心妇产科医院 |
022-58287388 |
|
天津医科大学总医院 |
022-60362255 |
|
天津市肿瘤医院 |
800-818-0388 |
|
天津中医药大学第一附属医院 |
022-27986060 |
|
天津市眼科医院 |
022-27313336 |
|
天津市第一中心医院 |
022-23626600 |
|
天津长征医院 |
022-27339608 |
|
天津市胸科医院 |
022-88185111 |
|
天津医院 |
022-28332917 |
|
天津市儿童医院 |
022-59556146 |
|
天津市环湖医院 |
022-59065906 |
|
天津中医学院第二附属医院 |
022-60335320 |
|
天津市血液病医院 |
022-23909999 |
|
天津市第三中心医院 |
022-84112114 |
|
天津市口腔医院 |
022-27119191 |
|
天津市南开医院 |
022-27435890 |
|
泰达国际心血管病医院 |
022-65208888 |
|
天津市第二人民医院 |
022-27468165 |
|
天津安定医院 |
022-88188818 |
|
天津市中医院 |
022-28353345 |
|
天津市第983医院(原二五四医院) |
022-84683114 |
|
天津市人民医院 |
022-87729595 |
|
天津市第二儿童医院 |
022-87787101 |
|
海河医院 |
022-58830196 |
全市发热门诊医院名单


天津提供核酸检测的医疗机构





















天津市交通场所核酸采样点



天津市基层医疗机构核酸采样点










天津各区社区卫生服务中心

和平区

河东区

河西区


南开区

河北区

红桥区

滨海新区



东丽区

西青区

津南区

北辰区

宁河区

武清区


静海区

宝坻区


蓟州区


海河教育园区

备注:以上信息仅供参考,具体接种、门诊信息以天津市卫健委官网(http://wsjk.tj.gov.cn/)、健康天津等官方发布平台为准。
水、电、气、供暖

家里断电断水、暖气不热、网速不佳?
可以拨打下面电话解决问题。

各区24小时供热服务电话
▼

水/电/气/网络宽带服务电话
▼
|
水、电、气、宽带 |
电话号码 |
|
天津市供水24小时服务电话 |
96655 |
|
天津市天然气抢险咨询 |
022-23006777 |
|
供电服务 |
95598 |
|
电信宽带 |
10000 |
|
联通宽带 |
10010 |
|
移动宽带 |
10086 |
|
长城宽带 |
022-95079 |
|
海尔 |
400-699-9999 |
|
格力 |
400-836-5315 |
|
美的 |
400-8899-315 |
|
志高 |
400-675-7999 |
|
奥克斯 |
400-826-8268 |
|
格兰仕 |
400-830-0888 |
|
三菱电机 |
400-820-5830 |
|
三菱重工 |
400-700-3030 |
汽车、客运、交通

高铁、航班、公交、地铁、出租
一个电话都可以帮你搞定

|
交通工具 |
电话号码 |
|
火车、高铁订票 |
022-95105105 |
|
火车票客服 |
12306 |
|
天津站咨询电话 |
022-60536053 |
|
天津西站咨询电话 |
022-26189805 |
|
高速公路服务热线 |
12122 |
|
天津南站咨询电话 |
022-24210073 |
|
天津北站咨询电话 |
022-26181162 |
|
天津滨海国际机场客服热线 |
022-24906363 |
|
天津滨海国际机场问询电话 |
022-96777 |
|
天津滨海国际机场投诉电话 |
022-24900315 |
|
天津滨海国际机场自助查号电话 |
022-24901114 |
|
通莎客运站 |
022-60533328 |
|
白庙客运站 |
022-26341189 |
|
天津市东北角长途汽车站 |
022-87732902 |
|
天津市客运西站 |
022-27320688 |
|
天津市滨海客运总站 |
022-66580000 |
|
天津市黑牛城长途汽车站 |
022-28335687 |
|
天津市宝坻客运站 |
022-29262337 |
|
王串场客运站 |
022-26430794 |
|
武清客运站 |
022-82106011 |
|
河北客运站 |
022-26746478 |
|
大港客运站 |
022-63349666 |
|
蓟州区客运站 |
022-29168558 |
|
红桥客运站 |
022-27322956 |
|
天津公交服务热线 |
96196 |
|
天津轨道交通服务热线 |
022-85568890 |
|
出租车调度中心 |
96880 |
车管所、交警部门

查询机动车、驾驶证违章情况
车辆年检等问题请拨打 12123 咨询

车管所驾驶人考试业务咨询电话
(周一至周五8:30-11:30 13:30-17:00)
|
所属区域 |
电话 |
|
市车管所 |
26020087 |
|
津东分所 |
24091928 |
|
津西分所 |
23090905 |
|
津南分所 |
28093998 |
|
津北分所 |
26094900 |
|
滨海分所 |
62003387 |
各区交警支队现场教育咨询电话
(周一至周五8:30-11:30 13:30-17:00)
|
所属区域 |
电话 |
|
和平支队 |
87133386 |
|
河西支队 |
28228171 |
|
河东支队 |
24316611 |
|
河北支队 |
26336700 |
|
南开支队 |
87487579 |
|
红桥支队 |
86515254 |
|
东丽支队 |
24990122 |
|
西青支队 |
27929765 |
|
津南支队 |
88512671 |
|
北辰支队 |
15522868814 |
|
武清支队 |
22957997 |
|
宝坻支队 |
59216134 |
|
蓟州支队 |
13820487989 |
|
静海支队 |
68289530 |
|
宁河支队 |
69110814 |
|
滨海塘沽 |
25325264 |
|
滨海汉沽 |
67129464 |
|
滨海大港 |
63224534 |
|
滨海港南 |
25922011 |
|
天津港支队 |
25701126 |
各道路交通事故快速处理分中心

各区机动车检测机构电话


教育、招生、报考咨询

孩子上学、转学、中高考问题,
可以咨询相关教育部门。
各区幼儿园招生咨询电话


小学、初中招生入学咨询电话
|
区域 |
名称 |
咨询电话 |
地址 |
|
天津市 |
天津市教委中小学教育处 |
83215109 |
南开区水上公园北道50号 |
|
和平区 |
和平区教育局小教科 |
27121337 |
和平区南门外大街257号 |
|
和平区教育局中学科 |
27127532 |
鞍山道85号 |
|
|
河西区 |
河西区教育局小教科 |
28334781 28331259 |
河西区广东路211号 |
|
河西区教育局中学科 |
28379075 |
越秀路健春里2号增1号 |
|
|
河北区 |
河北区教育局小学科 |
26361715 |
河北区中山路205号 |
|
河北区教育局中学科 |
26288185 |
河北区中山路205号 |
|
|
河东区 |
河东区教育局小学科 |
84110241 |
河东区十四经路5号 |
|
河东区教育局中学科 |
24140672 |
河东区津塘公路十四经路5号 |
|
|
南开区 |
南开区教育局小教科 |
27459972 |
南开区广开四马路与广开南街交口 |
|
南开区教育局中学科 |
27459971 |
南开区广开四马路广开南街交口 |
|
|
红桥区 |
红桥区教育局小学科 |
86513018 |
红桥区育苗路2号 |
|
红桥区教育局中学科 |
86513036 |
红桥区育苗路2号 |
|
|
东丽区 |
东丽区教育局小教科 |
84375722 |
东丽区路进路51号 |
|
东丽区教育局中学科 |
84376805 |
东丽区路进路51号 |
|
|
西青区 |
西青区教育局普教科 |
27391594 |
西青区杨柳青镇柳口路10号 |
|
西青区教育局普教科 |
27936945 |
西青区杨柳青镇柳口路10号 |
|
|
津南区 |
津南区教育局中小学教育科 |
88510599 88510596 |
津南区津沽路77号 |
|
北辰区 |
北辰区教育局教育科 |
26390388 |
北辰区富锦道1号 |
|
宝坻区 |
宝坻区教育局教育科 |
29241309 |
宝坻区广川路16号 |
|
武清区 |
武清区教育局普教科(小学) |
60911894 |
武清区杨村街富民道与泉旺路交口 |
|
武清区教育局普教科(中学) |
60911894 |
武清区杨村镇泉旺路与富民道交口东50米 |
|
|
蓟州区 |
蓟州区教育局教育科 |
29038076 |
蓟州区兴华大街4号 |
|
静海区 |
静海区教育局教育科 |
28942556 |
静海区静海镇建设路3号 |
|
宁河区 |
宁河区教育局普成教科 |
69591381 |
宁河区芦台镇新华道34号 |
|
河东区天铁教育中心 |
河东区天铁教育中心教育管理科(小学) |
0310-5576820 |
河北省邯郸市涉县天铁教育中心 |
|
河东区天铁教育中心教育管理科(中学) |
0310-5576820 |
河北省邯郸市涉县天铁教育中心 |
|
|
滨海新区 |
滨海新区教育体育局小学教育室 |
66897259 |
天津市滨海新区塘沽营口道734号 |
|
滨海新区教育体育局中学教育室 |
66897210(新区) 25208393(开发) 84906302(保税)67289022(生态城) 83715776(高新) |
滨海新区塘沽营口道734号 |
各区中招办咨询电话
|
区 名 |
咨询电话 |
|
和平区 |
27110625 |
|
河西区 |
58266220 |
|
河北区 |
26288185 |
|
河东区 |
24127718 |
|
南开区 |
83577066 |
|
红桥区 |
86513066 |
|
滨海新区塘沽 |
25861695 |
|
滨海新区汉沽 |
25695182 |
|
滨海新区大港 |
60989978 |
|
东丽区 |
84376805 |
|
西青区 |
27940985 |
|
津南区 |
88510596 |
|
北辰区 |
26390388 |
|
宝坻区 |
29241309 |
|
武清区 |
60911626 |
|
蓟州区 |
29142588 |
|
静海区 |
28942556 |
|
宁河区 |
69591381 |
|
铁厂 |
0310-5576803 |
|
滨海新区油田 |
25924344 |
|
开发区 |
25201111 |
|
保税区 |
84905055 |
|
生态城 |
66328730 |
|
高新区 |
83715776 |
|
市中招办 |
23769161 |
各区高招办入学咨询电话
|
单位 |
电话 |
地址 |
|
天津市招生考试院 |
23769162 23769300 |
西青区宾水西道395号 |
|
和平区 |
27110012 |
和平区鞍山道85号 |
|
河东区 |
24136312 |
河东区八纬路(田庄大街4号楼旁) |
|
河西区 |
28379078 |
河西区越秀路健春里2号增1号 |
|
南开区 |
23346508 |
南开区复康路5号 |
|
河北区 |
26274638 |
河北区中山路205号(河北区教育局内) |
|
红桥区 |
27272149 |
红桥区大丰路先春园大街(文昌宫民族小学院内) |
|
塘沽区 |
25861369 |
滨海新区塘沽向阳南街12号 |
|
汉沽区 |
67963755 |
滨海新区汉沽铁狮坨街1号 |
|
大港区 |
60989976 |
滨海新区大港旭日路6号 |
|
东丽区 |
84375736 |
东丽区跃进路51号(教育局10楼) |
|
西青区 |
27940983 |
西青区杨柳青镇西青道329号 |
|
津南区 |
88510592 |
津南区咸水沽镇津沽路77号(教育局6楼) |
|
北辰区 |
26911722 |
北辰区富锦道1号(北辰教育中心内) |
|
宁河区 |
69592751 |
宁河区教育局316室 |
|
武清区 |
60911800 |
武清区富锦路与泉旺路交口(教育中心4楼) |
|
静海区 |
28942360 |
静海区静海镇建设路3号(静海教育局内) |
|
宝坻区 |
82627805 |
宝坻区南三路6号 |
|
蓟州区 |
29142513 |
蓟州区兴华大街4号(蓟县教育局内) |
|
天铁 |
0310-5576803 |
河北省涉县天津铁厂教委招生办 |
|
油田 |
25924340 |
滨海新区大港油田腾飞道(海滨教育中心) |
备注:以上信息仅供参考,具体更新动态请以市教委官网等平台为准。
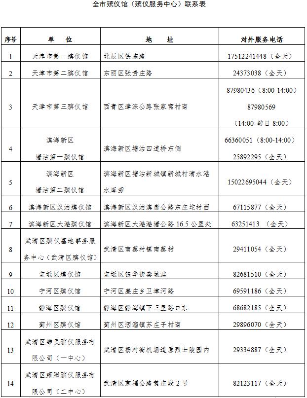
祭扫、殡葬服务

全天津市殡仪馆电话

全天津市经营性公墓电话

家政、保洁服务

家居保洁、母婴护理、病患护理等
天津商务局统计的
家政服务的企业名单及联系方式都在这里
可提前打电话咨询。

提供家政服务的企业(80家)

提供保洁服务的企业(56家)

提供母婴护理服务的企业(68家)

提供养老照护服务的企业(55家)

各大银行客服

想了解各个银行的利率、理财产品?
可以先打电话咨询再去柜台办理。

|
银行 |
电话号码 |
|
中国银行 |
95566 |
|
工商银行 |
95588 |
|
农业银行 |
95599 |
|
建设银行 |
95533 |
|
交通银行 |
95559 |
|
招商银行 |
95555 |
|
邮政储蓄银行 |
95580 |
|
光大银行 |
95595 |
|
广发银行 |
4008308003 |
|
中信银行 |
95558 |
|
浦发银行 |
95528 |
|
民生银行 |
95568 |
|
华夏银行 |
95577 |
|
平安保险 |
95511 |
|
人寿保险 |
95519 |
|
太平洋保险 |
95500 |
|
支付宝 |
95188 |
|
微信支付、理财通 |
95017 |
文娱、演出、景区

|
景区、场馆名称 |
电话 |
|
天津大礼堂票务中心 |
022-28362008 022-88372005 |
|
天津演艺网(文惠卡) |
400-160-1266 |
|
天津津湾大剧院 |
022-23219170 |
|
天津音乐厅售票处 |
022-23320068 |
|
大麦网客服热线 |
1010-3721 |
|
淘票票客服热线 |
0571-88157838 |
|
天津古文化街旅游区 |
022-27356128 |
|
国家海洋博物馆 |
022-67185138 |
|
九山顶自然风景区 |
022-29719666 |
|
蓟州车神架风景区 |
022-22711910 |
|
欢乐水魔方水上乐园 |
022-59919999 |
|
天津欢乐谷 |
022-84977666 022-84977766 022-58615751 |
|
天津方特欢乐世界 |
022-66325566 |
|
天津天山海世界·米立方 |
022-28526666 |
|
蓟州国际滑雪场 |
022-22727666 |
|
蓟州盘山名胜风景区 |
022-29821824 |
|
杨柳青庄园 |
022-27921666 |
|
天津海昌极地海洋公园 |
022-66227777 |
|
天津博物馆 |
022-83883000 |
|
天津静园 |
022-27311618 |
|
天津之眼 |
022-26288830 |
|
五大道文化旅游区 |
022-23307222 |
|
天津自然博物馆 |
022-83881997 |
|
天津市体育博物馆 |
022-23393937 |
各市级部门监督/举报电话

各部门受理形式主义官僚主义
不担当不作为问题举报方式





邮政、快递公司

快递到哪里了?
快递寄件、收件联系哪个快递网点?
各大快递公司联系电话送上!

|
快递 |
电话号码 |
|
申通 |
95543 |
|
圆通 |
95554 |
|
中通 |
95311 |
|
顺丰 |
95338 |
|
韵达 |
95546 |
|
EMS |
11183 |
|
邮政包裹 |
11185 |
|
德邦 |
95353 |
|
天天 |
4001888888 |
|
百世汇通 |
4009565656 |
|
淘宝网 |
0571-881581980571-88157858 |
|
京东商城 |
4006065500 |
|
当当网 |
4001066666 |
|
亚马逊 |
国际:86-28-65332666 国内:4008105666 |
|
唯品会 |
4006789888 |
|
拼多多 |
400-8822-528 |
外卖平台

外卖没有按时送达?
各大外卖平台客服电话送上!

|
外卖送餐 |
客服电话 |
|
美团 |
1010-9777 |
|
饿了么 |
1010-5757 |
|
必胜客 |
4008-123-123 |
|
肯德基 |
400-882-3823 |
|
麦当劳 |
400-851-7517 |
|
德克士 |
400-630-9907 |
|
大众点评网 |
1010-0011 |
日常便民电话

生活里遇到问题不知道怎么办,
这些电话也要收藏备用!

@有志的大志
|
生活热线 |
电话号码 |
|
天津便民热线 (万能热线) |
12345 |
|
全国农业系统公益热线 |
12316 |
|
全国扶贫监督举报平台电话 |
12317 |
|
全国文化市场举报电话 |
12318 |
|
城建服务热线 |
12319 |
|
全国公共法律服务专线 |
12348 |
|
交通事故报警台 |
122 |
|
天气预报 |
121 |
|
报时服务 |
12117 |
|
环保热线 |
12369 |
|
短信报警平台 |
12110 |
|
职工维权热线 |
12351 |
|
消费者申诉举报热线 |
12315 |
|
旅游投诉 |
12301 |
|
法律援助热线 |
12348 |
|
国家安全机关举报热线 |
12339 |
|
妇女儿童维权热线 |
12338 |
|
儿童紧急救助热线 |
4000069958 |
|
全国纳税服务热线 |
12366 |
|
国家移民管理局咨询服务热线 |
12367 |
|
城管综合执法局 |
87880555(白天) 87880505(夜间和节假日) |
|
菜市场经营服务行业协会 |
15522273107 |
|
全国统一海关公益服务电话 |
12360 |
|
全国统一安全生产举报电话 |
12350 |
24小时紧急求助电话

紧急求助电话,
预防万一,一定要知道!

|
紧急求助(24小时) |
电话 |
|
报警电话 |
110 |
|
医疗急救 |
120 |
|
火警 |
119 |
|
森林火警 |
95119 |
|
交通事故 |
122 |
|
红十字急救 |
999 |
|
水上遇险 |
12395 |

END
以上电话号码都是
从各官网综合整理而来
如有更新/遗漏请多多理解并补充
别忘了发给亲友看看哦!