作者:胡华雄
就缬沙坦原料药相关情况,多家上市公司进行了回应。
千金药业今日早间发布公告表示,公司控股子公司千金湘江上市销售的缬沙坦胶囊从未使用从华海药业购进的缬沙坦原料药。
就在千金药业发布公告几个小时之前,华海药业也就相关情况进行公告,回答了公众关心的8大问题。
资料显示,缬沙坦主要用于治疗高血压。
根据华海药业的公告,公司出口的缬沙坦原料药中检出微量N-亚硝基二甲胺(NDMA)杂质,但缬沙坦制剂中含有该杂质含量极微,世界卫生组织(WHO)所属机构国际癌症研究机构(IARC)2017年10月27日公布的致癌物清单,将 NDMA 归为 2A 类致癌物质。
华海药业公告回应缬沙坦原料药8大问题
7月30日,华海药业发布公告,对包括缬沙坦原料药和使用该原料药生产的制剂为何需要召回等8个问题进行了一一回答。

公告主要内容有:
一、缬沙坦原料药和使用该原料药生产的制剂为什么需要召回?
答:从防范风险的角度考虑,决定主动召回在国内外上市的缬沙坦原料药,并与国内相关客户共同决定主动召回使用公司缬沙坦原料药生产的在国内上市的缬沙坦制剂产品。
二、服用含有该杂质的制剂有何风险?需要采取什么措施?
答:世界卫生组织(WHO)所属机构国际癌症研究机构(IARC)2017年10月27日公布的致癌物清单,将NDMA 归为2A 类致癌物质,2A 类是指在动物实验中有相应数据支持,但对人类致癌性证据有限的物质。
与NDMA同属于2A类物质的共有81种,包括油炸食品中普遍存在的丙烯酰胺、温度高于65度的饮料、红肉等物质。此外,昼夜节律打乱的轮班工作也属于2A类致癌风险行为。
正在服用缬沙坦药品的用药人群一定不要擅自停药,擅自停药对于高血压患者的风险更直接且严重。是否停药或者换药一定要听从医生指导。
三、为什么中国和美国召回公告晚于欧洲?
答:由于各国药品监管机构对此事件的评估及监管要求各有不同,公告发布时间也略有差异。
四、公司是否及时向药品监督管理部门报告?
答:7月6日,公司就出口缬沙坦原料药中检出微量N-亚硝基二甲胺(NDMA)杂质的情况向国内药监部门进行了报告。
五、本次召回涉及哪些制剂生产企业?如何查询需要召回的产品?
答:涉及6家公司:湖南千金湘江药业股份有限公司(尚未出厂)、重庆康刻尔制药有限公司、江苏万高药业股份有限公司、山东益健药业有限公司、海南皇隆制药股份有限公司、哈尔滨三联药业股份有限公司。
可以通过淘宝、天猫、支付宝、阿里健康等手机APP扫描产品追溯码实现即时查询。
六、缬沙坦原料药中为什么会出现杂质NDMA?
答:在特定的工艺中,溶剂降解产生的微量杂质与后一步试剂产生的副反应。现行工艺经过相关国家药品监管部门批准。
七、缬沙坦原料药为什么要改变工艺?变更过程是否合规?
答:改变缬沙坦原料药生产工艺后,工艺转化率提高约30%、“三废”产生量降低约30%、异构体杂质也得到了有效控制。基于上述原因,公司于2012年开始,按照相关国家药品监管部门工艺变更的法规要求,将工艺变更为现行工艺。
八、企业是如何发现缬沙坦原料药中存在杂质NDMA的?
答:2018年6月15日,公司在对缬沙坦原料药生产工艺进行优化评估过程中,发现并检定其中一未知杂质为N-亚硝基二甲胺(NDMA)。NDMA是按照现行注册工艺生产过程中产生的意料之外的微量杂质。事件发生之前,各国药品监管机构均未对该杂质提出检测要求。
上市公司回应缬沙坦相关情况
今日早间,上市公司千金药业(600479.SH)发布公告,就缬沙坦原料药的使用情况作出说明。

千金药业表示,公司控股子公司千金湘江上市销售的缬沙坦胶囊从未使用从华海药业购进的缬沙坦原料药。千金湘江从华海药业购进的缬沙坦原料药只用在了缬沙坦片剂的研发,以及缬沙坦胶囊新增供应商的首次生产验证,没有用于一致性评价、产品批量生产和销售等方面。
千金药业表示,2018 年 7 月 6 日,千金湘江在首次使用华海药业的缬沙坦原料药进行工艺验证第一批(批号 180701)生产时,下午接到华海药业暂停使用的通知,立即停止生产。
千金药业称,目前千金湘江上市销售的缬沙坦胶囊所使用的缬沙坦原料药供应商均为浙江新赛科药业有限公司(简称“新赛科公司”)。
千金湘江上市销售的缬沙坦胶囊有以下四种规格:缬沙坦胶囊 80mg×7 粒、缬沙坦胶囊 80mg×12 粒、缬沙坦胶囊 80mg×14 粒、缬沙坦胶囊 80mg×28 粒。以上四种规格的缬沙坦胶囊原料药不受华海药业原料药召回影响,无质量风险不需要召回。
在此之前的7月15日晚间,上市公司哈三联即公告称,决定主动召回使用华海药业缬沙坦原料药生产的缬沙坦分散片产品,并依照国家《药品召回管理办法》(局令第29号)相关规定的要求实施召回工作,以将风险降至最低。
国家药监局:5家企业的上市产品中NDMA超出限值 按规定召回
7月29日,国家药监局新闻发言人介绍浙江华海药业股份有限公司缬沙坦原料药中检出微量N-亚硝基二甲胺(NDMA)杂质有关情况。根据限定值,对所有国内在产的7家缬沙坦原料药生产企业(含华海药业)进行风险排查,除华海药业缬沙坦原料药NDMA杂质超出限值外,其他国内缬沙坦原料药生产企业,NDMA杂质检出值低于限值或者未检出。截至7月23日,华海药业已完成国内所有原料药召回工作。
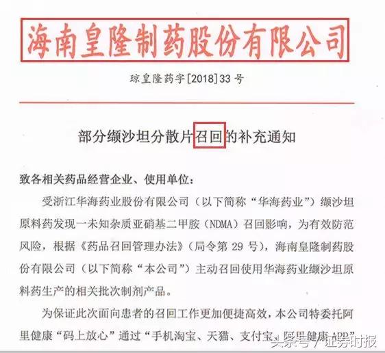
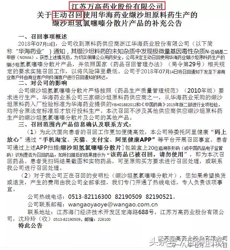
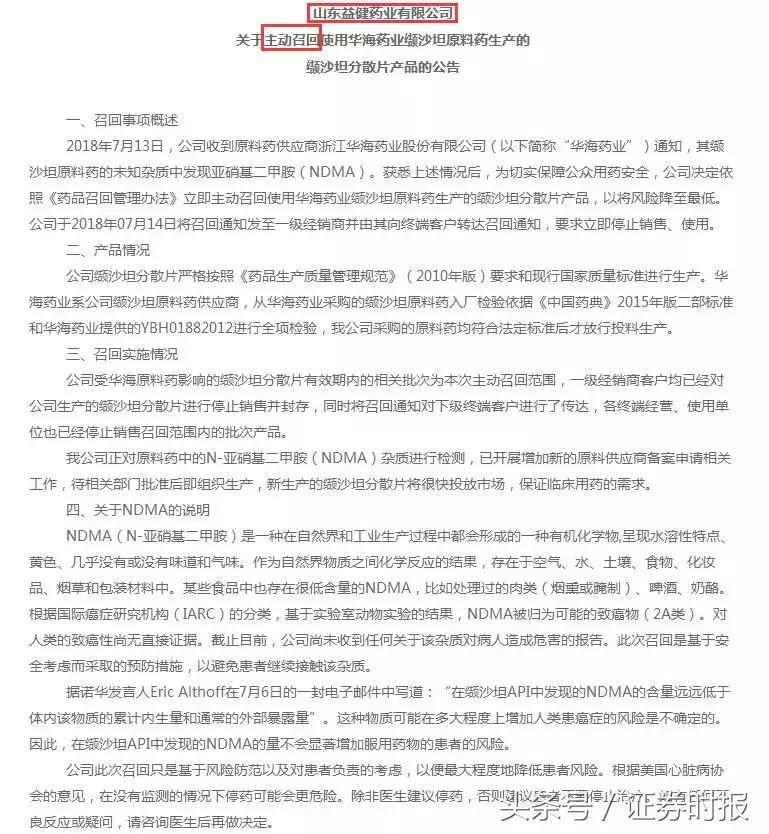
国家药监局表示,国内涉及使用华海药业缬沙坦原料药的共有6家制剂生产企业,其中湖南千金湘江药业股份有限公司生产的缬沙坦胶囊(国药准字H20103521)尚未出厂,其他5家生产企业的上市产品中NDMA超出限值,分别为重庆康刻尔制药有限公司的缬沙坦氢氯噻嗪胶囊(国药准字H20080097)、海南皇隆制药股份有限公司的缬沙坦分散片(国药准字H20050508)、哈尔滨三联药业股份有限公司的缬沙坦分散片(国药准字H20061058)、江苏万高药业股份有限公司的缬沙坦氢氯噻嗪分散片(国药准字H20090262)、山东益健药业有限公司的缬沙坦分散片(国药准字H20090319)。上述5家制剂生产企业已停止使用华海药业缬沙坦原料药,按规定召回相关药品。
国家药监局已要求各省级食品药品监督管理部门督促相关制剂生产企业采取召回措施,并在5家生产企业网站公开相关召回信息,包括企业负责召回的联系电话。为便于公众及时掌握正在使用的缬沙坦药品是否属于召回范围,5家生产企业已与信息技术公司合作,在2018年7月26日22时上线了扫码查询功能,可通过手机APP扫描产品追溯码实现即时查询,具体情况可以通过查询企业网站了解。

国家药监局新闻发言人强调,除上述5家制剂生产企业之外,其他缬沙坦制剂产品都不在召回之列。
目前,欧盟等多国药品监管机构认为,NDMA属于2A类致癌物(即动物实验证据充分,人体可能致癌但证据有限),日常生活中都可能接触这种物质(例如腌制食品),分析此次涉事药物不会对患者造成严重健康风险,但出于安全考虑,应采取停止销售、召回等风险控制措施。美国FDA于7月27日发布通告认为,服用召回缬沙坦的患者应继续服用目前的药物,直到医生或药剂师提供可替代药品或不同的治疗方案。
国家药监局新闻发言人提醒,正在服用缬沙坦药品的患者一定不要擅自停药,擅自停药对于高血压患者的风险更直接且严重。是否停药或者换药一定要在医生的指导下进行,可以联系医生更换其他不涉及召回的含缬沙坦药品或者选择其他药物替代治疗。
记者查询后发现,上述5家企业均已发布召回公告,对涉及使用华海药业缬沙坦原料药生产的缬沙坦相关产品进行召回。
重庆康刻尔制药有限公司

海南皇隆制药股份有限公司

哈尔滨三联药业股份有限公司

江苏万高药业股份有限公司

山东益健药业有限公司

另据记者查询发现,上述公司中,海南皇隆制药股份有限公司是新三板挂牌公司,证券代码为“834298.OC”,哈尔滨三联药业股份有限公司则是A股中小板上市公司,哈尔滨三联药业股份有限公司,证券代码为“002900.SZ”。

截至今日收盘,华海药业股价下跌2.02%,千金药业下跌2.90%,哈三联下跌4.43%。华海药业、哈三联7月以来整体跌幅较大。