阅读文章前辛苦您点下“关注”,方便讨论和分享,为了回馈您的支持,我将每日更新优质内容。

文 | 姚佑清
编辑 | 姚佑清
前言
狂犬病(rabies)是由狂犬病病毒(Rabiesvirus,RABV)引起的一种人兽共患传染病,在全球范围内流行,是目前病死率最高的传染病之一, 一旦发病几乎100%死亡。
目前尚无有效的治疗方法,主要依赖接种疫苗进行免疫预防,RABV是弹状病毒科狂犬病病毒属成员,其基因组为单股负链RNA,RABV基因组大小约为12kb,结构为3′-leader-N-P-M-G-L-5′。
分别编码核蛋白(N)、磷蛋白(P)、基质蛋白(M)、糖蛋白(G)和聚合酶蛋白(L)。
在RABV基因组的G与L基因之间,存在1个不编码蛋白质的假基因。
在该假基因内插入外源基因可有效表达,刘晓慧等研究结果表明,含有2个G基因的重组病毒能表现出优于亲本株的特性。
产生的保护性抗体持续时间超过12个月,Kurup等以RABV为载体,表达新型冠状病毒的S1基因,活病毒和灭活病毒接种小鼠后均能诱导产生高滴度的抗新冠病毒的中和抗体,表明RABV是良好的病毒载体。

图 2
犬瘟热(caninedistemper,CD)是由犬瘟热病毒(Caninedistempervirus,CDV)引起的一种在世界范围内流行的病毒性传染病,其可感染陆地上的绝大多数肉食动物和一些海洋中的哺乳动物。
该病具有高度传染性,能引起宿主的免疫抑制,易继发其他病原体的感染。
目前,CDV宿主范围不断扩大,给养犬业和皮毛动物养殖业造成巨大的经济损失,也对野生肉食动物的种群数量造成严重威胁。
疫苗免疫可有效预防和控制犬瘟热的发生,常用的疫苗为弱毒疫苗,但其主要缺陷是在犬群多次传代,毒力有返强的可能。
而CDV的H蛋白具有多个中和抗原表位,能诱导机体产生中和抗体。

图 3
研究表明,抗H蛋白的单克隆抗体对CDV的中和效果优于抗F蛋白的抗体,H蛋白还决定着CDV的宿主特异性,病毒通过H蛋白与细胞表面受体结合而吸附于宿主细胞上。
从而启动膜融合,此外,CDV的H蛋白还含有细胞毒性T淋巴细胞表位,可激发动物体内产生细胞毒性T淋巴细胞(cytotoxicTlymphocyte,CTL)活性,因此CDVH基因可作为CDV基因工程疫苗的靶基因。

图 4
反向遗传技术的不断发展和成熟为以单股负链RNA病毒为载体构建重组二联疫苗提供基础,本研究以市场广泛应用的狂犬病灭活疫苗(dG株)种毒Hep-Flury(dG)为载体,表达CDVH基因。
并研究重组RABVHEP-dG(H)的生物学特性、免疫原性,以期制备RABV-CDV二联疫苗.
一、材料与方法
1.1材料

图 5
重组质粒pHEP-GFP(基因组中含有GFP基因)和重组RABVHEP-dG(病毒基因组中含有2个G基因)均由刘晓慧等构建,RABVCVS-24株、大肠杆菌XL10-Gold感受态细胞均由华南农业大学兽医微生物实验室保存。
CDV由华南农业大学兽医微生物实验室分离鉴定;兔抗CDV阳性和阴性血清、RABVN、P、M和G单克隆抗体均由华南农业大学兽医微生物实验室制备。
6周龄雌性健康SPF级BALB/c小鼠6周龄健康雌性SPF昆明(KM)小鼠、怀孕昆明鼠(主要提供1~3日龄的乳鼠)均购自南方医科大学实验动物中心,抗RABVN蛋白单克隆荧光抗体购自Fujirebio公司。

图 6
犬瘟热病毒-犬细小病毒(CDV-CPV)二联弱毒疫苗购自荷兰英特威公司;RABV抗体ELISA检测试剂盒购自Synobiotics公司,质粒pH-N、pH-P、pH-L、pH-G和pHEP-3.0(分别含有RABVHEP-Flury弱毒株的N、P、L、G基因和全基因组)均由日本国立传染病研究室惠赠,羊抗兔HRP-IgG、羊抗鼠HRP-IgG均购自北京康为世纪生物科技有限公司。
1.2携带H基因全长cDNA质粒的构建

图 7
根据CDVH基因序列(GenBank登录号:EU143737.1)设计引物,引物序列为:上游引物CDV-H-F:5′-AACTGCAGATGCTCTCCTACCA-AGACAA-3′。
下游引物CDV-H-R:5′-CTAGC-TAGCTTAACGGTTACATGAGAATC-3′,分别在引物的5′-端加入限制性核酸内切酶PstⅠ和NheⅠ的酶切位点(下划线序列),PstⅠ和NheⅠ是位于pHEP-3.0质粒上RABVG与L基因间的单一酶切位点。
引物由上海英骏生物技术有限公司合成,提取CDV总RNA,反转录为cDNA,并以此为模板PCR扩增H基因,PCR扩增体系50μL:5×PhusionGCBuffer10μL,dNTPs(2.5μmol/L)8μL。
1.3病毒对6周龄成年小鼠的致病性

图 8
分别将RABVHEP-dG(H)、HEP-dG的滴度调整为1.0×105.5FFU/mL,颅内注射6周龄BALB/c小鼠,30μL/只,每个毒株10只小鼠,同时以注射DMEM为空白对照。
从试验第1天起,对各组小鼠进行称重,取10只小鼠体重的平均值作为每天每组小鼠的体重值,计算每组小鼠平均增重率。
计算公式如下:增重率(%)=dn体重-d0体重d0体重×100%式中,dn代表注射病毒后第n天,d0代表注射病毒当天。
1.2攻毒保护试验

图 9
上述小鼠在免疫后23d颅内注射50LD50的RABVCVS-24,连续观察28d,记录小鼠死亡情况,统计分析数据采用GraphpadPrism6.0软件进行差异显著性分析。
生长曲线的病毒滴度和免疫后抗体水平的统计学方法采用t检验进行差异性分析,试验结果以平均值±标准差表示,P<0.05表示差异显著。
二、结果

图 10
CDVH基因的RT-PCR扩增以反转录得到的CDVcDNA为模板,用引物CDV-H-F/RPCR扩增获得一条大小为1825bp的条带(图2),与H基因预期结果相符。
携带双G和H基因的全长基因组CDNA质粒的鉴定从重组质粒pHEP-3.0(H)中扩增含有G和H基因的片段,再克隆至质粒pHEP-3.0。
对抽提的pHEP-dG(H)阳性质粒进行NheⅠ、AgeⅠ酶切鉴定,获得大小分别为16690和3480bp的2个片段(图3)。

图 11
与pHEP-3.0、G+H基因片段大小相符,表明重组质粒pHEP-dG(H)含有双G和H基因,M,DL15000DNAMarker;1,pHEP-dG(H)酶切产物;2,pHEP-dG(H)PCR产物M,DL15000DNAMarker;1,DigestionproductofpHEP-dG(H);2,PCRproductofpHEP-dG(H)。
三、讨论

图 12
CDV的F、H蛋白都能诱导动物产生中和抗体,但H蛋白的免疫原性优于F蛋白,用H蛋白免疫动物产生的中和抗体可抵抗CDV强毒的攻击,为了研制有效的RABV-CDV二联疫苗。
本试验通过RT-PCR扩增CDVH基因,并插入狂犬病疫苗毒株HEP-dG的G与L基因之间,拯救获得了重组RABVHEP-dG(H),RABV作为一个良好的病毒载体表达外源基因,其中RABV基因组G与L间的假基因区是一个独立的转录单元,在启动子和终止序列间含有多个酶切位点。

图 13
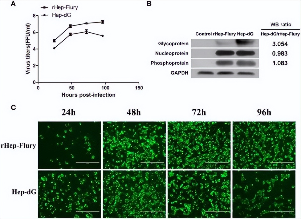
病毒生长曲线及扩散试验显示,HEP-dG的滴度比HEP-dG(H)高约10倍,也可能因为外源基因H的加入增加了病毒的基因组长度,影响病毒的复制效率,另外在假基因区同时加入2个基因会导致L蛋白表达量下降,从而影响病毒的复制。
这也与牛学锋等在HEP-Flury(VP2)的基础上增加1个G基因后病毒滴度下降了104相吻合。
先前研究表明,将RABVG蛋白重组至第二位,显著提高了G蛋白的表达量,进而增强了重组病毒的免疫原性。

图 14
本研究使用在G和L基因之间携带额外1个G基因的毒株,其可提高重组病毒诱导RABV中和抗体水平,以重组病毒HEP-dG(H)制备的疫苗免疫小鼠7d后,其RABV中和抗体虽稍低于对照组HEP-dG。
但已达到保护水平(≥0.6EU/mL),免疫23d用CVS-24攻毒,获完全保护,说明CDVH基因的嵌入并未影响RABV的免疫原性。
本研究用细胞中和试验也从免疫HEP-dG(H)的小鼠中检测到高水平的抗H蛋白中和抗体,表明以RABV为载体表达的H蛋白具有良好的免疫原性,但该抗体的中和效力有待攻毒试验的证实。
结论

图 15
本研究以狂犬病灭活疫苗(dG株)种毒HEP-dG为载体,成功拯救携带双G和H基因的重组病毒HEP-dG(H);该病毒能在BHK细胞稳定增殖。
并表达H蛋白以该病毒制备的疫苗,能诱导小鼠产生抗RABV的抗体和抗CDV中和抗体,还能使免疫小鼠耐受RABV强毒的攻击;该重组病毒具备RABV-CDV二联疫苗的潜力。