
关于沈阳的几所热点私立初中,家长们最关注的大概就是:实验北、尚品、雨田、沈东,育才双语、育才外国语和育才实验。
2020年小升初,这几所学校,如何选择?
一、报名难度
报名难度方面:
尚品>雨田>育双>育外>育实>沈东>实验北
1、尚品
尚品由于每年限制报名人数,2800名额满停止报名,所以不论是现场报名还是网上报名都需要进行抢报。
现场报名可能需要家长提前三四个小时甚至凌晨排队,网络报名则完全靠运气抢名额,所以要说这几所热点私立报名难度,肯定尚品排首位。

2、雨田
雨田往年有2-3次的小升初考试报名,并且不对外公布。也是因为雨田有多次小升初考试,所以相比尚品容易一些。
今年雨田是否能正常进行招生考试还要等学校官方通知。
3、育双、育外、育实
报名方式比较相似,先通过官网进行网上报名,再进行现场确认,两个环节缺一不可。育外也可以直接现场报名,所以育才系报名基本不用担心,只要跟住学校节奏,没有名额限制,都可以报名成功。
4、沈东
现场报名比较容易,由于热度没有其他几所私立高,所以基本报名第二天就无需排队,报名相对容易。
5、实验北
实验北只需网上操作即可,网上报名上传考生信息,自行打印准考证,即可直接参加考试。

二、录取难度
录取难度方面:
雨田公益生>育外>沈东>实验北>育双>尚品>育实
以2019年数据为例(数据源于网络)——
1、雨田公益生
参考人数:两次共2700人左右
招生人数:350人左右
录取比例:3.89%左右
2、育才外国语
参考人数:4600人
招生人数:288人
录取比例:6.26%
3、沈东
参考人数:4800人
招生人数:400人
录取比例:8.33%
4、实验北
参考人数:8000余人
招生人数:685人
录取比例:8.56%
5、育才双语
参考人数:6700人
招生人数:720人
录取比例:10.75%
6、尚品
参考人数:2800人
招生人数:400人左右
录取比例:14.29%
7、育才实验
参考人数:3000余人
招生人数:480人左右
录取比例:16%左右

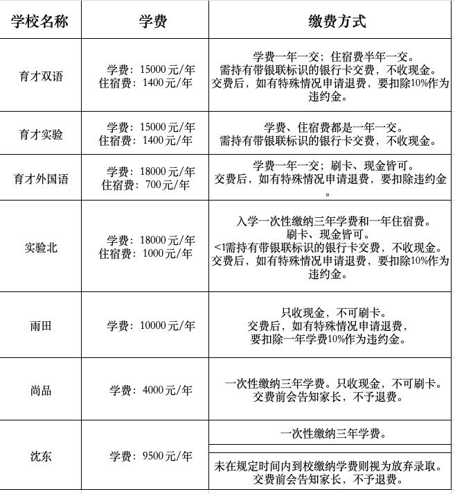
三、学费情况
私立各校的学费,你还是应该了解一下,结合自身经济条件,合理选择。


四、家长考虑因素
1、管理与学习
① 班型设置
选校更进一步是选班。
分类大概有三种:平行分班、蛇形分班、设置特色班。
平行分班:不能满足家长和孩子的个性化需求。
蛇形分班:生源均匀分布,不出现实验班压力过大、平行班毫无动力的情况。
特色班:为了吸引学生和家长,学校对于特色班型名字也是别出心裁。
② 管理
所谓的学校管理,主要是学生生活保障方面、素质拓展方面、心理辅导方面、校风及学风的综合体现。一般来说,私立学校的管理是优于公立学校的。一所学校的校风和学风,是极其重要的。
③ 环境
地理环境:
是影响大部分家长和学生择校的关键因素。
如果学校在郊区,空气质量较好,周围环境对学习干扰就较少(没有小摊贩、网吧等),但如果学校地处中心城区,那么学生就会在很大程度受到空气质量和周围环境的影响。
硬件设施:
主要指学校的整体建设、宿舍环境等,软件设施主要指各种教学设备、教学用具、学校食堂饮食等。教学设备、用具的先进性和全面性及食堂饮食安全等,都是为一所学校加分的要素。
④ 培养目标
培养目标是指学校对于学生培养的方向和侧重,也可以说是学校的特色。
如果家长对孩子的长远目标有一个明确的规划,那么选择学校时就要看该校对学生的培养方向是否符合自身情况。例如家长想锻炼锻炼孩子,提升他的抗压能力,让其从小就具有竞争意识,能在高压环境下越战越勇,成绩输出优异。那么,就可以选择以成绩出口为优的学校。
2、距离
① 学校和家的距离
如果学校离家远,那么走读的孩子每天花费在路上的时间是大于其他孩子的。
或许你认为每天也就多花1-2个小时?我们可以一起来算一算:孩子每星期多花6-12小时在路上,一个月就得浪费掉180-360小时!这个时间代价相信大家都一目了然了。在中学以后面临竞争和压力,孩子的学习时间是很紧张的,无形的浪费又会为孩子带去另一层压力。② 走读或住读
如果我们为孩子选择沈阳市区以外的学校,那他们就只能住校,并且一个月或多个月才能回一次家。
这时,家长就要考虑孩子的自理能力,他是否能适应学校的群居生活,并对学校的生活环境等方面进行考察。
注:公立学校在初中阶段多为走读,私立学校多为住读。
最后,学校的比较是多维度的,没有最好的学校,只有各个维度较为突出的学校。最适合自己的,才是最好的。符合学生的大目标,与学生的心理承受能力匹配,并有良好的学习生活环境,这样的学校对每个人来说才是“最好”的。
