教育部下发了新通知,明确提出在教育资源配置不均衡、择校冲动强烈的地方,根据实际情况积极稳妥采取多校划片。

神马是多校划片?
多校划片是指一个小区对应多个学校,让买了学区房的家庭也不确定到底能上哪个学校。
简单的说,原来在苏州购买了名校所在学区房的小孩自然可以上名校;而普通学区的孩子只能上普通学校。

新政策如果实行多校划片,一些买了名校学区房的孩子有可能会被分到普通学校,而普通学区的孩子则有可能分到名校。

所以朋友圈的标题才清一色是
“你买的学区房可能打了水漂”

苏州已试点大学区辐射探索
上面说的是全国范围内的政策。那么苏州的现状如何呢?
苏州之前已经在姑苏区试点,进行大学区辐射探索,这可是超越学区划片概念!意思就是,苏州在立达中学、平江中学、草桥中学、振华中学、景范中学、十六中学、一中分校、南环中学、胥江实验中学等9所初中试点建立大学区辐射制度。

实施大学区辐射制度后,小学毕业生可以根据学位告知到所属地段学校报名。施教区在姑苏区的小学毕业生,如有意愿也可到相对就近的9所直属初中报名登记,每人限报一所。
9所初中在学额有余的前提下,将按照“相对就近、免试入学、兼顾特长、适合发展”的原则,建立“程序公开、多方参与、民主讨论”的录取机制,自主录取报名学生。
在姑苏区行政管理区划范围内录取的学生不再视为择校生,从而扩大热点学校辐射范围。如果学生报名后未被录取,则该学生仍可回原施教区学校就读,不会出现没有书读的情况。

苏州现有学区房政策:
苏州小学入学招生录取顺序:
第一批是先有户口有房的,第二批有房的,第三批无房三稳定的。
入学政策:
苏州幼升小政策总纲:免试就近入学。简单的说,不用考试,根据学区就近入学,且保证苏州辖区内所有符合政策的孩子都有学上。
地段生与择校生是相对的概念,地段就是就近学区入学,择校生就是跨学区入学。
施教区:
就是学校划分的学区范围,一般来说,学校除了新建或者搬迁等大事外,施教区范围不会有太大变化的;
学区房:
需要注意的政策有三:人均需满18平才可作为学区房;学区房产权证上只能有父母亲双方或其中之一的名字,否则不作效;家长有两套或以上的学区房产时,以父母及孩子户口所在的那套房产为主。
五年一学位:
所谓五年一学位,就是同一所学区房,五年内只有一名学籍名额,只能有一位地段生入读(当然同一家庭符合计划生育的除外)。
三稳定政策:
如果外地户籍人员想要在苏州公立学校入学,在学校有空余名额的情况下,其直系亲属必须已经在苏州待满一年,并且有稳定收入、稳定住房以及稳定工作,或者其直系亲属已买房落户,两个条件必须满足一个。
积分入学:
从2016年秋开始,苏州市区将会对随迁的子女实行积分制入学。
以积分排名方式安排外来流动人员入户、子女入读公校。积分由基础分、附加分和扣减分等三部分组成。

附:最全的2015-2016学区划分
有需要的人,一定会看完。你可以收藏起来~
【直属学校】
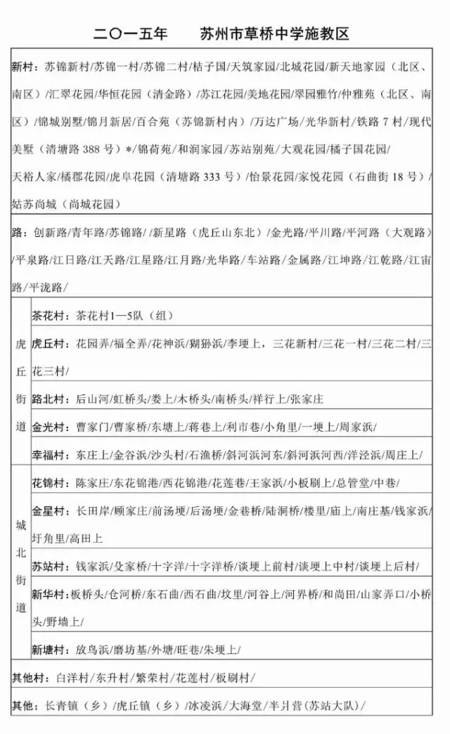
苏州市立达中学校

苏州市草桥中学校

苏州市振华中学校

苏州市田家炳实验初级中学

苏州市第一初级中学校

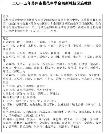
苏州市景范中学校



苏州市平江中学


苏州第二十四中学校施教区

苏州市三十中学

苏州市觅渡中学

苏州市南环中学

苏州市彩香中学

苏州市胥江实验中学校

苏州市新苏师范学校附属小学

(只有一个直属小学)
六大片区施教区请看。。。
【姑苏区】
苏州市东中市实验小学校

苏州市善耕实验小学

苏州市城东中心小学
南至白塔东路北面,北至北园路,东至娄门路(向阳桥止),西至临顿路西面。 包括:平家巷,拙政园弄,潘儒巷,混堂弄,狮林苑,园林里,桐芳苑,华阳花苑,城东新村,政园小区,光明小区,东蒋家场,北园新村,娄门新村。
苏州市大儒中心小学

苏州市学士中心小学校

杨枝小学

沧浪新城第三实验小学
范围:解放东路以南,盘胥路(盘蠡路)以西,运河以东,九曲港以北。
包括:
友联一村,友联二村,长欣苑(长吴路168号),福星一村,教师新村(火炉浜50号),名君别院(吴中西路401号),南丰花园(吴中西路558号),红革村,友新路425号,诚信小区(南环西路999号)南环西路601号、2015号、2017号、2039号,解放西路91号、108号、康馨花园(解放西路147号),和园(吴中西路668号),友新新村,润达新村,城市恬园,锦邻缘,盘门景园(长吴路558号),润福园(苏福公路42号),苏福公路40号。
新康小学

平直实验小学
苏州市平直实验小学校和苏州市南环实验小学校共享施教区
范围:人民南路,南园南路(含南园南路)以东;青阳河,南环东路以北;翠园新村以西;南门路(含南门路)以南区域。
包括:领秀江南(南门路778号),南环公寓(内马路9-1号),南园公寓(内马路99号),南园南路,南环花园(青阳河2号),华侨公寓(内马路18号),肖金村,蔡家村,大窑场,翠园一村,翠园二村,南园花苑(南园南路338号),南环东路7号,南环东路9号,南门路48-1,南门路49-1,内马路。
备注:以上施教区为苏州市平直实验小学校和苏州市南环实验小学校共享施教区,施教区内符合入学条件的适龄儿童,可自愿在以上两所小学中的一所接受义务教育,均视作地段生。
草桥实验小学
范围:人民路以东(含人民路117号——258号间双号),干将路以南(不含干将路),环城河以西,十梓街(含十梓街北侧路面)以北。
包括:皇宫后,元和路,体育场路,同德里,洁里,锦帆路,皇废基,金桂弄,通关坊,前梗子巷,民治路,甫桥下塘,公园路,沈衙弄,草桥弄,九如巷,槐树巷,穿心街,五卅路(77号以后),钟楼新村,钟楼头,甲辰巷,升龙桥下塘,石匠弄,唐家巷,兴市桥,毛家弄,祖家弄,祖家桥浜,白狮子桥,望星桥北堍,张家弄,香积弄,观音弄,严衙弄,叶家弄,官太尉桥,定慧寺巷,定慧寺前,苏公弄,顾亭苑。
沧浪培智学校
原沧浪区
姑香苑小学
湄长小学

苏州市三元实验小学

苏州市八一小学

苏州市新庄小学

苏州市山塘中心小学

苏州市城西中心小学

苏州市阳光城实验小学

苏州市彩虹小学
范围:桐泾路(不含桐泾路)以西,胥江河以北,大运河以东,三香路以南。
苏州市姑香苑小学和苏州市彩虹小学共同施教区:
三香福郡(桐泾路717号),景运家园(劳动路1108、1109号),姑香苑,姑香新苑(劳动路1008号),劳动路995号、1100号、1118号,双桥村,三元村,双元路,奥林花园,胡家角,金色家园(万科金品家园),西环路899号,象牙新村,云庭城市中心花园;彩虹一村:1—12幢(其中1、2为东吴公寓小高层)、38、39幢、35幢东吴公寓小高层;里双桥:30—34幢;38、39幢;金港公寓:43—51幢;彩虹苑:42、52—58幢;香泾花园:59—63幢;67幢(天喜大厦);三香路:155号1—2幢;159号1—3幢(另含嘉登大厦);彩虹一区:13—29幢,36、37 、40、41幢;彩虹二区:1—30幢,彩虹二村。
苏州市三元第三小学

苏州市虎丘中心小学

苏州市金阊新城实验小学

苏州市金阊培智学校
原金阊区
苏州市金阊外国语实验学校
范围:东至:桐泾北路西(干将西路---金门路),南至:干将西路北(桐泾北路---银泰路),西至:银泰路东,
北至:金门路南(银泰路---桐泾北路)
包括:张家浜小区,虹桥路6号,8号,10号,12号,桐泾北路25号,金茂府。
苏州市平江实验学校分校

苏州市崇道小学校

沧浪实验小学

沧浪实验小学东区
范围:干将东路以南,莫邪路、相王路(含相王路,相王弄)、南园北路以东,朝天桥、环城河、杨枝塘路以北,东环路、杨枝新村和里河新村交界处以西
包括:里河新村,莫邪路1~742号,葑门路,长岛花园,庄先湾,相门后庄,宏葑新村,蚕桑地,西家弄,前、后撸巷湾,东街,石炮头,横街,草鞋湾,朱家弄,姚家弄,西圩,菜子场,油车场,朝天桥,东、西肖堡场,红板桥,里河桥,光荣墩,创智赢家,相王路,彭义里,二郎巷,尚书里,竹苑新村,福园小区,半岛花园,十全街1—201号,锦书清华,桂花新村,唐家村,永德里,东环路1165号,东环路长锦巷 (长逸花园,长风别墅),觅渡里,干将东路13、15、17、19、21、111、113、179,181,183号,11号(下面商铺上面是住宅)
中学施教区:
和上面板块直属学校中学部分基本重合,请移步至上方查看!
【工业园区】
小学施教区:
新城花园小学的施教区范围:天翔花园、凤凰广场乐嘉服务公寓(住宅)、都市花园1—42幢、天域花园(含一、二、三期)以及苏嘉杭高速公路以东、现代大道以北、星港街以西、苏慕路以南区域,包括东方花园、万杨香樟公寓、新城花园、星海人家、新加花园、加城湖滨等。
星海小学的施教区范围:新馨花园、宜家公寓小区以及星明街以东、苏州大道西以南、金鸡湖以西、中新大道西(原金鸡湖路)以北区域,包括苏都花园、师惠花苑、映象花苑、白领公寓、环球188(住宅)、四季新家园、加城花园、苏信大厦、湖左岸、东方之门(住宅)、嘉怡苑、馨湖园、翠湖雅居、澜韵园、东方春晓、晋园别墅等。
星港学校小学部的施教区范围:都市花园43—84幢、韶山花园以及星明街以西、现代大道以南、东环路以东、苏州大道西(原中新路)以北区域和东环路以东、新苏路以南、苏嘉杭高速公路以西、现代大道以北区域,包括东港二村、绿城花园、华庭苑、贵都花园、三星苑、苏安新村、东港新村(含一斗山路)、新苏苑、东环路221—223号、娄门路等。
景城学校小学部的施教区范围:①金鸡湖以东、现代大道以南、星湖街以西、中塘河以北区域内开发并交房的住宅楼盘;②华池街以东、苏虹路以南、南施街以西、现代大道以北区域包括海尚壹品、星湖花园、中央景城、紫荆苑、翡翠国际、绿地华尔道名邸(翡翠国际二期)等以及在以上范围内其它开发并交房的住宅楼盘。
星湾学校小学部的施教区范围:①中茵皇冠、湖畔花园、沁苑小区、玲珑湾花园、中海湖滨一号。②雷迪森广场、新未来城·风尚、潇邦东区、潇邦西区及和风雅致(即电脑择位区域,见“说明”)。
说明:鉴于星湾学校小学一年级新生仍需分流,分流的办法和操作顺序与2014年保持一致。凡经电脑择位分流到景城学校入学的学生,待星湾学校西校区建成,可回星湾学校就读。
东沙湖学校小学部施教区范围:青年公社及南施街以东、苏虹路以南、青秋浦以西、现代大道以北区域包括白塘一号、九龙仓时代上城、亿城新天地(即榭雨苑、香颂花园、钟南花园等)、太阳星辰花园、雅戈尔*阳城太**、汀兰家园等以及在此范围内其它开发并交房的住宅楼盘。
星洲学校小学部施教区范围:领汇广场(住宅)、湖畔天城、第五元素、自由水岸、中海海悦花园6、7区。
方洲小学施教区范围:丽舍花园(巴黎印象)、伊顿小镇、德邑花园、澳韵花园、逸庭花园、朗诗国际街区、万科见滨园以及津梁街以东、方洲路以南、锦溪街以西、中新大道东(原苏胜路)以北以及琉璃街以东、现代大道以南、锦溪街以西、方洲路以北区域包括东湖林语、中海海悦花园1——5区、中海8号公馆、水墨花园等以及在此范围内其它开发并交房的住宅楼盘。
园区第二实验小学的施教区范围:欧典花园、金湖湾花园及星湖街以东、钟园路以南、南施街以西、中新大道东(原苏胜路)以北区域包括自由都市、春之韵、东城郡、枫情水岸、东湖大郡一期、东湖大郡二期等。
金鸡湖学校小学部施教区范围:星港街以东、中新大道西(原金鸡湖路)——中塘河以南、星湖街以西、独墅湖大道以北区域。包括半岛华府、金鸡湖花园、金水湾、怡和花园、名湖花园、双湖湾、高尔夫花园、大湖城邦、和乔丽晶、水云居、御湖熙岸华府、御湖熙岸官邸、水乡邻里花园、水墨江南、荣域花园等以及在此范围内其它开发并交房的住宅楼盘。
凤凰小学施教区范围:锦溪街以东、现代大道以南、青秋浦以西、斜塘河吴凇江以北区域(青年公社除外)包括凤凰城、澜溪苑等以及在此范围内其它开发并交房的住宅楼盘。
青剑湖学校小学部施教区范围:青剑湖公馆、悦澜花园及跨阳路以东、阳澄湖以南、星华街以西、阳澄湖大道以北区域,包括雍景湾、临湖壹号、景悦·星湖花苑、上君花园、阳澄和苑、青湖丽苑、星湖客、金色湖滨、金沙富都、君地上郡、观澜丽宫、芭堤兰湾、青湖语城、阿卡迪亚、翡翠公寓、都市VIP、东方维罗娜、青春未来家园美庐、森林湖、中新翠湖、人才公寓等及在此范围内其它开发并交房的住宅楼盘。
翰林小学的施教区范围:松涛街以东、独墅湖大道以南、星塘街以西、东方大道以北区域,包括翰林缘花园、海德公园等以及在此范围内开发并交房的住宅楼盘。
独墅湖学校小学部施教区范围:独墅湖以东、独墅湖大道以南、松涛街以西、东方大道以北区域包括月亮湾3号等以及在此范围内其它开发并交房的住宅楼盘。
娄葑学校小学部施教区范围:娄葑镇北区,具体为官渎路以东、沪宁高速公路以南、跨阳路以西、312国道以北区域,包括香堤澜湾、临芳苑、泾园新村、泾园二村、日兴花园、天骄锦城、梅花一村、梅花二村、梅巷村等。
唯亭学校小学部施教区范围:唯亭镇东区的东亭家园、厦亭家园、畅苑新村(1—3区)、亭苑A区和B区、青灯新村、元珠村动迁过渡房、戈巷村等。
唯亭实验小学施教区范围:唯亭镇东区亭南社区以及东港河以东、阳澄湖以南、奇业路以西、娄江河以北范围,具体包括:唯亭老镇区、青苑新村(青苑1—6区)、元珠社区、怡邻(夷陵)社区、阳澄社区、摩尔尚城、融锦苑、雍合湾、阳澄名邸、华园新天、金陵花园等。
文萃小学施教区范围:东环路以东、友谊河以南、星港街以西、东兴路以北区域(金益四村除外),包括莱茵花园、新华苑、群星苑、锦程公寓、悦湖、和融优山美地公馆、栖庭等。
娄葑实验小学的施教区范围:金益四村以及东环路以东、金鸡湖大道以南、星港街以西、友谊河以北区域和东环路以东、苏州大道西(原中新路)以南、苏嘉杭高速公路以西、金鸡湖大道以北区域(韶山花园除外),包括金益一、二、三村、黄天荡新村、葑谊新村、群谊新村、通园新村、欧洲花园、荷花苑、郎琴湾、通园大厦、独墅苑、文萃苑、城市经典、城市水岸、东城世纪广场、华城大厦、御葑庭、恒润后街、天骄美地、韵动汇、东振小区、学林新季、城市公寓、富华苑、富华公寓、风华苑、夏家桥118号、夏家桥129号、万科国际广场、金湖阁、书香苑、徐家浜8号小区、徐家浜新村、徐家浜一村、徐家浜二村、宏葑四村、夏园新村、仁文公寓等住宅楼盘。
斜塘学校小学部的施教区范围: 北极星花园、莲花新村六、七、八区、蝴蝶湾、绿洲别墅、星湖名轩、星东公寓以及星湖街以东、斜塘河以南、星塘街以西、金鸡湖大道以北区域包括橄榄湾、中旅蓝岸、金色尚城、荷韵社区、莲香社区、斜塘老镇区、敦煌新村等。
其中莲花新村六、七、八区、绿洲别墅、蝴蝶湾、星湖名轩、星东公寓的小学一年级新生如选择莲花学校入学,执行地段生政策。
莲花学校小学部施教区范围:莲花新村一、二、三、四、五区。
跨塘实验小学的施教区范围:唯亭镇西区(即跨塘地区),具体为跨阳路以东、阳澄湖大道以南、港浪路以西、娄江河以北范围(悦澜花园、青剑湖公馆除外),包括高浜新村、古娄新村、张泾新村、启园新村、逸园新村、怡园新村、东园印象、逸苑别墅、怡园公寓、新唯花园、青剑湖花园、云顶花园、锦泽园、金景苑以及在此范围内其他开发并交房的住宅楼盘等。
胜浦实验小学施教区范围:胜浦街道。
车坊实验小学施教区范围:车坊地区,包括淞泽1-9区、南澳花园、鸿海花园和鸿运华庭花园等。
初中施教区:
星海实验中学初中部的施教区范围:都市花园1—42幢、天翔花园、凤凰广场乐嘉服务公寓(住宅)、韶山花园、新馨花园、宜家公寓以及星明街以东、苏州大道西以南、金鸡湖以西、中新大道西(原金鸡湖路)以北区域,包括苏都花园、师惠花苑、映象花苑、白领公寓、环球188(住宅)、四季新家园、加城花园、苏信大厦、嘉怡苑、馨湖园、湖左岸、东方之门(住宅)、翠湖雅居、澜韵园、东方春晓、晋园别墅等。
星港学校初中部的施教区范围:都市花园43—84幢、万杨香樟公寓、新城花园、苏安新村、新苏苑以及东环路以东、娄江以南、苏州大道西(原中新路)以北、星明街以西区域包括绿城花园、东港二村、贵都花园、华庭苑、三星苑、东港新村(含一斗山路)、东方花园、东环路221—223号、娄门路等。
星湾学校初中部的施教区范围:天域花园(含一、二、三期)、中茵皇冠以及星海街以东、现代大道以北、华池街以西、苏虹路以南区域,包括星海人家、新加花园、加城湖滨、湖畔花园、沁苑小区、玲珑湾花园、中海湖滨一号、和风雅致花园、雅戈尔未来城等以及在此范围内其它开发并交房的住宅楼盘。
景城学校初中部施教区范围:①金鸡湖以东、现代大道以南、星湖街以西、中塘河以北区域内开发并交房的住宅楼盘;②华池街以东、苏虹路以南、南施街以西、现代大道以北区域包括海尚壹品、星湖花园、中央景城、紫荆苑、翡翠国际、绿地华尔道名邸(翡翠国际二期)等以及在此范围内其它开发并交房的住宅楼盘;
东沙湖学校初中部施教区范围:青年公社及南施街以东、现代大道以北、青秋浦以西、苏虹路以南区域包括白塘一号、九龙仓时代上城、亿城新天地(即榭雨苑、香颂花园、钟南花园等)、雅戈尔*阳城太**、汀兰家园以及在此范围内其它开发并交房的住宅楼盘等。
星洲学校初中部施教区范围:领汇广场(住宅)、湖畔天城、自由水岸、中海海悦花园六区、七区。
园区第十中学的施教区范围:丽舍花园(巴黎印象)、伊顿小镇、德怡、逸庭花园、万科见滨园、本岸、澳韵花园、朗诗国际街区、枫情水岸、春之韵、东湖大郡一期、东湖大郡二期、自由都市、东城郡、金湖湾、欧典花园、第五元素、东湖林语以及琉璃街以东、现代大道以南、星龙街以西、斜塘河以北区域包括、中海海悦花园一、二、三、四、五区,中海8号公馆、水墨花园、凤凰城、澜溪苑等以及在此范围内其它开发并交房的住宅楼盘。
金鸡湖学校初中部施教区范围:星港街以东、中新大道西(原金鸡湖路)——中塘河以南、星湖街以西、独墅湖大道以北区域,包括半岛华府、金鸡湖花园、金水湾、怡和花园、名湖花园、双湖湾、御湖熙岸华府、御湖熙岸官邸、水乡邻里花园、高尔夫花园、大湖城邦、和乔丽晶、水云居、水墨江南、荣域花园等以及在此范围内其它开发并交房的住宅楼盘。
独墅湖学校初中部施教区范围:星华街以西、独墅湖大道以南、东方大道以北、独墅湖以东地区包括月亮湾3号等在此范围内其它开发并交房的住宅楼盘。
青剑湖学校初中部施教区范围:青剑湖公馆、悦澜花园及跨阳路以东、阳澄湖以南、星华街以西、阳澄湖大道以北区域,包括雍景湾、临湖壹号、景悦·星湖花苑、上君花园、阳澄和苑、青湖丽苑、星湖客、金色湖滨、金沙富都、君地上郡、观澜丽宫、芭堤兰湾、青湖语城、 阿卡迪亚、翡翠公寓、都市VIP、天著、东方维罗娜、青春未来家园美庐、森林湖、中新翠湖、人才公寓等及在此范围内其它开发并交房的住宅楼盘。
园区一中的施教区范围:徐家浜新村、徐家浜一村、徐家浜二村、金湖阁、书香苑、风华苑及东环路以东、中新大道西(原金鸡湖路)以南、星港街以西、东方大道以北所辖区域,包括金益新村、黄天荡新村、欧洲花园、莱茵花园、荷花苑、朗琴湾、新华苑、通园大厦、独墅苑、通园新村、葑谊新村、群谊新村、富华苑、风华苑、华城大厦、御葑庭、文萃苑、东城世纪广场、城市经典、韵动汇、悦湖花园、优山美地等以及在此范围内其它开发并交房的住宅楼盘。
园区五中的施教区范围:唯亭镇西区即跨塘地区跨阳路以东、阳澄湖大道以南、展业路港浪路以西、娄江河以北区域(青剑湖公馆、悦澜花园除外),包括高浜新村、古娄新村、张泾新村、启园新村、逸园新村、怡园新村、新唯花园、青剑湖花园、云顶花园、金锦苑、锦泽园等以及在此范围内其它开发并交房的住宅楼盘。
园区六中的施教区范围:胜浦街道。
斜塘学校初中部的施教区范围:北极星花园以及星湖街以东、斜塘河以南、星塘街以西、金鸡湖大道以北区域以及星湖街以东、金鸡湖大道以南、松涛街(原车斜路)以西、独墅湖大道以北区域,包括橄榄湾、中旅蓝岸、金色尚城、荷韵社区、莲香社区、蝴蝶湾、绿洲别墅、星湖名轩、星东公寓、莲花新村五、六、七、八区、斜塘老镇区、敦煌新村等。
园区八中的施教区范围:车坊地区,具体为苏申外港线以东、东方大道以南、东段吴淞江以西和南段吴淞江以北范围,包括淞泽家园1—9区、南澳花园、鸿海花园、鸿运华庭等。
莲花学校初中部的施教区范围:斜塘地区松涛街(原车斜路)以东、金鸡湖大道以南、星塘街以西、独墅湖大道以北区域包括莲花新村一、二、三、四区等。
娄葑学校初中部的施教区范围:娄葑街道北区官渎路以东、阳澄湖大道(原双阳路)以南、陆泾河西和312国道以北范围,包括香堤澜湾、临芳苑、泾园新村、泾园二村、日兴花园、天骄花园、梅花一村、梅花二村、梅巷村等。
唯亭学校初中部的施教区范围:唯亭镇东区(即老唯亭镇区域),具体为束桥街以东、阳澄湖以南、奇业路以西、娄江河以北范围,包括亭南新村、唯亭老镇区、东亭家园、厦亭家园、青苑新村、元珠花园、亭苑A区和B区、青灯新村、畅苑新村、阳澄人家、怡邻花园、摩尔尚城、华园新天、阳澄名邸、融锦苑、雍合湾、金陵花园、元珠村及动迁过渡房、戈巷村等。
【高新区】
小学施教区:

初中施教区:

高新区招生咨询接待点:高新区招生、入学咨询接待处(苏州高新区金色家园金色社区三楼,苏州高新区玉山路北 嘉业阳光假日小区北门对面)
【吴江区】
幼儿园学区:

小学学区:

初中学区:

【相城区】
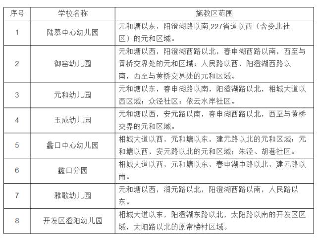
幼儿园施教区:

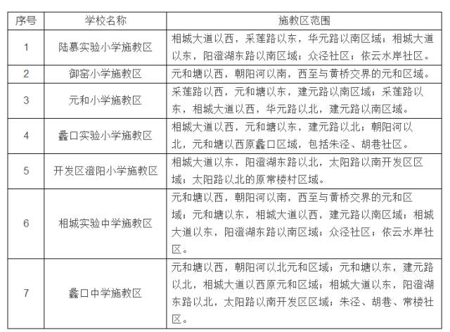
中小学施教区:

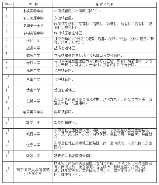
【吴中区】
小学施教区:


初中施教区:

能看完这条微信的
心里绝对这样想↓

消息来源:姑苏晚报
如有侵权请联系我们

2016第十七届广电购车节
3月11日–14日在三香路体育场举行
报名请点击【阅读原文】↙↙↙