泌尿道感染一直都是日常生活中常见的一种疾患,尤其是女性以及患有慢性病的患者,尿路感染发病率偏高,加之现在久坐以及高热量食物的摄入,不少人的生活方式发生了180度的转变,泌尿道感染成为常见的一种感染性疾病。
相对于男性而言,女性患者更容易出现泌尿道感染,主要原因如下:

不少人在院外自觉有无法憋尿、尿急、尿频、尿不尽感,以这些症状来就诊的患者不在少数,而糖尿病的患者因糖尿病神经病变、患者误认为上述症状为糖尿病症状。或者是使用钠葡萄糖协同转运蛋白2,没有长期保持饮水的习惯,或者是血糖控制不佳,可导致生殖器官的感染,包括尿道。
对于男性而言,女性发生泌尿道感染的几率和风险更大,其主要的原因在于:
1、女性的尿道宽且短,远比男性要短,大约3-5cm,比较接近肛门及阴唇。肛门周边的大肠杆菌可有逆行至尿道,其次在*生活性**时可将尿道口周围的菌群挤压入尿路引起感染,长期久坐,会大大增加这种方式感染的几率;
2、不正确使用避孕套、杀精剂等均可导致泌尿道感染;
3、孕期激素的分泌增加可导致输尿管蠕动减慢,其次庞大的子宫会压迫尿道导致排尿不畅引起感染;
4、女性绝经后雌激素缺乏,尿道闭合性降低;其次阴道黏膜PH值升高,菌群发生改变,局部抵抗力下降,诱发泌尿道感染;
5、而患有糖尿病的女性患者,往往会因其症状的不典型、免疫力低下、高糖脱水、加之部分药物的因素、排糖过程中尿道口糖分浓度过高等因素,均可导致泌尿道感染发病率增加,且糖尿病患者出现感染,易导致肾盂肾炎,引起脓毒性休克。
泌尿道感染在临床中尽管大多数患者都有一定程度的「尿路刺激征」,但在观察期间应注意泌尿道感染的部位,部位的不同,使用药物的强度也不同:

对比于膀胱炎和尿道炎,肾盂肾炎的危害性更大。因此急性肾盂肾炎轻度予以口服药物治疗,重症患者则予以启动静脉输注控制感染治疗,待病情稳定后可调整为口服药物继续治疗。并且在选择抗生素上,尽量选择对肾毒性较小的抗生素为主。
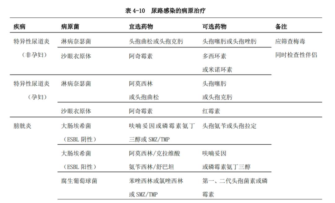
笔者查阅了《抗生素临床应用指南》,截图如下:


对比于院内而言,院外最常见的感染菌群依旧以大肠埃希菌,但目前该菌群对于喹诺酮类抗生素有较强的耐药性。笔者结合文献以较为常见的菌群总结如下。
针对性方案治疗:

▲细菌为主的抗生素使用(建议详细参阅药物说明书)

▲针对性真菌药物使用方案(建议详细参阅药物说明书)

▲支原体使用方案(建议详细参阅药物说明书)
经验性治疗如下(主要针对轻型急性肾盂肾炎):
1、左氧氟沙星片:口服,成年人每天0.1g,每天2-3次;
2、可选择复方磺胺甲噁唑,每12小时一次;或者选择阿莫西林,成人每次0.5g,每6-8小时一次,每天剂量不超过4g;
3、阿莫西林/克拉维酸钾片,12岁及以上青少年及成年人每次1片,每天2次。
尽管抗生素可以治疗泌尿道感染,但如今抗生素耐药性的不断增加,导致抗生素对于泌尿道感染治疗的效果越来越差。因此日常注意保持良好的卫生习惯,避免久坐等不好的生活习惯,勤洗手等,都可以在一定程度上预防泌尿道感染的发生。
参考文献:
1、中国女医师协会,中国女性尿路感染诊疗专家共识,中华医学杂志,2017,97(36):2827-2832
2、李新建,徐绍林,贡建兵,急性肾盂肾炎临床合理用药,人民军医,1000-9736(2020)08-0810-04
3、国卫办医发(2015)43号附件,抗菌药物临床使用原则(2015年版)
4、《内科学第九版》
5、多种药物药物说明书
(应在专业人士指导下用药,本文仅供参考)