摘要:实施小班化教学是提高民族地区乡村小学教育质量、促进社会公平的重要举措。小班化的教学理念是“人人参与,有效指导”,体现在充分了解学生差异、多样的作业训练方式、充分的表现表达机会、有效的个别化指导四个方面。乡村小班化教学应采取座位灵活变化、形成良好课堂规则习惯、人人都有表现机会、作业面批等7项教学措施。同时,不断优化课内外架构,特别是做好小班化教学与早期阅读、自然课堂、乡土文化相结合,促使小班化教学向小班化教育发展。
关键词:乡村小学;小班化教学理念;操作策略
小班化教学是指在规模较小的班级开展的适合小班特点,能发挥小班比较优势的教学活动。在小班(班级人数较少)开展的教学不等于小班化教学。《贵州省民族地区基础教育质量提升行动计划(2021~2025年)》提出要实施“乡村振兴优质特色学校建设支持专项行动”,“发挥小规模学校小班额比较优势,积极探索和推进小班化教学改革,打造适合小班的高质量的课堂教学模式,建立充分交流、作业面批、训练落实的学习环境。”[1]提升小班教学质量,成为贵州民族地区乡村振兴优质特色学校建设的重要内容。
乡村学校开展小班化教学的必要性
一是乡村学校自然小班普遍存在的现实。随着农村人口出生率的持续下降和常住人口城镇化率的持续提高,乡村学龄人口和学生数量不断减少,乡村小学班级人数下降,小班自然形成且普遍存在。根据全国教育统计年报表,2012年以来我国农村25人以下小班占乡村总班数的比例较高且逐年上升, 2014年之后中部地区超过50%,贵州则与全国和西部地区基本持平,占45%左右。根据贵州省教育统计年报表,2022年,贵州有乡村小学3758所,其中220人以下的有2434所,另有教学点1884个;乡村小学35人及以下小班占全省乡村小学班级数的比例为86.7%,乡村小学25人及以下小班占全省相应小班总数的比例高达84.0%,乡村小学班师比为1∶1.9。
由此可见,乡村小学小班比例持续提高且普遍存在,以及随之而来的每个教师负担学生数的持续下降和每个班基本能配备两名教师的现实,为乡村小学实施小班化教学,创建适合小班的教育环境和管理制度,深化课程教学改革创造了有利条件和现实基础。
二是新时代推进教育公平提高教育质量的需要。乡村小学的教育质量直接影响乡村的未来,2018 年,国务院办公厅《关于全面加强乡村小规模学校和乡镇寄宿制学校建设的指导意见》指出,要“充分发挥小规模学校小班教学优势”。2020 年,教育部等六部门在《关于加强新时代乡村教师队伍建设的意见》中提出“探索小班化教学模式”。目前,城乡教育质量差距是影响教育公平的重要因素,实施乡村小班化教学改革,是“支持多样化学习和深度学习的必然选择”[2],是推进城乡义务教育优质均衡的必然走向。
三是提高民族地区基础教育质量的重要措施。*党**的十九届五中全会要求“提高民族地区教育质量和水平”。“贵州民族地区基础教育质量提升项目任务指南”的“子项目Ⅰ(乡村振兴优质特色学校建设)任务清单”中第18条指出:“推进小班化教学改革。如:制定并执行课堂规则,练习如何遵守规则,学会用眼神、肢体语言管理学生;给每个学生提供表现、表达机会,学会观察、倾听、寻找学生的闪光点,关注并表扬学生的良好表现;采用阅读、观察、操作、模仿、讨论等多种学习方式,落实阅读指导、解题训练、作业面批、充分交流。”从小班的课堂规则、学习方式、教师指导等方面规划了小班化教学的方法。
小班化教学的理念与教育追求
小班化教学理念。我们主张的小班化教学的理念是“人人参与,有效指导”,主要体现在以下四个“充分”:一是充分了解并尊重学生的差异。只有充分理解并尊重学生的个性、特长、基础、学习能力、理解方式,教学时进行针对性的挖掘、克服、指导,才能因材施教。二是充分多样的作业与训练方式。向学生提供有差异的学习要求和练习作业,面向所有学生采用多样化作业与训练方式,学习与思考、作业与训练都能落实到位。三是充分获得课堂表现表达机会。民族地区乡村孩子不善于表达,见到生人往往比较腼腆,充分表现表达才能让每一个学生都被看见、被了解,才能获得表达自信。四是充分有效的个别化学习指导。充分有效的针对性学习指导才能使不同特点、不同层次的学生在原有基础上获得更好发展,小班化教学能解决好大班额情况下无法实现的充分交流、有效指导的难题。
小班化教育追求。小班化教学要基于课堂、用好课堂,发挥好小班课堂比较优势,还要突出课内与课外、认知与情感、学校与家庭社会相结合,向凸显小班化教育优势与价值的方向发展,以实现尊重差异,机会平等,充分参与,体现公平;实现教师家长沟通合作更加充分及时,学生的良好表现或问题困难能及时沟通;学生能阅读课外书、投身大自然和体验乡土文化,有更多机会进行行为投入、认知参与、合作交往和情感体验,更能培养爱心与责任感,更能获得抗压、情绪控制等能力,其社会情感发展得到更多关注、更好发展。
小班化教学的操作策略
在民族地区乡村学校开展小班化教学,教师要克服课堂上单纯的“听讲+集体回答”、课堂以简单提问为主、对话交流与思考不足、阅读理解缺失、训练不落实等问题[3],按照小班化教学理念实施适合小班特点的教学策略。
座位灵活按需变。人人参与的小班化教学更应该、更能够采用适合学生、适合学习内容的多种学习方式,其座位编列方式应根据学习内容方式的需要灵活改变。小班化课堂座位编列方式有田字型、分组模块型、对面型、环状型、圆形式等,分别适合集体讲授、小组合作、观察学习、全班讨论、情景表演、游戏展示等教学活动,可根据每节课的需要灵活变动。
一起制定并执行课堂规则。乡村学校课堂管理薄弱,存在学生行为散漫、学习投入不足的问题。小班化教学的课堂座位排列方式按需变化,不便于观察和管理学生,又进一步加大了乡村小班课堂的管理难度。教师和学生一起熟悉规则需要反复练习,如何遵守规则需要一起坚持。在和学生制定课堂行为规则时,以“我能听、我能说、我能学、我能议、我能评”为主体的“课堂五能”很重要,要按照 “课堂五能”对学生及时鼓励,每学期评选 “课堂发言之星”“阅读提问之星”“优秀讨论达人”等。
表现机会人人有。教师应创设合作学习平台,让学生在小组内有讨论发言的机会;创设课堂展示交流平台,让每个学生都有回答问题、发表看法、模仿表演、角色朗读、操作实验、展示学习成果的机会;创设学生自评与互评平台,针对学生的表达表现,给予每个人自评与互评的机会。每节课完成后都要学生自评是否做到了“课堂五能”,班长协助教师填好“课堂五能”过程学习评价记录表并及时反馈。每节课的学习活动或学习任务尽量不要过多过频,才能实现有效的合作交流、课堂展示、自评互评。
教师讲授简短生动并学会控制时间。小班化教学强调人人参与,每节课多数学生都发言,都要上台板演操作或展示学习成果,需要时间空间。小学生特别是中低年级学生持续注意力集中时间有限,也需要活动多样化。因此,就要精讲多练,教师单独讲解要简短,适当增加“说”的频次,故事性、情境性问题适当延长“讲”的时间,重要概念、核心内容多层重复,注重循环上升,突出讲练结合。课堂上要学会控制 “讲”时间,就是尽量用提问、提示和对话替代长时间“讲授”,“讲授”要特别关注揭示知识联系、总结思想方法、指出易错易混问题。
闪光之处善表扬。小班教学,最大的问题是缺乏学习氛围,表扬和给予学生人人参与的机会能较好地解决这个问题,关注并不吝表扬学生的良好表现对民族地区学生非常重要。学生能认真听课、认真听同学发言,就要不吝啬表扬之词;学生能勇敢地发言,不管说得对不对,都要恰当地表扬;学生能自主学习,善观察、能操作,都要热情表扬;学生的字写得整洁清楚,学习用品准备好,摆放整齐,都要真诚赞扬。
用多种学习方式引导学生勤思考。采用阅读、观察、操作、模仿、讨论、提问、练习等多种学习方式是小班化教学的重要特点,要保障有效学习、深度学习,还需要问题引导、方法指导、思维训练。勤思考的关键是问题引导,观察、阅读、作业都要让学生带着问题进行,因为问题是引发思考、强化思维训练的核心。不重视提问、不善于指导是乡村学校课堂质量不高的重要表现,上课要以问题为中心、活动为主线、对话为指导,特别是要创造假设、比较、类比、典型错误、认知冲突等问题情境以促进学生深度思考。
作业面批勤辅导。这里的作业不仅仅是指用作业本写的,用学习单、草稿本完成的学习任务、课堂练习等,也应是作业的范畴。因此,教师上课也要带支红笔,在学生做活动、完成任务和课堂作业及练习时进行巡视,在学习单、草稿本、作业本上进行批改,及时辅导指导;在教室里要安排教师的座位,教师要在教室当面批改学生的课外作业或部分课堂作业,尽量做到错题当面辅导,学生作业训练与学习表现当天及时反馈。
不断优化小班化教学的课内外架构
民族地区乡村小学小班化教学要发挥小规模学校和小班的比较优势,提高教育教学质量,既要基于课堂又要超越课堂,既要改进方法又要改善环境,既要管理支持、服务保障,又要结合校情学情积极探索、勇于创新,不断优化课内外架构。
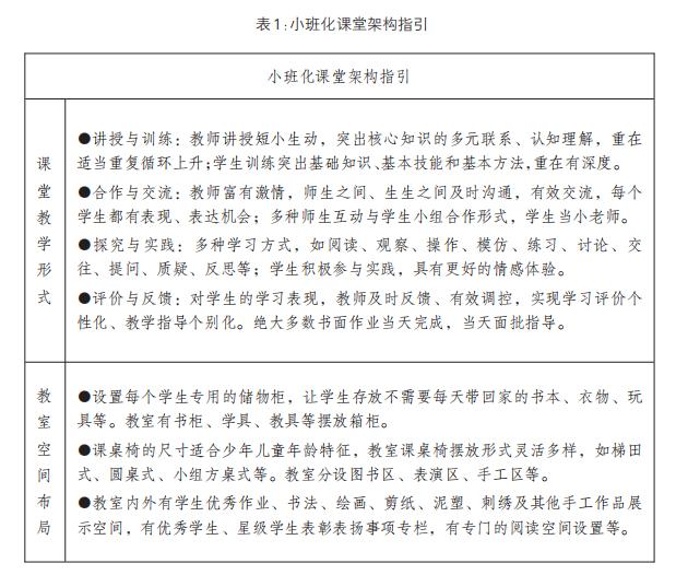
小班化教学的课内架构。我们设计了小班化课堂的教学形式与教室空间布局、教室环境等结构要素(见表1 ),在于提供一个适合乡村小学小班组织形式的可选择的教学策略要点及课堂环境要件。

表1:小班化课堂架构指引
乡村小班化教学的理念与课堂架构更有利于落实《义务教育课程方案和课程标准(2022年版)》提出的“创设以学习者为中心的学习环境,凸显学生的学习主体地位,开展差异化教学,加强个别化指导,满足学生多样化学习需求”的“因材施教”理念,“提高自主、合作和探究学习能力”。[4]
小班化教学的课外架构。优化小班化教学的课外架构,推进小班化教学向小班化教育发展,要做好“三个结合”:
一是与推进早期阅读相结合。首先,要提供丰富而适合的读物,特别是要订阅少年儿童相关杂志,让学生有爱读的书。其次,把阅读指导、阅读分享、阅读写画、阅读激励与促进阅读体验有机结合起来,确保每个学生每周都能获得至少一次的阅读分享与阅读指导机会。
二是与自然课堂相结合。乡村小学的重要优势就是具有广阔而丰富的大自然,要因地制宜创建自然课堂,把小班化教学同自然课堂结合起来。如开展户外地理地貌考察,动物植物观察认知,果蔬种植观察体验,家务劳动、公益劳动体验,让学生简单记录考察、观察所得,写画劳动体验,充分认识和利用学生身边的乡村自然环境。
三是与乡土文化相结合。丰富的民族民间文化与乡土文化资源也是民族地区乡村小学的优势所在,小班化教学要实现与乡土文化相结合,可以让学生充分参与或体验民族民间音乐舞蹈、工艺美术、食品制作的学习训练,开展地方房屋建筑、礼俗文化、民间故事和历史传说的收集叙说等,尽可能做到各学科教学与乡土自然资源、民族文化资源的有机结合。
参考文献:
[1]贵州省教育厅.省教育厅《关于实施〈民族地区基础教育质量提升行动计划(2021~2025年)〉的通知》[OE/OL].(2021-01-25)[2023-06-14].https://jyt.guizhou.gov.cn/ywgz/mzjy/202101/t20210127_66586290.html.
[2]王淑芬,吴永军.小班化教育:是权宜之计,还是长久之策?[J].教育发展研究,2016(8).
[3]杨立昌,杨跃鸣,赵敏.学生发展关键能力视角下深度贫困地区乡村学校课堂问题研究[J].教育科学研究,2019(7).
[4]中华人民共和国教育部.义务教育课程方案(2022年版)[S].北京:北京师范大学出版社,2022.
(作者杨成系贵州省黄平县教育科学研究中心高级教师;杨跃鸣系贵州省教育科学院高教所所长,贵州省人民政府督学,贵州省民族地区基础教育质量指导委员会主任委员)
《中国民族教育》2023年第10期
作者:杨成 杨跃鸣