
图片: 黄仔 | 撰稿: 翁小姨 | 责编: 若盈
原创文章,未经许可,请勿转载
商务合作敬请联系:business_6team@163.com
Hi,大家好呀,今天是你们的葡萄!
最近翻看后台树洞留言,发现好多姐妹对白带的疑问还蛮多的,即使之前发布过「健康的白带是什么样?」的文章,也还是有好多姐妹会遇到不同的情况。
尤其是在白带颜色上,因为可以直观地发现颜色变化,所以更容易引起焦虑,就比如下面的这几种情况:

▲图片来源:第十一诊室自制
为了缓解大家的 「白带焦虑」 ,我们邀请妇产科医生 翁小姨 来给我们解疑答惑!
大家好,我是翁小姨。首先带大家了解一下女性正常的白带应该是什么样。

正常的白带什么样?
白带是女性生殖道分泌的混合液,它的性状以及分泌量会 受到体内激素的变化而变化 。随着卵泡发育长大,雌激素水平升高,yin道分泌物的分泌量也逐渐增多。月经干净后,几乎没有分泌物的存在,而雌激素水平达到峰值前后时,分泌物的量达到最多,质地变得稀薄、透明、富有弹性,呈蛋清样、易出现拉丝。

▲图片来源:包图网
大概持续三四天后,伴随着排卵后孕激素的逐渐增多,体内雌孕两种激素达到排卵后的高峰,孕激素会使白带质地变稠厚、混浊、拉丝度差,呈白色稀糊状。
这样的白带大概会持续一到两周的时间,直到yin道出血,月经来潮。

白带的异常情况
白带的异常可以表现为颜色异常、气味异常、性状异常、量异常等等。
今天我们就先说说 颜色异常 。
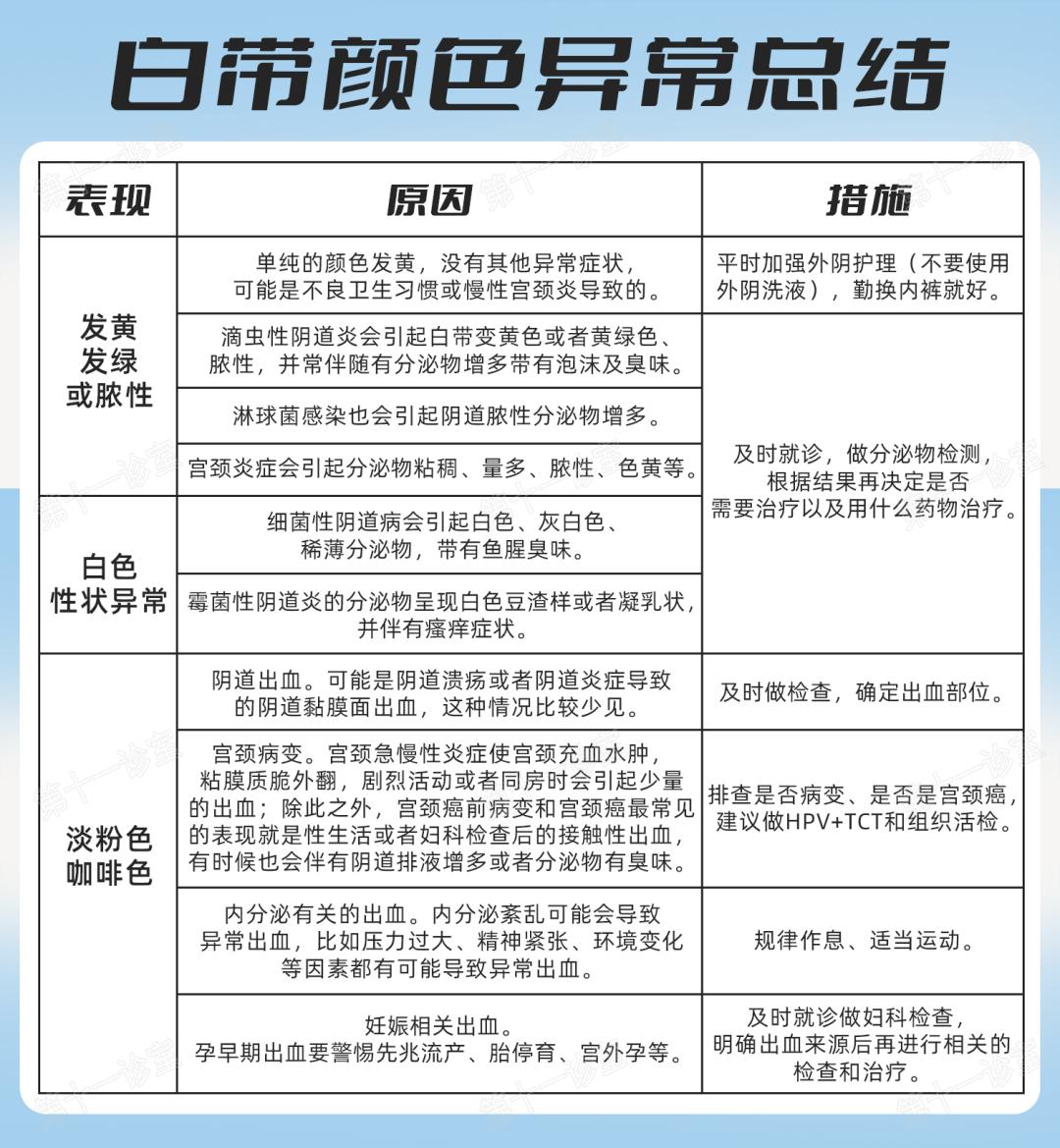
- 白带发黄、发绿或脓性:炎症、感染
最常见的颜色异常就是白带发黄。
滴虫性yin道炎 常常会引起白带变黄或者黄绿色、脓性,并常伴随有分泌物增多带有泡沫及臭味。脓性主要是因为分泌物中含有白细胞,合并其他感染时则呈现黄绿色,毛滴虫无氧分解碳水化合物,产生腐臭气体。此外还会有外阴瘙痒或者灼热、*交性**痛的症状。

▲图片来源:Giphy
而 细菌性yin道炎会引起白色、均匀稀薄分泌物 ,带有鱼腥臭味; 霉菌性yin道炎的分泌物则是白色豆渣样或者凝乳状 。
此外,淋球菌感染也会引起yin道脓性分泌物增多。淋病奈瑟菌感染除了分泌物的改变以外,感染上行还会引起输卵管炎症、子宫内膜炎症等盆腔炎的表现,常常还会伴有尿道炎及前庭大腺炎的症状。做分泌物检查往往就可以辨别感染的具体类型。
因为白带一部分还来源于宫颈,所以当 宫颈出现感染时,也会影响白带的颜色 。宫颈急慢性炎症会引起分泌物粘稠、量多、脓性、色黄等等,除了颜色改变,有时还会导致月经间期或者同房后的出血。
上面所说的分泌物改变为比较常见的情况,实际临床上常常遇到混合感染型的yin道炎,这时仅仅根据分泌物的颜色或者性状,就没有那么容易辨别了,需要做一些检查才能明确。
因此如果遇到分泌物异常或者外阴瘙痒的情况, 及时就诊做检查 才是最好的方式。
- 粉色、咖啡色、棕色白带:出血
另外一种常见的白带异常就是白带内混有血。
当出血量少时,常呈现出淡粉色分泌物或者咖啡色分泌物。生殖道任何部位的出血流出yin道口,都会造成分泌物颜色异常,也就是混有血丝。
造成出血的原因主要有以下几种:
yin道出血: 这种情况比较少见。yin道溃疡或者yin道炎症会导致yin道黏膜面出血,这种情况可以通过妇科检查看到出血部位,所以要及时就诊。
宫颈病变:宫颈急慢性炎症 (如宫颈息肉或者柱状上皮异位等)使得宫颈充血水肿,粘膜质脆外翻,剧烈活动或者同房时会引起少量的出血;除此之外, 宫颈癌前病变和宫颈癌 最常见的表现就是*生活性**或者妇科检查后的接触性出血,有时候也会伴有yin道排液增多或者分泌物有臭味。
但妇科检查往往不能明确病变的程度,可以做TCT+HPV和组织活检来筛选是否病变。

▲图片来源:Giphy
问题四中,白带中有脓细胞并不是宫颈癌的前兆,但如果出现 同房出血应该引起警惕 。因此避孕套是我们推荐的避孕方法,正确使用不仅能起到避孕的效果,还能在一定程度减少性传播疾病以及HPV病毒的感染几率。
想要排查宫颈癌,彩超、尿液检查和白带常规,包括医生的肉眼观察并不能起到筛查的作用,正确的是做HPV+TCT检查。
与内分泌有关的出血: 女性月经的规律性是受激素调节的,当 内分泌状态紊乱时就会出现异常出血 ,比如工作压力大、精神紧张或者过度劳累,甚至更换了生活环境等等,这些外界因素都可能干扰到内分泌的状态,从而导致一些异常出血。
第二个问题中,每次出血都在身体特别疲惫的时候出现,就要考虑这个因素。因为激素波动引起的出血,我们称为功能性出血, 诊断功能性出血之前,还是要排除器质性疾病 。
孕期yin道出血: 问题三里的孕期yin道出血要格外注意,除了上述几点要考虑,特殊之处还有跟妊娠相关的疾病,比如 孕早期的出血需要警惕先兆流产、胎停育、宫外孕这些异常 。
记得在临床上曾经遇到过这样一位早孕保胎的案例:孕妇有过自然流产的病史,再次怀孕后特别小心紧张,发现有出血后马上就找医生就诊了,做了一系列检查,超声正常,孕酮稍微低一些,于是开始保胎治疗,可在治疗过程中出血虽然不多,但始终是断断续续的,淋漓不净,直到孕中期也没有停止。
最后在医生的坚持下最终同意做妇科检查,结果发现宫颈口蚕豆大小的息肉才是出血的「罪魁祸首」,知道并不是宫腔来源的出血后,才后悔白吃了那么多的药物。

▲图片来源:Giphy
对于孕期出血的女性,建议及时就诊,并且同时做妇科检查,明确出血来源后再进行相关的检查和治疗。
很多孕妈妈会担心妇科检查会不会影响胚胎,造成流产,其实不用担心, 简单的打开窥具肉眼观察并不增加流产的风险 。

白带异常,如何判断要不要去医院?
白带颜色异常可能是困扰女生最常见的问题了,那所有的颜色改变都需要重视吗?
首先, 异常出血肯定要重视 ,尤其是同房后的出血,明确出血的部位是第一步。伴随有症状(比如瘙痒疼痛、异味等)的改变也需要及时检查。
如果 只是颜色发黄,没有伴随异常症状 的时候,我们可以暂时观察,可能是不良的卫生习惯或者慢性宫颈炎的表现, 加强外阴护理、勤换*裤内**、定期检查宫颈 。
不推荐随意使用栓剂或者yin道冲洗 ,yin道有「自洁」的功能,人为的干预可能会破坏本来的稳定的环境,自行使用栓剂后还会让后面的检查结果不准确或者症状不典型,给诊断带来困难。
关于白带颜色异常的问题就说到这吧,下面这个表格大家可以收藏起来,方便查阅哦!

▲图片来源:第十一诊室自制
好啦,今天的文章就到这里了,如果感觉对你有帮助的话,不妨点点 赞 和 在看 ,如果你还有其他疑问,欢迎在评论区提问!
早安,我爱这个世界。