
背景
新型冠状病毒肺炎(Novel coronavirus pneumonia, NCP)肆虐中国并迅速在世界范围内蔓延。2020年2月7日发表在JAMA上的临床研究显示,138例住院治疗NCP患者中有26%需入住ICU治疗,病死率则达到4.3%。针对NCP疾病现状,建立合理有效的治疗策略尤为关键。糖皮质激素作为临床上应用最为广泛的抗炎和免疫*制剂抑**,在危急重症的治疗中发挥着重要的作用。国家卫生健康委员会新型冠状病毒肺炎诊疗指南(试行第五版)指出「可根据患者呼吸困难程度、胸部影像学进展情况,酌情短期内(3~5 日)使用糖皮质激素,建议剂量不超过相当于甲泼尼龙 1~2 mg/kg/日,应当注意较大剂量糖皮质激素由于免疫抑制作用,会延缓对冠状病毒的清除」。2020年2月8日,中华呼吸与结核杂志发表了由瞿介明教授、曹彬教授及赵建平教授等牵头制定的新型冠状病毒肺炎糖皮质激素使用建议, 该建议对NCP治疗中糖皮质激素使用的原则、适应症、慎用情况、用法、用量及疗程给出了具体指导。
指南及专家建议的依据为何?糖皮质激素应用于NCP治疗的利弊究竟如何?本文将从基础和临床两个角度出发,在既往同源的两种冠状病毒肺炎(SARS、MERS)以及最近的新冠肺炎(NCP)研究中寻找答案。
利VS弊
利1:糖皮质激素能对抗细胞因子风暴
· 2017年Semin Immunopathol杂志发表的综述概括了人体感染冠状病毒后潜在的炎症反应机制。综述指出,冠状病毒入侵后机体存在保护性与致病性两种炎症反应机制。其中,致病性炎症反应是由于炎症细胞(单核-巨噬细胞、中性粒细胞)的大量浸润、细胞因子的大量释放、病毒的大量复制及干扰素反应的延迟,引发细胞免疫及体液免疫作用减低、细胞凋亡作用显著增强、血管渗漏增加及病毒清除受限,进而导致急性肺损伤(ALI)、急性呼吸窘迫综合征(ARDS)甚至死亡等严重的不良临床结局。

· 既往SARS、MERS案例证明,大量细胞因子释放所引发的细胞因子风暴是致死的元凶。细胞因子风暴(Cytokine storm)是指机体感染微生物后引起体液中多种细胞因子如TNF-α、IL-1、IL-6、IL-12、IFN-α、IFN-β、IFN-γ、MCP-1和IL-8等迅速大量产生的现象,是引起急性呼吸窘迫综合症和多器官衰竭的重要原因。

· 2005年Journal of Medical Virology杂志发表的一项研究表明,细胞因子风暴参与SARS患者病毒感染后的免疫损伤;SARS患者IFN-γ, IL-18, TGF-b, IL-6,IP-10,MCP-1,MIG和IL-8等细胞因子水平显著升高;且死亡患者IL-18,IP-10,MIG及MCP-1水平高于存活患者,细胞因子风暴表现更加明显。

· 2016年韩国学者的两项研究同时证明MERS患者亦出现细胞因子(IL-6,IFN-α,IL-8, CXCL10及CCL5)的显著升高,可能存在潜在的细胞因子风暴。
· 我国曹彬教授等人2020年1月24日发表在Lancet杂志针对NCP患者的研究表明,NCP患者初始血浆IL-1β、IL-1RA、IL-7、IL-8、IL-9、IL-10、FGF、GCSF、GMCSF、IFN-γ、IP10、MCP1、MIP1A、MIP1B、PDGF、TNF-α和VEGF浓度均高于健康成人;且ICU患者血浆IL-2、IL-7、IL-10、GCSF、IP10、MCP1、MIP1A、TNF-α浓度显著高于非ICU患者,细胞因子风暴更加明显。
· 糖皮质激素是一类具有抗炎功能的类固醇激素,通常用于抑制炎症。在2003年SARS流行期间,糖皮质激素是免疫调节治疗的主要药物;研究表明,及时、合理使用糖皮质激素通常会使患者肺部局限性炎症及全身炎症得到有效改善。
· 糖皮质激素对抗全身性细胞因子风暴的作用在动物模型中亦得到证实。美国学者Saif LJ及其团队在2007、2008年先后两次以冠状病毒感染的猪作为疾病模型,探讨激素使用对于疾病模型的影响。结果表明:与PBS空白干预/疾病模型组相比,地塞米松干预/疾病模型组脾脏、气管支气管淋巴结及血液中的IFN-γ细胞因子分泌细胞(CSC细胞)数量更低;地塞米松干预/疾病模型组IFN-γ、IFN-α及IL-6等细胞因子的分泌均在不同时期出现不同程度的抑制。

· 综上,糖皮质激素能够对抗冠状病毒肺炎患者(尤其危重症患者)体内细胞因子风暴的答案是肯定的。然而,WHO指南和我国指南及专家建议中均未明确推荐大剂量全身性激素用于危重NCP患者的治疗,笔者推断这可能与NCP危重症患者比例相比于SARS、MERS较低且NCP患者体内细胞因子风暴强度可能不及SARS、MERS等因素有关;未来仍需更多研究对此加以探究。
利2:糖皮质激素的合理使用可能助力更优的临床结局
· 广州经验、香港经验及台湾经验均提示糖皮质激素的合理使用可能使SARS患者获得更好的临床结局。

利VS弊
弊1:糖皮质激素使用增加并发症风险
住院并发症
· 广州经验提示死亡SARS患者院内并发症的发生率显著高于存活患者,因此关注糖皮质激素使用后出现的院内并发症显得尤为关键。需要重点关注的院内并发症具体包括肺部感染、肺外感染、多器官功能衰竭(MODS)、弥漫性血管内凝血(DIC)、肝肾功能不全、心肌损伤、心律不齐、气胸、纵隔气肿及消化道出血等。


· 2003年7月NEJM杂志报道了一例SARS患者因接受糖皮质激素治疗而出现致死性真菌感染的病例。患者为39岁中年男性,无基础疾病,在接受反复、长疗程、大剂量糖皮质激素治疗后,继发肺、脑、心、肝、肾等多脏器真菌感染,最终临床治疗无效而死亡。该病例提示大剂量、长疗程的糖皮质激素的不当使用可严重抑制SARS患者免疫功能,进而引发严重的不良临床结局。

远期并发症
· 骨坏死是糖皮质激素使用后需要重点关注的远期并发症。一项3年的纵向观察性研究表明,58%接受糖皮质激素治疗的SARS患者在3年内发生缺血性骨坏死;另一项回顾性研究亦表明,539例接受糖皮质激素治疗的SARS患者中有130例(24.1%)发生股骨头坏死。
· 2016年我国学者完成的一项荟萃分析显示,SARS患者中骨坏死的发生率与激素累积剂量、疗程存在显著关联;该研究进一步得出结论:在SARS患者中,通过控制激素的累积剂量和疗程来降低骨坏死的风险尤为重要。


弊2:糖皮质激素使用可延缓病毒清除
研究1:2004年Journal of Clinical Virology杂志发表的一项RCT研究指出,早期应用糖皮质激素(发病7天内)与较高的血浆SARS-CoV病毒载量和延迟病毒清除有关。
· 该研究共纳入16例非重症SARS患者,其中干预组9例(静脉注射氢化可的松,100 mg tid),对照组7例(静脉注射生理盐水,5ml tid);并自患者出现发热症状3-4天后开始监测两组患者血浆SARS-CoV病毒RNA浓度。
· 研究结果显示,激素干预组患者第2、3周血浆SARS-CoV病毒RNA浓度高于对照组,差异有统计学意义(p=0.023)。

研究2:2017年发表在Blue Journal上的一项有关MERS危重症患者的回顾性研究指出,在校正患者基线与激素治疗起始时间等混杂因素后,激素应用与患者血浆MERS-CoV病毒RNA清除时间延迟具有显著关联(校正HR 0.35,95% CI:0.17-0.72,p=0.005);且在不同剂量激素疗法亚组中皆具有统计学差异。

研究3:美国学者Saif LJ及其团队在冠状病毒感染猪模型中发现:地塞米松干预/疾病模型组动物肺组织及BALF中冠状病毒RNA浓度自干预第4天起高于PBS空白干预/疾病模型组。

糖皮质激素在NCP治疗中的具体应用
· 四项已发表的较大样本量NCP患者临床研究表明,NCP住院患者整体接受糖皮质激素治疗的比例为18.6-44.9%,其中重症患者显著高于非重症患者(44.5-72.2% vs 11-35.3%)。
· 曹彬教授等于Lancet发表的最新研究结果显示:接受激素治疗NCP患者相对未接受激素治疗患者,表现出基线期D二聚体、肌酐、谷草转氨酶(AST)、乳酸脱氢酶(LDH)、降钙素原(PCT)及肌钙蛋白(Troponin I)等水平更高的特点;接受激素治疗患者出现急性呼吸窘迫综合征(ARDS)、休克、急性肾损伤(AKI)及继发感染等并发症的风险更高;接受激素治疗患者需要氧疗支持、持续性肾脏替代治疗(CRRT)比例更高。

重症新型冠状病毒感染肺炎诊疗与管理共识
· 由武汉同济医院新型冠状病毒肺炎救治协作组牵头制定的「重症新型冠状病毒感染肺炎诊疗与管理共识」按照疾病严重程度将重症NCP患者分为三型(高危普通型、重型及危重型),并根据不同疾病分型对激素使用给出了具体建议; 该共识亦指出关于糖皮质激素的使用,目前的临床研究证据并不充分,仅基于临床经验和个案报道而推荐。

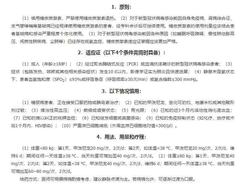
新型冠状病毒肺炎糖皮质激素使用的建议
· 中华呼吸与结核杂志2020年2月8日在线发表了由瞿介明教授、曹彬教授及赵建平教授等专家牵头制定的新型冠状病毒肺炎糖皮质激素使用建议,该建议对NCP治疗中糖皮质激素使用的原则、适应症、慎用情况、用法、用量及疗程给出了具体指导。

小结
1、糖皮质激素能够对抗冠状病毒肺炎患者体内的细胞因子风暴,合理使用可能使冠状病毒肺炎患者获得更好的临床结局。
2、糖皮质激素应用于冠状病毒肺炎治疗可增加近期、远期并发症风险,对并发症的严密监测、及时干预至关重要。
3、糖皮质激素的免疫抑制作用可延缓冠状病毒清除。
4、糖皮质激素应用于新型冠状病毒肺炎治疗的利弊争议较大,仍需从更多的临床和基础研究中总结经验。
参考文献
[1] JAMA,2020. DOI:10.1001/jama.2020.1585。
[2]中华结核和呼吸杂志, 2020,43(00) : E007-E007.
[3] Semin Immunopathol (2017) 39:529–53
[4] Journal of Medical Virology 75:185–194 (2005)
[5] J Korean Med Sci, 2016,31(11):1717–1725
[6] Sci Rep, 2016, 6: 25359
[7] Lancet, 2020. DOI: 10.1016/S0140-6736(20)30183-5
[8] Journal of Virology, Dec. 2007, p. 13681–1369
[9] Journal of Virology, May 2008, p. 4420–442
[10] Chest, 2006, 129(6): 1441-1452
[11] Journal of Infection (2007) 54, 28e39
[12] Journal of Infection (2004) 48, 23–31
[13] NEJM, July 31, 2003,349;5
[14] Tropical Medicine and International Health. November 2009,14 suppl. 79–84
[15] Bone Joint J 2014;96-B:259–62.
[16] Osteoporosis International, 2016, 28(3):1-8.
[17] Journal of Clinical Virology 31 (2004) 304–309
[18] American Journal of Respiratory and Critical Care Medicine, 2017:rccm.201712-2371ED.
[19] Lancet, 2020. DOI:10.1016/S0140-6736(20)30211-7
[20] medRxiv, 2020. DOI: 10.1101/2020.02.06.20020974v1
作者介绍

陈燕
中南大学湘雅二医院呼吸与危重症医学科教授,主任医师,博士生导师;中华医学会呼吸分会全国青年委员;中华医学会呼吸分会慢阻肺学组委员;中华医学会临床流行病学和循证医学分会循证医学学组副组长。

马义铭
中南大学湘雅医学院临床医学八年制博士在读,学术兴趣:以慢性气道疾病为主的呼吸系统疾病。
本文完
*今条头日**排版:大奔
未经许可,请勿转载
@头条健康 @新型肺炎 @健康中国 @*今条头日**青云计划