微信是中国最流行的社交软件之一,拥有超过10亿的月活跃用户。然而,近日有网友反馈称,自己的微信号因为长时间未登录而被系统回收,引发了广大用户的关注和讨论。

据悉,这位网友名叫小王,他在2018年注册了一个微信号,用于和朋友聊天和支付2。由于工作原因,他从2019年开始就很少使用微信,直到2023年7月16日,他想要重新登录微信时,却发现自己的微信号已经被回收了。他联系了腾讯客服,得到的回复是:“正常登录使用的微信号不会被系统回收,但对于长时间未登录的微信号,系统根据该账号的使用情况可能会进行回收处理,感谢您的理解与支持”。



有网友留言表示,自己还有200元钱的微信号也被回收了。对此,@腾讯微信团队17日下午发文回应,称微信有零钱的微信号就不会被注销。为保障用户的微信账号安全,注册后不活跃,长期未登录,并且没有零钱的微信账号,会被系统注销,无法使用。

这一消息在网上引起了轰动,许多用户纷纷表示担心自己的微信号也会被回收,有些用户甚至表示要经常登录微信以防万一。也有些用户质疑腾讯客服的说法,认为这是一种侵犯用户权益的做法。还有些用户表示理解和支持腾讯客服的做法,认为这是一种合理的资源分配和优化的方式。


那么,腾讯客服回应微信号被回收的说法是否合理呢?我们可以从以下几个方面来分析:
首先,从法律角度来看,根据《中华人民共和国网络安全法》第四十条规定,“网络运营者应当按照规定采取技术措施和其他必要措施,确保网络安全、稳定运行,并有效应对网络安全事件”。也就是说,网络运营者有权利也有义务保障网络服务的安全和稳定。而根据《中华人民共和国消费者权益保护法》第二十九条规定,“经营者提供商品或者服务时应当遵守公平、诚信原则”。也就是说,经营者有义务也有责任尊重和保护消费者的合法权益。


因此,在这个问题上,腾讯客服回应微信号被回收并不违反法律规定,只要他们能够提前告知用户并给予合理的解释和补偿。同时,用户也应当遵守微信服务协议中的相关条款,并及时登录和使用自己的微信号。
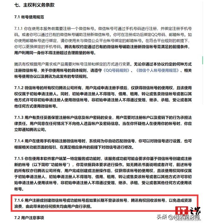
其次,从技术角度来看,根据腾讯客服的说法,“系统根据该账号的使用情况可能会进行回收处理”,这说明腾讯客服并不是随意或者恶意地回收用户的微信号,而是基于一定的算法和标准来判断哪些账号需要被回收。这可能与账号的注册时间、登录频率、活跃度、好友数量、余额等因素有关。
从技术上来说,这种做法是有一定的合理性的,因为微信号是一种有限的资源,每个微信号都需要占用一定的服务器空间和带宽,如果有大量的微信号长时间不被使用,就会造成资源的浪费和拥堵,影响其他用户的体验和安全。因此,通过回收一些长时间未登录或者低活跃度的微信号,可以释放出更多的资源,提高网络服务的效率和质量。

最后,从用户角度来看,腾讯客服回应微信号被回收的说法也是有一定的争议性的,因为对于一些用户来说,他们的微信号可能不仅仅是一个通讯工具,而是一个重要的个人身份和资产。他们的微信号可能关联了他们的朋友、家人、同事、客户等社交关系,也可能关联了他们的银行卡、支付宝、京东等支付和购物平台,还可能关联了他们的微信公众号、小程序、企业微信等工作和创业平台。如果他们的微信号被回收了,他们就可能失去了这些重要的信息和资源,给他们带来了不可估量的损失和困扰。
因此,在这个问题上,腾讯客服应当充分考虑用户的感受和需求,并尽量避免或者减少对用户造成的不利影响。他们应当在回收用户微信号之前,给予用户充分的通知和提示,并给予用户合理的期限和方式来恢复或者转移自己的微信号。同时,他们也应当在回收用户微信号之后,给予用户合理的解释和补偿,并尽力帮助用户找回或者重新注册自己的微信号。


综上所述,腾讯客服回应微信号被回收:长时间未登录或会回收处理这一说法,在法律和技术上是有一定合理性的,但在用户上是有一定争议性的。我们希望腾讯客服能够在保障网络服务安全和稳定的同时,也能够尊重和保护用户的合法权益,并与用户建立良好的沟通和合作关系。