逢年过节,每家每户肯定都会自己挂一点花灯,但是又有许多的同学在傍晚时忘记开花灯,导致最后花灯没有达到自己想要的效果,那么现在,就教你自己做一个高逼格的光控开关。

五五五电路接成施密特触发器,光敏电阻器RG白天受光照射呈低电阻,故五五五电路的阈值端第6脚与触发端第2脚电位均高于电源电压6伏的三分之二,处于复位状态,第3脚输出低电平,继电器K不动作。晚上,环境光线变暗,RG呈现高电阻,使得五五五第2脚电位下降,当降至电源电压6伏的三分之依时,五五五电路置位,第3脚输出高电平,K得电吸合。实现在光线变暗的时候接通继电器,即暗通。调节RP1阻值,可调整光控阈值。而另一个接法的亮通式光控开关电路,白天RG受光照射呈低电阻,五五五电路复位,第3脚输出低电平,继电器K得电吸合;夜间光敏电阻RG呈现高电阻,五五五电路置位,第3脚输出高电平,继电器K释放,从而实现白天继电器动作闭合,夜间释放。实现在光线较强时接通继电器,即亮通。
电路中R1、C1构成积分电路,可起吸收抗干扰作用,可防止夜间短暂光线变化使电路发生误翻转。


简单的光控开关制作(一)
以下介绍的光控开关能使白炽灯的亮灭跟随环境光线变化自动转换,适合于控制路灯、走廊灯和学校厕所灯等,具有较好的节电和延长灯泡使用寿命效果。该开关造价不足4元,制作和安装使用都很简单。
一、工作原理
光控灯开关的电路如图1虚线框内所示。VS是普通单向晶闸管,其触发信号由电阻器R和光敏电阻器RL对220V交流电的分压(忽略电灯丝电阻)得到。VD是普通二极管,主要用于防止RL两端反向电压对VS控制极的损坏。白天,环境自然光线较强,RL呈低阻值(≤2kΩ,RL两端交流电压小于VD和VS控制极的导通电压(约0.65V+0.65V=1.3V),VS处于阻断状态,电灯H不亮;夜晚,环境自然光线变暗,RL呈高阻值(>1MΩ),VS从RL两端获得足够触发电压而导通,H通电自动点亮。

光控灯开关原理图
由于每次夜幕降临电灯点亮时,灯的亮度是随着外界自然光线的减弱而逐渐由暗变最亮的,故避免了使用普通机械开关时,每次开灯瞬间比正常时大10倍以上的强电流对灯丝的冲击,有效防止了灯丝的过电流速损;另外,H工作时加在它两端的是半波脉冲电压,实测直流平均电压约99V,灯泡实际功率仅为标称功率的30%左右,这不仅节电,而且还能有效防止因夜深电网电压升高而造成的灯丝过电压速损,使得灯泡使用寿命大大延长。笔者单位厕所里的照明电灯,在使用本开关之前,每月要更换2-3只白炽灯泡,现在使用本开关一年多时间,尚未更换过一只灯泡。该开关在白天自身耗电甚微,实测总电流<22μA。
二、元器件选择
VS选用MCR100-8(1A、600V)或BT169D(1A、400V)型普通塑封单向晶闸管,要求控制极(也叫门极)触发电流Ig<20μA。VD用1N4004型硅整流二极管。
RL用MG45-12型非密封光敏电阻器,其它亮阻≤2kΩ、暗阻≥1MΩ的光敏电阻器也可代用。R采用RTX-1/8W型碳膜电阻器。
三、制作与使用
整个光控开关电路可组装在经过改造后的吊式电灯用挂线盒内,如上图右半部分所示。焊接时注意,各元件引脚均套上电工用绝缘套管,以免在使用过程中发生短路故障。RL引脚不要剪得过短,以装好后正好从原吊线出孔凸出为宜;挂线盒原有的接线桩直接用作X1、X2接线桩即成。此开关只要元器件质量保证,焊接无误,无须调试便可投入使用。
该开关适合控制标称功率≤200W的普通照明用钨丝灯泡,它的接线方法与普通机械开关相同,完全符合电工接线规范。实际安装时,只需把开关的两个接线端X1、X2不分顺序串入电灯相线(火线)一侧回路即行。但注意开关安装位置要有所讲究,应避开风雨侵蚀和灯光直射处,选择在感受自然光良好的地方固定。
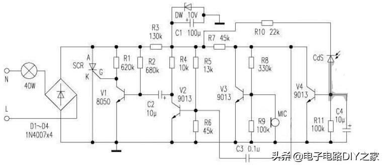
简单的光控开关制作(二)
这款声光控开关电路是我们根据某公司生产的产品剖析而来,它全部由分立元件构成,而且元件易购,很适合于电子初学者自制。

电路见图。该装置与灯泡串联分压后由D1~D4整流成脉动电压对V1供电,再经DW和C1稳压滤波后对V2~V4供电。
白天有光照时,光敏元件阻值减小,V4饱和导通,V3虽然设计在放大状态,但由于集电极电压受V4的钳位很低,故V3不能工作。V2处于饱和状态,V1也处于饱和状态,SCR的G极与K极之间触发电压很小,SCR不能导通,灯不亮。
晚上无光照时,光敏元件阻值增大,V4截止,V3集电极电压升高。当MIC拾取到声音后,经V3放大后由C3耦合至V2的基极,声音信号的峰值有可能使V2进入截止区,也可能使V1进入截止区。V1进入截止区后,SCR受触发导通,灯点亮。V2进入截止区后,DW上电压通过R4对C2充电。声音消失后,V2又饱和,C2正极处于地电位,使V1基极为负电位,V1保持截止,SCR保持导通,灯持续点亮。此后C2通过R4、R3、R2放电,放电完毕V1又处于饱和状态,SCR截止,灯熄。调整R2、C2的大小可调整灯亮时间的长短。