
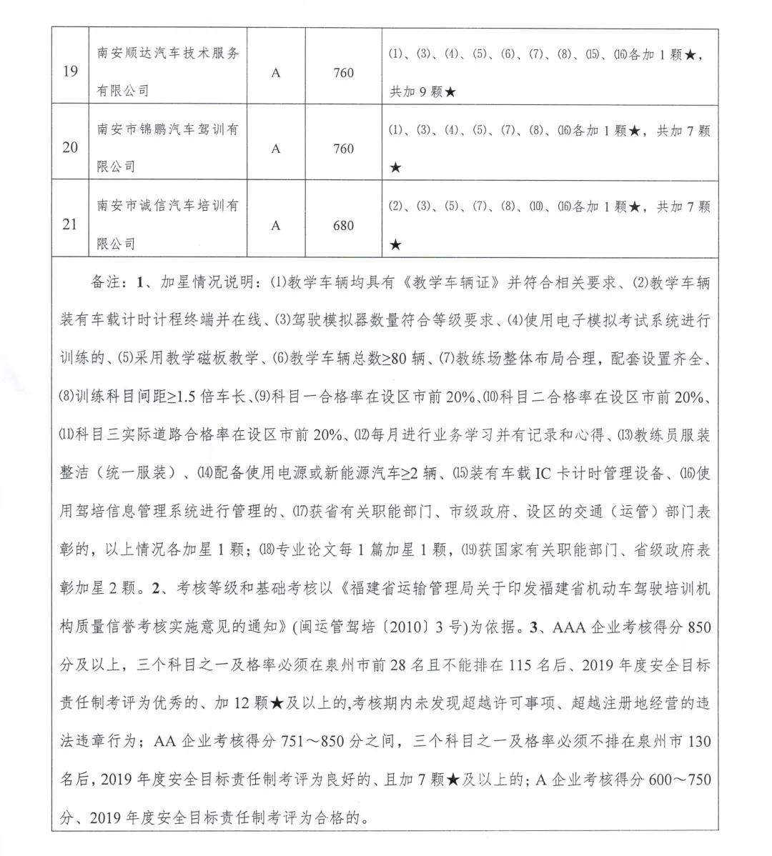
为提高南安市驾培机构培训服务质量,规范机动车驾驶培训经营活动,加强驾培行业诚信体系建设,近期,南安市交通运输局组织对全市21所驾校进行了2019年度质量信誉考核。
考核采用量化评分,主要从组织管理、人员条件、教学车辆、教学设施设备、服务质量、学员考试合格率、经营管理等方面进行全面考核。
经考核,A*级A**16家、*级A**5家。其中康龙驾校、延平驾校、金源驾校位列三甲。

来看看你报考的驾校排第几?



你一票我一票
优秀的驾校让大家都看到!

来源:南安市广播电视台微信公众号
02

为提高南安市驾培机构培训服务质量,规范机动车驾驶培训经营活动,加强驾培行业诚信体系建设,近期,南安市交通运输局组织对全市21所驾校进行了2019年度质量信誉考核。
考核采用量化评分,主要从组织管理、人员条件、教学车辆、教学设施设备、服务质量、学员考试合格率、经营管理等方面进行全面考核。
经考核,A*级A**16家、*级A**5家。其中康龙驾校、延平驾校、金源驾校位列三甲。

来看看你报考的驾校排第几?



你一票我一票
优秀的驾校让大家都看到!

来源:南安市广播电视台微信公众号
02