2020年湛江中心人民医院第二批招聘工作人员通告
由于业务大幅提升,需大量招聘专业技术人才,具体招聘信息如下:
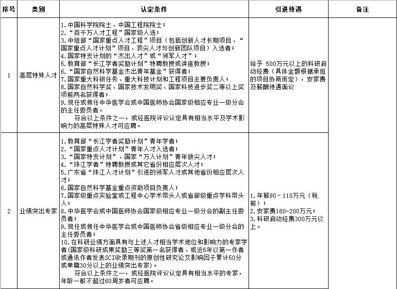
柔性引进人才


高层次人才


设岗学科特聘教授


医技药研岗位


1、博士研究生不受名额及专业限制,常年公开招聘。
2、应聘医师岗位本科生必须具备医师资格证及相应岗位的规培证;硕士研究生原则上要求具备医师资格证及相应岗位的规培证(学术型研究生不作要求)。
3、以上学历要求第一学历必须为全日制普通高等院校毕业生。
4、除有备注要求的以外,本科生要求年龄30周岁及以下,硕士研究生要求年龄35周岁及以下。
护理岗位

1、以上学历要求第一学历必须为全日制普通高等院校毕业生。
2、本科生要求年龄30周岁及以下,硕士研究生要求年龄35周岁及以下。
行政后勤岗位


1、以上学历要求第一学历必须为全日制普通高等院校毕业生。
2、本科生要求年龄30周岁及以下,硕士研究生要求年龄35周岁及以下。
报名方式:
1、现场报名:报名时提交个人简历(写上报考岗位)和本人身份证、学历证书、学位证书、资格证及执业证书等相关证件复印件(一份,用A4纸复印);
2、网上报名:将个人简历(写上报考岗位)、本人身份证、学历证书、学位证书、资格证及执业证书等相关资料扫描后发送到邮箱(rskzp3157406@163.com),并于面试前按要求提交所需资料原件及复印件。
3、考试等相关通知在QQ群发布,请已报名的考生要加入QQ群:1033518116(群名称:湛江中心医2020年第二批招聘群)。
4、报名截止时间:2020年5月31日下午5点30分(报名截止期内额满为止,以医院官网公布的信息为准)。
医院地址:广东省湛江市赤坎区源珠路236号
邮政编码:524037
医院邮箱:rskzp3157406@163.com
联系电话:0759-3157406、3157417、3639030
联系人:李老师 吴老师
医院网址:http://www.dr0759.com/