12月9日,云南楚雄一名3个月的宝宝,被老鼠咬伤,右侧鼻翼被咬伤,软骨已漏出。据孩子父母描述,事发前他们给宝宝喂了奶后,把孩子单独留在了屋里。两人回到房间时孩子面部有齿痕咬伤。
据昆明广播电视台报道,孩子被咬或因喂奶后未清洁。女婴目前已经完成了初步清创和缝合,如无特殊情况,3~4天就可出院。

图片来源:新京报
相信大家和嘟妈一样,第一反应是家里条件是不是不好?现在不是几乎很少有这样的事情了吗?小时候到是经常听大人们讲亲戚熟人被老鼠咬伤的故事。难道现在还有吗?
不查不知道,一查吓一跳。「被老鼠咬伤」这类事件还真是频繁上报:
今年3月,山东滨州无棣一名5岁男孩和邻居小伙伴一同玩耍拿玉米时,被从玉米里跑出来的老鼠咬伤。

被咬伤的男孩
2018年11月5日,安徽东海幼儿园一幼儿午睡时被老鼠咬伤手指。11月14日,又一名儿童在该幼儿园午睡时疑被老鼠抓伤。
2018年2月27日20时55分,汇川公安分局特警大队训练中队人员在茅草铺客运站执勤时,一老人前来求助,称其两个月大的孙子在绥阳家中不幸被老鼠咬伤脸部(舌头、下巴等),因伤情严重,绥阳县医院建议将其转院到遵义市医学院治疗。

2017年12月,江西抚州市民吴女士带着8个月大的儿子入住了南昌市某知名连锁酒店,凌晨5点多发现儿子被老鼠咬伤。

... ...
嘟妈认为非常有必要为大家普及这项常识,特别是临近过年期间,宝宝可能会随着爸爸妈妈回老家,尤其是农村,家里还是会是不是有老鼠。
老鼠多半是在人们睡觉后找东西吃,鼻子极其灵敏,闻到带香味的食物就会啃。所以,小宝宝喝完奶后,一定要及时清理宝宝脸上和身上的奶汁,卧室内不要放置开封食品。更重要的是,宝宝入睡时爸爸妈妈不能离得太远,以防有特殊情况发生。
被老鼠咬了,需要打疫苗吗?
在前面我们提到的山东5岁男孩因玩玉米被老鼠咬伤,当时,因被告知老鼠咬伤后需打一种出血热疫苗,而当地医院没有,该男孩儿父母无奈求助媒体帮助,很多热心网友积极提供帮助,但最终还是没找到流行性出血热疫苗。

后来,市疾控中心相关专家介绍,流行性出血热是由汉坦病毒引起的,被老鼠咬伤不代表就感染了汉坦病毒。其次,流行性出血热的潜伏期一般为7天至14天,以两周为多见。而流行性出血热疫苗注射后产生有效保护抗体也需近2周时间,因此注射该疫苗的意义不大。
另外,根据疫苗说明书,流行性出血热疫苗接种年龄范围为16岁至60岁的人群,16岁以下儿童不在接种年龄范围内。目前,随着社会发展和城市进步,流行性出血热的发病率很低,流行性出血热疫苗接种主要在流行性出血热高发地区流行高峰来临之前1个月内完成接种。
那要不要接种狂犬疫苗呢?在找新闻源时,发现几乎每个被老鼠咬的孩子都接种了狂犬疫苗。

但是,中国疾控中心发布的《狂犬病预防控制技术指南》(2016版)中指出:
狂犬病在自然界的储存宿主,主要包括食肉目动物和翼手目动物,比如豺、狼、狐、臭鼬、浣熊和蝙蝠等,进而感染猪、牛、羊和马等家畜。
WHO指出,对北美洲和欧洲狂犬病流行地区的野生和家栖啮齿类动物的大规模检测显示,此类动物极少感染狂犬病,狂犬病病毒终端溢出性感染仅为偶发事件,说明此动物并非狂犬病的储存宿主,也不参与该疾病的流行和传播。
美国CDC也指出,啮齿类(尤其是小型啮齿类,如花栗鼠、松鼠、小鼠、大鼠、豚鼠、沙鼠、仓鼠)和兔形目(包括家兔和野兔)极少感染狂犬病,也未发现此类动物导致狂犬病的证据。
根据接《狂犬病预防控制技术指南》(2016版)中针对狂犬病疫苗接种的注意事项中提到,暴露于是啮齿类动物、家兔或野兔时,通常无需接种狂犬病暴露后免疫预防。
除此之外,禽类、鱼类、昆虫、蜥蜴、龟、蛇,也不会感染和传播狂犬病。美国CDC明确指出:所有哺乳动物都可能患狂犬病,而上述几种动物不属于哺乳动物,不会感染和传播狂犬病。
不过,若十分担忧,也可以在医嘱下选择是否接种狂犬疫苗。
什么时候应接种狂犬疫苗?
嘟妈今天不仅仅要讲鼠类咬伤后是否需要接种疫苗,更重要的是想要告诉大家,当宝宝接触动物后,哪种情况下我们应该当心狂犬病?怎么观察宝宝?是否需要接种狂犬病疫苗?伤口应该如何处理?
我们都知道,即使我们万般小心,还是阻挡不了意外的发生。一不小心,宝宝就会被猫狗抓伤或咬伤。
宝宝就被犬科、猫科动物抓咬伤,应根据狂犬病暴露程度分级处理:
一级:接触或喂养动物,完好皮肤被舔,完好皮肤接触狂犬病动物或人狂犬病病例的分泌物或排泄物。
应对措施:无需处置
二级:裸露皮肤被轻咬、无出血的轻微抓伤或擦伤
应对措施:立即处理伤口,并按相关规定进行狂犬病疫苗接种。
三级:一处或多处贯穿性皮肤咬伤或抓伤,破损皮肤被舔,开放性伤口或粘膜被唾液污染(如被舔舐),暴露于蝙蝠。
注:WHO认为,由于头、面、颈、手和外生殖器部位神经丰富,建议这些部位轻微的暴露也属于三级暴露。
应对措施:立即处理伤口,并按相关规定使用狂犬病被动疫苗制剂,并接种狂犬病疫苗。

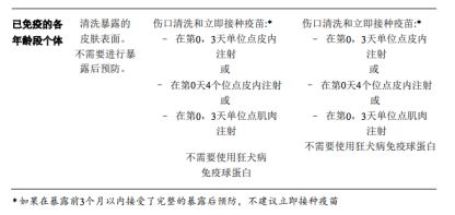
接种方式 来源:WHO
我们要明白,立即处理伤口的目的是预防狂犬病的发生,以及预防伤口发生继发细菌感染,促进伤口愈合和功能恢复。
因此,伤口处理包括对伤口内部进行彻底冲洗、消毒以及后续的外科处置,这对预防狂犬病发生,避免继发细菌感染具有重要意义。伤口处理具体步骤如下:
- 伤口冲洗:用肥皂水或其他弱碱性清洗剂,和一定压力的流动清水,交替清洗咬伤和抓伤的每处伤口至少15min,最后用生理盐水冲洗伤口,避免肥皂液或其他清洗剂残留。
- 消毒处理:伤口彻底冲洗后,需用稀碘伏、苯扎氯铵或其他具有病毒灭活效力的皮肤黏膜消毒剂消毒涂擦伤口内部。
检测不到狂犬病病毒,还打不打疫苗?
先来看一组数据,根据指南意见,估计我国年暴露人口超4000万,部分狂犬病高发省份检测显示,90%以上暴露就诊人群为二级和三级暴露。其中全部暴露患者中,约10%未接种疫苗,三级暴露患者,约15%未接种被动免疫制剂注射。
不接种疫苗的原因有:没有打疫苗的意识,不具备打疫苗的条件,有些人则是因为被动物咬伤后,经过血液检测未发现狂犬病病毒便不接种疫苗。
其实狂犬病病毒最初进入伤口时,不会进入血液循环,所以通常血液中检测不到狂犬病病毒。
而狂犬病可防不可治,一旦发作,死亡率几乎达到了100%!而且在被疑患狂犬病动物咬伤的受害者中,15岁以下儿童占40%!
病毒会在中枢神经系统的扩散,随后发展为可致命的进行性脑和脊髓炎症。
据统计,目前99%的狂犬病发生在发展中国家,印度为当前狂犬病疫情最严重的国家,中国狂犬病发病仅次于印度,2004-2014年,狂犬病死亡人数一直高居我国传染病死亡数的前3位。
有不少人当被动物抓咬伤后,根据所谓的10日观察法决定是否打疫苗。在被咬伤后,如果10天后该动物没有发病死亡,那么就证明它不携带狂犬病毒。
这个方法确实是真的,但针对的主要是曾经接种过狂犬疫苗的、或者是你了解的家养动物。
而且在这10日期间也不是什么都不做,而是先要及时的接种疫苗,如果10日后动物没有死亡,那么疫苗接种可以停止。不过这个时候整个接种过程都进行了大半,也没必要停止了。
根据WHO的建议,在接种3个月内不需要再次接种。
如果是在1年前注射的,那么被咬伤后还是应该再次进行疫苗接种,不过接种过程会缩短。

从左至右分别为Ⅰ、Ⅱ、Ⅲ级暴露 来源:WHO
元旦春节出游的时候,家长一定要特别注意!现在很多人都没有给宠物牵绳的习惯,而且一些流浪猫狗也并没有接种过兽用狂犬疫苗。
面对这种情况,作为家长一定要让宝宝尽可能的远离不熟悉的宠物,防止突然发狂伤人。
而且宝宝由于身材矮小,更容易被撕咬头面部,头面部距离大脑太近,一旦被狂犬病毒侵袭,发作十分迅速。就算没有携带狂犬病毒,受伤留疤也是得不偿失!
在没有能力改变外部环境的情况下,我们只能用自己的力量保护宝宝,让宝宝平安长大
参考资料|
1.BrownCM,DeMariaJrA,KaplanSL.Rabiesimmuneglobulinandvaccine[J].
2.狂犬病.世界卫生组织.2014.
3.MayoClinicStaff.Severebleeding:Firstaid.2017/10/19.
4.JamesHubbard,M.D.,M.P.H.ArteriesVs.Veins:HowtoTelltheDifferenceandStoptheBleeding.2011/09/19.
5.周航, 李昱, 陈瑞丰,等. 狂犬病预防控制技术指南(2016版)[J]. 中国病毒病杂志, 2016, 37(3):139-163.
6.狂犬病疫苗和免疫球蛋白:WHO 立场,2018 年 4 月,2018.