
5-6月是作物生长的关键时期,但是近段时间持续高温多雨,本就处于高发期的各种病害越加泛滥。
一般大部分病害在病害侵染初期是比较容易防住的,但往往很多朋友不太注意,导致错过了最佳防治时期!再加上用药单一,也有可能导致病害反复出现治不住!
因此,今天为大家介绍杀菌剂的用药技巧,帮助大家提前做好病虫害的防治工作!







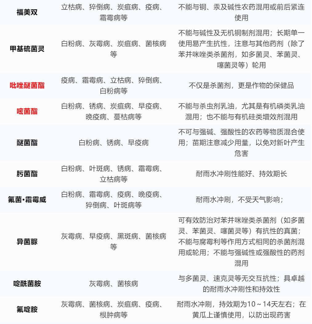
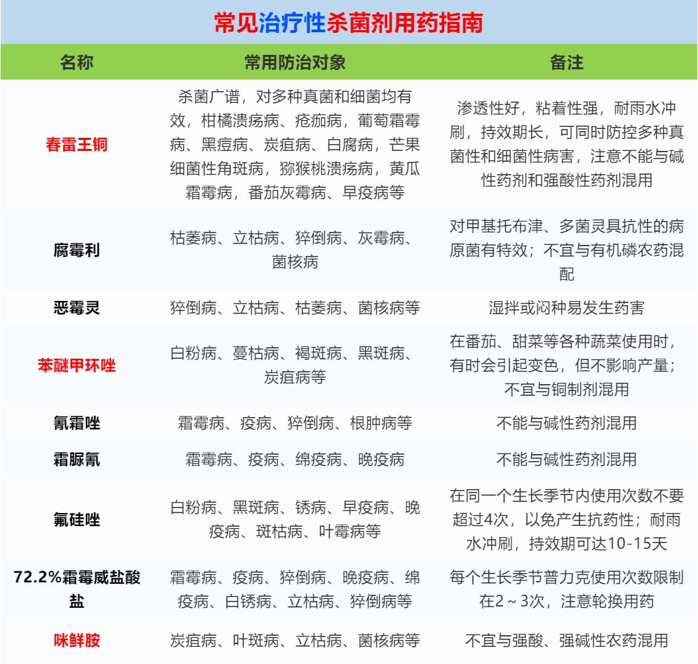
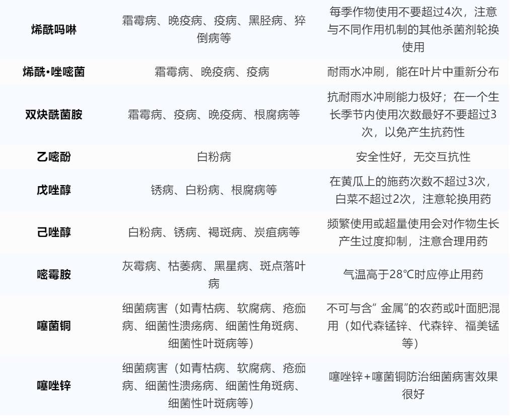
保护性杀菌剂:病害发生前使用,保护作物不受病菌侵染;病害发生初期结合治疗*药性**剂一起使用,防止病菌扩散和传染。
保护性杀菌剂+治疗性杀菌剂一起使用的作用特性,一方面保护其他健康组织,以防被病菌侵染发病;另一方面治疗已经入侵的病菌,以防扩散 为害 。
用药建议:
1、铜制剂之间不混配;
2、酸性不与强碱性混配;
3、嘧菌酯不与有机硅、乳油类混用。
以上2表仅供参考,如果大家有更好的建议,欢迎与我们共享!
来源:大丰收植保