
点击关注“医学研究发布平台”,私信回复“电子书”,即可得获得全年《临床合理用药杂志》和《实用心脑肺血管病杂志》电子书!!!
加巴喷丁联合局部注射利多卡因对带状疱疹后神经痛患者不良情绪及生活质量的改善情况分析 唐密密作者单位: 110034 辽宁省沈阳市, 沈阳七三九医院皮肤科【 摘 要】
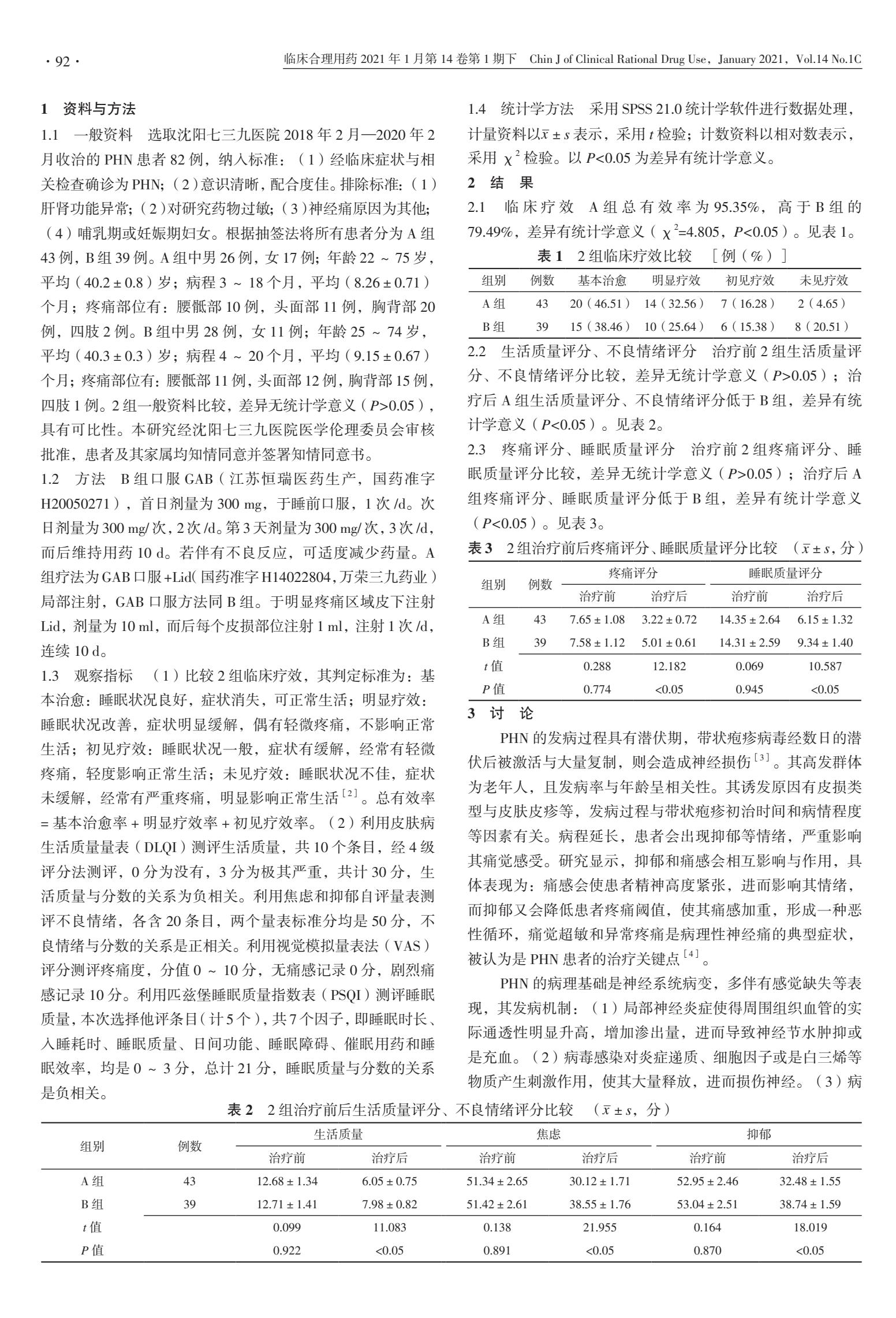
目的
探讨加巴喷丁( GAB) 联合局部注射利多卡因( Lid) 对带状疱疹后神经痛( PHN) 患者不良情绪及生活质量的改善情况。
方法
选取沈阳七三九医院 2018 年 2 月—2020 年 2 月收治的 PHN 患者 82 例, 根据抽签法将分为 A 组 43 例, B 组 39 例。 A 组予以 GAB 口服 +Lid 局部注射治疗, B 组予以 GAB 单纯口服治疗。 比较 2组临床疗效, 治疗前后生活质量评分、 不良情绪评分、 疼痛评分、 睡眠质量评分。
结果
A组总有效率高于B组( P<0.05)。治疗前 2 组生活质量评分、 不良情绪评分比较, 差异无统计学意义( P>0.05) ; 治疗后 A 组生活质量评分、 不良情绪评分低于 B 组( P<0.05) 。 治疗前 2 组疼痛评分、 睡眠质量评分比较, 差异无统计学意义( P>0.05) ; 治疗后 A 组疼痛评分、 睡眠质量评分低于 B 组( P<0.05) 。
结论
GAB 联合局部注射 Lid 治疗可以缓解不良情绪与痛感, 改善睡眠质量, 且能提升生活质量。【 关键词】 神经痛, 带状疱疹后; 加巴喷丁; 局部注射; 利多卡因; 治疗结果【 DOI】 10.15887/j.cnki.13-1389/r.2021.03.036



