海信变频空调KFR-26G/11BP电控板原理与检修:今天有空折腾从朋友家要来的一块海信KFR-26G/11BP变频空调出故障时换下来的电源控制板,想再碰碰运气。


由于这块板子拆下以前不知道整机出了什么故障,因此也没有具体检修范围,只能普查一遍。也是一个全面了解该板子的一个机会。
为了和大家一起学习,同时也特别想让一些即想搞明白变频空调维修,电子基础又比较弱的朋友,我顺带介绍一点变频空调上用的电子元器件,便于大家知识提升。由于本人水平有限,算是抛砖引玉吧。
下面以KFR 26G/11BP变频空调电源控制板为例。
该板子主要有三大部分组成
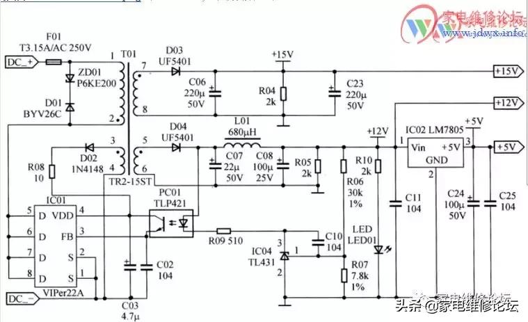
1、形成15V12V5V电压部分
2、执行控制机构部分
3、通讯电路部分
首先按交流220V输入次序先介绍电源控制板上的一些主要元件和作用。


有了以上这2种元件就可以产生300V左右的电压。







上面介绍的元件的作用你理解了吗,能在图纸上对号入座了吗?
图10的原理就是300V正极——保险丝—PTC(图中没画)——T101 1脚——2脚——IC101 5.6.7.8——1.2脚——300V负极构成回路。
次级经T101 7脚——D03——+15V——负载——8脚构成回路。
另一路T101 5脚——D04——L01——12V——负载——6脚构成回路。
12V——7805——5V——负载——6脚构成回路
光耦是反馈电路,监视12V电压变化情况,随时通知viper22及时调整,使12V稳定不变。
下面检查电路板
一:
修电器先修电源,这是原则。
先把220V交流电压(注意相线,零线不要搞错,连接线路板上CN08,是零线,电路板F02边IN-L接相线)
由于硅桥在人家机器上,为得到300V直流电压做个零时的整流桥堆,CN09和主控继电器上的引线接在硅桥的输入端,用万用表直流500V档测整流桥堆电压,直流210V,你知道为什么吗?
记住,红表笔为正电源。

断电,找个绝缘的罐子把整流桥队装进去,安全措施哦。
我是宁可他人触电,自己绝对不触电。
呵呵!
硅桥正负端接上板子的300V输入端。
(CN13接硅桥电压输出负,CN12接硅桥输出正)

用万用电表直流500V档,接在板子上的300V输出端(CN14,CN15)上,得到310V直流电压,指示灯亮。我的板子这项基本没问题。

300V异常有以下情况。
无电压,PTC坏,PTC常温下有47欧姆左右阻值。
电压不到220V,整流硅桥坏。
如在接入负载后电压明显下降,则是电容容量下降所之。
断电,在电路板背面的接地处先焊一个“桩”是除300V外,其他电路的公共接地线(基准点)。

然后用带电线的夹子夹住“桩”电线再连在黑表笔上。用单手拿红笔测量时手比较稳而且安全。用万用表直流电压50V档,用红笔分别测量15V12V5V对地电压。

显示均正常。
LED灯亮。
电源部分检查结束。
如15V12V无电压,查开关变压器,ZD01,D01,集成电路。
15V12V均不正常,查D02 R08,检查R06,R07分压电阻,调整R07电阻值可以调整输出电压值调整无效检查光耦,TL431。
5V不正常,换7805。
15V不正常,查D03,R04,C06,C23.
调准电压时以15V为准
二,控制电路
先介绍控制电路中的主要元件




控制部分原理
CPU发出指令给2003反相器,2003输出低电位(或高电位),使继电器线圈2端电位差加大(或减小)到继电器内开关吸合(释放)控制风机,转向阀,主继电器工作。
先检查控制电路中的三个继电器

一,黑表笔还是接地,用万用表直流50毫安档,红表笔分别接触图片中的三个箭头位置(不可接错,接错的话那就是把电流表串在12V电压上,有损坏电表的可能)检查继电器。当红表笔接触到焊点时,继电器应有清脆的哒哒吸合声。电表读数在30毫安左右为正常。那路不正常那路继电器坏。最好在做这检测时,同时用万用表电阻档监测一下开关2个端子,在继电器吸合时电表电阻值应该0,否则需更换。同时检查C04,R17(或C05,R18)

检查ULN2003反相电路
用红表笔一端接正5V,另一端分别去触碰电阻R12(管外风机)R13(管电磁阀线圈),R14(管主控继电器)的上端(模拟CPU给出的5V高电位,)此时继电器也应该发出吸合声,表示反相器工作正常。
如不正常,再触碰三电阻下端,如正常了就是电阻坏,否则就是ULN2003坏。
经检查我的这块板子上没发现不正常的地方。
三:
检查通讯电路

通讯电路的工作原理
当开机5V电压送到PC02的1脚——2脚
发光二极管点亮,3,4脚导通,此时处于接收状态。
当内机向外发送24V电压(SI)——TH01——R16——D05——PC02 4脚——PC02 3脚——R15——回到SIN。
当R15经过电流,R15,2端产生电压差。
该电压差直接加在PC03 1脚2脚使PC03内部的发光二极管点亮,并随着脉冲信号的强弱变化,使PC03 4脚电位也随之而变化。
此变化的电压送到CPU解码.
当外机发送信号时只是PC02,1脚和2脚之间电位发生变化,其他不变。
由于是脱机检修,因此只能挨个零件检查,好在没几个件。
查PTC, 1K电阻正常,查R16无穷大,应4.7K,拆下测量,开路了,换上新电阻。
其它完好。
检修到此。
为验证检修完成,拆卸正常使用机里的板子,把修好的板子换上去,上机试机,一切正常。

总结:
由于通信线路中的一个电阻开路造成通讯中断,外机不工作。
尽管花了点时间,但学到了不少,还多了一块备用电源控制板。
不准确的地方请大家指点。
谢谢大家!
原文:https://www.jdwx.info/thread-613765-1-1.html

家电维修论坛是专业的家电维修技术交流社区,学习电子电路基础知识,分享家电维修技术资料,交流家电维修技巧经验,获取更多精彩内容请关注家电维修论坛。