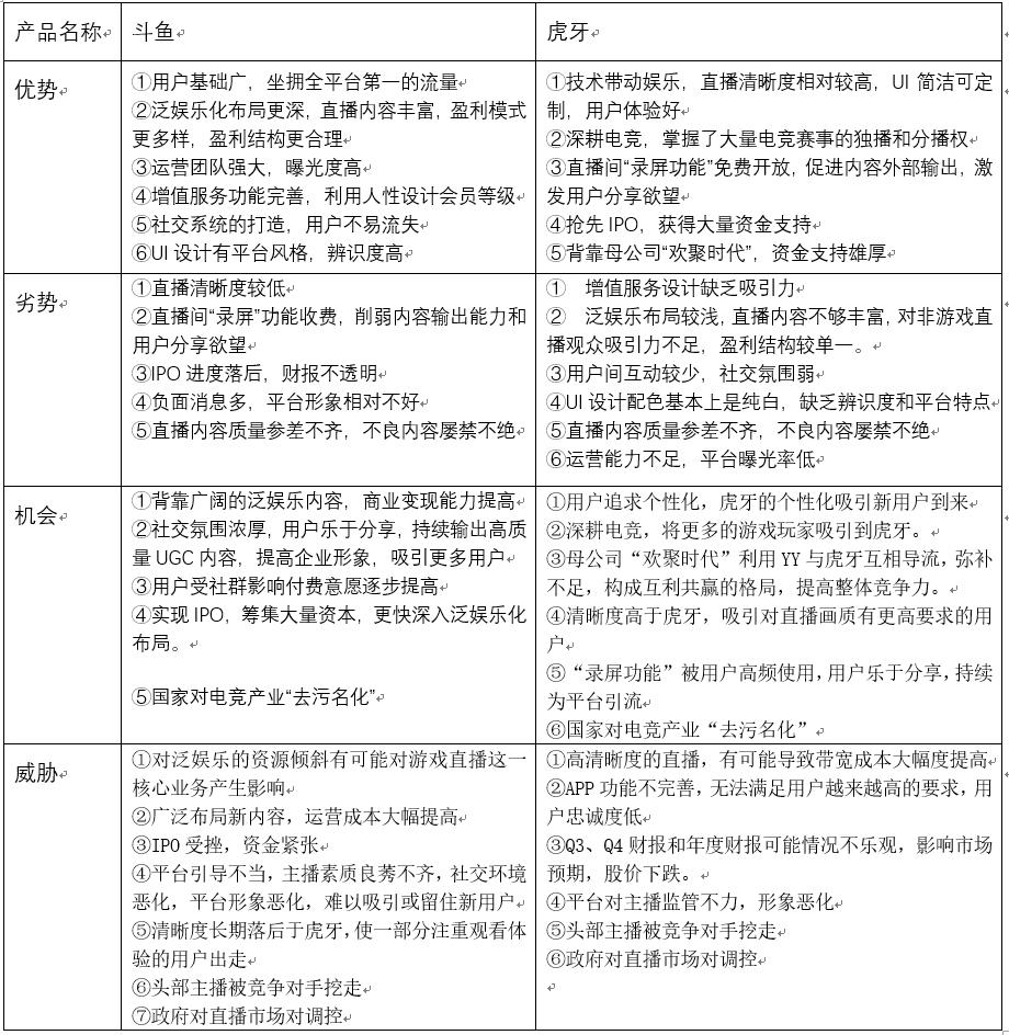
随着2017年直播平台的洗牌,斗鱼和*牙虎**这两个老对手彻底奠定了作为行业第一梯队的基础。笔者试图以此文,通过分析二者的不同,找出他们各自的侧重。

分析目的
斗鱼和*牙虎**一直以来都是彼此强劲的竞争对手,随着2017年直播平台的洗牌,这两家平台彻底奠定了作为行业第一梯队的基础,而从发展上看,二者的动作似乎相同,都在从游戏直播转向泛娱乐平台,然而真的是这样同质化吗?
笔者试图以此文,通过分析二者的不同,找出他们各自的侧重。
行业概况
1.1 市场格局
2018年以来游戏直播行业风起云涌,头部效应越来越明显,随着龙珠直播大主播陆续跳槽已经进入半倒闭阶段、全民欠薪事件,几个月前又有网友曝出熊猫直播疑似要被以30亿出售,游戏直播行业的第二梯队已经变成了暴雨后的娇花,仅剩几片花瓣还能残存着。
随着腾讯的新一轮40亿注资斗鱼和*牙虎**成功IPO,游戏直播市场的双寡头阵型——斗鱼和*牙虎**,已经基本成型。

让我们追溯一下:
游戏直播市场从2014年逐渐展示自己的引流能力,一年的日均搜索指数从300暴涨至1200次,年增长300%。这一年,4G网络正式登陆中国,也成为后续移动端增长的根本基础。
2015年后直播市场爆火,资本纷纷涌入,大部分游戏直播公司都成立于2014-2016年(斗鱼2014.1.1;战旗2014.1.20;火猫2014.10.7;龙珠直播2015.2.1;熊猫2015.9.18;全民2015.10),唯一令笔者惊讶的是*牙虎**的成立时间早达2012年。

直播作为一个内容型行业,实际上哪家的主播最多质量最高,就意味着更多的流量和更高的盈利。不过在竞争中,相对于培养优质主播,基本上所有直播平台都选择了“挖角”这样一个方式。
一开始的挖角相对克制,但是在龙珠直播强势入场之后,王思聪也携着流量和资本下海搏杀,于是主播的“转会费”越来越高,而一些小平台就被突然爆炸的运营成本压垮,最终留下的都是烧钱烧出来的庞然大物。2017年下半年,直播平台开始大洗牌,几百家直播平台中,至少已有72家直播平台关停。
猛拨一下表盘,到今年九月份:

2018年,*牙虎**获得腾讯的4.6亿美元融资,之后成功上市,成为中国直播第一股;自制赛事“*牙虎**天命杯” ,线上+线下全方位布局;向直播综艺发力,自制节目《god lie》《Pick!天命圈》等;拿下五大LOL联赛、绝地求生联赛、手游联赛等赛事直播版权;斥千万美元拿下OWL的席位,自建守望先锋战队。
斗鱼在这段时间里,举办了斗鱼嘉年华,参观人数超过ChinaJoy;6月份起通过足球竞猜等方式狂拦流量;覆盖大部分热门游戏的“斗鱼黄金大奖赛”正式启动;这都是斗鱼方出色的运营能力的体现。
同时,龙珠在5-6月接连爆发大范围欠薪和主播退出的事件,紧接着主播大范围出走,在数据表现上,移动和web端9月环比降幅超过20%,彻底掉出前五。
全民也在差不多的时间陷入不断的欠薪风波,八月份甚至爆出公司人去楼空的景象。熊猫此时也危机重重,资金链断裂即将被变卖的传言一直不断,PDD迟迟未回归,腾讯自建平台又带着*牙虎**斗鱼争抢市场份额。
此时,*牙虎**斗鱼都开始逐渐接收其他平台而来的主播,两大寡头终于聚集了最强大的主播阵容。
1.2 市场背景


直播市场潜力巨大,但是人口红利缩减,用户增速下滑;但另一方面,游戏直播对生活的渗透率逐步提高,游戏直播用户增数追平网游玩家增数。
随着游戏直播的深度提高,用户对直播质量,平台技术水平的要求也会逐步提高,当双寡头格局形成,直播平台的战略重点会有一个从拉拢对方用户来干掉对方到重视吸纳新用户共同发展的转向,同时如何共同应对短视频的冲击也是一项重大考验。

市场规模增速放缓,这来源于短视频的冲击和直播盈利模式的单一性。在直播平台中,大部分用户是不付费的,如何提高用户的付费意愿,养成付费习惯,充分利用长尾效应扩大市场则是斗鱼*牙虎**接下来应该关注的重点。
其中笔者认为,与一些已经养成用户付费习惯的行业进行跨界合作或许是一种不错的新盈利方式。
竞品分析(APP端)
2.1 产品定位:
斗鱼和*牙虎**的产品定位都是弹幕互动式直播网站,一直以来主打游戏直播,都在争抢游戏玩家,同时都在积极的造星,拓展业务范围到三次元,开展线下活动,看似是几乎相同的定位。
二者的不同在于:
斗鱼除了自制电竞赛事外,还发布了“十亿造星计划”、持续吸引明星入驻,不断加码泛娱乐产业。斗鱼CEO也表示:斗鱼坚持“直播+”模式,要探索娱乐与直播结合的内容,重点发展短视频领域。
而*牙虎**布局主要着力于游戏,除了自制赛事和购买赛事直播权外,即使是自制综艺也与游戏紧密结合;同时,*牙虎**对泛娱乐的部分也有所支持,开播了第一个户外直播节目《荒野狂人》,不过很显然,*牙虎**的钱大部分都花在游戏直播。
那么斗鱼和*牙虎**的定位就能初见端倪了。
- 斗鱼:涵盖游戏直播与运动、户外、秀场等环节的泛娱乐化平台。
- *牙虎**:以游戏直播为核心,同时兼顾运动、户外、秀场的直播平台。
2.2 用户群体分析
(1)斗鱼:

(2)*牙虎**:

总体来看,斗鱼和*牙虎**两个游戏直播平台的用户结构基本是重合的,这意味着两个平台的目标用户和产品定位基本相同,只在某些细分领域有所长短。
性别比:
可以看出,虽然大部分用户都是男性,但是斗鱼的女性用户比例略微大于*牙虎**平台,这与斗鱼泛娱乐平台的定位有关。
以游戏直播为主的平台,男性观众占绝对主体是很正常的事情,但是从另一个角度来看,也说明女性用户的增长潜力是巨大的,斗鱼也正在以此发挥泛娱乐平台的特性,与明星联动,即控制了运营成本,也能有效的吸纳女性观众。
年龄比:
同时,*牙虎**用户的整体年龄层次小于斗鱼,这可能是由于*牙虎**本身面向年轻化的定位,尤其是对正大火的热门游戏——绝地求生等的大力支持,入驻*牙虎**的战队4AM还斩获了绝地求生国际邀请赛的冠军,这种对年轻人的迎合都对年轻用户的加入有着正面作用。
根据用户使用场景考虑,由于这两个平台给用户的固有印象,会选择这两个平台的用户,主要的目的都是收看游戏直播,那么从这个角度看泛娱乐是需要长期布局的,当平台扭转外界的印象时,才能实现游戏直播到泛娱乐平台的成功转型,将产品广度转化为用户数量。
2.3 产品结构图
接下来我们看一下斗鱼和*牙虎**的产品结构图,比对方多的功能将用红色标识。
(1)斗鱼产品结构图:

(2)*牙虎**产品结构图:

(3)斗鱼功能群特点:
首先显而易见的是:斗鱼的功能群比*牙虎**庞大的多,其中最重要的就是社交类功能群。
明星与主播一个重要的不同在于:粉丝对明星天然有着“*窥偷**欲”,而关注(游戏)主播的人往往不会对他的生活产生较大的兴趣,那么主播与粉丝的联系在下播后基本就断开了,斗鱼就在“下播后”这一场景下推出了“鱼吧”等社交性功能,一定程度增进了主播与粉丝在下播的互动,也提高了用户间的互动,增加了用户黏性。
(4)*牙虎**功能群特点:
*牙虎**有而斗鱼无(或者是入口比较深)的功能,基本都是为电竞服务的功能,比如在搜索结果页直接显示近日电竞赛事赛程、电竞资讯。
*牙虎**的功能很集中,即使也进入了泛娱乐领域,但是仍然在不断深耕电竞,同时*牙虎**也比斗鱼显得更注重资讯服务,在这些资讯里不只有赛事,还有许多电竞选手的花边新闻,调动了用户点进去的欲望。
最后,从标签的设计上也或许可以看出两者产品团队的理念差异。斗鱼APP会在各种位置添加推荐,榜单这种分类,从这些地方可以看出斗鱼的产品团队一直在试图对用户进行引导。
*牙虎**则只在必然出现的位置添加“推荐”分类,对用户的引导略显不足,相对保守。
2.4 产品对比(斗鱼左,*牙虎**右)
2.4.1
首页:

视觉设计:
斗鱼的橙白配色相对于*牙虎**的纯白更有特点和个人风格。
UI设计:
斗鱼除了上方横排直播分区以外还在首页用了三分之一的空间再次展示直播分类,占用了很多空间;*牙虎**则用更多的空间来展示精彩的直播内容,页面布局利益最大化。
这种不同与两个APP不同的战略定位不同有关,斗鱼的目的可能是为非游戏直播导流,推进平台泛娱乐化。
斗鱼的展示全部分类功能就设置在横排可拖动列表中,而*牙虎**则是将此功能放在顶部列表最右,以图标表示。
而同样是可拖动列表,斗鱼的可拖动长度要远超*牙虎**,这使得用户的检索成本提高了很多,并不是很符合UI设计简单直接的原则。
如果说斗鱼的目的是让用户多使用搜索功能检索分区,这个列表的设计未免有些多此一举,而*牙虎**这里的标签设计更加简洁,更具有概括性,除了几款热门游戏之外,其他的内容多以更高级的分类来概括。
搜索框:

搜索框来说,两款APP再任意页面向上拖动屏幕都会主动隐藏搜索框,留出绝大部分空间给直播间的展示。不同的是*牙虎**的搜索框更不明显,而且在跳转其他底部标签页后,搜索功能都会淡化消失或变为图标,斗鱼则将搜索功能永久置顶在几乎每一个页面中。
这个设计虽然使得展示直播间的版面变小,但是实际上更发挥斗鱼头部主播多的优势,考虑到一部分粉丝的用户场景,当他进入直播时往往有着明确的诉求,可能直接就会搜索喜欢的主播,而不是在平台内闲逛,这类用户即使在闲逛时也能随时随地方便的使用搜索功能。
2.4.2 直播分类列表

此处斗鱼并没有跳转进全新的页面,而是通过点击tag直接滑动到分类栏;*牙虎**则是通过点击右上角图标来跳转进新页面,还提供了顶部标签栏的个性化定制功能,用户可以根据自己的实际情况执行添加、删除、排序等操作。
同时*牙虎**将分类下的二级列表汇总在在常用标签下,明显比*牙虎**只能上下滑动自行寻找的导航方式更加简单快捷,用户跳转至自己想要页面的交互次数更少,而且*牙虎**的图标更小,在有限的页面中也能容纳更多的标签,这在APP端有限的屏幕内很有意义。
唯一要注意的就是,考虑到用户手指粗细的不同,不能将图标设置的太小,以免用户误触。
另外,由于斗鱼在绝大多数页面都锁定了顶部搜索栏和检索栏,此位置所占的面积的确有点大,占用了很多摆放页面主体内容的空间。
2.4.3 直播间页
以LOL英雄联盟S8全球总决赛为例:
(1)斗鱼直播间页

(2)*牙虎**直播间页

以正火的英雄联盟世界赛为例,斗鱼和*牙虎**直播间的整体结构是大致类似的,区别主要在于功能入口的深度。
PS:在具体区分中,会将直播界面分为“全屏化模式”和“小窗口模式”两种探讨。
整体特点:
整体的特点是:斗鱼倾向于把大部分功能都放小窗口模式里,哪怕会有点乱;而*牙虎**则更注重UI界面的整洁,更喜欢使用无文字图标,将功能丢进全屏模式内显示。
比如推荐更多直播、排行榜、暂停、录制回放等功能斗鱼都将他放在小窗口模式下,而*牙虎**往往要将直播全屏化才能看到。
关注功能:
相对的,*牙虎**把关注功能放在非常醒目的位置,而斗鱼将关注放在二级菜单(主播)下,这使得用户关注主播需要更多的操作,增加了用户的操作量。
两家在默认情况下,一开始进入直播间都默认在“聊天”标签下。
竞猜类活动:
斗鱼的投票竞猜类功能更加多样,通过投票抽奖助威等不同的方式来调动用户的热情,促进付费(可以关闭,但是没找到关闭后如何再开启);*牙虎**的此类功能被设计在界面右下角,以小图标表示,不易被发现,用户很有可能忽略掉这些没有明显文字提示的内容。
礼物特效:
礼物在被手动屏蔽特效后,斗鱼设置依然会在白色标题列表下飘过文字,刺激玩家消费;而*牙虎**则可以对文字和特效都加以屏蔽,使其完全不可见。
直播间信息显示:
斗鱼在小窗口模式下仅直播画面的内容部分,显示的信息包括了观看数、关注数、房间号、主播等级,界面看起来比*牙虎**相对杂乱。
但是对照此时的用户场景,应当就是用户刚刚进入直播间,查看直播间相关内容决定是否继续或者退出全屏模式试图使用这些功能,所以在这里将功能较为全面的设置在画面上是可取的,而且足够多的数据也能利用用户的从众心理,让用户关注更多的主播。
*牙虎**可能是本着界面简洁的思考,试图把画面更多的留给直播内容,将更少使用的功能收纳在“更多功能”的图标中,不过在非全屏化的状态下,*牙虎**并没有暂停直播的功能,可能*牙虎**的产品人员认为直播软件的暂停功能缺乏实际价值,但是优点是*牙虎**将关注功能做的很浅,还填充了醒目的橙色,减少了用户关注主播的操作量。
直播间特色功能:(左斗鱼,右*牙虎**)

直播间的特色功能方面,斗鱼的功能实际上多于*牙虎**,这主要是由于“鱼吧”模块的存在,使得主播在简单的几个选项背后建立一个粉丝圈,在内包括了主播的所有动态个人主页和帖子,能有效提高粉丝的凝聚力和认同感,“关注”按钮也在此处。
斗鱼在该直播之外还提供了另一个“直播”选项,显示与目前所观看的内容相关的直播内容,来扩大斗鱼人气主播多的优势,为更多内容导流;而在这里*牙虎**提供的功能可以说完全与赛事紧密结合,非常精准的为关心电竞的人群提供了内容。
2.4.4 特色模块
2.4.4.1 斗鱼特色模块
(1)车队

斗鱼车队如同公会,有明确的等级制度,想建立车队必须要达到至少60级,而提升等级获得经验的途径除了正常观看直播等活动外最重要的来源就是打赏主播,而一般情况下充钱比较少的用户根本不可能达到这个等级,所以车队队长基本可以理解为是头部消费群体,所以这个功能对于不同的用户意义是不同的。
对于大多数用户来说只能加入车队,主要的诱惑来自于签到和接收召唤所获得的鱼丸,但是要注意的是加入车队也有着诸多限制,假如是某主播粉丝所建车队,可能将加入门槛设置为某主播粉丝等级在N以上才可以加入,而这种等级只能通过收看特定主播、打赏等方式提升。
对于头部用户来说,组建车队之后就可以氪金召唤车队成员到某个直播间中,同时伴随着特效和广播,车队成员一起在弹幕中刷起自己的口号,短时间甚至可以达到霸屏的效果,可以极大满足头部用户的自我认同感。
一来提升来头部消费群体的平台黏性和消费热情;二来活跃了直播间的弹幕;三来由头部消费群体带领车队空降小主播的直播间也可以提升腰部主播的热度,带动造血。
最后,也可以促进非付费用户付费(充会员可以加速升级,升级了才能加入车队)。
(2)星球

星球实际上是非实时陌生人社交功能,它介于QQ邮箱的漂流瓶和Monkey(一款陌生人实时视频社交APP)之间,用户可以自由选择成为发送方或者是接收方,当接收到信息时就可以进入聊天界面。
聊天主要以语音为主,同时需要双方都提供一张照片,一开始照片是模糊的,随着聊天记录增长照片也会变清晰,当你觉得聊得来可以点击喜欢,双方都点击喜欢即可成为好友。
这可以说是斗鱼在社交领域的试水,因为类似的APP在国外大火后曾被引入中国,但是基本都遭遇了滑铁卢。
原因不外乎是文化氛围相对保守,但是这个市场本身又是广阔的,所以很多公司将陌生人社交这一功能加入了自己的APP,并且做了一定程度的中国化,这样既可以测试市场反应,吸纳一些种子用户,又节约了成本(比如最右的纸飞机功能),假如未来陌生人社交成为新的风口,公司有了积累不至于从头开始。
(3)鱼吧

鱼吧类似于百度贴吧,目的是给同好一个聚集地。
鱼吧首页展示了热帖,排行榜,热门鱼吧,在此处也可以直接进入自己关注的鱼吧。
而鱼吧的类型如图所示主要有两种,数量最庞大的是主播型鱼吧,内容围绕着主播建立,包含有吧友内容,主播个人动态,主播直播录屏集锦等,是主播的粉丝团大本营;另一种鱼吧是主题性鱼吧,包括但不限于游戏、影视、互撩这种主题,以用户发布的内容为中心,主要是吧友提供内容。
但无论是主播型鱼吧还是主题性鱼吧这种圈子的设立都能构建自己的用户生态,打造UGC内容,也有效提高了用户黏性和平均使用时长。

2.4.4.2 *牙虎**特色模块
*牙虎**的特色模块主要集中在发现标签中。

*牙虎**将平台所有的活动都集中在活动中心,其中包括赛事内容,主播招募和自制节目,这种内容集成降低了用户搜索成本,在用户养成用户习惯后,在此处可以高效率的对平台战略重点项目进行推广。

新闻资讯是*牙虎**的特色模块,不过实际上并不是真正的新闻,而是*牙虎**除了活动中心以外的另一个喉舌,它可以承载一些小型的活动、广告或者简单的讯息,它比活动中心的信息密度更高,内容广度更多,能够让用户在更短时间内接触到更多的内容。
找应用可能是由于目前并不是发展重点,所以里面只有五个应用,定位基本上属于广告的内容。
总的来看,斗鱼的特色功能都是在致力于泛娱乐化平台的搭建,从内容型直播平台逐步走向内容&社交型直播平台。而*牙虎**的功能则是在打造自己的信息圈子,丰富产品功能。
从这个角度上讲斗鱼的APP发展是比*牙虎**快的,同期斗鱼在拓展平台属性,而*牙虎**依然在搭建平台,虽然有自己的特色功能,但大多不痛不痒。或者应该说,*牙虎**的战略重心依旧在电竞。
2.5 会员系统对比
*牙虎**斗鱼都各有其会员系统,*牙虎**的会员体系上线于2015.6,斗鱼会员体系上线于2017.1,都定名为“贵族”,“贵族”内也有不同的等级。
不同于QQ等级依靠时间来提升的规则,两个平台都可以直接充值至最高等级“帝皇”(*牙虎**)或“皇帝”(斗鱼),价格分别是15万和12万人民币每月。
斗鱼贵族:

*牙虎**贵族:

视觉表现:
从视觉角度来看,斗鱼的贵族界面更有“贵族气息”。斗鱼不仅展示此等级的贵族特权,还展示了升级贵族等级所能达到的“未来”特权,充满诱惑,对消费能力强的用户有很好的激励充值的作用。
同时斗鱼将贵族权益细分为16项,每一个部分都用图标加文字的方式展示,铺满整个屏幕,甚至需要向下拖动才能看完所有特权,更显得贵族特权的充实与“超值”。
而*牙虎**,相对来说界面简洁,但是此时的界面简洁反倒成了束缚,看起来最低等级与最高等级的特权差异并不明显,至少权益的种类是完全一致的,只是内容升级,而内容的文字字号小,颜色淡,很难激励起头部用户的消费欲望。
具体功能:
从具体功能来看,斗鱼的功能数量远大于*牙虎**,种类也更多样:
斗鱼贵族特权结构图:

*牙虎**贵族特权结构图:

显而易见的,斗鱼的贵族特权数量和质量都比*牙虎**要多要好,这不仅仅是依托于斗鱼的特色功能(车队、鱼吧),还体现了斗鱼对于头部消费群体的关注;斗鱼的特权设计则更多根植于用户,考虑到用户体验的部分。
比如“隐身功能”就是针对高等级贵族用户进入直播间时,观众经常刷一些“皇帝免费看播?”这类弹幕,贵族用户因面子被迫消费而产生不快or在排行榜上被人比较此类情况出现,既保护了高级会员的隐私也让高级会员在想高调的时候能够高调出场,非常人性化。
同时斗鱼也利用“推荐主播上热门”和“连麦”功能,提高了头部用户的参与感,不再只是刷礼物和接受吹捧,还可以成为直播内容的一部分,甚至助推喜欢的主播大火。
而*牙虎**关注的重点,则主要在强化用户的高贵身份,如果比喻一下的话,*牙虎**更像是这种画风:

服务费用:
从价格来看,*牙虎**的最低档——剑士的开通费用为首月50,续费10元,返11元等值金豆;斗鱼最低档——游侠开通费用为首月76元,续费50元,返50元等额鱼翅。
两者都是主打首月高付费,续费则以等值或超值的平台代币返利,让用户认为续费等于免费甚至是赚钱的;相比之下,*牙虎**的最低档付费低于斗鱼,而最高档高于斗鱼;斗鱼的续费费用大致是首月的60%-80%,而*牙虎**的续费费用则是首月的20%以下。


从这里来看,*牙虎**对斗鱼对主要优势就是价格,无论是首月还是续费价格都比斗鱼低得多。
唯一一个例外是*牙虎**的帝皇,不仅高于斗鱼的皇帝,而且是前一个档次君王价位的10倍,而服务并没有质的变化。
笔者猜测*牙虎**内部把这个“帝皇”更多定位为一个荣誉级别,并不是很期待大量头部用户充值这个级别(也要防止门槛低导致很多头部用户充值,稀释含金量),而是用价格手段引导用户降低对充值更低的等级的反感,因为即使是头部消费用户,恐怕只有完全出于炫富的消费才可能充值帝皇等级。
而斗鱼,从游侠过度到皇帝有着相对平滑的提升曲线,皇帝的服务也的确比国王多了“推荐主播”、“定制火箭”和“防禁言”三大项,比*牙虎**更像是鼓励用户充值。虽然*牙虎**大部分等级价位较低,但是同样的,*牙虎**提供的服务也比斗鱼会员要少很多。
从不同的等级提供的功能来看,*牙虎**在全等级提供的功能大类都是一样的,只是表现形式炫酷程度不同,所以不做详细的介绍。
重点说斗鱼:“【】内内容可以忽略”
【斗鱼的最高等级是16项特权,但是国王等级就有13个特权,只比皇帝少了三个,(推荐主播、定制火箭、防禁言)价格是更高级的1/2;
公爵则是11个特权,比国王少了两个,(榜单隐身,专属超管)价格是更高级的1/4;
伯爵则是10个,只比公爵少一个(进房间隐身)价格是更高级的1/3;
子爵特权则是8个,比伯爵少贵族弹幕和赠送分区喇叭,价格是更高级的近1/4;
骑士与游侠则是8和7个特权,基本上类似于子爵,价格分别是子爵的1/3和1/15。】
从这个角度看,对于大部分用户,如果想加入贵族,最低等级的游侠是最划算的选择,而且功能的完整性上基本已经等同于甚至超过*牙虎**的各个等级;而对于消费头部用户,公爵和伯爵就已经能满足想要的大部分功能,性价比比更高级的两款高得多(伯爵只比公爵少一个功能,而价格却便宜2/3,简直太划算了!)。
这也是产品价格对用户的诱导,无论用户此前使用一款产品有多么愉悦,当用户在面临付费的抉择的时候往往都会变得更加理性,于是产品通过这种价格设置和功能差异的不同,就可以诱导用户购买,并给予用户一种“自己占了便宜”的错觉。
举个例子:外卖的满减,满30元减5元,一份足以吃饱的饭的价格可能是25元,此时用户被满减吸引就有可能再选购其他本不打算购买的商品。本来只打算花25元买一份饭的用户可能就被诱导着买了一份饭加上一份小食甚至再加上一份饮品。
这就是所说的“二级价格歧视”,即为消费者提供不同数量、质量和价位的组合,然后让消费者自行选择(实际上是被引导的)最为偏好的那种组合。在这个过程中,商品的价格是随着购买量的变化而变化的,但消费者需要付出的总价格和购买量之间将不会呈现一种成比例上升的“线性”关系。
总结一下二者的会员系统,笔者认为无论是功能的数量、质量,贵族开通页的视觉设计、都是斗鱼领先*牙虎**;但是最致命的:*牙虎**的会员价格大大低于斗鱼。
2.6 用户评分对比(ios)
由于安卓环境应用市场种类很多且数据并不互通,故而选择APP Store的评分作为对比依据。
斗鱼— App Store 评分情况(七麦数据)

*牙虎**— App Store 评分情况(七麦数据)

整体评分来看,二者差距很小,尤其是斗鱼评价数比*牙虎**评价数高出一个量级。
同时C型的评价也意味着,有大量情绪化评分和刷分的情况存在。因此我们来重点关注一下用户的详细评论:


两个直播软件由于用户群高度重合,用户的赞赏和吐槽惊人的一致,我们将两个平台的差异点加粗(差异点不一定是不同,也可以是做得更好)。
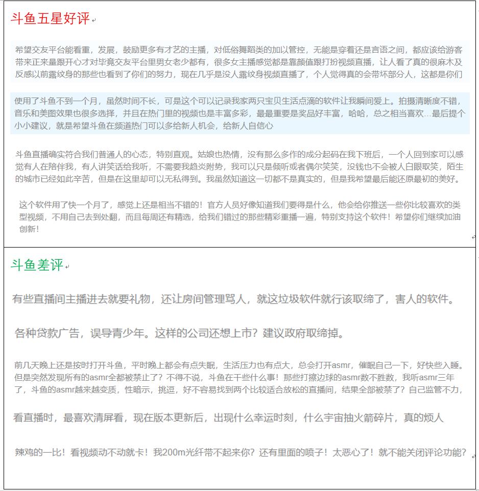
(1)斗鱼:
赞赏:
- 平台内容丰富,除了游戏还有很多娱乐直播节目。
- 签约了自己喜欢的主播
- 对不良直播内容的控制
- 可以利用直播保存生活瞬间,分享给亲朋好友
- 推送精准,直达用户喜好
吐槽:
- 部分主播和弹幕素质低下,部分直播间直播不良内容
- 看直播很卡,手机发热严重
- 喜欢的主播被攻击、喜欢的直播被封禁
- 广告太多
- 直播间部分活动特效无法屏蔽影响观看
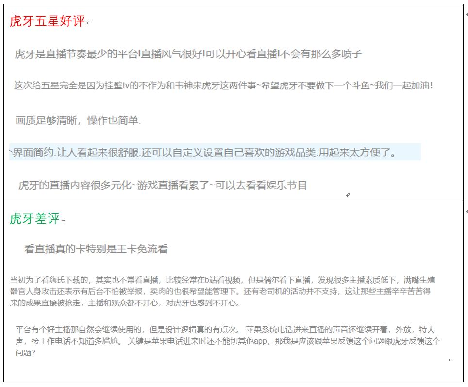
(2)*牙虎**
赞赏:
- 平台内容丰富,除了游戏还有很多娱乐直播节目。
- 签约了自己喜欢的主播
- 对不良直播内容的控制
- 直播风气相对较好
- 画质相对更清晰
- 界面简洁且提供个性化定制,操作简单
吐槽:
- 部分主播和弹幕素质低下,部分直播间直播不良内容
- 看直播很卡,手机发热严重
- 喜欢的主播被攻击、喜欢的直播被封禁
- 部分功能还不完善
(3)总结:
两个平台由于用户数量巨大,都难免有部分主播或用户素质低下,也有些主播会在违法的边缘试探,根据网络的不同也有很多用户会经常卡顿。
斗鱼的优势主要在于平台内容的多样,用户希望改进的是对内容和广告的管理;*牙虎**的优势在于界面简洁、画质清晰,用户希望改进的是对功能的完善和内容的管理。
这种特点与我们在前面对比两个产品的结论是相关的。
2.7 盈利模式
两个平台再次由于几乎完全相同的定位,以及高度类似的进军领域,共有几乎一致的盈利模式。
- 流量变现:以广告的方式为主,通过自身流量与相对单一的用户画像,为广告发布者提供精准的投放服务,此项收入在*牙虎**Q2财报中占据约4.5%的营收比重。
- 增值服务:用户办理会员的收入。
- 虚拟商品:主要是打赏,也是直播平台的主要收入来源,此项收入在*牙虎**Q2财报中,占据约95%的营收比重
- 游戏收入:两家平台分别代理或与一些手游,页游等合作,来赚取一部分佣金。
- 线下活动收入:其中包括线下门票收入,周边售卖收入和广告收入。单独列出的原因是两家平台逐渐由争夺线上资源发展到争夺线下资源,自己的线下比赛逐渐开展,斗鱼还开办了“斗鱼嘉年华”,线上线下平台逐步打通,对于平台的社会影响力和跨界合作能力都是一个新的起点。
总结:
虽然看起来两家公司的盈利渠道的相同的,但是要注意的是,他们的盈利结构并不相同。
虽然斗鱼并没有正式披露财报,但是根据斗鱼布局泛娱乐的广度,营收结构可能相对更加合理,直播收入虽然毋庸置疑还是最主要的收入来源,但是其他方面的布局收入应该随着平台影响力的发展而逐步提高,综合起来应该在总收入中占据一个不小的比重,起码应该不会是*牙虎**这样95%的收入都来自于直播打赏。
当然,并不是说*牙虎**这样不好,因为这是公司发展战略导致的,*牙虎**致力于深耕电竞,深耕游戏直播,故而营收短期内还将保持以直播打赏为主,随着*牙虎**对泛娱乐的布局,营收结构应该也会逐渐和斗鱼相仿。
总结

在经历来2017年下半年的大洗牌之后,*牙虎**斗鱼两大巨头脱颖而出,MAU总和达到近2.2亿(未筛除重合人数),而根据中国互联网数据中心的数据,中国游戏直播观众数量截止2018.6只有2.6亿,即起码超过70%(估算斗鱼*牙虎**的用户重合度为40%的情况下)的用户都在这两家平台观看游戏直播。
两家平台正在你争我赶,努力向对方的战略重心深入自己的触角,避免在某一个领域被碾压,而钱是有限的,资源也是有限的,未来两家平台的发展也渐渐走向不太相同的道路,到那时究竟谁的谋划会更胜一筹呢?面对抖音等短视频APP的迅速崛起,直播平台该如何抢夺这部分用户呢?
让我们拭目以待!
本文由 @哈库纳玛塔塔 原创发布于人人都是产品经理,未经允许,禁止转载。
题图来自网络。