抗逆转录病毒药物(ARV)之间的药物相互作用相信大家也了解不少,其实药物和食物之间亦存在相互作用,这就是为什么医生有时候会叮嘱某个药要跟食物同服。下面我们就来了解一下ARV药物都有哪些食物-药物效应吧。
与药物相互效应一样,食物和药物之间也有可能存在潜在效应,可以增加、削弱药物的作用,也有可能产生额外的毒副作用。

食物-药物互相作用机制可以分成以下三类:
▉药剂学相互作用
▉药代动力学相互作用
▉药效动力学互相作用

01
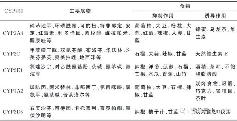
常用药物大多通过肝脏P450系统代谢
P450(CYP450)是参与药物代谢Ⅰ 相反应的重要酶系,在常用的200种处方药中,约73%经代谢途径清除,其中3/4经P450途径代谢,CYP3A亚族参与了46%药物的氧化过程。
CYP3A亚族是一般药物代谢最重要的酶,尤其是抗HIV药物,当前所有可用的蛋白酶*制剂抑**(PIs)和非核苷类反转录酶*制剂抑**(NNRTIs)都经其代谢。


优点增效剂通过抑制CYP3A提高PIs作用
PIs中的增效剂考比司他(COBI)和利托那韦(RTV)抑制CYP3A4的作用,提高EVG、LPV的血药浓度,延长半衰期,从而有效控制病毒。
缺点抑制CYP3A可能引起额外的毒副作用
PI是CYP3A的底物,通常也是这些酶的*制剂抑**。诸多研究发现,PIs对CYP3A4有不同程度的抑制作用。体外三明治法培养的人肝细胞中,利托那韦对CYP3A4的抑制率达90%。通过抑制代谢酶,PIs可以减少药物经过CYP3A4代谢,增加血药浓度,改变药代动力学特征,造成疗效或毒副作用的增强。
一项来自西班牙穆尔西亚自治区参照医院医药福利服务的HIV感染门诊患者进行的横断面研究显示,PIs通过肝脏P450CYP3A代谢,发生药物相互作用(DDI)的风险较高。

02
食物对P450酶系的影响
食物对CYP3A4的影响主要是抑制作用,诱导作用少见。
对CYP3A4有抑制作用的食物主要有葡萄柚汁、大豆、含黄酮类化合物的果蔬以及辣椒、大蒜等。其中最具临床意义的就是葡萄柚汁对酶活性的影响。研究表明,葡萄柚汁中的呋喃香豆素复合物可以选择性抑制肠道CYP3A4的活性,同时提高P-糖蛋白在肠道的活性,减少药物的首过效应,使其代谢药物的AUC或Cmax成倍增加。
对CYP3A4有诱导作用的食物不多,主要有蜂蜜、乌龙茶、维生素等,可能降低药物的血药浓度、缩短半衰期、导致药效降低等。

食物对细胞色素P450药物代谢酶的影响
某些药物如齐多夫定(AZT)、克力芝(LPV/r)与食物一起服用时,耐受性得到改善。含有增效剂的PIs应与食物一起服用,确保PIs和增效剂的充分吸收。
03
不依赖P450酶系的药物
虽然大部分药物都经P450酶系代谢,但也有例外。如整合酶*制剂抑**(INSTIs)主要通过UGT1A1代谢,CYP3A为次要。所以多替拉韦(DTG)等整合酶*制剂抑**与药物及食物的相互作用很少。

▲食物对DTG暴露的影响
随着脂肪和卡路里含量的增加,暴露量增加,这与DTG的溶解度限制吸收一致。食物的存在似乎有助于DTG的增溶,导致接触量的整体增加。

04
ART药物怎么吃?
根据国家免费艾滋病抗病毒药物治疗手册(第4版)总结出常见单药的食物效应:

常见单药的食物效应
注:EFV:高脂肪/高热量食物可提高药物血浆峰浓度70%;DRV:与食物同服能增加AUC和Cmax30%,食物中热量和脂肪含量对药物无显著影响;ATV:与食物同时服用可以增加生物利用度,但避免与抑酸剂同时服用;MVC:与高脂食物同服可使其Cmax及AUC下降30%。
以DTG为例,DTG餐时服用可以显著提高浓度;DTG餐时可合用钙剂、铁剂及复合维生素;DTG合用含Mg、Al药物时,需提前2小时或延后6小时服用。

来源:多替拉韦说明书
- DTG与多价阳离子抗酸剂类药物,如铝碳酸镁片(达喜)这类胃药同服,DTG血药浓度会下降到26%;
- DTG与钙片同时服用,DTG血药浓度会下降到61%;
- DTG与复合维生素同服,DTG血药浓度会下降到67%。
总结:
常用药物大多通过肝脏P450系统代谢,含增效剂的ART药物药物相互作用风险更高,DTG通过UGT1A1代谢,与其他药物的相互作用少。DTG餐时服用可以显著提高浓度;DTG餐时可合用钙剂、铁剂及复合维生素。总之,临床上要注意药物与药物、药物与食物相互作用,以及疾病状态对药物的影响。对患者来说,按遵医嘱或按照药物说明书服用即可。
参考文献:
1.任夏洋,丛明华.食物与药物的相互作用[J].肿瘤代谢与营养电子杂志,2019,6(01):7-12.
2.Wienkers LC, et al.Nat Rev Drug Discov 2005;4:825–833
3.http://www.hivinchildren.org/Antiretroviral_therapies/art_drug_interactions.aspx
4.章冉冉, 阳国平, 荆宁宁, et al. 食物对细胞色素P450药物代谢酶的影响[J]. 中国临床药理学与治疗学, 2014, 19(2):200-0.
5.Iniesta-Navalón C et al. Identification of potential clinically significant drug interactions in HIV-infected patients: a comprehensive therapeutic approach. HIV Med 2015;16:273–279
6.http://pharmacoclin.hug-ge.ch/actualites.html
7.Cottrell ML, Hadzic T, Kashuba AD. Clinical pharmacokinetic, pharmacodynamic and drug-interaction profile of the integrase inhibitor dolutegravir. Clin Pharmacokinet. 2013 Nov;52(11):981-94
8.http://wemedia.ifeng.com/84879511/wemedia.shtml
9.Tivicay prescribing information 32.Stribild prescribing information 33.Isentress prescribing information 52.Min S, et al. AIDS 2011;25:1737–45. 53. Min S, et al. Antimicrob Agents Chemother 2010;54:254–8. 54.Ramanathan S, et al. Clin Pharmacokinet 2011;50:229–44
10.国家免费艾滋病抗病毒药物治疗手册 第4版
更多相关资讯请关注拉米医生微信公众号:lamidr(长按可复制到微信搜索框或直接搜索拉米医生即可关注)
推 荐 阅 读
体重增加意味着身体变好了吗?
上药后感染反而更严重了,为什么?