【机器型号】:嵌入式计算机STAR TC-9030X2l9d
【板号】:TE7075M18芯片组为D2550CPU+NM10南桥
【故障现象】:
客户送来一台工控一体机电脑,故障描述是机器不开机。坏机自已拿到后用适配器12伏供电,发现机器右下角电源指示灯闪一下就灭了且工控一体机无法开机点亮。先来张机器实物图。

【维修过程】:
第一步,右下角电源指示灯闪烁,一般为机器背光供电或+12V高压电路异常引起的,三下五除二,立马折机,实物整机和主板图如下:

主板上背光升压供电接口为IVCN,把4PIN供电线拔掉后,工控一体整机再次上电正常了,并没有通电断电故障重现。

快速锁定一体机高压卡上PD1 1N5817二极管,表面有烧黑,用万用表一量二引脚间短路了。

烙铁开电后取下不良物料,在散料盒找了一个好料补上,机器上电后居然不开机显示,看来又是涛声依旧,没办法只能把工控主板从机器上拆下来。
主板实物图如下:

第二步,先用万用表量测主板上各供电信号对地二极体值。明细如下:PQ12 +V12S供电,PL4电感 内存供电,VL2电感CPU VORE供电,VL3电感CPU显卡供电。

PL1电感5DUAL待机供电,PL2电感3.3DUAL待机供电,PL3电感为CPU和桥总线供电,声卡芯片上第1与第25脚的二级电压,3.3V与5V供电阻值未见异常。用DDR3内存卡数码灯治具检测CPU内存信号模块阻值也未见异常。如图:

主板上MINIPCIE数码卡再次上电,确认跑OO代码不开机。

第三步,参考芯片组时序检查主板各时序工作是否正常, 时序图如下:

从主板实物及时序图上分析,从DC12适配器接口检查主板保护隔离供电即+V12S供电,打PQ2输出端第8脚,对地值300欧为正常,万用表量第8脚输出电压12V也是好的。实物图与原理图如下:


第四步,检量南桥NM10 上+5VDUAL与+3.3V DUAL待机电压,主板位号分别为PL1 PL2。主板实物与原理图如下:


待机电压为0K,如图:

第五步,量测南桥上RTC信号及工作条件,如图:


示波器实测D6 BAT54C二极管第3脚VCCRTC 3.3VOK,量JCMOS跳帽第2脚RTCRST#3.3V也OK。

晶体32.768KHZ上波形正常,如图:


第6步,量测南桥待机电压好信号PM-RSMRST信号,示波器实测3.3VOK。

实物上位号为C184,它由+3.3VDUAL待机电压经过20K上拉电阻与C184 0.1UF/16V电容充放电后延时产生。

植入主题,用示波器打主板CPU复位信号,它是由南桥PLTRST提供,工控主板最好的复位信号测试点就是网卡芯片上第25脚(这是修机的小窍门了)。
实物及原理图如下:
居然是无复位信号,为0.1V的杂电平,主板看来修好有希望了。



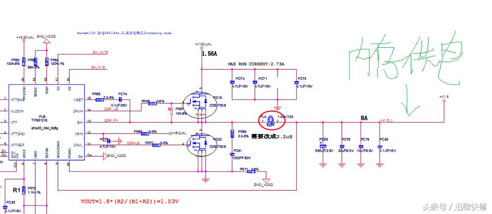
第8步,先从供电,时钟,复位三步曲分析不良板。主板内存供电PL4电感上1.5V电压为OK,如图:


量测PQ36 AO3402 MOS管二极电压即南桥的核心供电+V1.5S,供电OK。


量测VL2电感 CPU VORE电压为0V。如图:


此电源芯片为PU7 ISL95833,查芯片第22 21脚VCCP与VDD上 +V5S供电输入OK,查第2脚 VR_ON开启信号为0V,主板断电后打此信号阻值320欧正常。附实物和原理图如下:EN信号由+1.05V_PWRGD经VQ2 VQ1管子转换而来。示波器量VR53 0欧电阻为0V电压,原来是工控主板南桥与CPU总线供电无引起的无CPU VORE EN信号。


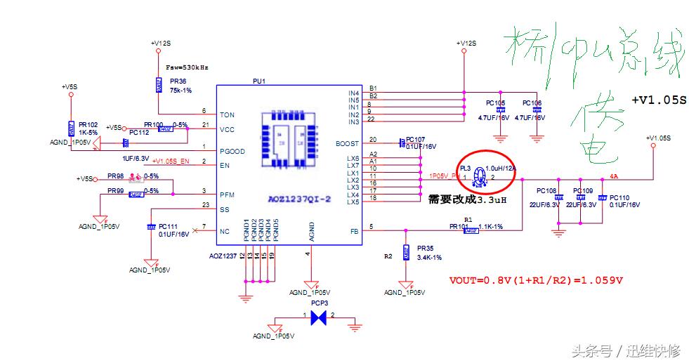
一路飞奔到PL3电感上,示波器量测确实是没有1.05V供电输出了,附实物和线路图:


此电路由PL3 PU1 AOZ1237微型PWM IC或DRMOS芯片产生。供电上芯片第21脚VCC5V电压为0K,B1脚+V12S电压也0K,但是第2脚EN电平为0V。

此电路工作原理分析如下:+V1.5S二级电压经PR49 470欧电阻和PR50 590欧电压分压后约0.75V电压,再经电容PC55 1UF/16V和PC56 0.1UF/16V电容充放电延时给到PQ15( 1AM 丝印) 39N04三极管第一脚上,高电平使PQ15完全导通,从而PQ13 7002 MOS管G级为低电平处于截止状态。+3.3VDUAL电压由PR46 4.7K电阻上拉产生3.3V高电平开启PU1芯片。
实际检修过程如下:示波器打PQ15第1脚上有0.75V电压,量测PQ13 G级上为0V,但PQ13 D级上也为0V。主板断电打PQ13 D级对地值仅有80欧,怀疑阻值偏小,用烙铁取下PQ13 7002后再打阻值为210欧,又从料盒上找一个7002 MOS管焊上,再次试机,1.05V供电和CPU供电均产生正常了。

CPU VORE供电图:

但是工控主板居然仍跑00故障代码,不开机,浪费我N个小时修机时间啊。

第9步,重新量测网卡上第25PIN仍然是无PLTRST信号啊。此板所有供电均已OK了,包括1.8V PLL锁相环供电----1.8V也OK了。

经过三分钟苦战后,主板上两个PWROK信号也是好的,看来只剩下时钟电路了。用示波器找时钟上33M无输出,向前跟进量Y1 14.318M晶体不起振啊。
量时钟供电3.3V全OK,为了速修机,立马更换14M晶体和芯片ICS365,但是很受伤,工控主板还是不开机啊,就是这个14M晶体不起振了。时钟电路供电OK,芯片本体也OK,14M晶体也OK,只有参考图纸查时钟开启信号了。附对照的参考用原理图:芯片第56脚为CK_PWRGD,示波器量它真的又是0V电平。

电路工作原理分析如下:+V1.8S锁相环供电由PR29 1K电阻上拉,经C18 4.7UF/6.3V滤波和充放电后,延时产生0.75V电压,给到Q1 39N04三极管第一脚,使Q1管子完全导通,从而Q2 7002 MOS管G级为低电平而截止。+V3.3S电压经PR19 4.7K上拉电阻产生3.3V高电平,经0欧电阻R33给到时钟芯片56脚。
实际维修过程如下:

示波器量Q2 D级为0V,向前跟查Q2 G级为3.3高电平,向前跟到Q1第一脚上只有0.2V电压。主板断电后查它对地值仅为20欧,风枪取下Q1管子,打值仍为20欧,当折下C18电容后,阻值恢复到230欧。补上Q1 39N04三级管和C18电容后,重新上电主板一路小跑进WIN7系统了,之后花10分钟机器装配OK,来张亮机图:

本文作者:迅维ID:(周维修)
电脑维修公众号:weixiuhao123
迅维网公众号: xinxunwei