中国联通*藏西**分公司2019年招聘公告
一、公司简介
中国联通*藏西**自治区分公司现有7个市地分公司,员工900余人,是一家在全区范围内为公众客户、商企客户和政府机构等客户提供包括固定电话、移动电话、数据传输、互联网、宽带接入等基础电信业务和增值电信业务的运营商。
二、招聘岗位
具体岗位及要求详见附件一,符合条件者均可报名。
三、招聘程序
(一)报名
应聘人员填写应聘人员报名表(附件二),提供学历学位证书和学信网验证照片,投递至shuaimw@chinaunicom.cn,邮件名请备注:应聘部门+岗位+姓名,报名于2019年4月21日17:00截止。
(二)资格审查
报名截止5个工作日内,电话通知通过资格审查和简历筛选的人员参加笔试,请准确填写联系电话并保持畅通。
(三)笔试面试
笔试需携带本人有效身份证、黑色中性笔,根据笔试结果,择优通知进入面试人选,具体时间以通知为准。
(四)录取
确定录取人选后电话通知并发放录用通知书。
联系方式:0891-6639029
*藏西**联通期待您的加入!
附件:
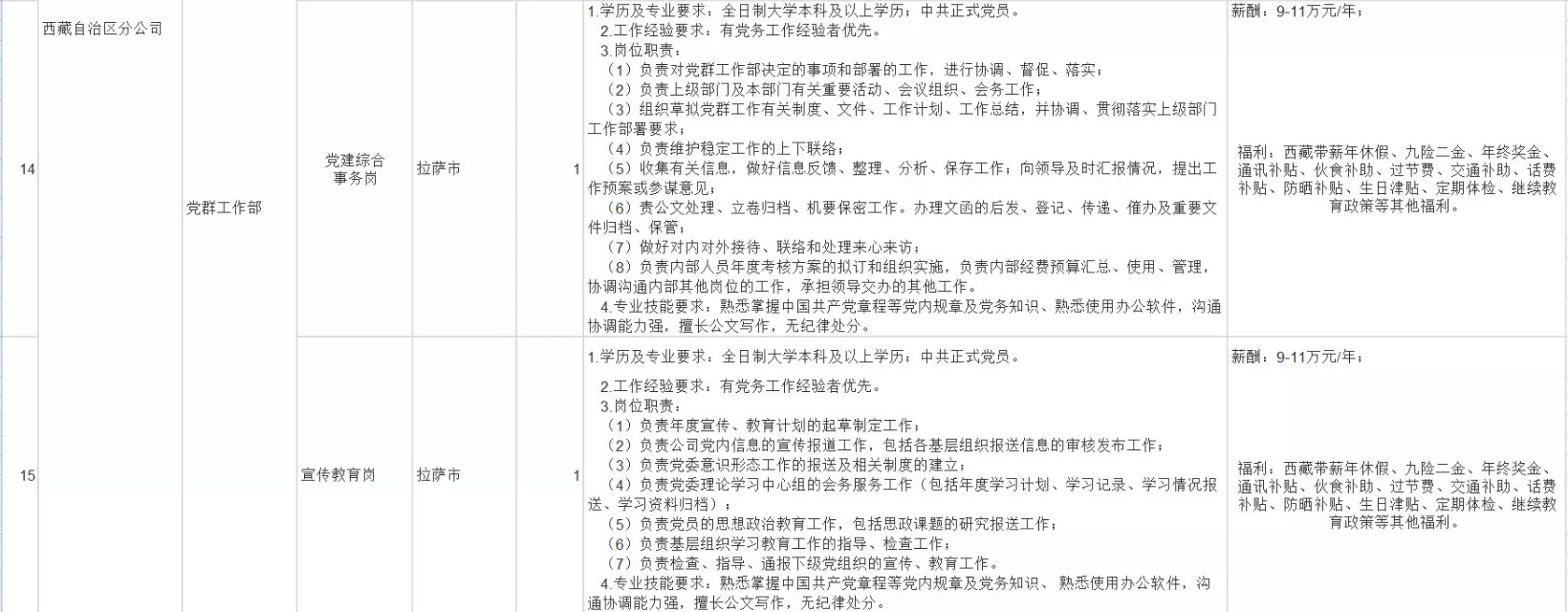
1.中国联通*藏西**分公司岗位需求表
2.应聘人员报名表
*藏西**联通人力资源与企业发展部
2019年4月8日
附件一:中国联通*藏西**分公司岗位需求表













附件二:应聘人员报名表

来源:*藏西**日报