从昨天开始,不管是朋友圈还是xx书,都被一个消息霸屏了
是的,你没看错,被霸屏了。
到底是什么消息呢?来来来,搬好小板凳,我们一起当一次吃瓜群众

刚看到消息时,大家都在议论,DFS疯了吗?还是一点业绩都没有了,搞这波骚操作来吸引人气呢?为什么?因为他真的真的太便宜了!相信大部分人都看到过广告价格了,买君随便放两张图给你们感受一下


怎么样?是不是觉得捡了一个天大的便宜?
先别急,这个事儿,买君真的想说道说道
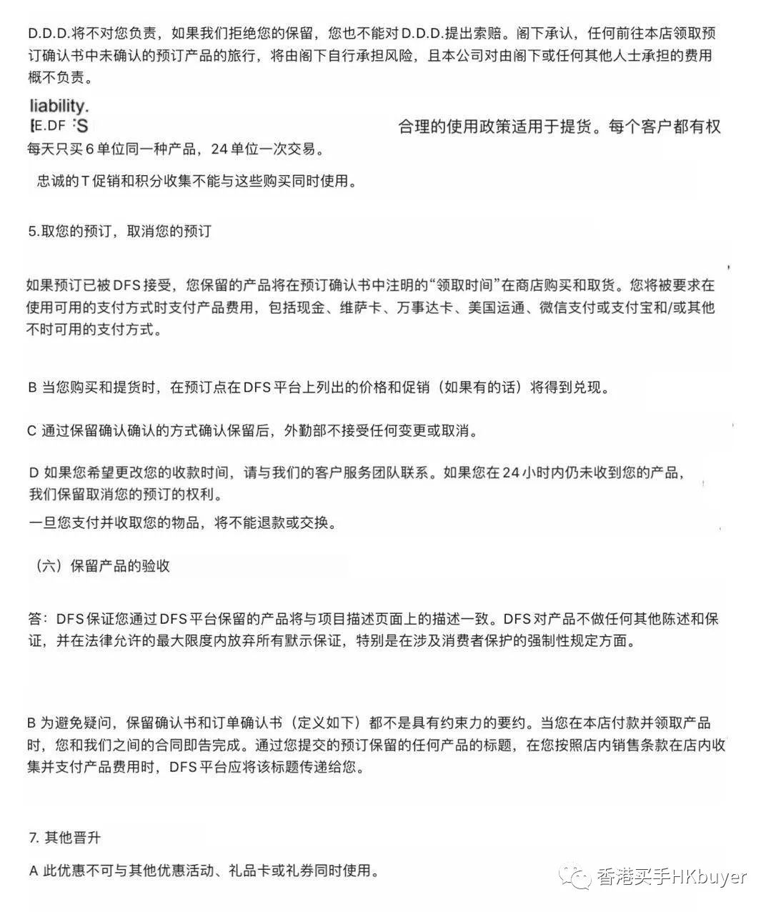
首先我们来看一下DFS的霸王条款


你下单是一回事,DFS是否保留你的下单是另外一回事,看到了吗?即使人家拒绝你的订单,你也不能起诉人家,你以为下来单就一定能拿到货?还要有邮件确认信息,收到邮件了还要让你等电话确认,至此为止,有几个人收到确认电话了?我们再来看看下单的情况


看到了吗?天王刘德华和马爸爸都来捧场了?我们暂不管下单者是谁,大家注意啦!看到这样的截图并不意味着他就拿到货啦,只是网上预订成功而已,没什么好炫耀的,而且拿不到货的几率较大!现在那么多人打着DFS能55折的噱头发朋友圈说什么搞折扣啊,下了多少钱的单啊,还有突然之间冒出来很多不是代购的人也在朋友圈发一张预订单的图说自己是香港代购,也有很多*子骗**登场,偶滴神呐,DFS一场55折的活动引出了各种妖魔鬼怪现身,真的是给卖假货的提供了一个非常好的机会,有的还打着香港直邮的名头,而真的代购却还在家里发愁怎么买货怎么找人清关,各位,找人买的时候擦擦眼睛,多滴几滴眼药水,翻翻她的朋友圈,别有的人说自己是香港代购,连一年的朋友圈都没发过,买东西时还是认准老字号,认准自己的老代购!莫贪便宜吃大亏!
信任
每一个真正的代购
都值得拥有
再说了,你们看见真代购们发朋友圈这个信息了吗?买君想说,即便拿到了货,没有一个真代购愿意这个价格卖给你的,现在香港处于封关状态,请人带一罐奶粉的水费有的人都敢要价99,你以为代购们的货能长翅膀飞回来不成?代购们不用打包,不用邮递,直接说一句:xx货物,给我打包好,给我飞到哪里哪里去,包裹照做了?醒醒吧,清关费用可不低,代购打包发货用的纸箱,胶带,时间,不算钱咩?
总的来说,买君真的认为DFS这是一波搞噱头、冲业绩、又一分钱不花的搞了一场营销活动,现在这信息网上都霸屏了,达到了宣传目的,而你不一定拿得到货,这波操作,666!更为可怕的是,有可能让卖假货的有机可乘!
最后买君还是要提醒一下找人买的小可爱们,如果有人说他购买成功了,一定要让他给你看邮件及电话确认截图!坚决不能助长卖假货的乘风而上!