最近几天很多网友突然收到了银行的通知短信, 有些银行规定从3月30日起,将开展个人存量账户的清理工作,此后每年对符合条件的账户实施持续清理。
看到这样的通知,很多用户都觉得挺奇怪的,然后产生很多疑问,那就是什么是睡眠卡,银行为什么要消掉睡眠卡,消掉睡眠卡之后自己账户上的钱怎么办?

针对网友的这些疑问,我们来一一来解答一下。
先来看一下什么是睡眠卡。
所谓睡眠卡简单来说就是长期不使用的卡,没有进账也没有出账,比如没有任何消费、转账、取现等金融交易,至于睡眠卡如何确定,不同的银行规定不一样。
比如工行规定,储蓄卡或者活期存折0余额状态超过半年,将进行单独管理,在单独管理期间没有发生任何账户交易来往,超过一年半时间就有可能被列入睡眠账户进行销户。
中国银行规定上次交易日满两年,累计利息为0满一年,而且当前余额为0,或者上次交易日满三年,当前余额为0且累计利息为0,则会被列入睡眠账户;
农业银行规定,如果储蓄卡连续18个月余额为0且交易为0,则将列入睡眠账户;
建设银行规定连续3年以上未发生存现、取现、转账等主动交易,而且账户余额为0,且无信用卡约定还款、个人*款贷**还款等签约关系的借记卡,准贷记卡活期存折账户,将被列入睡眠账户。
综合各大银行的规定来看,储蓄卡账户余额为0,而且连续超过18个月以上没有任何收付往来的就有可能被列入睡眠状态。

再来看一下银行为什么要清理睡眠卡?
看到各大银行纷纷要对睡眠卡进行清理,很多网友都挺纳闷的,银行卡现在都实行的是电子化管理,多一个账户,少一个账户,对银行来说并没有什么,不会因为多一个账户银行就要多安排一个工作人员去维护,那为什么各大银行还要积极把这些睡眠卡给清理掉呢?
实际上各大银行之所以要清理睡眠卡,既有银行自身的考虑,也有监管部门的要求。
对银行来说,虽然账户现在都实行的是电子化管理,但是每多一个账户,其实还是会占用银行一定的资源的,毕竟对于这些账户来说,银行并不会放任不管,而是要定期进行统计和维护,比如抽查一下这张银行卡有没有可能涉嫌洗钱活动,有没有可能涉嫌犯罪活动等等,对那些长期余额为零而且不产生任何交易的银行卡,如果银行花一定的精力去维护,那是得不偿失的,所以银行主动把这些账户给清理掉也很正常。
当然除了银行出于自身账户资源的考虑之外,更关键的是出于监管方面的要求。
过去十几年我国银行业发展相当迅猛,银行的用户也越来越多,各大银行银行卡存量也非常庞大,比如根据央行公布的数据显示,截止2020年9月末,我国共有个人银行账户120.92亿户,人均拥有银行卡账户数量达到8.64户。
而在这么多银行卡当中,其实真正正常使用的并不多,这里面有很多银行卡其实都存在转租或者售卖的情况,有些人办理银行卡并不是自己使用,而是把它卖给别人或者租给别人,而购买方就是一些违法犯罪分子,这些违法犯罪分子拿这些银行卡去进行电信诈骗,这给大家造成了很大的损失。

所以为了杜绝这种电信诈骗活动,早在2016年的时候,央行就发布了《中国人民银行关于加强支付结算管理防范电信网络新型违法犯罪有关事项的通知》, 按照这个通知相关规定,在开户环节,各银行机构和支付机构为区别客户风险程度,可以选择性采取合理的某项或多项查验方式,确保针对客户身份的查验强度与客户风险程度相符,对于有充分理由怀疑客户与违法犯罪活动相关的,应当拒绝开户。
到了2019年,央行又发布了《关于进一步加强支付结算管理 防范电信网络新型违法犯罪有关事项的通知》,《通知》从健全紧急止付和快速冻结机制、加强账户实名制管理等方面提出了21项措施,进一步筑牢金融业支付结算安全防线。
在央行连续发布这些监管文件之后,各大银行在开卡环节,以及对存量卡的管理也更加严格,大部分银行开始对那些睡眠卡进行清理。
这种清理工作并不只是最近一段时间才发生,实际上从2020年下半年开始,很多大银行就已经发出清理长期不动个人银行账户的公告了。
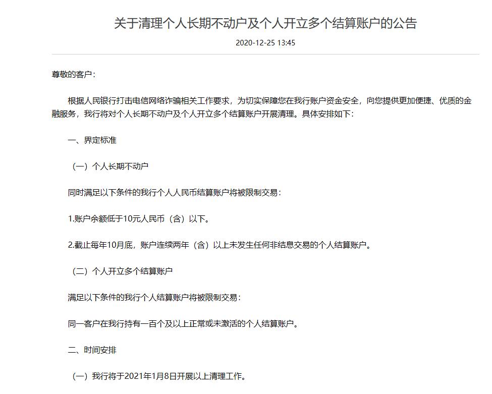
比如在2020年12月25日,中信银行就发布公告称:根据人民银行打击电信网络诈骗相关工作要求,为切实保障您在我行账户资金安全,向您提供更加便捷、优质的金融服务,我行将对个人长期不动户及个人开立多个结算账户开展清理。

另外邮储银行发布的公告也提到响应央行的要求,防范电信诈骗风险。

最后来看一下银行清理睡眠卡,用户卡上的钱怎么办?
看到各大银行发布账户清理工作之后,很多用户都担心如果自己银行卡上面还有钱,那怎么办呢?
对于这个问题其实大家不用担心,从各大银行的做法来看,目前各大银行清理的对象主要是那些账户余额长期为0,而且没有任何交易的账户,假如大家银行账户上有钱,那银行是不能随便清理的。
当然在这有一种特殊的情况,大家需要注意一下,因为按照目前银行的规定,一个人在同一家银行只能开着一张一类卡,一类卡可以免收年费和小额账户管理费。
但假如大家在同一家银行开有多张银行卡,那么除了一类卡之外,其他的银行卡就有可能产生年费和小额账户管理费,从目前各大银行的规定来看,一般账户余额小于300块钱就有可能产生小额账户管理费,小额账户管理费收费标准是每个季度3块钱,另外年费是每年10块钱。
对于这些非一类卡银行账户,银行有可能会从账户余额当中扣除这些管理费和年费, 如果大家账户余额钱不多就有可能被扣完,一旦扣完之后,账户长期余额为0,同样也有可能被银行列入清理对象。
因此大家要及时登录自己的银行卡,看一下自己账户到底有多少钱,如果大家想保留这张银行卡,那最好往这张银行卡里面打一些钱进去,只要银行卡里面有余额,而且每年都有一定的交易记录,一般银行都不会列入清理对象的。