“阿嚏-阿嚏......” 。每个早晨,我的耳朵总被这样的声音充斥着,不是孩子他爸就是孩子他自己,此起彼伏、连绵不绝。这个声音不动听,不悦耳,也让我很不开心,因为我清楚地知道,他们都是这个问题-过敏性鼻炎。大人的不专业,我们就说说儿童过敏性鼻炎。
什么是过敏者鼻炎?
根据2019年《儿童过敏性鼻炎诊疗-临床实践指南》:儿童过敏性鼻炎,也称儿童变应性鼻炎,是机体暴露于变应原后发生的、主要由免疫球蛋白E(IgE)介导的鼻粘膜非感染性炎性疾病,是儿童常见的过敏性疾病之一。顾名思义更简单:过敏引发的鼻部炎症。

哪些孩子易患过敏性鼻炎呢?
过敏性鼻炎现在发病率越来越高,以至于很多家长在孩子感冒时间长时都会很警惕地问我:“孩子是不是过敏性鼻炎?”。这个警惕心真的很好,除了警惕心,我们还可以对照以下已经得到证实的过敏性鼻炎危险因素看看。无论符合几个危险因素都一样证明着有发生过敏性鼻炎的风险。
- 过敏家族史(家族成员有类似过敏病史如过敏性鼻炎、哮喘等)
- 男性
- 花粉季节出生(北方的花粉季节非常明确,但南方一年四季都是花粉季节)
- 第一胎
- 早期使用抗生素
- 孩子出生第1年母亲吸烟
- 暴露于室内变应原,如尘螨、屋尘等。
- 6岁前血清IgE>100U/ML
- 存在变应原特异性IgE(明确对食物或环境因素过敏)

过敏性鼻炎的症状
四大典型症状-喷嚏、鼻痒、鼻塞、流涕。
其他常见症状-咳嗽、烦躁、疲劳、咽痒。
伴随眼部症状-眼痒、揉眼、流泪、眼痛。
婴幼儿可能有-张口呼吸、喂养困难等。
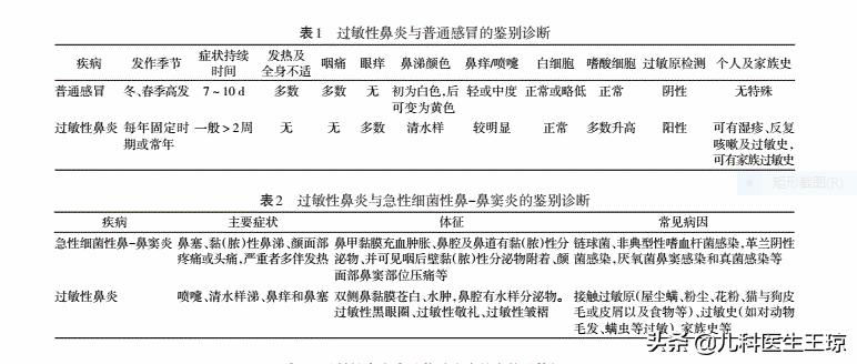
怎样辨别是过敏性鼻炎还是感冒?过敏性鼻炎还是鼻窦炎?、
很多时候,感冒、鼻窦炎一样会有喷嚏、鼻塞、鼻涕等症状,怎样辨别呢?
过敏性鼻炎和感冒的鉴别要点就在于持续时间以及伴随症状。过敏性鼻炎持续时间是大于2周的,而感冒一般在7天左右会好转;而感冒不仅会有过敏性鼻炎的症状,还可能伴随发热等其他症状。
过敏性鼻炎和急性鼻窦炎也是大有不同的,过敏性鼻炎多为清水样鼻涕,而急性鼻窦炎多为脓涕,还可能伴随发热、头痛等症状。
有些时候这3种疾病的症状并不典型,单单看几个方面是难辨别的,因此要结合症状、体征和病史综合分析(见下图)。

图片来自网络
过敏性鼻炎怎么治疗?
- 小于2岁儿童:过敏性鼻炎的发生需要反复暴露于吸入性过敏原,因此在2岁以下儿童并不常见。如果孩子有持久的鼻部症状,应首要考虑有无其他疾病,如腺样体肥大或鼻-鼻窦炎。如确诊过敏性鼻炎,轻度患儿可选择:色甘酸钠鼻喷雾剂,第二代抗组胺药(如西替利嗪、氯雷他定和非索非那定等)。重度患儿对以上治疗措施无反应者,可换用糖皮质激素鼻喷雾剂。
- 大于2岁儿童:药物治疗的方法基本与成人相同,取决于症状的严重程度和持久性。对于轻度或发作性症状的患儿,可选用第二代口服抗组胺药,抗组胺鼻喷雾剂,糖皮质激素鼻喷雾剂或色甘酸钠鼻喷雾剂治疗,选择其中一种就好。而对于有持续性症状或中至重度症状的患儿,首选药物是糖皮质激素鼻喷雾剂,指南推荐其作为持久性或中至重度症状(包括季节性症状)患者的最佳单药治疗。儿童优选低生物利用度和一日1次给药的糖皮质激素鼻喷雾剂,如糠酸莫米松和糠酸氟替卡松,美国FDA已批准糠酸莫米松和糠酸氟替卡松用于≥2岁的儿童。对于有中至重度症状的患者和/或糖皮质激素鼻喷雾剂初始治疗效果不好的患儿,可加用另一种药物,选择包括抗组胺药鼻喷雾剂、口服抗组胺药、色甘酸钠鼻喷雾剂、孟鲁司特钠等。

总结:
儿童过敏性鼻炎在生活中非常常见,当孩子有类似感冒症状且持续时间比较长时,家长应警惕孩子是否患了过敏性鼻炎。早期诊断疗效良好,选择合适孩子的治疗方案至关重要。
@儿科梁洁芳医生 @儿内科詹清翠医生 @儿科医生妈妈团 @医学莘 @陈庆华大夫 @儿科高赛君医生 #育儿避坑指南# #2019算数健康大会# #健康科普大会#