我们在日常使用电脑的时候,偶尔会遇到令人不快的事情就是蓝屏死机,那么到底是什么原因导致电脑蓝屏死机?每次遇到的蓝屏死机时除一片英文字符外还有一串蓝屏代码,这些代码有什么特定的含义呢?对待电脑蓝屏死机有没有可行解决的方案呢?今天我们就来简单的探讨这个问题。
一、电脑蓝屏的概念
电脑蓝屏,又叫蓝屏死机(英文:Blue Screen of Death,缩写为:BSoD),是指微软Windows 操作系统在无法从一个系统错误中恢复过来时所显示的蓝底白字的屏幕图像。
在Windows 操作系统任何版本中都会出现 BSoD 错误,包括Windows 10、Windows 8、Windows 7、Windows Vista、Window2000、Window ME、 Windows XP 甚至Windows 9x( Windows 98/95)。
默认情况下,蓝屏死机的显示是蓝(0x01 或#0000AA)底白(0x0F 或#FFFFFF) 字。显示的信息包括了当前的内存值以及寄存器值。几乎每个STOP 错误都包含一个基于十六进制的STOP 代码,可用于研究修复程序。如下图所示:

以上蓝屏中最为重要的信息如下:
可能触发的蓝屏文件:ntkrmlpa *ex.e**
蓝屏类型名称:BAD_POOL_HEADER
BAD_POOL_HEADER 是指错误名称,常用来识别产生错误的驱动程序或者设备,这种信息多数很简洁。
Technical information(故障检查信息):
* * * STOP 0x00000019(0xC0000020,0xabb38e50,0xbb39658,0x0b010101)
其中:* * * STOP:是停机码(Stop Code)也就是 STOP 0x00000019, 用于识别已发生错误的类型,但停机码可以作为搜索项在微软知识库和其他技术资料中使用。
0x00000019(0xC0000020,0xabb38e50,0xbb39658,0x0b010101):是被括号括起来的四个数字集, 表示随机的开发人员定义的参数(这个参数对于普通用户根本无法理解, 只有驱动程序编写者或者微软操作系统的开发人员才懂)。
windows10蓝屏图片如下:


二、Windows 系统蓝屏死机的常规解决方法
Windows 蓝屏信息非常多, 无法在一篇文章中全面讲解, 但其产生的原因往往集中在不兼容的硬件和驱动程序、非正版操作系统、更新系统或升级应用程序、有问题的软件、病毒、非法操作等, 因此首先为大家提供了一些常规的解决方案, 在遇到蓝屏错误时, 应先对照这些方案进行排除。
1.重启电脑
有时只是某个程序或驱动程序一时犯错, 重启后他们会改过自新,系统就会正常。
2.检查安装的新硬件是否正确
首先, 应该检查新硬件是否安装正确,是否插入牢固。这是被许多人忽视的问题,往往会引发许多莫名其妙的故障。
3. 安装最新驱动和服务
如果刚安装完某个硬件的新驱动, 或安装了某个软件, 而它又在系统服务中添加了相应项目(比如:杀毒软件、CPU 降温软件、防火墙软件等), 在重启或使用中出现了蓝屏故障, 这时请到安全模式来卸载或禁用它们。
4. 查杀病毒
有时电脑病毒也会导致Windows 蓝屏死机, 因此查杀病毒必不可少,同时一些木马间谍软件也会引发蓝屏, 所以最好再用相关工具进行扫描检查。推荐在安全模式下查杀病毒或木马。
5. 检查BIOS 和硬件兼容性
对于新DIY 的电脑经常出现蓝屏问题, 应该检查并升级 BIOS 到最新版本, 同时关闭其中的内存相关项, 比如:缓存和映射。另外,还应该对照微软的硬件兼容列表检查自己的硬件是否与操作系统兼容。 如果主板BIOS 无法支持大容量硬盘也会导致蓝屏, 需要对其进行升级。
6. 修复系统
运行“sfc /scannow”来检查系统文件是否被替换,然后用系统安装盘来恢复。
7. 检查系统日志
运行“EventVwr.msc”, 回车出现“事件查看器”, 注意检查其中的“系统日志”和“应用程序日志”中表明“错误”的项。
8. 最后一次正确配置
一般情况下, 蓝屏都是在硬件驱动或新加硬件并安装驱动后, 这时 Windows 2K/XP 提供的"最后一次正确配置"就是解决蓝屏的快捷方式,重启系统, 在出现启动菜单时按下F8 键就会出现高级启动选项菜单, 接着选择“最后一次正确配置”,系统就会正常。Win7 系统可通过修改注册表的方法恢复安全模式下的“最后一次正确配置”。网上有一篇回复 Win7 最后一次正确配置文章,不妨可以作为参考。
(https://jingyan.baidu.com/article/4d58d541360fa69dd4e9c0f5.html)
9.安装最新的系统补丁和 Service Pack
有些蓝屏是Windows 本身存在缺陷造成的, 因此可通过安装最新的系统补丁和Service Pack 来解决。
10. 查询蓝屏死机代码
在特定查询蓝屏代码的网页上查找蓝屏信息及解决的办法。如:
http://lanpingdaima.com/lanping-0x00000003.html
11. 在PE 下修复引导区。
12. 硬关机后重装系统。
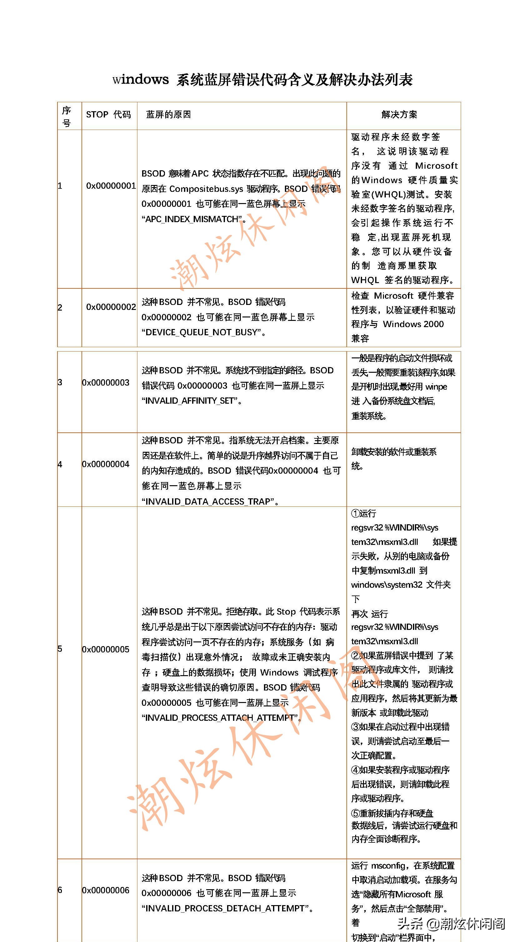
下面的列表是小编多年来维护电脑时收集整理的 263个 STOP错误信息,包括每个STOP代码的含义、蓝屏的原因及一般的解决方案。


































以上为今天分享的 Windows系统 263 个蓝屏错误代码的含义和一般的解决方案,希望对大家有所帮助。欢迎收藏、评论和转发。多谢阅读和关注。