8月7日国家卫生健康委员会发布了关于印发接种长春长生公司狂犬病疫苗续种补种方案的通知

各省、自治区、直辖市及*疆新**生产建设兵团卫生计生委、食品药品监督管理局:
为做好接种长春长生公司狂犬病疫苗接种者的续种补种工作,国家卫生健康委会同国家药监局制定了《接种长春长生公司狂犬病疫苗续种补种方案》。现印发给你们,请各地认真组织,切实做好续种补种工作。工作中如出现问题,请及时向国家卫生健康委疾控局和国家药监局药化监管司报告。
国家卫生健康委员会办公厅
国家药品监督管理局办公室
2018年8月7日
如要注射狂犬疫苗,需要去哪些机构呢?
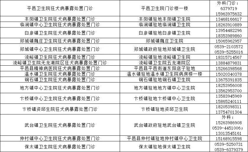
临沂市卫计委、市疾控中心权威发布!


临沂市狂犬病疫苗接种门诊公示
01 兰山区

02 罗庄区

03 河东区

04 郯城县

05 兰陵县

06 沂水县

07 平邑县

08 沂南县

09 费县

10 蒙阴县

11 莒南县

12 临沭县

13 高新区 经济区 临港区 蒙山区


关于狂犬病疫苗
续种补种的种种疑问
临沂市疾控中心也进行了详细解答


狂犬病疫苗续种补种答问
为保障人民身体健康,按照中央统一部署,国家卫生健康委对接种了长春长生公司狂犬病疫苗的群众,提供续种、补种、跟踪观察等健康服务。
关于问题疫苗
如何知道是否接种了长春长生公司狂犬病疫苗?
公众可以查看接种疫苗的登记记录,核对疫苗接种信息,如厂家名称和疫苗批号,来了解是否接种了长春长生公司的狂犬病疫苗。如有疑问,也可以去原接种点咨询。
关于疫苗续种
如果已接种长春长生公司生产的狂犬病疫苗,但还没有完成全程接种,应该怎么办?
根据《狂犬病暴露预防处置工作规范》的规定,对尚未完成全程接种者,可以选用其他公司的狂犬病疫苗按原接种程序免费续种。如果无法使用同一品牌疫苗,世界卫生组织和我国均推荐,可使用不同品牌的合格狂犬病疫苗继续按原程序完成全程接种。换用其他品牌的疫苗接种不会影响接种效果和安全性。本次接种过长春长生公司狂犬病疫苗、但还没有完成接种程序的群众,免费续种其他公司合格疫苗。
关于疫苗补种
如果已经全程完成长春长生公司生产的狂犬病疫苗接种,现在是否还需要补种?
根据世界卫生组织2018年4月发布的有关文件,狂犬病的潜伏期通常为1-3个月,罕有超过1年。根据狂犬病发病特点,专家综合评估认为,已经完成全程免疫接种的,建议不需要补种。
如果有补种意愿,可以到接种单位咨询,免费补种其他公司合格疫苗。按照尊重科学、知情公开、自愿免费的原则,接种单位应向前来咨询补种的群众告知防控知识、疫苗的保护作用、接种后注意事项等内容。
关于跟踪观察
(一)接种长春长生公司狂犬病疫苗后,在什么情况下需要进行跟踪观察?
为保障群众健康,对接种长春长生公司狂犬病疫苗者采取跟踪观察措施。根据世界卫生组织2018年4月发布的有关文件,狂犬病的潜伏期通常为1-3个月,罕有超过1年。根据暴露情况和疫苗接种时间,进行以下跟踪观察:
1.对已被犬、猫等动物咬伤、抓伤、舔舐粘膜,或破损皮肤、开放性伤口、粘膜已直接接触可能含有狂犬病病毒的唾液或组织(以上情况称为暴露)的人,疫苗接种1年内要进行跟踪观察,尤其是在接种疫苗3个月内,进行重点跟踪观察,3个月后一般进行自我观察。1年后原则上不进行跟踪观察,但如果有异常情况,可进行电话、网络咨询,或者到接种单位进行咨询,必要时进行跟踪观察。
2.对没有发生暴露情况而主动接种者,一般接种后1年内进行自我观察。1年以上的接种者,一般不需要跟踪观察,但如果有异常情况,可进行电话、网络咨询,或者到接种单位进行咨询,必要时进行跟踪观察。
(二)接种长春长生公司狂犬病疫苗还没满1年,现在应该如何进行跟踪观察?
如果接种长春长生公司狂犬病疫苗不满3个月,需要进行重点观察。群众可通过公布的地址,到接种单位设立的跟踪观察和咨询服务点,向医务人员咨询并接受现场观察;也可以通过公布的接种单位联系方式,与医务人员通过电话、网络等方式进行咨询。如果接种疫苗在3个月以上、1年以内,建议进行自我观察,如有较大疑问,可以进行电话、网络咨询,或到接种单位现场咨询。
(三)接种长春长生公司狂犬病疫苗已经超过1年,是否需要进行跟踪观察?
对于已接种长春长生公司狂犬病疫苗1年以上的,如果无明显不适症状,原则上不需要进行跟踪观察,但如有异常情况或疑虑,可及时通过电话、网络咨询,或者到接种单位进行咨询。
(四)跟踪观察有哪些主要内容?
一看伤口情况。例如伤口是否愈合等。
二看神经精神症状。例如是否出现易怒、恐惧等症状。
三看狂犬病典型症状。例如是否出现恐水、恐风、恐声等症状。
狂犬病科普知识
1、什么是狂犬病?
狂犬病是由狂犬病病毒感染引起的一种动物源性传染病,是目前世界上病死率最高的传染病,没有有效治疗手段,一旦发病,病死率几乎为100%。狂犬病易感动物主要包括犬科、猫科及蝙蝠等动物。全球范围内,99%的人间狂犬病是由犬引起的,特别是亚洲、非洲等狂犬病流行病区,病犬是引起人间狂犬病的最主要传染病。
2、如果被狗、猫等动物咬伤或抓伤,应该如何处置?
当被狂犬、疑似狂犬或者不能确定是否患有狂犬病的动物咬伤、抓伤等,应尽快到狂犬病暴 露处置门诊进行处理。
狂犬病暴露处置的原理是阻止狂犬病病毒进入中枢神经系统而引发狂犬病。通常情况下的流 程包括:一是充分冲洗,减少伤口内的病毒量,同时用碱性的肥皂水冲洗,对病毒有破坏作用;二是在伤口周围浸润注射狂犬病免疫球蛋白,可中和伤口部位的狂犬病病毒;三是及时注射狂犬病疫苗,预防狂犬病的发生。
3、为什么要接种狂犬病疫苗?
一旦被狂犬或疑似狂犬和不能确定健康的犬、猫等动物抓伤、咬伤或舔舐粘膜,应尽快到医院接受规范的暴露后预防处置,接种狂犬病疫苗、伤口清创处理和注射免疫球蛋白。狂犬病疫苗可以使机体产生抗体,使人不被狂犬病病毒侵害,从而起到保护作用。
4、接种狂犬病疫苗后可能有哪些不良反应?
接种狂犬病疫苗后24小时内,注射部位可出现红肿、疼痛、发痒,一般不需要处理即可自行缓解;可能有轻度发热、无力、头痛、眩晕、关节痛、肌肉痛、呕吐、腹痛等,一般不需要处理即可自行消退。
少数情况下,出现中度以上发热反应,可先采用物理降温方法,必要时可以使用解热镇痛剂;也可能在接种疫苗后72小时内出现*麻疹荨**,出现反应时,应及时去医院就诊,给予抗组胺药物治疗。
在极特殊情况下可能出现过敏性休克,一般在注射疫苗后数分钟至数十分钟内发生,表现为快速出现皮肤充血潮红、瘙痒等;接种疫苗后出现上述表现应当尽快到附近具备急救条件的医疗机构接受治疗。