
就在最近,支付宝迎来了一波大更新!可以说,这波更新都很有针对性。
打开了支付宝消息推送的小伙伴,应该都收到过一个提醒,提示在隐私保护功能的相关更新:

支付宝 App 根据《个人信息保护法》的相关规定,制定多项保护措施。比如随时查询个人信息档案、随时管理隐私设置等…...

别急,接下来果子就为大伙好好讲解一下这波新功能怎么用。总结来说,亮点是以下几点:
- 个人信息罗列的更清晰了;
- 隐私权政策的阅读更友好了;
- 个性化广告关闭也更加容易。

在新版支付宝 App 中,“我的”页面里已经多出一个全新的栏目:用户保护中心,隐私保护相关功能的升级都可以在“隐私保护”中体验到。

首先来谈谈对大家非常重要的个人信息管理。
在个人信息档案中,你可以更清晰地了解到这些信息,并进行针对设置:个人主页、身份信息、设备管理、账单信息。
其中果子最喜欢这个“设备管理”功能:
因为在这里,可以非常清楚地知道自己用过哪些设备登陆过支付宝账号。

像果子这种一有新机发布就立马换手机的人来说,这个功能真的非常实用:
它可以让我在处理掉旧手机后也不用担心账户泄露问题。
因为我一旦将这个旧手机移出“我的设备”,再想登陆就必须要身份验证。

此外,你还可以在“账单信息”中查看自己的每月消费行为与金额;


左右滑动查看更多
相比起晦涩难懂的传统版隐私权政策说明,最新版支付宝也首次提供简版隐私权政策;
例如,在协议内容页就内置了一个隐私权政策说明视频,解释内容包括:
支付宝是如何收集、存储、保护信息,对外提供了哪些信息等等;

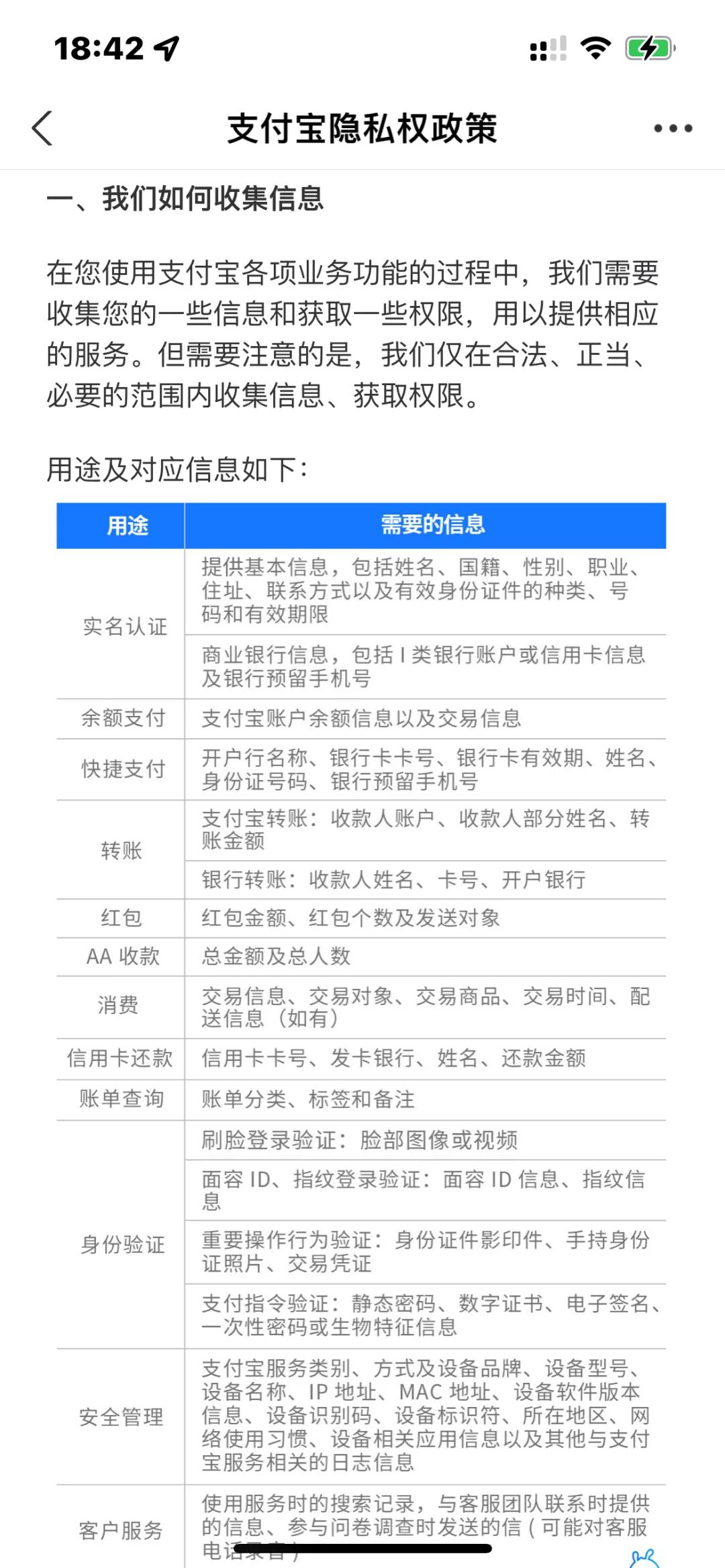
冗长的隐私权政策也改版为“图文版”:
例如这个收集的信息以及对应的用途,新版支付宝用一个详细的表格都一一列举了出来。

对比传统长长好几页、字又小,排版又密集的说明:
这样最大的好处就是,更便于阅读,也更容易了解自己的信息都被用来干了什么。
支付宝还提供完整版隐私权政策的*载下**功能,手机上一时看不完可以*载下**到邮箱,慢慢阅读。



左右滑动查看更多
此外,支付宝手机端最新支持查看各种政策更新的公告与历史版本。
例如新版本支付宝需要进一步处理我们用户信息时,会更加明确使用的场景与目的。
又或者新版本需要调用我们一些新的信息、权限,也会在更新公告中进行补充说明。
你还可以在这里详细了解到个人信息保护机构及联系方式。



左右滑动查看更多
其实,这些公告在以前也可以查看,但只能通过 PC 端网站 “支付宝网站 - 服务大厅 - 协议专区”访问 。
除了以上这些外,我们还可以在“隐私设置”的四大模块保护个人信息,包括:
常用隐私设置、系统权限管理、授权管理、个性化广告开关。

支付宝在「系统权限管理」这一项里,把需要向我们获取的权限,都列得清清楚楚。
比如位置、麦克风、相册、相机、通讯录等。
并且在每个设置里面,都很详细地列出了开启的用途。
点击下方的管理权限,便可自动跳转到 iPhone 的支付宝 App 权限管理。





左右滑动查看更多
而个性化广告的关闭入口也值得关注。
大家肯定曾经都有过疑惑,为什么 App 里出现的广告,都那么合口味、都有点似曾相识的感觉?
而且好像自己收到的广告,跟别人收到的不太一样?
例如果子经常收到的是 xxx 植发广告,而狐妹则是 xxx 化妆品的广告
其实这个情况,有个专业名词叫做“个性化广告”。
意思是,根据我们的个人信息,来推荐相应的广告。


左右滑动查看更多
关闭个性化广告,其实是之前就能使用的功能,但在新版支付宝中,直接从用户保护中心-隐私设置,就能一键关闭。



左右滑动查看更多
值得注意的是,相比于不少 App 关闭个性化广告还有时效,比如 3 个月后开关又自动打开......
支付宝关闭个性化广告是没有有效期的,除非用户本人再次打开。
可以说,支付宝这几次更新,的确是在隐私保护方面花了心思。
关注支付宝和蚂蚁集团的人可能知道,在今年更早的时间里,蚂蚁集团就已经启动消费者权益保障专项行动“蚂蚁 315”:
从平台责任、产品体验、营销规范、平台秩序四方面入手,推出 10 余项举措。
不仅大力治理弹窗等过度营销,同时也帮助消费者更好地理性消费、保障权益,隐私保护就是其中的一项重要内容。

随着《个人信息保护法》的落地,各家互联网公司都会不断完善隐私保护的相关功能,个人的信息安全肯定会受到越来越完善的保护。
其实另一款国民 App 微信也在近期升级了隐私保护功能:
例如支持导出个人信息、个性化广告能更简单地关闭、订阅号个性化推荐支持关闭等等。
这么看来,未来各大 App 和平台一定会越来越规范,甚至会在保护用户隐私上“内卷”。