
联合抗反转录病毒治疗的出现和推广,降低HIV感染者和艾滋病患者(HIV/AIDS患者)的发病率和病死率,延长了这些患者的寿命。全球范围内老年HIV/AIDS患者逐渐增多。衰老影响T细胞亚群,尤其是CD8T细胞,已有关于老年人淋巴细胞克隆多样性的丧失、CD8T细胞计数的增加以及年龄相关性的白细胞介素(IL)-7受体基因的沉默的报导,这些变化可表现为老年人的CD4/CD8比值倒置(< 1)。
目前急性和慢性HIV感染对老年人免疫系统的影响尚不完全清楚,尽管HIV/AIDS患者预期寿命有所提高,但其全因死亡率、因感染性疾病病死率依然高于一般人群,非艾滋病相关疾病(如心血管疾病)的发病率也高于一般人群。持续CD4/CD8倒置(< 1)与老年人的死亡率相关。但是抗病毒治疗前基线年龄对治疗后CD4/CD8影响如何,尚不清楚。2020年21期HIV MEDICINE刊登了英国伦敦帝国理工大学Francis-Morris等研究结果,研究发现,老年HIV/AIDS患者的CD4/CD8比值恢复正常能力低于年轻患者。
为了研究基线CD8计数和年龄对抗反转录病毒治疗(ART)后 CD4/CD8比值恢复的作用。研究人员开展一项观察性研究,使用2007年1月1日至2016年12月31日艾滋病门诊常规收集的数据。抗反转录病毒治疗之前和治疗期间CD4和CD8计数,治疗后HIV-1病毒载量纳入分析,使用Cox比例风险回归进行单变量和多变量分析。
共876例抗反转录病毒治疗的患者的数据纳入分析,这些患者实现了对HIV的抑制。其中741例(84.6%)是男性,507例(57.9%)是白人,抗病毒治疗的中位时间为38个月[ (IQR) 17-66]。
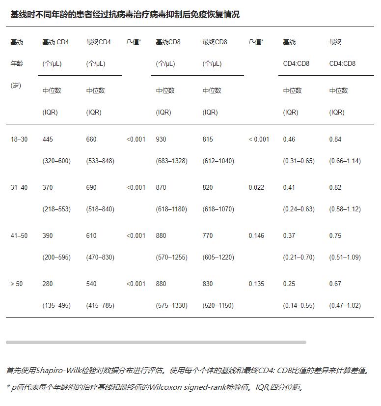
ART上CD8计数呈双向变化; CD8计数基线低的 (≤600细胞/μL) 增加, CD8计数高的(> 900细胞/μL)下降。抗反转录病毒治疗前的中位CD4:CD8比值为0.41 (IQR 0.24-0.63),876名患者中有274名患者(31.3%)比值恢复(≥ 1)。与18-30岁的年轻人相比,> 50岁的患者在抗反转录病毒治疗前和治疗后CD4:CD8比值都比较低(P < 0.001和P = 0.002)。经过校正后,原发HIV感染患者HIV诊断年龄(P < 0.001)和治疗时年龄(P < 0.001)较小,有利于CD4:CD8比值的正常化。

以上结果说明,HIV诊断时年龄较大(> 50岁)与持续的CD4:CD8比值倒置有关,而抗病毒治疗有利于对CD4/CD8比值正常化。这些发现证实了对50岁以上患者进行检测和早期治疗的必要性,并可用于加强监测的风险管理。
文献来源
Francis-Morris A, Mackie NE, Eliahoo J, et al. Compromised CD4:CD8 ratio recovery in people living with HIV aged over 50 years: an observational study[J]. HIV Med, 2020,21(2):109-118.