虽说近期的天气还是有点忽冷忽热,但楼市的温度反而有点回暖,特别是19年*会两**的结束,“房地产税”“新型城镇化”“棚户区改造”“群众住房问题”等关键词,勾勒出2019年及未来房地产市场的发展趋势,由此可见买房依旧是我们人生中绕不过去的一道坎。下面还是先跟着小编一起来看看七大片区的特性,再来决定去哪个片区看房选房吧!

城东片区-发展潜力购房新区
说起城东,总是隔一段时间就会给我们一些惊喜,近两年来虽说没有大型的知名房企入驻,但配套基建却是一再提速,特别是随着沙市实验小学、荆州开发区实验中学的迁入,来这里购房的人也是络绎不绝,毛坯房、价格合适、准现房等一下子让这里的性价比领先于其他片区。况且随着时间推移,未来的“荆州东大门”也将打开城市交通的新方式,据最新消息称-荆州东站预计在19年10月份正式通车;荆州民用机场场道建设已全面进入施工阶段,航站楼工程预计在今年4月份进场施工,整个项目预计在2020年5月建成······小编相信新的出行方式不仅能提升筒子们生活的品质与便利性,更多的是在于不可忽视的发展与机会。

武德片区-成熟配套购房区域
武德片区一直以来地段上的优势是比较明显的,荆沙交界地带、坐享北京路与荆州城两大商圈不说,因地处城市中轴线上,生活配套早已成熟。近两年来随着旧城区的改造,很多老街道已经不复存在,但知名房企的接憧而至让这里吸引了不少购房者的目光,人信·悦玺、保利·堂悦、雅居乐·锦城三大房企将这里一下子成为高端住宅区域,实验小学万达校区的规划也逐步推进,再加上荆襄河湿地公园、长江大学武德校区、荆州万达广场、临江仙公园、荆州长江大桥等的助力,这里既拥有城市喧闹的繁华,也能给业主们带来一份城市中独特的静谧,生活中的舒适度与高品质也是触手可得。

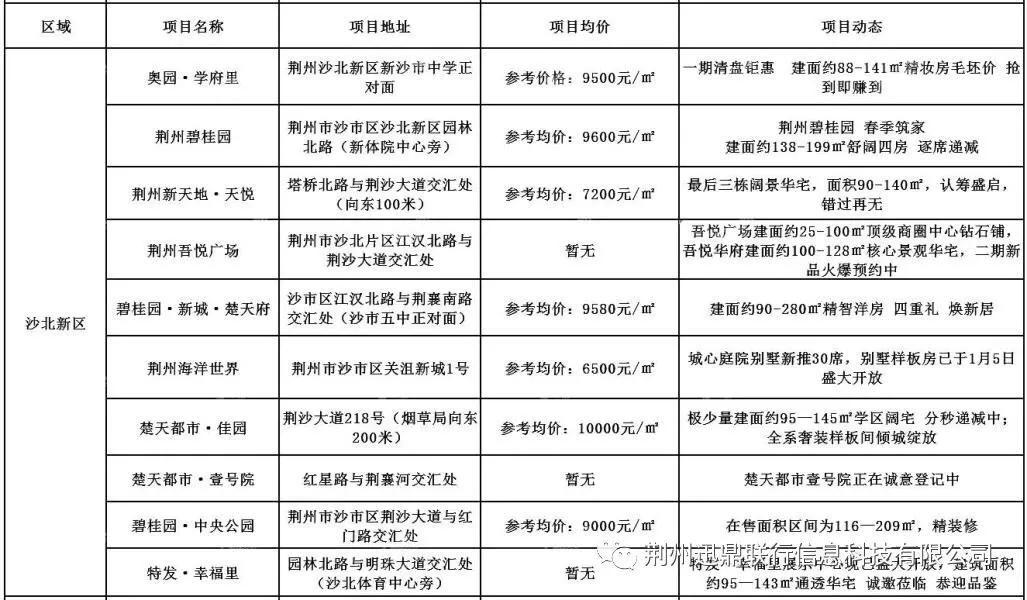
沙北片区-投资发展的热点区域
沙北这两个字,小编相信早已经在不少置业者的心中留下了深深的烙印,毕竟它的发展是我们有目共睹的,湖北省沙市中学的入驻让这里的道路经历了从所未有的拥堵,可见家长们对于教育资源的看中;随着奥园、碧桂园、金辉集团、深圳特发集团、新陈控股的进入,让这里成为了知名房企云集的片区,精装房也成为购房者们的热议话题,拎包入住、智能大宅的也刷新了原有的居住理念;新天地·上街、凡尔赛法式商业、南国大家装、南国温德姆酒店、义乌小商品城、荆州新图书馆、荆州体育中心等,让这里的投资潜力也成为大家有目共睹的地方,特别是荆州吾悦广场这一城市新地标的展现再次点燃了购房爆点,沙北新区也将打造成城市行政文化、商业中心、体育中心居民居住的城市新区。

中心片区-成熟置业第一选择区域
中心片区不用多说,不管是从商业配套上,还是教育资源上都是排在前面的,美佳华商业广场、人信汇、中商百货、沃尔玛、荆州市机关幼儿园、荆州实验中学等,住在这里,您基本衣食住行简直毫无压力就拿近期的开盘活动来说-3月6日中建·荆州之星首开售罄,毛坯房均价高达8900元/平。

荆北片区-城市门户的发展新区
荆北因为荆州火车站与荆州市客运枢纽的存在,逐步成为进入荆州的“北门户“,交通方式的变革见证了太多分离的悲伤与重逢的喜悦。从恒大集团的入驻,再到碧桂园、绿地集团的蓬勃发展,一下子置业者们明白了交通与地段的重要性。业主们所期盼的实验小学绿地校区也会在今年开工,除了教育资源的补充外,大型的医疗设施-荆州中心医院荆北分院预计于2019年上半年完工并投入使用······

城南片区-旅游项目集中区域
近几年来荆州大力发展”旅游城市“,荆州市博物馆、荆州古城墙、宾阳楼、九老仙都等景区恰巧云集在此,从而这里的发展多以旅游为主,而在旅游折射下的,自然生态环境各方面也会领先于其他区域,进入片区的楼盘规划也自然少不了环境的衬托,更多的购房侧重点也就放在了养老宜居上;虽说片区内有着当代置业与世茂地产两大知名房企,但是房价区间依旧维持在5k~7k元/平方左右,这也符合多半家庭置业的价格预算,这里也因为建成较早,很多生活配套早已成熟,性价比算是比较高的。

荆州高新区-生态宜居的特色片区
荆州高新区这里虽说在售项目一直不多,但房型上的选择是非常充足的,高层、洋房、别墅一应齐全,联投集团也将在这里打造一座大型的住宅与商业片区,项目自带的汽车影院、高尔夫球场、农业CBD中心、华中师范大学附属学校等,未来的荆州高新区将会成为集养老、旅游、生态农业等为一体的一大特色片区。