2016年,上海地区企业平均营收达到1.88亿元,营收中位数为0.67亿元,企业个体之间规模差异较大,而且在上海市创新层企业中更加明显。
新三板在线 · 文/徐玮翎
研报要点
1、2016年,上海地区企业平均营收达到1.88亿元,营收中位数为0.67亿元,企业个体之间规模差异较大,而且在上海市创新层企业中更加明显。整体资产负债率方面,上海市新三板企业资产负债率自2014年以来始终低于市场整体水平,并与市场同向,呈逐年下降趋势。
2、创新层方面,上海创新层企业实现的营收和净利增速均是创新层整体增速的一倍有余,净资产收益率、市场流动性等均略高于创新层整体企业的情况。
3、上海市新三板明星企业

一、上海市新三板企业表现回顾
作为国际金融经济中心,上海成为了多数创业者的选择地。截至2017年6月9日,上海市共有978家新三板企业,其中上海企业入选创新层134家,占上海市挂牌企业的13.75%,高于整体市场水平12.39%。
而在134家上海市创新层企业中,有64家连续入选创新层,新进的有70家。
1、 营收情况——企业个体之间差异大
营收规模方面,上海市共有932家已披露16年报,合计实现营收1749.94亿元,其中331家营收超过1亿元,13家营收超过10亿元,钢银电商以410.96亿元的营收高居营收榜首。

2016年,上海地区企业平均营收达到1.88亿元,营收中位数为0.67亿元;其中创新层企业实现了5.87、1.30亿元的营收平均数和中位数。而同期新三板企业整体平均营收为1.58亿元,近乎为上海挂牌企业平均营收的84%,但营收中位数却与上海挂牌企业同期情况几乎相等。可见,上海企业个体之间规模差异较大,而且这种情况在上海市创新层企业中更加明显。
2、 挂牌情况——挂牌速度有所减缓
2012年以来,至2016年,上海市新三板企业的挂牌速度有增无减,2016年上海市新增挂牌新三板企业达到446家。而截至2017年6月9日,2017年前五个月上海市新增挂牌企业仅为102家,挂牌速度有所减缓。
3、融资情况——过去一年融资175亿元,其中创新层募资82亿元
自2016年初至今,共有342家上海市挂牌企业实施过417起定增事件,合计募资174.68亿元。其中108家上海创新层企业合计募资达81.96亿元,占比46.92%。
4、负债情况——整体负债率低于整体市场,并逐年下降
从整体资产负债率来看,上海市新三板企业资产负债率自2014年以来始终低于市场整体水平,且逐年与市场差距加大,二者在2016年的负债率差距高达9.78%。
趋势方面,上海市新三板企业与市场同向,呈逐年下降趋势。
5、上海市创新层企业情况
本次上海市挂牌企业入选创新层的有134家。
◆成长和盈利能力——整体营收增速高达72.85%
2016年,上海创新层企业实现营收规模达786.93亿元,占比为创新层所有企业营收规模的14.64%,较上年同期增长72.85%;实现归属挂牌公司股东净利润30.36亿元,较上年同期增长32.35%。上海创新层企业实现的营收和净利增速均是创新层整体增速的一倍有余。
从净资产收益率来看,上海创新层企业整体实现ROE为17.54%,略高于同期创新层的整体情况。
◆二级市场流动性——略高于创新层整体水平
从流动性来看,创新层上海地区的企业中,日均换手率高于20%和日均成交额大于50万元的企业数量分别占比为38.06%、36.57%,略高于创新层整体企业的情况。
二、上海市新三板企业盘点
截至2017年6月9日,上海市共有979家新三板企业,剔除47家未公布2016年报的企业,我们将剩余932家企业作为本文研究样本。
1、营收榜——13家企业营收超过10亿元
上海市挂牌企业2016年营收合计达1749.94亿元,占新三板整体的9.79%。其中营收超过10亿元的有13家企业,超过20亿元的有6家,分别为钢银电商、源耀生物、永诚保险、中晨电商、中钢电商、赞禾股份。
2、赚钱榜——6家企业净利过亿,合全药业最赚钱
上海市挂牌企业2016年归母净利润超过1亿元的有6家,分别为合全药业、合晟资产、中城投资、益盟股份、威派格、张铁军。其中合全药业以4.36亿元的归母净利润成为上海市2016年最赚钱的公司。
3、增速榜——合晟资产营收净利双双增逾10倍
未避免上期数据过小而导致增速过大,新三板在线研究中心对2015年年报营收超过1000万元的和净利润超过100万元的企业进行统计,并作为本次榜单筛选结果的样本。
◆海高通信、合晟资产营收增长逾10倍
在2016年营业收入同比增长率方面,超过100%的增长率的有57家企业,超过200%的有17家。其中,海高通信、合晟资产的营收增长率更是超过1000%,海高通信以1345.03%的高营收增速排名榜首。
◆103家净利翻倍
在净利同比增长率方面,上海企业表现更加喜人。2016年,上海挂牌企业合计有103家实现净利同比增长率超过100%。其中,净利增长逾10倍的有3家,分别为合晟资产、游戏多、晶宇环境。
4、ROE榜——3家企业ROE超100%
新三板在线研究中心统计,上海市新三板企业共有266家ROE(加权)超过20%,38家超过50%,3家超过100%。其中合晟资产以164.54%的净资产收益率高居榜首。
5、涨幅榜——合晟资产股价高涨158倍
由于目前新三板市场的流动性较为匮乏,股价有时并不能完全体现企业的价值,因此我们排除了急涨急跌的股价波动对区间涨跌幅的影响。

在新三板在线研究中心统计的2017年年初至今上海市新三板企业涨幅榜中,营收、净利等财务数据双双亮眼的合晟资产,在市场方面表现依旧亮眼,以高涨158倍的股价成为榜首。
6、成交额榜——23家2017年成交总额过亿
2017年年初至今,上海市新三板企业成交总额过亿的有23家,其中合全药业以9.79亿的成交总额获得榜首。
三、7家明星企业上榜
通过上述各项指标的表现,新三板在线研究中心从上海市新三板企业中精选出7家明星企业。

附录:分区盘点——松江、闵行、崇明区企业表现亮眼
除了所处行业外,上海的134个创新层企业的发展是否还会受到地区等其它宏观因素的影响?作为我国的经济中心,上海共有15个区,1个县,那到底哪个区的创新层企业最会赚钱?
估计很多人会说那肯定是上海市区的9个区,然而根据新三板在线研究中心统计,数据显示确是上海市区垫底。
1、企业地区分布
从企业地区的分布来说,上海市区地块虽小,但企业分布却最密集,创新层企业家数达到43家。而浦东新区、闵行、宝山等三个人口大区则分别拥有创新层企业26、10、7家。
2、松江、崇明、闵行三区企业表现高于上海平均水平
从营收增速来看,上海所有地区营收增速均呈正增长,但浦东、奉贤、及上海市区的9个区在内实现的净利却呈现负增长,其中,浦东新区整体的净利增长率竟高达下降51.20%。
净资产收益率方面,所有地区的ROE均大于10%,其中ROE大于20%的有松江、崇明、闵行及金山区,松江区以40.56%的净资产收益率成为上海地区的榜首。尽管松江区企业数量不多,但其个体企业从可投资的标的来说,普遍质量较高。综合营收、净利增速和净资产收益率来说,松江、崇明、闵行这3个地区均衡来讲表现最为亮眼。
3、松江、崇明、闵行优质企业一览
新三板在线研究中研通过对松江、崇明、闵行三区的企业梳理后发现,各区内均有同时具备强盈利能力和高成长性的企业。下表为新三板在线研究中心统计出来的部分优质企业。

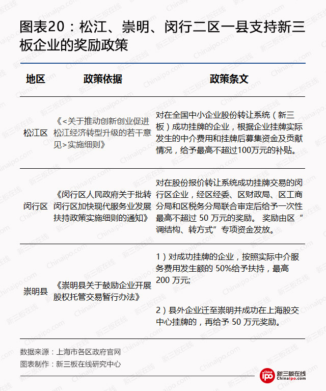
4、松江、崇明、闵行二区一县支持新三板企业的奖励政策
★免责声明
本报告中所提供的观点及信息仅供参考,不构成任何投资建议。本报告基于已公开的资料或信息撰写,但本研究中心不保证该等信息及资料的完整性、准确性。本报告所载的信息、资料、建议及推测仅反映本研究中心于本报告发布当日的判断。
在任何情况下,本研究中心不对任何人因使用本报告中的任何内容所引致的任何损失负任何责任。本研究中心对本声明条款具有惟一修改权和最终解释权。
本文出品:新三板在线研究中心。作者:徐玮翎。
转载声明:本文为新三板在线原创文章,转载请注明出处及作者,否则侵权。
风险提示:新三板在线呈现的所有信息仅作为投资参考,不构成投资建议,一切投资操作信息不能作为投资依据。投资有风险,入市需谨慎!