
根据省教育部门统一安排,山东省2019年冬季普通高中学业水平考试将于12月27日-31日进行。10月22日-31日考生进行网上报名与缴费。
为做好报名工作,省教育主管部门将于报名开始前至报名结束期间统一冻结高二、高三学生学籍。
具体冻结时间为:10月12日开始冻结学籍异动(转学、休学、复学等);10月18日开始冻结学籍信息修改。
报名结束后开放学籍异动;考试成绩公布后开放学籍信息修改。其中,高三年级学生学籍信息冻结后将不再提供学籍信息修改功能。
注意事项
高中学业水平考试报名系统中,所有考生的考籍号、姓名、身份证号、照片等考籍信息均来自山东省基础教育管理信息化平台(省学籍平台)。
没有取得考籍,考籍中无照片、无身份证号等信息不全或不正确,以及在学籍平台中未完成跨省转入或跨省招生的学生,不能参加普通高中学业水平考试报名。
考生须在10月11日-16日(每天9:00-17:00)登录山东省普通高中学业水平考试网上报名系统(http://xysp.sdzk.cn)进行考籍基本信息核对。考生须对考籍号、姓名、性别、身份证号、照片信息等逐一进行认真核对。
如果输入考籍号和身份证号后,提示信息有误无法登录系统或者核对发现考籍信息中存在错误,考生必须联系所在学校登录山东省基础教育管理信息化平台进行核查或修改。只有在规定时间内在学籍系统修改正确后,才可以参加考试报名。
附: 2019年山东省高中学业水平考试通知原文。
各市招生(考试)办公室(院、中心):
山东省2019年冬季普通高中学业水平考试将于2019年12月27日—31日进行,届时2016级及以前普通高中学业水平考试和2017级、2018级普通高中学业水平合格考试将同时进行。现就做好考试报名工作有关事项通知如下:
一、时间安排
(一)科目和考试时间
本次2016级及以前普通高中学业水平考试开考10个科目,2017级、2018级普通高中学业水平合格考试开考11个科目。2017级考生可报考全部科目,2018级考生仅可报考语文、数学、外语、思想政治、物理、化学、生物、地理、历史9个科目。各科目考试时间安排如下:

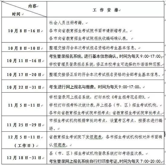
(二)报名工作流程

二、报考资格
未获得高中毕业证的2015级、2016级普通高中学生和2017年及以前已注册过考籍的社会人员,仅可报考2016级及以前普通高中学业水平考试;2017级、2018级普通高中学生和2018年及以后注册考籍的社会人员,仅可报考普通高中学业水平合格考试。
首次参加考试的社会人员,须于10月8日—16日登录山东省基础教育管理信息化平台(http://sdbe.sdei.edu.cn/eduGZ/)注册考籍信息;注册完成后,须本人持户口本、身份证等有效证件,到户籍所在县(市、区)教育行政部门考籍管理机构进行现场审核确认后,方能取得考籍。未审核确认的人员不具有考籍,不能进行报名和考试。已经取得考籍的社会人员,可以凭借考籍号、身份证号在规定的时间登录网上报名系统进行报名缴费。
所有考生的考籍号、姓名、身份证号、照片等考籍信息均来自山东省基础教育管理信息化平台。
三、信息核对与网上报名、缴费
考生须在规定时间登录http://xysp.sdzk.cn进行考籍基本信息核对。考生须对考籍号、姓名、性别、身份证号、照片信息等逐一进行认真核对。如果输入考籍号和身份证号后,提示信息有误无法登录系统或者核对发现考籍信息中存在错误,考生必须联系所在学校登录山东省基础教育管理信息化平台进行核查或修改。
没有取得考籍的、考籍中无照片、无身份证号等信息不全或不正确的考生,不允许参加考试。因考生本人未在规定时间内认真核对考籍信息,影响其正常参加考试的,一切后果均由考生本人承担。
考生信息核对无误后,须在规定时间登录http://xysp.sdzk.cn进行报名和缴费,具体操作步骤及注意事项可在登录页面中*载下**。缴费成功后方视为完成网上报名。未成功缴纳考试费的考生,视为自动放弃,不能参加本次考试。为方便考生找回密码及短信推送成绩,报名缴费期间有条件的考生可填写手机号码。
报名考试费按照《山东省物价局 山东省财政厅关于普通高中学业水平考试收费标准的复函》(鲁价费函〔2015〕59号)规定的标准执行,即每科次16元。
四、考试编场
考试全部使用标准化考点。各市招生考试机构负责本市考场的编排工作。考点原则上设在县(市、区)政府所在地,各普通高中之间应混编考场。个别地处农村、远离县(市、区)政府所在地的普通高中,经省教育招生考试院批准,可单设考点,校内混编考场。
参加日、俄、法、德、西班牙小语种考试的考生在外语考试时须单独编排考场,不同语种听力考试不得相互干扰;2016级及以前普通高中学业水平考试和普通高中学业水平合格考试外语听力不得相互干扰。
五、准考证打印
本次考试准考证由考生自行打印。请考生务必牢记登录密码,若忘记,可通过报名缴费期间填写的手机号码找回。考生可在12月18日—31日每天7:00-20:00,登录http://xysp.sdzk.cn打印准考证。
六、听力残疾学生外语听力免试申报
听力残疾学生外语听力免试工作按照《关于听力残疾学生参加普通高中学业水平考试免外语听力考试的通知》(鲁教基函〔2012〕51号)规定执行。由学生个人提出申请,县(市、区)招生考试机构或学校将具备外语听力考试免试资格考生名单公示不少于10个工作日;各市招生考试机构进行资格审查后,汇总交各市教育行政部门;市教育行政部门审查后加盖市教育行政部门公章,于11月11日前将本次所有具备外语听力考试免试资格的考生名单及相关证明材料邮寄至山东省普通高中学业水平考试指导委员会办公室(地址:济南市历下区文化西路29号山东省教育厅基础教育处,邮编:250011)。
七、成绩公布
2020年2月下旬公布成绩。
查询途径:http://cx.sdzk.cn或“爱山东”APP。
八、相关要求
(一)认真做好报名宣传和组织工作
各市招生考试机构要将本通知内容和精神及时传达给各县(市、区)招生考试机构和有关学校;认真履行报名工作每个环节的要求,认真进行考籍信息校正和完善,做到不漏报、不误报;安排专人值班,做好答疑工作;制定突发事件应急处置预案,确保考试报名工作顺利进行。
(二)规范考点申报与编场工作
县(市、区)招生考试机构要认真、如实、准确申报考点情况,市招生考试机构要认真逐一进行审查并在规定时间内报省教育招生考试院。市招生考试机构应仔细核对笔试和机考编场数据,并在规定时间内完成编场工作。
(三)严肃报名工作纪律
报名工作是学业水平考试的重要组成部分,各市要切实加强对报名工作的领导和管理,明确岗位职责,强化责任意识,完善监管手段,注重细节把控,坚决杜绝弄虚作假行为。对伪造报名信息、不履行工作职责、违反工作纪律的单位和个人,将按有关规定严肃处理。
『 声明 : 本公众号所刊发内容,均 自网络搜集并整理发布,版权归原文作者所有,如侵犯到您的权益,请留言联系删除 』