特发性肺纤维化的治疗药物,一表总结
特发性肺纤维化 (IPF) 是一种病因不明、慢性、进行性、纤维化性间质性肺疾病 (ILD) ,好发于中老年人群,其病变局限在肺脏,胸部影像学和组织病理学以普通型间质性肺炎 (UIP) 为特征。
IPF主要表现为进行性加重的呼吸困难,伴限制性通气功能障碍和气体交换障碍,可致低氧血症、甚至呼吸衰竭。

特发性肺纤维化的治疗药物
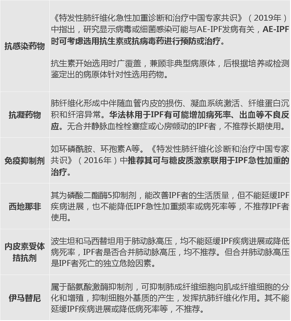
IPF目前尚无肯定显著有效的治疗药物,可酌情使用的药物有 吡非尼酮、尼达尼布、抗酸药物、N-乙酰半胱氨酸、糖皮质激素、抗感染药物等 。



特发性肺纤维化的治疗药物,一表总结
特发性肺纤维化 (IPF) 是一种病因不明、慢性、进行性、纤维化性间质性肺疾病 (ILD) ,好发于中老年人群,其病变局限在肺脏,胸部影像学和组织病理学以普通型间质性肺炎 (UIP) 为特征。
IPF主要表现为进行性加重的呼吸困难,伴限制性通气功能障碍和气体交换障碍,可致低氧血症、甚至呼吸衰竭。

特发性肺纤维化的治疗药物
IPF目前尚无肯定显著有效的治疗药物,可酌情使用的药物有 吡非尼酮、尼达尼布、抗酸药物、N-乙酰半胱氨酸、糖皮质激素、抗感染药物等 。


