来源:时间财经 作者:陈世爱
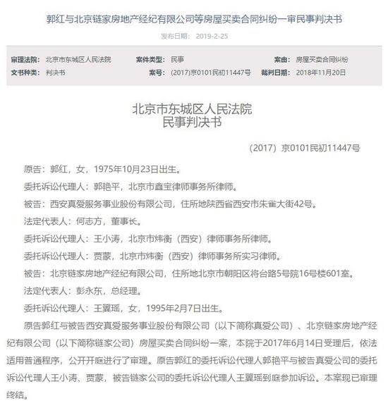
2019年3月5日,中国执行信息公开网显示,北京市东城区人民法院发布一条限制消费令,对北京链家房地产经纪有限公司(以下简称链家)及实际控制人左晖采取限制消费措施。事情源于2019年01月07日立案执行申请人郭红申请执行链家合同、无因管理、不当得利一案。
对此链家回应时间财经称,公司经内部核查,左晖被列入限制消费名单与一起北京东城区的房产交易有关。链家是此单交易的居间服务方,一直在积极配合买卖双方的交易推进,因判决判项列明链家需要协助办理过户,因此链家也在本案中被列为被执行人。“此案和左晖先生没有实质关系,我们正向法院积极沟通。”

此前,有媒体报道,距离对赌最后期限还剩两年的链家,正在筹划通过VIE模式让贝壳找房出海上市。在此关键时刻,天津小屋信息科技有限公司(贝壳找房的主体,以下简称天津小屋)持股94.38%的大股东左晖被限制消费,会有什么影响呢?
北京京安律师事务所律师张越对时间财经表示,如果是海外上市的话,法律规定上基本不受影响。但是因为出行受限造成的不便,可能会对海外产生实际影响。
此外,张越表示,失信被执行人可以消除,一般是把判决确定的债务还清就可以消除“老赖”身份。但链家在这起案件中的义务是非金钱的,而是行为上义务。在本案中,链家应当履行合同中确定的协助过户等义务,将房屋过户至买方名下后方可申请撤销失信被执行人名单。
在消除“老赖”身份之前,左晖将面临一系列限制。不得乘*交坐**通工具时,选择飞机、列车软卧、轮船二等以上舱位;不得在星级以上宾馆、酒店、夜总会、高尔夫球场等场所进行高消费;不得购买不动产或者新建、扩建、高档装修房屋;不得租赁高档写字楼、宾馆、公寓等场所办公;不得购买非经营必需车辆;不得旅游、度假;不得子女就读高收费私立学校;不得支付高额保费购买保险理财产品;不得乘坐G字头动车组列车全部座位、其他动车组列车一等以上座位等其他非生活和工作必需的消费行为。
去年的11月20日,贝壳大中华南区COO张海明曾公开表示,如果未来链家和贝壳谁要上市,那么肯定是贝壳上市。但是也强调称,“不是迫于要去拿钱所以做这个平台。”并表示,没有上市时间表。
但是动作未停。贝壳找房的主体天津小屋成立于2017年11月,左晖是大股东。相较成立于2001年9月北京链家,彼时的天津小屋还是个小公司。要知道,链家通过十几年的发展,已经是中国房地产存量市场的领头羊,2015年税后纯利为8.09亿元,2016年估值已高达416亿元。
但是左晖的战略规划是,贝壳找房与链家是京东平台和京东自营的关系。由此,链家的诸多资源都挪移到贝壳找房。2018年8月,链家天津成立。此后的两个月,链家天津收购了北京链家旗下超过50家公司。
公司改名潮同步开始。天津链家兴业房地产经纪有限公司改名贝壳找房科技有限公司,链家信息技术有限公司腾挪成贝壳技术有限公司。贝壳技术有限公司成立于2017年6月份,天眼查显示,截至目前,公司100%控股的公司达97个。
与贝壳找房急剧膨胀相反的是,截至2019年3月8日,天眼查显示,北京链家旗下仅剩6家公司。
更清晰的举动是,2018年12月,天津小屋更新的两条股权出质信息显示,公司股份全额出质给金贝(天津)技术有限公司,而金贝天津是贝壳投资(香港)有限公司的全资子公司,
这种将股权全额质押给背后为海外公司的股权质押方式,是典型的为搭建VIE架构做准备。去年12月,摩拜刚完成被美团收购后的股权变更登记,美团王兴、穆荣将持有的摩拜全部出资额予以质押给摩拜(北京)信息技术有限公司,而摩拜(北京)信息技术背后的出资人和股东为“mobike(HongKong)Limited”。美团对此公开解释称,股权质押是VIE架构的标准流程之一。
VIE模式,即国内境外注册的上市实体与境内的业务运营实体相分离,境外的上市实体通过协议的方式来控制境内的业务实体,业务实体就是上市实体的可变利益实体。
此前,有媒体质疑,天津小屋几户由左晖个人持股,是左晖的“私产”,此后链家资产不断腾挪到贝壳也被质疑为掏空链家。但此前界面报道称,这也是为了VIE架构做的准备。链家选择通过协议的方式,将链家投资者的股权会平移进贝壳。但现阶段先由左晖一人持有贝壳最大股份,待海外上市成功后,原有股东再渐次入股。这可免去上述VIE模式海外上市的可能面临的复杂步骤。
留给左晖的时间并不多了,链家2016年进行B轮融资时承诺,若公司未能在B轮交割日后5周年内完成IPO,投资人有权在该情形发生后的任何时间要求回购。回购价格为基本投资价格+每年8%(单利)的回报。因此这期间不断传闻链家在做上市准备,而A股市场基本不对房地产相关企业开给予机会。在搭建贝壳找房之时,链家也被业内质疑为“既做裁判员,又做运动员。”而链家则一直强调贝壳的“互联网平台”属性。如今看,让“地产属性”的链家后退,让“互联网公司”贝壳谋取上市,不失为一种合理的策略。
财经人士罗明伟对时间财经表示,香港申请审批比较快,只要提交了申请就很快,一两个月就可以上市。但准备各种材料,一般要大半年才能齐备。

时间财经给左晖发去采访问题,问其如何看待出行受限对运作公司海外上市的影响,以及贝壳上市的现阶段进程和安排。左晖并未予以回应。因恰逢三八妇妇女节,左晖发朋友圈介绍了自己被限制消费的原因,戏谑称自己不能给老婆买好看的花。