宜信借款合同曝光:年利率高达45.13%

来源:深氪财经

作者:桃子

近日,深氪财经收到一份来自宜信借款人提供的借款合同,合同内容显示,该笔借款以“信息咨询费”、“管理咨询费”、“管理服务费”等名义变相收取高额“砍头息”。

借款人称,其本人2017年5月28日通过宜信惠普旗下网贷平台宜信信*借款贷**62240.66元,分36期还款,平台实际放款60373.44元,按每期3088.03元还款,36期需要还款111169.08元,利息达50795.64元。目前已还31期,小计95728.93元。

根据IRR公式计算,该笔借款年利率高达45.13%。

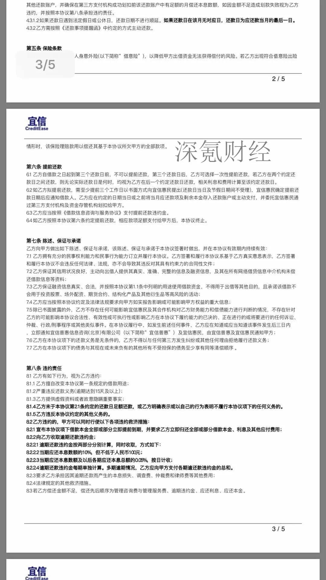
借款人提供的《借款信息咨询与服务协议(B类)》显示,其中有明确规定咨询费、服务管理费及支付方式。

该协议第五条:咨询费、管理服务费及支付方式。

注:甲方为借款人、乙方为宜信普惠、丙方为宜信惠民。

5.1甲方应付咨询费、管理服务费金额如下:

5.1.1应向乙方支付咨询费人民币16566.02元;

5.1.2应向丙方支付管理服务费人民币22048.20元;

5.2咨询费、管理服务费的支付方式为:

5.2.1信息咨询费人民币1867.22由甲方委托丙方通过第三方支付机构及资金存管机构在借款本金中划扣。

5.2.2管理咨询费由甲方分36个月支付,每月应付人民币408.30。

5.2.3管理服务费由甲方分36个月支付,每月应付人民币612.45。

而在《借款协议》中,约定由出借人根据本协议及其附件的约定向借款人提供借款,在出借人表格中展示的借款年利率为12.67%。

附借款人提供的借款协议。

宜信借款最新消息,宜信贷款合同正规吗

宜信借款最新消息,宜信贷款合同正规吗

宜信借款最新消息,宜信贷款合同正规吗

宜信借款最新消息,宜信贷款合同正规吗

宜信借款最新消息,宜信贷款合同正规吗

宜信借款最新消息,宜信贷款合同正规吗

宜信借款最新消息,宜信贷款合同正规吗

宜信借款最新消息,宜信贷款合同正规吗

宜信借款最新消息,宜信贷款合同正规吗

宜信借款最新消息,宜信贷款合同正规吗

宜信借款最新消息,宜信贷款合同正规吗

宜信借款最新消息,宜信贷款合同正规吗

宜信借款最新消息,宜信贷款合同正规吗