3月16日)一大早,成都高新区正式发布《成都高新区2022年义务教育阶段学校招生入学工作实施细则》。
来~需要重点关注的,清姐给大家拎出来了。
01
小学中和片区继续“多校划片”
2022.8.31前落户,才能报第一批次
2022年,高新区幼升小开启“多校划片”元年,中和片区成了最特别的存在。
2023年,中和片区小学一年级继续实行“多校划片”,录取办法延续2022年相关规定。

2022年相关规定是啥?怎么实行?
中和片区分为中和*片A**区、中和B片区,划片范围不同,对应小学不同。


招生录取方式,分为2个批次。
第一批次,过渡方案,符合资格条件的儿童,可以以户籍地址,按2021年的划片范围报名5所“老学校”。
也可以放弃第一批次,直接参加第二批次。

第二批次,主要是第一批次没有招满的学校、几个“新学校”,招生范围就按2022年的“多校划片”范围招生。

2023年有啥不同?
在2022年高新区中和片区招生录取政策中,明确:
2023年及以后的小学一年级新生,需于2022年8月31日前(含)在中和*片A**区、B片区落户,才具备参加第一批次5所学校录取的资格。
特别注意, “2022年8月31日前”落户时间限制并不是只针对2023年,而是2023年及以后 。
符合条件的娃娃会逐年减少,最后:没有符合第一批次落户条件的娃娃,全部按第二批次“多校划片”来招生录取。
在第一批次录取过程中,将以适龄儿童落户时间为依据,统计每个学生累计落户时长, 按累计落户时长由长到短进行排序 。
累计落户时长怎么算?
例子1: 学生小明的户籍从甲房产迁移到乙房产,甲乙房产同在a小学2021年单校划片范围内,申请参加a小学第一批次录取,这种情况落户时长如何计算?
答:累加落户时长,即落户甲、乙房产时长相加。
例子2: 学生小明的户籍从a小学2021年划片范围内的甲房产迁移到b小学2021年划片范围内的乙房产,申请参加b小学第一批次录取,这种情况落户时长如何计算?
答:按落户乙房产的时长计算。
例子3: 学生小明的户籍从a小学2021年划片范围内的甲房产,迁移到b小学2021年划片范围内的乙房产,随后又迁回到a小学2021年划片范围内的甲或丙房产,申请参加a小学第一批次录取,这种情况落户时长如何计算?
答:累加在甲房产的落户时长,或累加在甲、丙房产的落户时长。
02
初中学籍、户籍不一致,可能统筹
学位紧张片区,优先录取”两个一致”学生
2023年高新区入学细则中没有对今年初中毕业生学籍、户籍进一步做要求。
但2022年,高新区就已经明确了:
自2023年起,对于在高新区小学就读的高新区户籍小学毕业生,公办初中学校录取时,学位紧张片区优先保障户籍在该升学片区,且与法定监护人户籍地一致、户籍所在地与实际居住地一致(即法定监护人拥有提供的房产证100%产权,且房屋地址与适龄儿童少年所在的户口簿地址一致)的小学毕业生划片入学或划片电脑随机录取。
也就是说,在高新区小升初,往年在高新区小升初可以学籍、户籍二选一,但从2023年开始,学位紧张的片区,学籍、户籍不一致,可能要被统筹。
升学主要看户籍!
换句话说:只要娃娃的户籍在这个片区内,并且监护人是100%产权,就可以正常升学,不会被统筹。
没有要求学籍、户籍一定要在一起,主要看户籍。
例子1:张同学的学籍在成都高新区*片A**区,户籍在成都高新区B片区,王同学的学籍和户籍均在*片A**区。
若*片A**区初中学位紧张,则优先保障王同学划片入学。
张同学应在B片区升学,若想继续在*片A**区升学,其初中学位由教文卫健局统筹安排。
例子2:张同学和王同学的学籍和户籍均在成都高新区*片A**区,张同学的户籍地与其监护人户籍地一致,同时户籍地址和监护人房产证地址一致,并且监护人拥有100%产权。王同学户籍地址和监护人房产地址不一致,或监护人未拥有100%房屋产权。
若*片A**区初中学位紧张,则优先保障张同学划片入学,王同学的初中学位由教文卫健局统筹安排。
03
成都师范银都小学“民转公”
录取方法延续2022年
2022年,成都高新区有一所民办小学“民转公”,那就是成都师范银都小学。
2023年,成都师范银都小学面向成都高新南区报名摇号,录取办法延续2022年相关规定。

2022年,成都师范银都小学也是面向高新南区报名摇号,2个校区只能选择其中一个填报。
招生范围,2个校区摇号计划的70%面向玉林学区,30%面向高新南区其他学区,符合条件的适龄儿童报名摇号录取。
摇中成都师范银都小学的学生,视为自动放弃高新区其他公办学校学位。
摇中后放弃就读成都师范银都小学的学生,其公办学位由成都高新区教文卫健局统筹安排。
参与中和A、B片区第一批次、第二批次录取的适龄儿童,可以同时自愿报名成都师范银都小学电脑随机录取。
04
保留小小摇号
具体学校暂未明确,参考2022年
众所周知,高新区小升初除了大摇号和划片小摇号,还有小小摇号。
2023年高新区除了大摇号,小升初分为2个批次,第一批次小小摇号,第二批次小摇号。

区内部分初中面向全区小学毕业生电脑随机录取,也就是大家常说的“小小摇号”。
2023年有哪些学校,多少学位用来小小摇号?还没确定,不过2023年区内没有新增学校,变化可能不大,7月7日左右,关注。
2022年小小摇号,共13所初中,280人。2022年高新区小小摇号学校▼


注意!
1. 成都市小升初服务平台中升学区域(以下简称“升学区域”)为高新南区的单设小学的毕业生不得填报对口初中学校。
“升学区域”为九年一贯制学校的符合条件的学生可以填报高新南区所有初中学校。
啥意思?举个例子!
比如我是站南片区的,锦城小学毕业,小升初对口成都七中初中两个校区和石室天府(锦城湖校区),那么参加小小摇号就不能报名这3所学校,只能报其他片区的小小摇号。

2. 区内第一批次(小小摇号)录取: 每位学生限报其中一所学校 ,互不兼报。双胞胎学生以已申请*绑捆**的学生信息进行报名。
3. “升学区域”为高新西区学校符合条件的小学毕业生可自愿报名成都高新云芯学校。
4. 下面5种情况不能参加小小摇号 :
已被中心城区市直属学校(大摇号)电脑随机录取的学生;
已申请民办一贯制学校直升并被录取的学生;
已申请多子女就读同一学校且审核通过的学生;
居住地变更及新增的随迁子女;
已确定学位的高层次人才子女、抗疫一线人员子女。
6. 若被区内小小摇号录取,则高新区教文卫健局不再安排其他公办学位。
也就是说,小小摇号摇中之后,不参加小摇号了,高新区内就不会再有其他公办初中学位了。如果没摇中就参加区内小摇号。
05
其他重点细则
补录有变,大摇号、直升不变
1. 民办招生计划“只减不增”

2. 补录对象有变
2023年民办学校补录对象调整为: 符合民办学校网报条件且未被民办学校录取过的所有学生。
也就是只要符合条件,没有被民办学校录取过,都可以参加有补录名额的民办学校补录。
参加民办学校补录并被录取的学生,默认为选*民择**办学校学位,自动放弃原有公办学位。
3. 大摇号:“四七九”初中
初中大摇号被录取,不再参加民办摇号、及公办区内划片录取。
大摇号,也就是对应“四七九”初中的摇号,报名被录取的话,就锁死。放弃不能参加其他任何学校的招录,不然就要被统筹。
所以,想参加大摇号的家长一定要想清楚, 如果学区内的初中都比较优质,就不一定去试大摇号了 。
4. 民办不得在市外招生
5. 民办一贯制学校的学生可以自愿直升
已经参加校内直升的学生,不再参加其他民办学校和公办学校的录取。
6. 已确认学位又放弃,统筹
不管是公办学位,还是民办学位,确认了又放弃,就由教文卫健局将统筹安排公办学位。
06
2023年无新增学校
预估划片变化不大
2023年,高新区公办、民办学校名单官方已经公示↓↓↓

根据表格,2023年高新区没有新增学校,估计今年高新区划片也不会有很大变化。
只看初中,哪些更热门?一起来盘一盘。
高新区初中大盘点
2023年高新区学校较多,热门初中也有10多所。
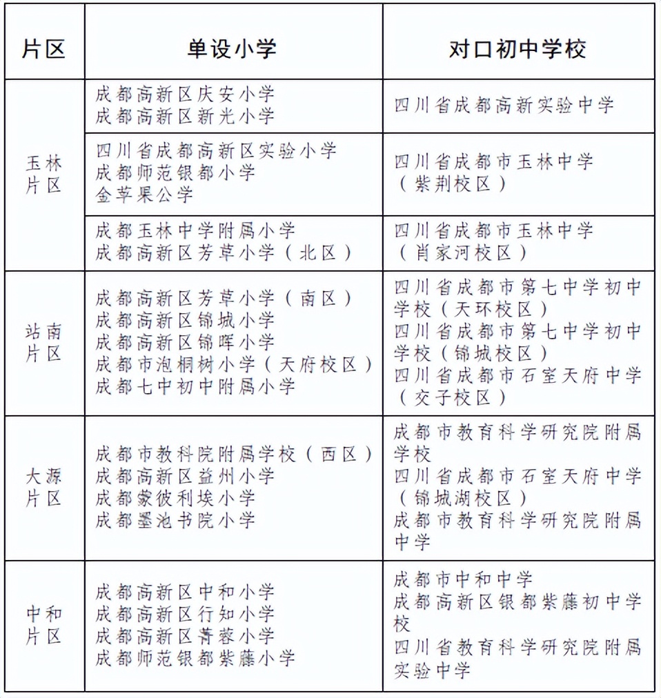
其中公办初中,看2022年的公办小升初划片,就明了了。

高新区民办学校一共4所,热门的初中:成都高新区成外美年学校、成都金苹果锦城第一中学、成都美视学校3所。
民办学校优先满足高新区内户籍学生,不得在市外招生。
公办更强势
高新区的公办教育资源更强势,特别是这几年,成都一路南拓,高新区炙手可热,教育资源一年比一年强势。
为了均衡区内教育资源,让每个娃娃都有机会享受到更好更优质教育,高新区将热门的公办学校用来小小摇号和多校划片。
所以热门初中主要集中在小小摇号和多校划片内,
小小摇号学校
2023年未公布,暂参考2022年
2021年高新区一共11所小小摇号学校,高新南区10所,如下。


高新实验中学、玉林中学、中和中学都是高新区老牌子中学。

比如, 成都高新实验中学 ,本土挂“高新”唯一的老牌学校,高完中,低进高出,口碑好,进步快!
2022年,高新实验奔腾之势更猛!
2022年,成都高新实验中学来,再被评为“优秀学校”、拔尖创新人才早期培养(自然科学素养)“办学特色突出学校”!
2022年6月,学校成功通过四川省二级示范性普通高中的评审;2022年初升高,作为市重第一次以省二级示范校标准招生,学校的统招生录取线就超过省重线17分(超普高线66分)达571分,调招线达598分,超出多所省二级示范校和省一级示范校。
2022年,学校成为成都市近六年以来新增的唯一一所可以招收艺体特长生的学校;学校足球队多次获奖,“艺体飞特色教育”初见成效!
七中初中、石室天府、银都紫藤初中、省教科院附属实验中学、市教科院附属学校等,都是高新区内比较年轻且口碑极好的中学。
比如,七中初中,成都七中领办,区内热门初中。

成都七中初中学校于2008年9月1日正式成立并开始招生,成都市高新区管理,由成都七中领办,按照成都七中模式打造,并与成都七中高中教育“无缝衔接”,是一所只有初中的公办初级中学,通常简称“七初”。
2019年7月在成都市玉林中学(石羊校区)校址举办“成都市第七中学初中学校(锦城校区)”,学校正式实行“一校两区”一体化管理。
七中初中整体水平在高新区出类拔萃,在成都市公立初中中也是非常优秀的。
多校划片学校
2023年划片未公布,暂参考2022年
多校划片初中学校包含:
成都市第七中学初中学校两个校区、
石室天府中学两个校区、
成都市教科院附中、
中和中学、
银都紫藤初中、
四川省教科院附属实验中学、
成都市教科院附属学校(成都市天府实验学校)
2022年教科院附中首开初中,引起不小动静。
最后,附上2023年高新区初中入学日程安排,家长们注意按时间安排好升学事宜哦。

来源:成都小升初微信公号原创,政策信息来源于成都高新区教育文化和卫生健康局。未经允许,禁止转载。